澳 門 特 別 行 政 區
行政長官辦公室
| 相關法規 : | |||
| 相關類別 : | |||
| 《LegisMac》的法例註釋 | |||
第85/2000號行政長官批示
行政長官行使《澳門特別行政區基本法》第五十條賦予的職權,並根據四月二十七日第7/2000號法律第五條第一款及九月二十七日第53/93/M號法令第四條第二款的規定,作出本批示。
核准消防局福利會行政委員會簽署之澳門消防局福利會二零零零年財政年度本身預算,並由二零零零年一月一日起開始執行,預計收入及開支之金額均為澳門幣1,000,000.00(壹百萬元整),該預算為本批示之組成部份。
二零零零年五月十五日
行政長官 何厚鏵
———
澳門消防局福利會二零零零經濟年度本身預算
二零零零年四月十日於消防局福利會行政委員會——主席:消防總監 馬耀榮,副主席:副消防總監 化先達,第一秘書:一等區長 蔡惠濠,第二秘書:一等區長 傅文佳,委員:財政局代表 何燕梅。
| 相關法規 : | |||
| 相關類別 : | |||
| 《LegisMac》的法例註釋 | |||
第86/2000號行政長官批示
行政長官行使《澳門特別行政區基本法》第五十條賦予的職權,並根據四月二十七日第7/2000號法律第五條第一款及九月二十七日第53/93/M號法令第四條第二款規定,作出本批示。
核准司法警察局福利會行政委員會簽署之司法警察局福利會二零零零年財政年度本身預算,並由二零零零年一月一日起開始執行,預計收入及開支之金額均為澳門幣1,360,000.00(壹佰叁拾陸萬元整),該預算為本批示之組成部分。
二零零零年五月十五日
行政長官 何厚鏵
———
二零零零經濟年度司法警察局福利會本身預算
二零零零年四月二十八日於司法警察局福利會行政委員會 ——代主席:代局長 黃少澤——委員:國際刑警分署署長 馬央——一等督察 賈利安——秘書:處長 歐萬龍——司庫:廳 長 狄愛斯——批閱——代表財政局之委員:廳長 劉玉葉
| 被廢止 : | |||
| 相關法規 : | |||
| 相關類別 : | |||
| 《LegisMac》的法例註釋 | |||
本法規已被 第57/2005號行政長官批示 廢止
第87/2000號行政長官批示
署理行政長官行使《澳門特別行政區基本法》第五十條賦予的職權,並根據十二月十三日第97/99/M號法令核准的《工業產權法律制度》第三十七條第一款的規定,作出本批示。
一、因十二月十三日第97/99/M號法令核准的《工業產權法律制度》所規定的行為而應繳納的費用,載於本批示的附表內,其亦為批示的組成部分。
二、本批示自公佈於《工業產權法律制度》日之翌日起開始生效。
二零零零年五月二十五日
署理行政長官 陳麗敏
———
附表
| 相關法規 : | |||
| 相關類別 : | |||
| 《LegisMac》的法例註釋 | |||
第88/2000號行政長官批示
行政長官行使《澳門特別行政區基本法》第五十條賦予的職權,並根據四月二十七日第7/2000號法律第五條第一款,九月二十七日第53/93/M號法令第四條第二款,十二月二十日第9/1999號法律第五十七條第三款及二零零零年一月三日第13/1999號行政法規第十五條的規定,作出本批示。
核准檢察長辦公室二零零零年財政年度之本身預算,並於二零零零年一月一日起開始執行,預計收入及開支之金額均為澳門幣110,940,000.00(壹億壹仟零玖拾肆萬元整),該預算為本批示之組成部份。
二零零零年五月二十六日
行政長官 何厚鏵
———
檢察長辦公室二零零零經濟年度本身預算
收入預算
支出預算
二零零零年五月二十六日於檢察長辦公室
檢察長 何超明
| 相關法規 : | |||
| 《LegisMac》的法例註釋 | |||
第89/2000號行政長官批示
行政長官行使《澳門特別行政區基本法》第五十條賦予的職權,並根據第7/2000號法律第五條第一款及九月二十七日第53/93/M號法令第四條第二款的規定,作出本批示。
核准印務局二零零零年財政年度之本身預算,並於二零零零年一月一日起開始執行,預計收入及開支之金額均為澳門幣39,560,000.00(叁仟玖佰伍拾陸萬圓正),該預算為本批示之組成部分。
二零零零年五月二十九日
行政長官 何厚鏵
———
印務局二零零零年經濟年度本身預算
二零零零年四月十四日於印務局——行政委員會——主席:馬丁士,委員:Beatriz Dias,財政局代表:何浩然。
———
印務局之人員編制
| 人員組別 | 職層 | 組別及職程 | 職位數目 |
| 領導及主管 | 署長 | 1 | |
| 副署長 | 1 | ||
| 處長 | 3 | ||
| 組長 | 1 | ||
| 科長 | 6 | ||
| 工場主管 | 3 | ||
| 高級技術 | 9 | 高級技術員 | 2 |
| 技術 | 8 | 技術員 | 1 |
| 翻譯 | - | 翻譯員 | 1 |
| 資訊 | 8 | 資訊技術員 | 1 |
| 6 | 資訊助理技術員 | 2 | |
| 印刷 | 7 | 照相排版系統操作員 | 4 |
| 專業技術 | 7 | 技術輔導員 | 9 |
| 5 | 助理技術員 | 5 | |
| 照相排版操作員 | 6 | ||
| 攝影暨視聽器材操作員 | 1 | ||
| 行政 | 5 | 行政文員 | 9 |
| 印刷工人 | 4 | 排版打字員 a) | 1 |
| 照相平版攝影員 a) | 2 | ||
| 照相平版印刷員 a) | 4 | ||
| 3 | 排字員 a) | 7 | |
| 釘裝員 a) | 10 | ||
| 鑄字員 a) | 2 | ||
| 照相製版員 a) | 2 | ||
| 活版印刷員 a) | 2 | ||
| 照相平版拼版員 a) | 2 | ||
| 照相平版修版員 a) | 1 | ||
| 工人及助理員 | 3 | 熟練助理員 a) | 1 |
| 1 | 助理員 a) | 2 |
| 相關法規 : | |||
| 相關類別 : | |||
| 《LegisMac》的法例註釋 | |||
第90/2000號行政長官批示
行政長官行使《澳門特別行政區基本法》第五十條賦予的職權,並根據四月二十七日第7/2000號法律第五條第一款及九月二十七日第53/93/M號法令第四條第二款及三月六日第19/2000號行政法規第二十六條第二款的規定,作出本批示。
核准終審法院院長辦公室二零零零年財政年度之本身預算,並於二零零零年一月一日起開始執行,預計收入及開支之金額均為澳門幣176,023,800.00(壹億柒仟陸佰零貳萬叁仟捌佰圓整),該預算為本批示之組成部分。
二零零零年五月二十九日
行政長官 何厚鏵
———
終審法院院長辦公室二零零零經濟年度本身預算
收入預算
開支預算
二零零零年五月二十五日於終審法院院長辦公室——管理委員會——主席:岑浩輝,委員:賴健雄,委員:譚曉華。
| 相關法規 : | |||
| 相關類別 : | |||
| 《LegisMac》的法例註釋 | |||
第91/2000號行政長官批示
行政長官行使《澳門特別行政區基本法》第五十條賦予的職權,並根據四月二十七日第7/2000號法律第五條第一款及九月二十七日第53/93/M號法令第四條第二款的規定,作出本批示。
核准退休基金會二零零零年財政年度之本身預算,並於二零零零年一月一日起開始執行,預計收入及開支之金額分別為澳門幣785,140,850.00(柒億捌仟伍佰壹拾肆萬零捌佰伍拾元整)及澳門幣58,150,750.00(伍仟捌佰壹拾伍萬零柒佰伍拾元整),從而使財產增加澳門幣726,990,100.00(柒億貳仟陸佰玖拾玖萬零壹佰元整),該預算為本批示之組成部分。
二零零零年五月三十日
行政長官 何厚鏵
———
退休基金會本身預算
二零零零年年度
二零零零年五月三十日於退休基金會——行政管理委員會——主席:劉婉婷,副主席:沙蓮達,委員:蕭威利,馬丁士,雪萬龍。
| 相關法規 : | |||
| 相關類別 : | |||
| 《LegisMac》的法例註釋 | |||
第92/2000號行政長官批示
行政長官行使《澳門特別行政區基本法》第五十條賦予的職權,並根據四月二十七日第7/2000號法律第五條第一款及九月二十七日第53/93/M號法令第四條第二款的規定,作出本批示。
核准澳門基金會二零零零年財政年度之本身預算,並於二零零零年一月一日起開始執行,預計收入及開支之金額均為澳門幣57,556,200.00 (伍仟柒百伍拾伍萬陸仟貳百元整),該預算為本批示之組成部分。
二零零零年五月三十日
行政長官 何厚鏵
———
澳門基金會
財政預算
二零零零財政年度
二零零零年五月二十二日於澳門基金會——管理委員會——主席:盧德奇——委員:吳志良
| 相關法規 : | |||
| 相關類別 : | |||
| 《LegisMac》的法例註釋 | |||
第93/2000號行政長官批示
行政長官行使《澳門特別行政區基本法》第五十條賦予的職權,並根據四月二十七日第7/2000號法律第五條第一款,九月二十七日第53/93/M號法令第四條第二款以及九月二十七日第50/99/M號法令第四條第三款規定,作出本批示。
核准郵政儲金局二零零零年財政年度之本身預算,並於二零零零年一月一日起開始執行,該預算為本批示之組成部份。
二零零零年五月三十日
行政長官 何厚鏵
———
郵政儲金局
二零零零年度營運預算
一九九九年八月十九日於澳門——行政委員會:羅庇士,區惠華,歐美德,楊寶儀。
| 相關法規 : | |||
| 相關類別 : | |||
| 《LegisMac》的法例註釋 | |||
第94/2000號行政長官批示
行政長官行使《澳門特別行政區基本法》第五十條賦予的職權,並根據四月二十七日第7/2000號法律第五條第一款,九月二十七日第53/93/M號法令第四條第二款以及九月二十七日第50/99/M號法令第四條第三款規定,作出本批示。
核准郵電局二零零零年財政年度之本身預算,並於二零零零年一月一日起開始執行,該預算為本批示之組成部份。
二零零零年五月三十日
行政長官 何厚鏵
———
郵電局
二零零零年損益預算
二零零零年郵電局投資預算
一九九九年九月二十四日於澳門——行政委員會:羅庇士,區惠華,陶永強,陳念慈,劉惠明,艾衛立,歐美德。
| 相關法規 : | |||
| 《LegisMac》的法例註釋 | |||
第95/2000號行政長官批示
行政長官行使《澳門特別行政區基本法》第五十條賦予的職權,並根據第7/2000號法律第五條第一款及九月二十七日第53/93/M號法令第四條第二款的規定,作出本批示。
核准司法、登記暨公證公庫二零零零年財政年度之本身預算,並於二零零零年一月一日起開始執行,預計收入及開支之金額均為澳門幣捌仟伍佰萬零伍仟捌佰圓整(MOP85,005,800.00),該預算為本批示之組成部分。
二零零零年六月一日
行政長官 何厚鏵
———
司法、登記暨公證公庫二零零零年財政年度本身預算
收入
開支
二零零零年五月二十三日於司法、登記暨公證公庫——行政委員會——主席:張永春——委員:甄倩敏——委員:李勝里
| 相關法規 : | |||
| 相關類別 : | |||
| 《LegisMac》的法例註釋 | |||
第96/2000號行政長官批示
行政長官行使《澳門特別行政區基本法》第五十條賦予的職權,並根據第7/2000號法律第五條第一款及九月二十七日第53/93/M號法令第四條第二款的規定,作出本批示。
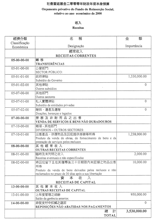
核准社會重返基金二零零零年財政年度之本身預算,並於二零零零年一月一日起開始執行,預計收入及開支之金額均為澳門幣叁佰伍拾叁萬圓整(MOP3,530,000.00),該預算為本批示之組成部分。
二零零零年六月一日
行政長官 何厚鏵
———
社會重返基金二零零零年財政年度本身預算
收入
開支
二零零零年五月二十三日於社會重返基金——行政委員會——主席:張永春,委員:高文德,委員:李勝里。
| 被廢止 : | |||
| 相關法規 : | |||
| 相關類別 : | |||
| 《LegisMac》的法例註釋 | |||
本法規已被 第208/2002號行政長官批示 廢止
第97/2000號行政長官批示
旅遊作為澳門經濟結構的基本支柱,作為在區域內或國際上推介澳門社會文化真實形象的首要媒介,澳門特別行政區政府對旅遊活動寄予厚望,二零零零年施政方針中也肯定了這一點。為此,有必要在社會文化司司長辦公室範疇內成立一個關注委員會,以提供協助、研究及建議。
基於此;
行政長官行使《澳門特別行政區基本法》第五十條賦予的職權,作出本批示。
一、成立一個在社會文化司司長辦公室範疇內運作的旅遊發展輔助委員會,以下簡稱為委員會。
二、委員會針對旅遊發展的有關問題提供協助和建議,對澳門旅遊活動的總體情況進行研究,並就有關申請事項提出意見。
三、委員會由下列成員組成:
- (一)社會文化司司長,由其擔任主席;
- (二) 社會文化司司長辦公室主任;
- (三)社會文化司司長辦公室顧問;
- (四)保安司司長代表;
- (五)旅遊局局長;
- (六)旅遊學院院長;
- (七) 文化局局長;
- (八)臨時澳門市政局代表;
- (九)臨時海島市政局代表;
- (十)澳門民航局代表;
- (十一)澳門國際機場專營公司代表;
- (十二)機場管理有限公司代表;
- (十三)澳門航空執行委員會代表;
- (十四)澳門酒店同業協會代表;
- (十五)澳門旅業商會代表;
- (十六)澳門營業汽車工商聯誼會代表;
- (十七)澳門飲食業聯合商會代表;
- (十八)澳門旅遊商會代表;
- (十九)澳門旅業職工會代表;
- (二十)澳門旅遊零售服務業總商會代表;
- (二十一)澳門新福利公共汽車有限公司代表;
- (二十二)澳門公共汽車有限公司代表;
- (二十三) 由社會文化司司長委任的被公認為對旅遊業有貢獻的人士,但人數不超過五名。
四、前一條中提及的實體或社團的代表,經該等實體或社團建議,由社會文化司司長批示任命。
五、只要認為合適,委員會可向主席建議,除委員會成員之外,還邀請澳門特別行政區或外地的其他公共、私立機構或實體的代表參與和提供合作。
六、委員會成員可主動遞交報告呈請委員會審定,但必須提前在會議日前兩個星期遞交,以便在會議上進行分析。
七、只要主席召集,委員會就可舉行會議,但須於會議召開前至少十五日發出召集書,並連同有關的會議議程安排。
八、為著第二條規定之效力,委員會可在其範疇內設立工作小組以編寫研究報告及建議書,同時,可吸收對正研究中的課題有公認能力的其他實體加入工作小組。
九、為保障委員會運作而必需的協助,特別是行政、財政方面的援助,由社會文化司司長辦公室提供。
十、本批示於公佈之翌日生效。
二零零零年六月一日
行政長官 何厚鏵











































