澳 門 特 別 行 政 區
行政長官辦公室
| 相關法規 : | |||
| 相關類別 : | |||
| 《LegisMac》的法例註釋 | |||
第47/2001號行政長官批示
行政長官行使《澳門特別行政區基本法》第五十條賦予的職權,並根據第13/2000號法律第五條第一款及九月二十七日第53/93/M號法令第四條第二款的規定,作出本批示。
核准旅遊基金二零零一年財政年度之本身預算,並於二零零一年一月一日起開始執行,預計收入及開支之金額均為澳門幣148,054,000.00(壹億肆仟捌佰零伍萬肆仟元整),該預算為本批示之組成部份。
二零零一年二月二十二日
行政長官 何厚鏵
旅遊基金本身預算
收入預算
經濟年度:2001
二零零零年十一月三日於旅遊局——旅遊基金行政管理委員會——主席:安棟樑——委員:文綺華,白文浩,蕭愛珊,李天碩
旅遊基金
開支預算
經濟年度:2001
二零零零年十一月三日於旅遊局——旅遊基金行政管理委員會——主席:安棟樑——委員:文綺華,白文浩,蕭愛珊,李天碩
澳門大賽車
開支預算
經濟年度:2001
二零零零年十一月三日於旅遊局——旅遊基金行政管理委員會——主席:安棟樑——委員:文綺華,白文浩,蕭愛珊,李天碩
煙花匯演
開支預算
經濟年度:2001
二零零零年十一月三日於旅遊局——旅遊基金行政管理委員會——主席:安棟樑 ——委員:文綺華, 白文浩,蕭愛珊,李天碩
|
| |||||||||||
| 相關法規 : | |||
| 相關類別 : | |||
| 私營機構 : | |||
| 《LegisMac》的法例註釋 | |||
第48/2001號行政長官批示
行政長官行使《澳門特別行政區基本法》第五十條賦予的職權,並根據第32/2000號行政法規第七條的規定,作出本批示。
一、和記電話(澳門)有限公司獲批准建立及營運一個網絡以及按附於本批示並成為其組成部分之臨時牌照中之規定及條件提供公用地面流動電信服務。
二、本批示於公布翌日開始生效。
二零零一年三月一日
行政長官 何厚鏵
———
第1 /2001號臨時牌照
(附於第48/2001號行政長官批示)
公用地面流動電信服務
1. 標的
1. 透過本憑證,澳門特別行政區行政長官授予總辦事處設於澳門特別行政區殷皇子大馬路四十六號金來大廈二樓,於商業及汽車登記局登記編號為14212(SO),以下簡稱為“持牌人”之“和記電話(澳門)有限公司”,葡文為“Hutchison-Telefone(Macau), Limitada”(英文名稱為“Hutchison Telephone (Macau) Company Limited”),安裝和營運一個網絡並提供在以下頻段內運作的公用地面流動電信服務的權利:
- 890 - 915MHz
- 935 - 960MHz
- 1710 - 1785MHz
- 1805 - 1880MHz
2. 具體頻率的指配將透過適用的法例作出安排。
2. 概念
對本牌照所使用的概念,應按國際電信聯盟所確立的含義理解。
3. 有效期
本牌照由發出日起計,有效期為一年。
4. 開始營運和在澳門特別行政區的覆蓋面
1. 持牌人於二零零一年八月底前必須開始提供獲發牌照的服務。
2. 按照有關電信網絡的執行計劃,由開始商業營運日起計十八個月內,由持牌人提供的公用地面流動電信服務,必須以適當的質素水平,良好地覆蓋澳門特別行政區全境。
3. 應持牌人具理據的要求,行政長官得延長以上數款所指之期限。
5. 保證金
1. 牌照發出後三十天內,持牌人須在澳門特別行政區其中一家銀行繳存現金澳門幣二百萬元,或由在澳門特別行政區運作的銀行或保險公司發出,以即付形式作出的銀行擔保或保險擔保,作為向澳門特別行政區政府所提交的保證金。
2. 保證金用以保證持牌人履行牌照所衍生的義務,而澳門特別行政區政府可動用該保證金以繳付其有權在本範圍內所作的支出。
3. 倘按上款動用保證金,持牌人必須在收到有關動用通知之日起計三十天內,予以重置。
4. 本牌照如因可歸責於持牌人的原因被放棄或廢止,保證金撥歸澳門特別行政區政府所有。
5. 牌照期限告滿或因不可歸責於持牌人的原因而被廢止時,保證金即時退還,但臨時牌照期限告滿而可獲發確定牌照者,則按適用規定,保證金維持至牌照續期。
6. 倘牌照因不可歸責於持牌人的原因而全部中止,則在中止期間內為維持保證金而衍生的負擔,由澳門特別行政區承擔。
6. 稅項
1. 本牌照的發出費用為澳門幣十萬元正。
2. 持牌人還需繳付相等於獲發牌照中所准許提供的服務經營毛收益百分之五的年度稅。
3. 上兩款所指的稅項須在電信暨資訊科技發展辦公室發出有關通知後向財政局繳納,前者在牌照發出日起計五日內交納,後者則根據上一年度的業績作出計算,於每年三月三十一日前繳交。
4. 牌照範圍內的應繳稅款,並不豁免持牌人繳付其他適用的法定費用和稅項,包括無線電頻譜的使用費。
7. 牌照衍生權利的轉讓
1. 持牌人在未開始提供獲發牌照中所准許經營的服務前,不得以有償或無償方式轉讓牌照衍生的權利。
2. 牌照衍生的權利可於開始提供獲發牌照中所准許經營的服務後,以有償或無償方式轉讓,但必須事先獲得行政長官的許可。
8. 持牌人要求放棄及中止
1. 在最少三個月前以書面通知行政長官後,持牌人可於任何時間放棄牌照所賦予的權利。
2. 牌照可應持牌人的要求而作出一次中止,但期間不得超逾六個月。
9. 違反情況下之中止或廢止
1. 當持牌人不遵守授予牌照時所定的規定和條件,尤其出現下列情況時,行政長官可在電信暨資訊科技發展辦公室建議下,中止或廢止牌照:
1) 在所定期限內未能提供獲發牌照中所准許經營的服務;
2) 直接基於持牌人的動機,在未經批准下全部或部分中止所提供的服務;
3) 在未獲批准前,安裝及操作有關設備及提供服務;
4) 鑑於本牌照及持牌人所提交的計劃要求,所安裝的設備明顯陳舊或運作不良;
5) 不繳交或不重置保證金;
6) 欠交本牌照所要求繳交的稅項;
7) 未經許可轉讓牌照衍生的權利;
8) 多次違反電信暨資訊科技發展辦公室所作的指示或建議;
9) 持牌人將公司總辦事處或主行政管理機關遷出澳門特別行政區;
10) 未經許可下,改變持牌人公司的宗旨,減少股本、將公司合併、分拆或解散;
11) 破產,訂立債權人協議,訂立債權人與債務人和解協議,或轉讓持牌人資產的主要部份。
2. 持牌人未經諮詢前,不得中止或廢止牌照。
3. 因不履行規定而被中止或廢止牌照時,持牌人無權索取任何賠償,亦不被豁免所應繳的稅金。
4. 中止或廢止牌照,並不豁免持牌人所要承擔的民事或刑事責任或受其他法定處分。
10. 因公共利益為理由之中止或廢止
1. 除上條款所定情況外,行政長官可在依法保護持牌人的權利下,以公共利益為由,全部或局部中止或廢止牌照。
2. 倘因公共利益而中止或廢止牌照時,持牌人有權獲得賠償。
3. 賠償的計算方法是,如屬中止,按中止期計算,如屬廢止,則按廢止時至本牌照告滿日的尚餘時期計算。
4. 無論中止或廢止牌照,賠償金額的計算概為,持牌人在牌照發出日至中止或廢止日期間的每月平均純利,乘以需要作出賠償的月數。
11. 持牌人的宗旨
持牌人公司的主要宗旨是經營獲發牌照的服務,即安裝及營運網絡和提供公用地面流動電信服務。
12. 持牌人的總辦事處及章程
1. 持牌人必須在澳門特別行政區設立總辦事處及主要行政管理機關。
2. 持牌人的章程應遵守現行法例及牌照所訂立的條件。
3. 持牌人未經行政長官事先許可,不得作出下列行為:
1) 改變公司宗旨;
2) 減少公司股本;
3) 將公司合併、分拆或解散。
13. 帳目之審計及提交
1. 持牌人的帳目須每年經在澳門特別行政區註冊的帳目審計員或審計公司作出審計。
2. 持牌人必須於每年三月十五日前向電信暨資訊科技發展辦公室提交經過審計及批核的上年度營運報告和帳目。
14. 計劃
持牌人必須履行下列計劃,其由本牌照之附件組成:
1) 公司架構說明,當中須指出將受聘的本地工作人員數目;
2) 一份五年的投資計劃書;
3) 一份五年的發展策略計劃書。
15. 持牌人的權利
1. 除法律或其他本牌照規定的權利外,持牌人有權:
1) 在遵照相關技術規定和適用法例,以及在繳付經雙方協定的費用下,可與其他電信網絡互連;
2) 建立本身的國際電信服務信關,用以提供本牌照範圍內的服務;
3) 人員及車輛經適當認別及因工作需要時,自由進出公眾地方;
4) 在樓宇安裝站台及天線,以及在公共街道安裝電纜,以連接站台和電信網絡交換中心,以及按照適用於其他電信網絡的法例規定,安裝對建立獲批准的網絡所需的其他電信基礎設施;
5) 與第三者簽訂合同,並就提供服務收取回報;
6) 法定情況下無線電役權的保護。
2. 持牌人在行使上款第3)及第4)項所賦予的權利時,若引致任何損壞,概由持牌人負責修復。
16. 持牌人的義務
除法律或本牌照訂明的其他義務外,作為持牌人的義務有:
1) 在澳門特別行政區內擁有必要的人力、技術、器材及財政資源以維持獲批准服務的提供;
2) 使用經有權限實體核准的設備及通知電信暨資訊科技發展辦公室有關電信網絡的更改,以取得法定許可;
3) 在經營方式及在提供本牌照範圍內所准許服務上,採用緊隨發展趨勢的技術;
4) 獲批准服務的提供,應確保其連續性;
5) 為確保其電信網絡運作的安全和維持其整體性,應實施必要的工作,對與提供獲批准服務有關的設施和設備作出良好的保養;
6) 確保客戶號碼的可攜性;
7) 允許其他營運商連接入其電信網絡;
8) 採取一切必要措施,確保通訊的不可侵犯和保密;
9) 向電信暨資訊科技發展辦公室提供為執行職務所需的資料和解釋;
10) 與其他經營者簽訂合同,須通知電信暨資訊科技發展辦公室,並指出簽訂合同雙方,合同標的,以及說明所提供的服務;
11) 準時繳交本牌照所定的稅款;
12) 確保設立商業協助及報損服務,並提供免費電話號碼以便有關工作;
13) 確保可無償使用緊急系統的電話號碼;
14) 遵守澳門特別行政區的現行法例,以及由有關當局依法作出的命令、禁制令、指令、指導、建議和指示;
15) 遵守適用的國際規範,尤指國際電信聯盟所作出者。
17. 與其他營運商及客戶的關係
1. 持牌人應確保其他獲發牌照的營運商,通過繳付適當分類的價格,能以平等條件取得獲批准服務的提供。
2. 持牌人不得拒絕向符合要求並能滿足適用法例和規章所定條件的人士,提供獲批准的任何一種形式的服務。
18. 互連
1. 一旦符合技術和適用法例的規定,持牌人不得歧視、拒絕或妨礙其他公共電信營運商與其電信網絡互連。
2. 其他營運商與持牌人互連網絡時,須向其繳付回報,其金額由雙方協定,並經行政長官核准。
3. 倘雙方未能達成協議,則互連的回報金額,由行政長官盡可能地以接近持牌人所投放的成本水平來釐定。
19. 營運網絡和服務提供的連續性
1. 根據與其他營運商和客戶訂立的協議規定,持牌人必須確保其電信網絡及獲批准服務的持續營運。
2. 僅在獲得電信暨資訊科技發展辦公室的許可,又或因不可歸責於持牌人的行為或事實下,因進行工作而限制或中斷網絡的營運。
3. 在非上兩款訂定的情況下,因有限度提供服務或中斷服務而對第一款所指協議的他方當事人造成的損失,由持牌人承擔責任。
4. 如預料提供有限度服務或中斷服務,持牌人應向電信暨資訊科技發展辦公室及客戶作出合理的預先通報,並說明其期間、範圍及動機。
20. 服務質素
1. 持牌人必須按照電信暨資訊科技發展辦公室訂定的基本質素指標,提供獲批准的服務。
2. 電信暨資訊科技發展辦公室提出要求時,持牌人必須提供一切足以作出服務質素評估的報告、資料和數據。
21. 限制或中斷對其他營運商及客戶提供服務
1. 在下列情況下,持牌人得中止或停止向客戶或其他營運商提供服務:
1) 不履行合同或其他適用的規定;
2) 未於協定期間繳交因提供服務所引致的任何費用。
2. 在上款所指情況下,應事先通知犯錯的客戶或營運商,以便作出修正。
22. 收費
1. 由持牌人提供的服務,將由享用者按政府核准的收費及收款方式付費。
2. 訂定收費時,在顧及持牌人投資的商業效益的需要下,應盡量貼近分項評估後的服務成本。
3. 發給客戶的發票應適當地列明所提供的服務及適用的收費。
4. 持牌人應將對服務收費表所作的更改呈交政府核准。
5. 倘有關收費有違公平競爭原則,又或與地區中近似營運商作比較下屬不合理者,則政府在具理據的決定下,可規定作出更改,尤指訂定收費的最高值。
23. 監察實體
1. 由電信暨資訊科技發展辦公室負責監察對本牌照的履行情況。
2. 電信暨資訊科技發展辦公室應採取一切認為適當的措施執行本身的監察權限,尤其對服務的控制和持牌人對義務的履行,並可用認為合適的方式及在認為合適的時間,查證由持牌人提交的報告、資料及數據的準確性。
24. 監察
為上條款規定的目的,持牌人必須:
1) 任由電信暨資訊科技發展辦公室通行其一切設施;
2) 對電信暨資訊科技發展辦公室監察工作的實施提供一切資料和解釋,並給予一切必要的方便;
3) 提供一切簿籍、記錄及文件予電信暨資訊科技發展辦公室,以便查閱;
4) 在電信暨資訊科技發展辦公室要求下當面進行測試,以評估所提供服務及設備運作的特徵和狀況。
———
附 件
公司架構說明
員工分配
為配合本公司全力於澳門開展極具挑戰性及高水準的流動電話業務,我們預期大部份的員工將會在澳門本地招聘及接受培訓。在流動電話商用服務正式推出市場的一年後,估計約有100名員工將會參與投入和記電話(澳門)有限公司 (HTML) 的運作,其中約七成的員工將是澳門本地居民,其餘的三成員工則會由香港和記電話有限公司調派到澳門工作,這批香港員工全屬資深的管理人員,他們會將在電訊業豐富的知識及經驗轉移予本地員工。本公司之目標為於推出服務三年後增加澳門本地員工之比例約至八成。
建議的HTML公司組織架構如下:
和記電話(澳門)有限公司
建議公司架構組織圖
五年投資計劃書
為在澳門建設一高質素的流動通訊業務,我們計劃需投入的累計資本性開支,首年約達至一億三千萬澳門幣,而合共首五年之累計資本性開支約達至二億澳門幣。
五年發展策略計劃書
商業策略
HTML 的業務計劃是基於市場指標而定,故會因應市場發展及澳門特別行政區之電信條例規範而有所調整。除提供現時已廣為香港流動電話用戶歡迎的服務外,我們亦計劃發展一套配合澳門本地流動電話市場環境及需要的服務,其中包括:
* 提供一系列先進而超值的流動電話及循環儲值智能咭,以配合多元化的增值服務,讓客戶享用最全面的產品及服務
* 創新及以客為本的服務
* 配合個人及商業用戶需要之高質素漫遊服務、IDD國際長途電話及數據服務
* 完善的銷售網絡
* 以嶄新科技、高質素的專業人員及高效率的客戶服務熱線,為客戶提供全天候及完善週到的客戶服務
* 循序拓展業務以確立 HTML清晰之市場定位,致力使 HTML具備良好的業務發展條件,在將來若特區政府發出3G牌照時,使 HTML能配合適當優良之市場情況,參與為澳門市民提供3G UMTS服務
客戶服務及支援計劃
HTML計劃為用戶提供一系列高質素的客戶服務,包括客戶服務熱線、客戶關係管理、客戶服務及維修中心、服務質素保證及客戶通訊聯繫。
客戶服務熱線及客戶關係管理
HTML將設立先進的客戶關係管理系統(Customer Relationship Management System)及互動電話查詢系統 (IVRS),為客戶提供全日二十四小時、一星期七天的客戶服務熱線。
客戶服務及維修中心
為讓客戶享用最方便的服務,HTML 計劃開設客戶服務及維修中心,提供一站式服務,包括售前及售後服務、產品保養及維修服務等。
客戶通訊聯繫
HTML將策劃及舉辦一連串客戶通訊交流活動,以建立客戶對公司的信賴及支持。
技術平台
HTML計劃利用最新的 2G/2.5G GSM流動通訊科技,建設高質素的流動電話網絡,全面覆蓋澳門半島及離島地區,以滿足客戶需要,同時亦為將來技術提升建立一個完善的基礎,以配合日後客戶對網絡質素及容量需求的增長,並提供切合不同客戶所需要之創新服務。
核心網絡
HTML的澳門流動電話網絡建基於GSM技術平台,完全符合國際標準。我們的核心網絡將可以:
* 擴充網絡容量以滿足市場需求
* 設有流動電話號碼可攜服務,讓客戶選擇最合符個人需要的網絡而無需更改手機號碼
* 繼續提升覆蓋範圍至更多新發展地區
* 應用嶄新技術為客戶提供具創意及方便易用的服務
我們的網絡建設計劃將分階段進行,預計每階段建設的基站數目最少如下:
| 2001 | 2002 | 2003 | 2004 | 2005 | |
| 基站數量 | 70 | 80 | 85 | 90 | 95 |
此外,我們亦計劃裝置充足的室內微型發射站及轉駁器,令戶內覆蓋更全面。
|
| |||||||||||
| 相關法規 : | |||
| 相關類別 : | |||
| 私營機構 : | |||
| 《LegisMac》的法例註釋 | |||
第49/2001號行政長官批示
行政長官行使《澳門特別行政區基本法》第五十條賦予的職權,並根據第32/2000號行政法規第七條的規定,作出本批示。
一、數碼通流動通訊(澳門)股份有限公司獲批准建立及營運一個網絡以及按附於本批示並成為其組成部分之臨時牌照中之規定及條件提供公用地面流動電信服務。
二、本批示於公布翌日開始生效。
二零零一年三月一日
行政長官 何厚鏵
———
第2/2001號臨時牌照
(附於第49/2001號行政長官批示)
公用地面流動電信服務
1.標的
1.透過本憑證,澳門特別行政區行政長官授予總辦事處設於澳門特別行政區蘇亞利斯博士大馬路二十五號三字樓十九室,於商業及汽車登記局登記編號為14228(SO),以下簡稱為“持牌人”之“數碼通流動通訊(澳門)股份有限公司”,葡文為 “Smartone - Comunicações Móveis, S.A.”(英文名稱為 “Smartone-Mobile Communications (Macau, Limited”),安裝和營運一個網絡並提供在以下頻段內運作的公用地面流動電信服務的權利:
- 890—915 MHz
- 935—960 MHz
- 1710—1785 MHz
- 1805—1880 MHz
2.具體頻率的指配將透過適用的法例作出安排。
2.概念
對本牌照所使用的概念,應按國際電信聯盟所確立的含義理解。
3.有效期
本牌照由發出日起計,有效期為一年。
4.開始營運和在澳門特別行政區的覆蓋面
1.持牌人於二零零一年八月底前必須開始提供獲發牌照的服務。
2.按照有關電信網絡的執行計劃,由開始商業營運日起計十八個月內,由持牌人提供的公用地面流動電信服務,必須以適當的質素水平,良好地覆蓋澳門特別行政區全境。
3.應持牌人具理據的要求,行政長官得延長以上數款所指之期限。
5.保證金
1.牌照發出後三十天內,持牌人須在澳門特別行政區其中一家銀行繳存現金澳門幣二百萬元,或由在澳門特別行政區運作的銀行或保險公司發出,以即付形式作出的銀行擔保或保險擔保,作為向澳門特別行政區政府所提交的保證金。
2.保證金用以保證持牌人履行牌照所衍生的義務,而澳門特別行政區政府可動用該保證金以繳付其有權在本範圍內所作的支出。
3.倘按上款動用保證金,持牌人必須在收到有關動用通知之日起計三十天內,予以重置。
4.本牌照如因可歸責於持牌人的原因被放棄或廢止,保證金撥歸澳門特別行政區政府所有。
5.牌照期限告滿或因不可歸責於持牌人的原因而被廢止時,保證金即時退還,但臨時牌照期限告滿而可獲發確定牌照者,則按適用規定,保證金維持至牌照續期。
6.倘牌照因不可歸責於持牌人的原因而全部中止,則在中止期間內為維持保證金而衍生的負擔,由澳門特別行政區承擔。
6.稅項
1.本牌照的發出費用為澳門幣十萬元正。
2.持牌人還需繳付相等於獲發牌照中所准許提供的服務經營毛收益百分之五的年度稅。
3.上兩款所指的稅項須在電信暨資訊科技發展辦公室發出有關通知後向財政局繳納,前者在牌照發出日起計五日內交納,後者則根據上一年度的業績作出計算,於每年三月三十一日前繳交。
4.牌照範圍內的應繳稅款,並不豁免持牌人繳付其他適用的法定費用和稅項,包括無線電頻譜的使用費。
7.牌照衍生權利的轉讓
1.持牌人在未開始提供獲發牌照中所准許經營的服務前,不得以有償或無償方式轉讓牌照衍生的權利。
2.牌照衍生的權利可於開始提供獲發牌照中所准許經營的服務後,以有償或無償方式轉讓,但必須事先獲得行政長官的許可。
8.持牌人要求放棄及中止
1.在最少三個月前以書面通知行政長官後,持牌人可於任何時間放棄牌照所賦予的權利。
2.牌照可應持牌人的要求而作出一次中止,但期間不得超逾六個月。
9.違反情況下之中止或廢止
1.當持牌人不遵守授予牌照時所定的規定和條件,尤其出現下列情況時,行政長官可在電信暨資訊科技發展辦公室建議下,中止或廢止牌照:
1) 在所定期限內未能提供獲發牌照中所准許經營的服務;
2) 直接基於持牌人的動機,在未經批准下全部或部分中止所提供的服務;
3) 在未獲批准前,安裝及操作有關設備及提供服務;
4) 鑑於本牌照及持牌人所提交的計劃要求,所安裝的設備明顯陳舊或運作不良;
5) 不繳交或不重置保證金;
6) 欠交本牌照所要求繳交的稅項;
7) 未經許可轉讓牌照衍生的權利;
8) 多次違反電信暨資訊科技發展辦公室所作的指示或建議;
9) 持牌人將公司總辦事處或主行政管理機關遷出澳門特別行政區;
10) 未經許可下,改變持牌人公司的宗旨,減少股本、將公司合併、分拆或解散;
11) 破產,訂立債權人協議,訂立債權人與債務人和解協議,或轉讓持牌人資產的主要部份。
2. 持牌人未經諮詢前,不得中止或廢止牌照。
3. 因不履行規定而被中止或廢止牌照時,持牌人無權索取任何賠償,亦不被豁免所應繳的稅金。
4. 中止或廢止牌照,並不豁免持牌人所要承擔的民事或刑事責任或受其他法定處分。
10. 因公共利益為理由之中止或廢止
1.除上條款所定情況外,行政長官可在依法保護持牌人的權利下,以公共利益為由,全部或局部中止或廢止牌照。
2.倘因公共利益而中止或廢止牌照時,持牌人有權獲得賠償。
3.賠償的計算方法是,如屬中止,按中止期計算,如屬廢止,則按廢止時至本牌照告滿日的尚餘時期計算。
4.無論中止或廢止牌照,賠償金額的計算概為,持牌人在牌照發出日至中止或廢止日期間的每月平均純利,乘以需要作出賠償的月數。
11.持牌人的宗旨
持牌人公司的主要宗旨是經營獲發牌照的服務,即安裝及營運網絡和提供公用地面流動電信服務。
12.持牌人的總辦事處及章程
1.持牌人必須在澳門特別行政區設立總辦事處及主要行政管理機關。
2.持牌人的章程應遵守現行法例及牌照所訂立的條件。
3.持牌人未經行政長官事先許可,不得作出下列行為:
1)改變公司宗旨;
2)減少公司股本;
3)將公司合併、分拆或解散。
13.帳目之審計及提交
1.持牌人的帳目須每年經在澳門特別行政區註冊的帳目審計員或審計公司作出審計。
2.持牌人必須於每年三月十五日前向電信暨資訊科技發展辦公室提交經過審計及批核的上年度營運報告和帳目。
14.計劃
持牌人必須履行下列計劃,其由本牌照之附件組成:
1) 公司架構說明,當中須指出將受聘的本地工作人員數目;
2) 一份五年的投資計劃書;
3) 一份五年的發展策略計劃書。
15.持牌人的權利
1.除法律或其他本牌照規定的權利外,持牌人有權:
1) 在遵照相關技術規定和適用法例,以及在繳付經雙方協定的費用下,可與其他電信網絡互連;
2) 建立本身的國際電信服務信關,用以提供本牌照範圍內的服務;
3) 人員及車輛經適當認別及因工作需要時,自由進出公眾地方;
4) 在樓宇安裝站台及天線,以及在公共街道安裝電纜,以連接站台和電信網絡交換中心,以及按照適用於其他電信網絡的法例規定,安裝對建立獲批准的網絡所需的其他電信基礎設施;
5) 與第三者簽訂合同,並就提供服務收取回報;
6) 法定情況下無線電役權的保護。
2.持牌人在行使上款第3)及第4)項所賦予的權利時,若引致任何損壞,概由持牌人負責修復。
16.持牌人的義務
除法律或本牌照訂明的其他義務外,作為持牌人的義務有:
1) 在澳門特別行政區內擁有必要的人力、技術、器材及財政資源以維持獲批准服務的提供;
2) 使用經有權限實體核准的設備及通知電信暨資訊科技發展辦公室有關電信網絡的更改,以取得法定許可;
3) 在經營方式及在提供本牌照範圍內所准許服務上,採用緊隨發展趨勢的技術;
4) 獲批准服務的提供,應確保其連續性;
5) 為確保其電信網絡運作的安全和維持其整體性,應實施必要的工作,對與提供獲批准服務有關的設施和設備作出良好的保養;
6) 確保客戶號碼的可攜性;
7) 允許其他營運商連接入其電信網絡;
8) 採取一切必要措施,確保通訊的不可侵犯和保密;
9) 向電信暨資訊科技發展辦公室提供為執行職務所需的資料和解釋;
10) 與其他經營者簽訂合同,須通知電信暨資訊科技發展辦公室,並指出簽訂合同雙方,合同標的,以及說明所提供的服務;
11) 準時繳交本牌照所定的稅款;
12) 確保設立商業協助及報損服務,並提供免費電話號碼以便有關工作;
13) 確保可無償使用緊急系統的電話號碼;
14) 遵守澳門特別行政區的現行法例,以及由有關當局依法作出的命令、禁制令、指令、指導、建議和指示;
15) 遵守適用的國際規範,尤指國際電信聯盟所作出者。
17.與其他營運商及客戶的關係
1.持牌人應確保其他獲發牌照的營運商,通過繳付適當分類的價格,能以平等條件取得獲批准服務的提供。
2.持牌人不得拒絕向符合要求並能滿足適用法例和規章所定條件的人士,提供獲批准的任何一種形式的服務。
18.互連
1. 一旦符合技術和適用法例的規定,持牌人不得歧視、拒絕或防礙其他公共電信營運商與其電信網絡互連。
2. 其他營運商與持牌人互連網絡時,須向其繳付回報,其金額由雙方協定,並經行政長官核准。
3. 倘雙方未能達成協議,則互連的回報金額,由行政長官盡可能地以接近持牌人所投放的成本水平來釐定。
19. 營運網絡和服務提供的連續性
1. 根據與其他營運商和客戶訂立的協議規定,持牌人必須確保其電信網絡及獲批准服務的持續營運。
2. 僅在獲得電信暨資訊科技發展辦公室的許可,又或因不可歸責於持牌人的行為或事實下,因進行工作而限制或中斷網絡的營運。
3. 在非上兩款訂定的情況下,因有限度提供服務或中斷服務而對第一款所指協議的他方當事人造成的損失,由持牌人承擔責任。
4. 如預料提供有限度服務或中斷服務,持牌人應向電信暨資訊科技發展辦公室及客戶作出合理的預先通報,並說明其期間、範圍及動機。
20.服務質素
1. 持牌人必須按照電信暨資訊科技發展辦公室訂定的基本質素指標,提供獲批准的服務。
2. 電信暨資訊科技發展辦公室提出要求時,持牌人必須提供一切足以作出服務質素評估的報告、資料和數據。
21.限制或中斷對其他營運商及客戶提供服務
1. 在下列情況下,持牌人得中止或停止向客戶或其他營運商提供服務:
1) 不履行合同或其他適用的規定;
2) 未於協定期間繳交因提供服務所引致的任何費用。
2. 在上款所指情況下,應事先通知犯錯的客戶或營運商,以便作出修正。
22.收費
1. 由持牌人提供的服務,將由享用者按政府核准的收費及收款方式付費。
2. 訂定收費時,在顧及持牌人投資的商業效益的需要下,應盡量貼近分項評估後的服務成本。
3. 發給客戶的發票應適當地列明所提供的服務及適用的收費。
4. 持牌人應將對服務收費表所作的更改呈交政府核准。
5. 倘有關收費有違公平競爭原則,又或與地區中近似營運商作比較下屬不合理者,則政府在具理據的決定下,可規定作出更改,尤指訂定收費的最高值。
23.監察實體
1. 由電信暨資訊科技發展辦公室負責監察對本牌照的履行情況。
2. 電信暨資訊科技發展辦公室應採取一切認為適當的措施執行本身的監察權限,尤其對服務的控制和持牌人對義務的履行,並可用認為合適的方式及在認為合適的時間,查證由持牌人提交的報告、資料及數據的準確性。
24. 監察
為上條款規定的目的,持牌人必須:
1) 任由電信暨資訊科技發展辦公室通行其一切設施;
2) 對電信暨資訊科技發展辦公室監察工作的實施提供一切資料和解釋,並給予一切必要的方便;
3)提供一切簿籍、記錄及文件予電信暨資訊科技發展辦公室,以便查閱;
4) 在電信暨資訊科技發展辦公室要求下當面進行測試,以評估所提供服務及設備運作的特徵和狀況。
———
附件
公司架構說明
人員的招聘
本公司大部份的員工將於澳門本地聘請
•至二零零一年十二月,在總數為九十五名的員工中,約有百分之七十將於澳門聘請。
•至二零零三年年底,本公司將有大約百分之八十五的員工是在澳門聘請。
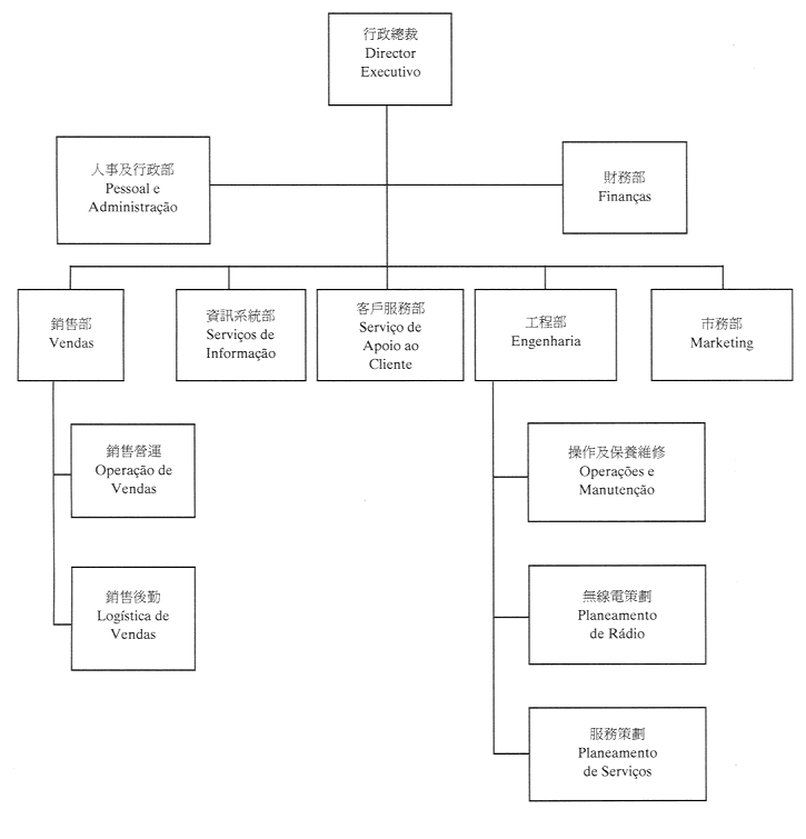
•請參閱下列的本公司組織結構圖。
數碼通流動通訊(澳門)股份有限公司
五年投資計劃書
投資
•至二零零一年,投資額約為澳門幣七千萬元。
•至二零零五年,累積投資額最小約為澳門幣一億一仟萬元。
五年發展策略計劃書
一、市場
本公司承諾盡快裝設經測試與全球標準數碼流動無線電話系統(GSM)相容的雙頻網絡,以迎合澳門特別行政區居民對流動電信服務的需要。
市場目標
在開展我們的服務前,我們的目標是以“簡化的革新”為根據,使我們的商標為人認識。我們將會開展一連串的市場計劃來爭取顧客、剌激使用量和使客戶對服務感到稱心滿意。
廣泛的服務
為滿足客戶的需要,本公司將開辦各項創新的服務,這些服務將會提高顧客在澳門特別行政區每日的生活素質,包括資費後付、預付和增值服務。
電話號碼可攜性
本公司完全支持流動電話號碼可攜性,從而鼓勵市場上的公平競爭及允許顧客有選擇的自由。
二、銷售
本公司的主要目的,不但照顧消費者的利益,而且還希望透過提高澳門特別行政區的全面競爭力,為其經濟作出貢獻。
供銷的策略
本公司的銷售策略按照網絡的最大覆蓋範圍來確定。本公司將提供革新且親善的服務,包括適合各類顧客的多種銷售包裝。這方法將使顧客以極優惠的價格體驗優質的流動電話服務。本公司將發展三種分銷途徑:零售商店、批發商及本身的直銷單位。
售後服務
本公司意識到提供優質售後服務和具備該服務能力的重要性,因此,一個持久及優質的售後服務是使新顧客獲得信心的重要服務。
很明顯,售後服務計劃是可增強客戶對公司的積極形象,藉以減少客戶的流失及擴大顧客的基礎。同時,此舉亦可幫助客戶能更有效地使用手機,從而增加每月的平均使用量。
三、客戶服務
本公司提供廣泛及全面的售後服務,以滿足客戶的需要,從而建立客戶的信心。
有效的客戶關注服務
在本公司的零售店內,客戶將獲得親切和快捷的關注服務。這些商店將會直接與支援系統連接,以便迅速回應客戶的問題。
客戶關注服務的員工將接受培訓,使他門能迅速及勝任地解決客戶經常遇到的問題,包括有關付款方法、增值服務、帳戶的狀況或使用手機等問題。在提供服務之後,客戶可能遇到各種的問題。他們使用新服務時可能需要協助,或要求新服務時,本公司客戶服務部的員工將會提供二十四小時的服務,以協助解決有關問題,同時,亦會協助解決以下的問題:
•手機的資料及操作
•帳單的查詢
•更改收費計劃或服務
•付款方法
•跨域/直撥國際長途電話
客戶約章
本公司將會制訂客戶約章,並承諾:
•五日內解決百分之九十的投訴事件
•二日內核實投訴事件
•二十四小時內落實服務
•二十四小時內更改服務
四、科技
技術縱覽
本公司將於澳門特別行政區裝設網絡,而該網絡將可迎合澳門特別行政區居民對優質及先進流動電話網絡的需要和期望,并可支援將來的服務發展。技術策略如下:
•迅速鋪設網絡
•有效地使用頻譜
•裝置能支援現在及將來服務的網絡結構
•提供優質及具成本效益的服務
•善用澳門特別行政區的資源,從而提供額外的經濟效益
本公司選擇了數碼流動無線電話(GSM)技術,及將於澳門特別行政區裝設900/1800MHZ數碼流動無線電話雙頻網絡。數碼流動無線電話系統是經充分測試,證明可提供清楚嘹亮的優質音頻電話服務、具流動電話數據應用的高容量、并透過固有的加密特點確保安全,以及能提供多種的增值服務。
本公司的網絡將會從主要的電信和電腦銷售商引入最新的技術。先進和智能無線電、交換及增值服務的平台結構能提供快速和有成本效益的基本及先進服務。本公司亦會提供支援適時服務和準確帳單的服務和帳單平台。
網絡設計
| 標準 | 目標 |
| 室外覆蓋目標 | > 市區面積的99% |
| 室內覆蓋目標 | 在獲得業主或住客的同意下,逐漸增加至高於市區室內面積的95% |
| 廣泛通話系統調定成功率 | 在系統繁忙時間內> 98% |
| 廣泛通話系統漏失率 | 在系統繁忙時間內< 2% |
| 所有網絡的有效性 | > 99.9%的運作時間 |
無線電網絡
本公司計劃使用最新的基地台設備鋪設流動電話網絡,以及主要在現存的建築物安裝天線。這方法將可減少興建任何額外無線電塔架的需要,以及減少對有關環境的影響。建議的設備外形將是低矮的,并會按照需要加以塗上顏色以配合周圍的環境。
覆蓋率是指對澳門特別行政區而言,包括:澳門半島、氹仔島和路環島及它們之間的連接道路,室外覆蓋率將高於澳門特別行政區市區陸地面積的99%,而室內覆蓋率在得到業主或住客的同意下,將逐漸增加至高於室內面積的95%。
在流動電話網絡覆蓋範圍內,顧客可打出、接收和維持通話的可信度約為95%。
交換網絡
初期將會於交換中心設立一基地台監督站(BSC)及流動電話交換中心(MSC)。將會安裝流動電話交換中心/原始位置登記(HLR)/鑒別中心(AUC)綜合系統來支援交換功能和儲存用戶活動和鑒別資料。該交換器將使用分佈式處理器,且具充足冗餘位保證系統的高度有效或高度可靠。
交換器的容量將根據設計標準,按照預測的用戶數目和通信量來決定。倘通訊量突然增長,可擴大容量或加裝交換節點。
鋪設時間表
一項積極進取的鋪設計劃將根據數碼通在設立網絡方面的專業技術經驗和匯業的本地經驗來展開。請參閱下列的鋪設時間表。
| 年份 | 2001 | 2002 | 2003 | 2004 | 2005 |
| 室外基地台數目 | 30-40 | 40-50 | 50-60 | 50-60 | 50-60 |
| 室內轉發器數目 | 8-10 | 10-12 | 12-15 | 12-15 | 12-15 |
| 相關法規 : | |||
| 相關類別 : | |||
| 《LegisMac》的法例註釋 | |||
第50/2001號行政長官批示
行政長官行使《澳門特別行政區基本法》第五十條賦予的職權,並根據第13/2000號法律第五條第一款及九月二十七日第53/93/M號法令第四條第二款及第19/2000號行政法規第二十六條第二款的規定,作出本批示。
核准終審法院院長辦公室二零零一年財政年度之本身預算,並於二零零一年一月一日起開始執行,預計收入及開支之金額均為澳門幣176,000,000.00 (壹億柒仟陸佰萬圓整),該預算為本批示之組成部分。
二零零一年三月二日
行政長官 何厚鏵
———
終審法院院長辦公室二零零一年財政年度本身預算
收入預算
開支預算
二零零一年二月二十一日於終審法院院長辦公室——管理委員會——主席:岑浩輝——委員:賴健雄,譚曉華
| 相關法規 : | |||
| 相關類別 : | |||
| 《LegisMac》的法例註釋 | |||
第51/2001號行政長官批示
行政長官行使《澳門特別行政區基本法》第五十條賦予的職權,並根據第13/2000號法律第五條第一款及九月二十七日第53/93/M號法令第四條第二款的規定,作出本批示。
核准澳門貿易投資促進局二零零一年財政年度之本身預算,並於二零零一年一月一日起開始執行,預計收入及開支之金額均為澳門幣44,800,000.00(肆仟肆佰捌拾萬圓整),該預算為本批示之組成部份。
二零零一年三月二日
行政長官 何厚鏵
———
澳門貿易投資促進局
二零零一年一月一日至二零零一年十二月三十一日之
收益、投資及成本預算
二零零一年二月十九日於澳門——行政管理委員會——主席:李炳康——執行委員:張國華
| 相關法規 : | |||
| 相關類別 : | |||
| 《LegisMac》的法例註釋 | |||
第52/2001號行政長官批示
行政長官行使《澳門特別行政區基本法》第五十條賦予的職權,並根據第13/2000號法律第五條第一款及十二月二十七日第11/93/M號法律第十八條第三款的規定,作出本批示。
核准臨時海島市政局二零零一年財政年度之本身預算,並於二零零一年一月一日起開始執行,預計收入及開支之金額均為澳門幣213,002,000.00(二億一千三百萬零二千元整),該預算為本批示之組成部分。
二零零一年三月七日
代理行政長官 陳麗敏
臨時海島市政局
二零零一年度平常預算
收入表
開支表
二零零零年十一月十四日於氹仔臨時海島市政議會——主席:馬家傑,秘書:鄧華禮,議員:岑玉霞、莫德岳、何錦培、梁少佳、卓永生、阮子榮、張素梅






































