澳 門 特 別 行 政 區
行政長官辦公室
|
| |||||||||||
| 相關法規 : | |||
| 相關類別 : | |||
| 《LegisMac》的法例註釋 | |||
第32/2002號行政長官批示
鑑於判給盧梁建築工程設計顧問有限公司執行「VT0馬路與NR3回旋處間之VU3.1馬路建造工程的協調及監察」,施工期跨越一財政年度,因此必須保證其財政支付。
行政長官行使《澳門特別行政區基本法》第五十條賦予的職權,並根據經五月十五日第30/89/M號法令修改的十二月十五日第122/84/M號法令第十五條的規定,作出本批示。
一、許可與盧梁建築工程設計顧問有限公司訂立「VT0馬路與NR3回旋處間之VU3.1馬路建造工程的協調及監察」的執行合同,金額為澳門幣825,000.00(捌拾貳萬伍仟元整),並分段支付如下:
| 2002年 | $660,000.00 |
| 2003年 | $165,000.00 |
二、二零零二年之負擔由登錄於本年度澳門特別行政區財政預算第四十章「投資計劃」內的次項目8.090.078.37,經濟分類07.06.00.00.06之撥款支付。
三、二零零三年之負擔將由登錄於該年度澳門特別行政區財政預算之相應撥款支付。
四、二零零二年財政年度在本批示第一款所訂金額若計得結餘,可轉移至下一財政年度,但不得增加有關機關支付該項目的總撥款。
二零零二年二月十五日
行政長官 何厚鏵
| 被廢止 : | |||
| 相關法規 : | |||
| 相關類別 : | |||
| 《LegisMac》的法例註釋 | |||
本法規已被 第292/2003號行政長官批示 廢止
第33/2002號行政長官批示
行政長官行使《澳門特別行政區基本法》第五十條賦予的職權,作出本批示。
一、修改第249/2001號行政長官批示第四款(七)項的內容如下:
“(七)治安警察局的一名代表;”
二、本批示自公佈翌日起生效。
二零零二年二月十六日
行政長官 何厚鏵
| 相關法規 : | |||
| 相關類別 : | |||
| 《LegisMac》的法例註釋 | |||
第34/2002號行政長官批示
行政長官行使《澳門特別行政區基本法》第五十條賦予的職權,並按照十二月二十六日公佈之第19/2001號法律第四條第一款及九月二十七日第53/93/M號法令第四條第二款的規定,作出本批示。
核准工商業發展基金二零零二年財政年度之本身預算,並於二零零二年一月一日起開始執行,預計收入及開支之金額均為澳門幣42,581,000.00(肆仟貳佰伍拾捌萬壹仟圓整),該預算為本批示之組成部分。
二零零二年二月十九日
行政長官 何厚鏵
———
工商業發展基金
二零零二年本身預算
收入預算
開支預算
二零零一年十一月二十二日於工商業發展基金——行政管理委員會——代主席:蘇添平,委員:戴建業,陳鳳娟,Amélia Maria Minhava Afonso
| 相關法規 : | |||
| 《LegisMac》的法例註釋 | |||
第35/2002號行政長官批示
行政長官行使《澳門特別行政區基本法》第五十條賦予的職權,並根據第19/2001號法律第四條第一款及九月二十七日第53/93/M號法令第四條第二款的規定,作出本批示。
核准學生福利基金二零零二年財政年度之本身預算,並於二零零二年一月一日起開始執行,預計收入及開支之金額均為澳門幣108,400,000.00(壹億零捌佰肆拾萬元整),該預算為本批示之組成部分。
二零零二年二月十九日
行政長官 何厚鏵
———
學生福利基金二零零二年財政年度預算
二零零二年二月一日於澳門學生福利基金——行政管理委員會:韋思理,朱國宏,袁凱清,黃堅平
| 相關法規 : | |||
| 相關類別 : | |||
| 《LegisMac》的法例註釋 | |||
第36/2002號行政長官批示
行政長官行使《澳門特別行政區基本法》第五十條賦予的職權,並根據澳門特別行政區第19/2001號法律第四條第一款及九月二十七日第53/93/M號法令第四條第二款的規定,作出本批示。
核准澳門公共行政福利基金二零零二年財政年度之本身預算,並由二零零二年一月一日起開始執行,預計收入及開支之金額均為澳門幣14,859,000.00圓(壹仟肆佰捌拾伍萬玖仟圓),該預算為本批示之組成部分。
二零零二年二月十九日
行政長官 何厚鏵
———
澳門公共行政福利基金2002年財政年度本身預算
收入預算
開支預算
二零零二年二月五日於澳門公共行政福利基金行政管理委員會——主席:李麗如——公職福利處處長:李偉倫——財政局代表: 姍綺德
| 相關法規 : | |||
| 《LegisMac》的法例註釋 | |||
第37/2002號行政長官批示
37/2002號行政長官批示
行政長官行使《澳門特別行政區基本法》第五十條賦予的職權,並根據第19/2001號法律第四條第一款及九月二十七日第53/93/M號法令第四條第二款的規定,作出本批示。
核准司法、登記暨公證公庫二零零二年財政年度之本身預算,並於二零零二年一月一日起開始執行,預計收入及開支之金額均為澳門幣58,699,000.00(伍仟捌佰陸拾玖萬玖仟圓整),該預算為本批示之組成部分。
二零零二年二月十九日
行政長官 何 厚 鏵
———
司法、登記暨公證公庫二零零二年財政年度本身預算
收入
開支
二零零二年一月六日於司法、登記暨公證公庫——行政委員 會——主席:張永春,委員:甄倩敏,李勝里
| 相關法規 : | |||
| 相關類別 : | |||
| 《LegisMac》的法例註釋 | |||
第38/2002號行政長官批示
行政長官行使《澳門特別行政區基本法》第五十條賦予的職權,並根據第19/2001號法律第四條第一款及九月二十七日第53/93/M號法令第四條第二款的規定,作出本批示。
核准社會重返基金二零零二年財政年度之本身預算,並於二零零二年一月一日起開始執行,預計收入及開支之金額均為澳門幣2,543,500.00(貳佰伍拾肆萬叁仟伍佰圓整),該預算為本批示之組成部分。
二零零二年二月十九日
行政長官 何厚鏵
二零零二年一月六日於社會重返基金——行政委員會:主席:張永春——委員:高文德、李勝里
———
社會重返基金二零零二年財政年度本身預算
收入
開支
二零零二年一月六日於社會重返基金——行政委員會:主席:張永春——委員:高文德、李勝里
| 相關法規 : | |||
| 相關類別 : | |||
| 《LegisMac》的法例註釋 | |||
第39/2002號行政長官批示
行政長官行使《澳門特別行政區基本法》第五十條賦予的職權,並根據第19/2001號法律第四條第一款,九月二十七日第53/93/M號法令第四條第二款,第9/1999號法律第五十七條第三款及第13/1999號行政法規第十五條的規定,作出本批示。
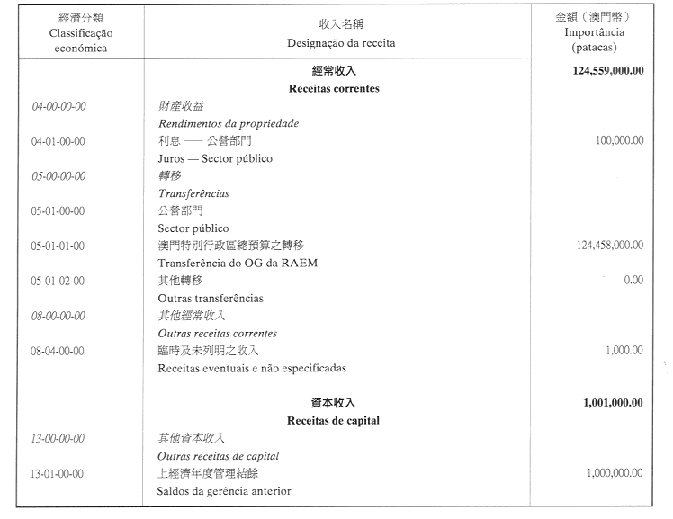
核准檢察長辦公室二零零二年財政年度之本身預算,並於二零零二年一月一日起開始執行,預計收入及開支之金額均為澳門幣125,560,000.00(壹億貳仟伍佰伍拾陸萬元整),該預算為本批示之組成部分。
二零零二年二月二十日
行政長官 何厚鏵
———
檢察長辦公室二零零二經濟年度本身預算
收入預算
支出預算
二零零二年二月八日於檢察長辦公室
檢察長 何超明
| 相關法規 : | |||
| 相關類別 : | |||
| 《LegisMac》的法例註釋 | |||
第40/2002號行政長官批示
行政長官行使《澳門特別行政區基本法》第五十條賦予的職權,並根據第19/2001號法律第四條第一款及九月二十七日第53/93/M號法令第四條第二款的規定,作出本批示。
核准旅遊基金二零零二年財政年度之本身預算,並於二零零二年一月一日起開始執行,預計收入及開支之金額均為澳門幣115,103,000.00 (壹億壹仟伍佰壹拾萬零叁仟元整),該預算為本批示之組成部分。
二零零二年二月二十日
行政長官 何厚鏵
———
旅遊基金本身預算
收入預算
經濟年度:2002
二零零二年二月四日於旅遊局——旅遊基金行政管理委員會——主席:安棟樑,委員:文綺華,白文浩,蕭愛珊,李天碩
———
開支預算
經濟年度:2002
二零零二年二月四日於旅遊局——旅遊基金行政管理委員會——主席:安棟樑,委員:文綺華,白文浩,蕭愛珊,李天碩
———
澳門大賽車
開支預算
經濟年度:2002
二零零二年二月四日於旅遊局——旅遊基金行政管理委員會——主席:安棟樑,委員:文綺華,白文浩,蕭愛珊,李天碩
———
煙花匯演
開支預算
經濟年度:2002
二零零二年二月四日於旅遊局——旅遊基金行政管理委員會——主席:安棟樑,委員:文綺華,白文浩,蕭愛珊,李天碩



















































