|
| |||||||||||
| Revogado por : | |||
| Alterações : | |||
| Diplomas revogados : | |||
| Categorias relacionadas : | |||
| Notas em LegisMac | |||
Este diploma foi revogado por: Decreto-Lei n.º 3/95/M
Decreto-Lei n.º 13/86/M
de 8 de Fevereiro
Pelo Decreto-Lei n.º 21/81/M, de 30 de Junho, foi aprovado o Regulamento do Corpo de Polícia de Segurança Pública (CPSP) de Macau, através do qual se procedeu a uma adequação do conteúdo do diploma anteriormente em vigor.
Decorridos cerca de quatro anos sobre a entrada em vigor daquele regulamento, torna-se necessário proceder à sua reformulação, face à dinâmica administrativa entretanto imprimida no Território e à crescente necessidade de se dotar o CPSP de uma estrutura orgânica capaz de responder com maior eficácia à missão geral que lhe está cometida.
Considerando ainda a publicação de extensa legislação que estabeleceu novas formas de reordenamento de Função Pública e alterou disposições no regime estatutário dos seus funcionários e agentes que exigiu a reformulação e ajustamento da regulamentação interna das Forças de Segurança de Macau (FSM);
Ouvido o Conselho Consultivo;
O Encarregado do Governo de Macau decreta, nos termos do n.º 1 do artigo 13.º do Estatuto Orgânico de Macau, para valer como lei no território de Macau, o seguinte:
Artigo 1.º É aprovado o Regulamento do Corpo de Polícia de Segurança Pública de Macau, que faz parte integrante do presente diploma.
Art. 2.º É revogado o Decreto-Lei n.º 21/81/M, de 30 de Junho.
Art. 3.º As dúvidas surgidas pela aplicação do presente diploma, bem como do Regulamento do Corpo de Polícia de Segurança Pública, por ele aprovado, serão resolvidas por despacho do Governador.
Aprovado em 31 de Janeiro de 1986.
Publique-se.
O Encarregado do Governo, Manuel Maria Amaral de Freitas.
REGULAMENTO DO CORPO DE POLÍCIA DE SEGURANÇA PÚBLICA DE MACAU
TÍTULO I
Organização
CAPÍTULO I
Definição, missão, atribuições, áreas de acção, dependência e composição
Artigo 1.º
(Definição)
A Polícia de Segurança Pública (PSP) constitui um corpo militarizado na dependência do Comandante das Forças de Segurança de Macau.
Artigo 2.º
(Missão)
A Polícia de Segurança Pública tem a missão geral de garantir a protecção civil e a segurança interna, para o que:
a) Assegura a ordem e a tranquilidade públicas;
b) Exerce prevenção e repressão da delinquência;
c) Defende bens públicos ou privados;
d) Intervém na protecção civil;
e) Assegura o serviço de migração.
Artigo 3.º
(Atribuições)
1. São atribuições da Polícia de Segurança Pública, sem prejuízo das conferidas por lei a outras entidades:
a) O policiamento das ruas e lugares públicos, bem como das solenidades, festas, espectáculos e reuniões de carácter público;
b) A protecção e defesa dos cidadãos e a prestação de socorros aos doentes e sinistrados;
c) Evitar a prática de crimes, transgressões e actos contrários aos bons costumes e à moral pública;
d) Efectuar a captura de indivíduos de acordo com as leis em vigor;
e) O cumprimento de mandados de captura;
f) A acção, nos termos legais, contra indivíduos que perturbem a ordem e tranquilidade públicas, logo que haja conhecimento da sua presença em qualquer local ou área que lhe estiver confiada;
g) A descoberta de indícios e vestígios das infracções, cuja investigação lhe for cometida e sempre que tiver conhecimento de alguns cuja investigação caia no âmbito da competência de outra entidade, providenciará no sentido de evitar que os mesmos sejam destruídos ou alterados, dando imediato conhecimento dos factos às entidades ou órgãos competentes;
h) Participar à Polícia Judiciária os factos de que tenha conhecimento relativos à preparação e execução dos crimes da exclusiva competência daquela polícia e tomar, até à sua intervenção, as providências urgentes indispensáveis;
i) A elaboração dos inquéritos preliminares nos termos da legislação em vigor;
j) A recepção de todas as queixas, denúncias, participações e reclamações, dando-lhes o devido andamento;
k) Evitar que os vadios, rufiões, homossexuais, proxenetas, receptadores e, de um modo geral, todos os indivíduos suspeitos ou perigosos, pratiquem actos condenáveis, propondo às entidades competentes as medidas adequadas;
l) A vigilância e fiscalização das actividades e locais favoráveis à preparação ou execução de crimes, à exploração dos seus resultados ou à ocultação dos criminosos, tais como tendas, casas de jogos ilícitos, estabelecimentos hoteleiros e de diversões e bem assim as estações e meios de transporte;
m) A fiscalização do cumprimento das posturas, editais, regulamentos policiais e administrativos;
n) O exercício de acções de informação e contra-informação julgadas necessárias para o cumprimento da sua missão.
2. São ainda atribuições da Polícia de Segurança Pública:
a) A fiscalização do cumprimento das disposições da legislação de viação e do trânsito;
b) A guarda de edifícios públicos, quando circunstâncias imperiosas o exijam;
c) A vigilância sobre vagabundos e mendigos, impedindo-os de explorar a caridade, ainda que sob o pretexto de procura de trabalho, e a indicação às entidades competentes dos nomes daqueles que necessitem de assistência;
d) A captura de desertores e refractários das Forças Armadas, remetendo-os à autoridade militar;
e) O cuidado pela observância de todas as determinações legais respeitantes a uso e porte de armas e munições, substâncias explosivas e exercício de caça;
f ) A prestação às autoridades oficiais, civis ou não, funcionários ou agentes da Administração Pública, Câmaras Municipais ou de outras entidades de direito público, do auxílio que solicitarem para o desempenho das suas funções e que superiormente for determinado;
g) Actuar, em colaboração com outros órgãos, em casos de calamidade pública, nomeadamente de incêndios, inundações ou temporais, recorrendo aos habitantes das vizinhanças, quando necessário, para colaborar nos socorros a prestar;
h) A restituição, nos termos da legislação em vigor, a seus donos, quando sejam conhecidos, de quaisquer objectos achados;
i) A transmissão superior do conhecimento de qualquer vestígio ou indício de doença contagiosa;
j) A fiscalização do cumprimento das disposições legais cuja competência lhe esteja ou venha a ser cometida e o consequente levantamento dos autos de notícia e aplicação de multas, se for caso disso;
k) Prestar colaboração e auxílio para o bom cumprimento do disposto na legislação existente relativo a normas de instalação de indústrias, participando as infracções de que tenha conhecimento;
l) Actuar em íntima ligação e coordenação com as restantes Forças e Órgãos de Segurança e de acordo com as directivas superiores;
m) A defesa dos interesses da Fazenda Pública, protegendo o comércio lícito, as artes e indústrias e prestando sempre o auxílio necessário à execução das leis, regulamentos, disposições e determinações relativas à boa administração;
n) A defesa, permanente ou temporária de empresas industriais ou outras de reconhecido interesse para a economia do Território;
o) Emitir e renovar cédulas de identificação policial até que os Serviços de Identificação de Macau assumam por completo a passagem dos documentos de identificação;
p) Desempenhar todas as missões relacionadas com a migração.
Artigo 4.º
(Área de acção)
1. A Polícia de Segurança Pública exerce a sua acção em toda a área terrestre na península de Macau e Ilhas da Taipa e Coloane, à excepção das pontes, cais e praias, e de outras áreas que genericamente venham a ser incluídas no domínio público hídrico.
2. A área de responsabilidade da Polícia de Segurança Pública será definida pormenorizadamente em carta geográfica, por despacho do Comandante das Forças de Segurança de Macau.
Artigo 5.º
(Composição)
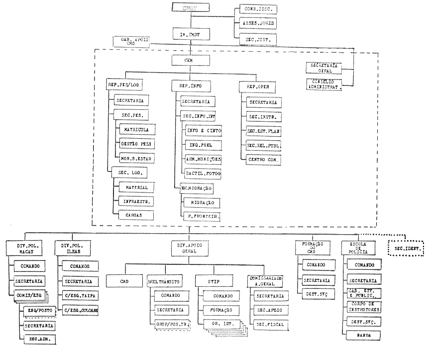
1. A Polícia de Segurança Pública compreende:
a) Comando;
b) Estado-Maior e Órgãos de Comando;
c) Órgãos Operacionais (Divisões Policiais, Divisão de Trânsito e Unidade Táctica de Intervenção da Polícia);*
d) Órgãos de Apoio e Instrução.*
2. Em anexo A, publica-se o organograma da PSP.
* Alterado - Consulte também: Decreto-Lei n.º 77/90/M
CAPÍTULO II
Comando
Artigo 6.º
(Constituição do Comando)
O Comando da Polícia de Segurança Pública será exercido por um Comandante coadjuvado por um Segundo-Comandante, ambos oficiais superiores do Exército.
Artigo 7.º
(Nomeação do Comandante)
O Comandante do Corpo da Polícia de Segurança Pública de Macau é nomeado pelo Comandante das Forças de Segurança, nos termos da legislação em vigor.
Artigo 8.º
(Comandante)
1. O Comandante da Polícia de Segurança Pública é o responsável pelo cumprimento das missões gerais da PSP, bem como de outras que lhe sejam cometidas por lei.
2. Compete especialmente ao Comandante da Polícia de Segurança Pública:
a) Dirigir, coordenar e controlar todos os aspectos operacionais, logísticos e administrativos relativos à Corporação, de acordo com as directivas recebidas, submetendo a despacho do Comandante das Forças de Segurança de Macau os assuntos que careçam de resolução superior;
b) Administrar o pessoal pertencente e apresentado na PSP;
c) Decidir e fazer executar toda a actividade respeitante ao emprego dos meios e efectivos, à instrução e à organização dos serviços técnicos, logísticos e administrativos da PSP;
d) Dirigir a administração financeira da PSP, de acordo com as competências legais que lhe são conferidas;
e) Presidir à Comissão Administrativa da Obra Social da PSP.
Artigo 9.º
(Segundo-Comandante)
O Segundo-Comandante da Polícia de Segurança Pública coadjuva o Comandante, e substitui-o na sua ausência e impedimentos legais e ainda, na vacatura do cargo, até nova nomeação.
CAPÍTULO III
Estado-Maior e órgãos do Comando
Artigo 10.º
(Composição)
O Estado-Maior e órgãos do Comando constituem o conjunto dos meios postos à disposição do Comandante para o exercício de comando e compreendem:
a) Chefe do Estado-Maior;
b) Estado-Maior Coordenador;
c) Conselho Disciplinar;
d) Assessoria Jurídica;
e) Secção de Justiça;
f) Gabinete de Apoio ao Comando;
g) Conselho Administrativo;
h) Secretaria-Geral.
Artigo 11.º
(Chefe do Estado-Maior)
1. O Chefe do Estado-Maior é um oficial superior do Exército, devendo ter posto superior aos chefes de Repartição, ou, em igualdade de posto, ser mais antigo, podendo acumular com a chefia de uma das Repartições.
2. Ao Chefe do Estado-Maior compete dirigir, coordenar, integrar e controlar o trabalho do Estado-Maior.
Artigo 12.º
(Estado-Maior Coordenador)
1. Ao Estado-Maior Coordenador compete, em especial:
a) Apresentar ao Comandante informações, estudos, planos e propostas com vista às suas decisões nos aspectos operacional e administrativo-logístico;
b) Elaborar e difundir as ordens, planos, pedidos e instruções decorrentes das decisões do Comandante;
c) Supervisar a execução das ordens e instruções do Comandante.
2. O Estado-Maior Coordenador é constituído por:
a) Repartição de Pessoal e Logística;
b) Repartição de Informações;
c) Repartição de Operações.
3. O Estado-Maior Coordenador é directamente subordinado ao Chefe do Estado-Maior, o qual responde perante o Comandante.
Artigo 13.º
(Repartição de Pessoal e Logística)
1. À Repartição de Pessoal e Logística compete planear coordenar e controlar os assuntos relativos à administração de pessoal e apoio logístico.
2. A Repartição de Pessoal e Logística é chefiada por um oficial-adjunto coadjuvado por um comandante de secção ou comissário-chefe.
3. A Repartição de Pessoal e Logística compreende:
a) Secretaria;
b) Secção de Pessoal;
c) Secção Logística.
4. À Secretaria compete registar a correspondência entrada e saída e organizar o arquivo.
5. A Secção de Pessoal compreende:
a) Subsecção de Matrícula;
b) Subsecção de Gestão de Pessoal;
c) Subsecção de Moral e Bem-Estar.
6. À Subsecção de Matrícula compete:
a) Organizar os processos individuais do pessoal da PSP;
b) Passar notas de assentos, de registo disciplinar, certidões e declarações respeitantes a pessoal da Polícia;
c) Escriturar os livros de registo de alterações e as folhas de matrícula;
d) Efectuar e certificar a contagem de tempo de serviço e promover a publicação no Boletim Oficial dos respectivos despachos;
e) Emitir e actualizar as cadernetas de identificação para a assistência na doença aos funcionários e agentes que prestam serviço na PSP.
7. À Subsecção de Gestão de Pessoal compete:
a) Accionar todos os assuntos relativos ao movimento de pessoal e organização de fichas do mesmo;
b) Propor e promover a abertura dos concursos de promoção;
c) Organizar os processos de admissão, demissão, aposentação, exoneração e dos candidatos à promoção;
d) Manter actualizado o mapa de efectivos;
e) Elaborar o quadro de efectivos a propor para vigorar anualmente;
f) Fazer o plano de licenças para os postos de comissário e superiores;
g) Accionar todo o processamento relativo às informações individuais;
h) Estudar e propor as normas reguladoras de colocação, transferências, rotação, rendição e substituição de pessoal;
i) Emitir e controlar o uso dos Bilhetes de Identidade do modelo autorizado para identificar os agentes policiais;
j) Certificar a autenticidade das relações de bagagens dos agentes que cessam funções no Território.
8. À Subsecção de Moral e Bem-Estar compete:
a) Promover a ocupação dos tempos livres, visando objectivos recreativos, culturais e de desenvolvimento do espírito profissional;
b) Colaborar na manutenção das instalações e equipamento destinadas ao lazer e bem-estar do pessoal, efectuando as propostas com vista à sua melhoria e reaproveitamento;
c) Manter um conhecimento actualizado das condições sócio-económicas dos elementos da PSP, propondo as acções convenientes para evitar o seu agravamento nos casos de necessidade;
d) Manter um acompanhamento do pessoal e do respectivo agregado familiar com longo tempo de baixa hospitalar;
e) Assistir o agregado familiar dos agentes que falecerem, com vista ao tratamento de toda a documentação necessária;
f) Informar e encaminhar todos os processos do pessoal que solicitam auxílio à Obra Social;
g) Manter ligação orgânica com a Obra Social.
9. A Secção Logística compreende:
a) Subsecção de Material;
b) Subsecção de Infra-Estruturas;
c) Subsecção de Cargas.
10. À Subsecção de Material compete:
a) Efectuar a gestão de material e equipamento, promovendo a sua distribuição de acordo com as instruções do Comando;
b) Elaborar as normas para a sua segurança e manutenção, mantendo actualizado o conhecimento das suas características técnicas e operacionais;
c) Coordenar e ultimar a elaboração dos planos de necessidades e de emprego;
d) Elaborar mapas sobre a situação do material;
e) Fiscalizar as existências e o acondicionamento dos materiais em depósito;
f) Dar andamento aos autos relativos ao material;
g) Controlar as recepções e evacuações de material.
11. À Subsecção de Infra-Estruturas compete:
a) Estudar as necessidades de conservação das infra-estruturas;
b) Manter um conhecimento actualizado das obras em curso e projectadas;
c) Organizar o processo cadastral dos edifícios.
12. À Subsecção de Cargas compete:
a) Manter actualizados os livros de cargas e executar a escrituração e o controlo de todo o material a cargo da PSP;
b) Manter em cada dependência da PSP, uma relação actualizada do material que lhe está distribuído.
Artigo 14.º
(Repartição de Informações)
1. À Repartição de Informações compete o planeamento e a coordenação das acções de informação, contra-informação, segurança das instalações e matérias classificadas, bem como os assuntos relativos a importação, comercialização, uso e detenção de armas de fogo, munições, explosivos e artifícios pirotécnicos.
2, A Repartição de Informações é chefiada por um oficial-adjunto, comandante de secção, ou quando se tornar efectiva a carreira constante da Lei n.º 18/88/M, de 4 de Julho, por intendente.
3. A Repartição de Informações compreende:
a) Secretaria;
b) Secção de Informação Interna.
4. À Secretaria compete:
a) Registar, distribuir, arquivar e expedir os documentos classificados, de acordo com as determinações em vigor;
b) Registar toda a correspondência entrada e saída e organizar os arquivos.
5. A Secção de Informação Interna compreende:
a) Subsecção de Informação e Contra-Informação;
b) Subsecção de Dactiloscopia e Fotografia;
c) Subsecção de Armas e Munições;
d) Subsecção de Inquéritos Preliminares.
6. À Subsecção de Informação e Contra-Informação compete:
a) Planear e coordenar o accionamento das actividades de informação e contra-informação no âmbito da PSP;
b) Organizar o registo policial dos indivíduos detidos;
c) Propor as medidas destinadas a garantir a segurança das instalações.
7. À Subsecção de Dactiloscopia e Fotografia compete apoiar os diferentes órgãos que necessitem de serviço especializado.
8. À Subsecção de Armas e Munições compete proceder ao cadastro e manifesto de armas e preparar as autorizações para importação, exportação, comércio, detenção, uso e porte de armas e substâncias explosivas, de acordo com o preceituado na legislação em vigor.
9. À Subsecção de Inquéritos Preliminares compete:
a) Elaborar os inquéritos preliminares que lhe forem distribuídos;
b) Coordenar a actividade desenvolvida pelas equipas de inquéritos preliminares atribuídos.
10. A Secção de Migração compreende:*
a) Subsecção de Migração;*
b) Postos de Fronteira.*
11. À Subsecção de Migração compete:*
a) Assegurar os serviços relativos à entrada, trânsito, permanência e fixação de residência de estrangeiros no Território;*
b) Emitir certificados, autorizações e títulos de residência;*
c) Receber e enviar ao Serviço de Estrangeiros pedidos de autorização de residência em Portugal;*
d) Organizar processos individuais de migrantes;*
e) Registar, informar e submeter a despacho todos os requerimentos recebidos, passando as respectivas certidões, se for caso disso;*
f) Contabilizar e dar o destino legal aos emolumentos cobrados pela emissão de documentos oficiais;*
g) Organizar a estatística dos dados relativos a migrantes.*
12. Aos Postos de Fronteira compete:*
a) Controlar e fiscalizar as saídas e entradas de indivíduos no Território;*
b) Conceder vistos, por delegação do consulado-geral de Portugal em Hong-Kong.*
* Revogado - Consulte também: Decreto-Lei n.º 78/88/M
Artigo 15.º
(Repartição de Operações)
1. A Repartição de Operações é chefiada por um oficial-adjunto, coadjuvado por um comandante de secção ou comissário-chefe.*
2. À Repartição de Operações compete o planeamento e a coordenação dos assuntos relativos à organização e emprego dos efectivos, instrução, comunicações e relações públicas.*
3. A Repartição de Operações compreende:*
a) Secretaria;*
b) Secção de Estudos e Planeamento;*
c) Secção de Instrução;*
d) Secção de Relações Públicas;*
e) Centro de Comunicações.*
* Alterado - Consulte também: Decreto-Lei n.º 78/88/M
4. À Secretaria compete:
a) Registar a correspondência entrada e saída;
b) Organizar o arquivo.
5. À Secção de Estudos e Planeamento compete:
a) Estudar, planear, coordenar e controlar todos os assuntos relativos à organização e emprego dos efectivos e meios disponíveis;
b) Elaborar directivas, planos e ordens de operações;
c) Elaborar a estatística dos dados relativos à actividade delituosa e criminal com vista à análise e conduta da actividade policial;
d) Elaborar os regulamentos que lhe forem determinados;
e) Elaborar e actualizar as Normas de Execução Permanente (NEP).
6. À Secção de Instrução compete:
a) Planear e coordenar toda a instrução a ministrar aos agentes de Polícia;
b) Produzir, organizar e divulgar as publicações de apoio à instrução;
c) Planear, coordenar e accionar todos os assuntos relativos à preparação e manutenção do nível de aptidão física dos agentes da PSP e às actividades desportivas dentro da Corporação, estas em íntima ligação com o grupo desportivo da PSP.
7. À Secção de Relações Públicas compete:
a) Accionar os Serviços honoríficos pedidos à PSP;
b) Accionar todos os aspectos relativos ao protocolo, em todas as cerimónias e festividades da PSP;
c) Informar os órgãos de comunicação social dos assuntos de âmbito policial que devam ser do conhecimento do público;
d) Analisar a imprensa sob o aspecto "imagem da PSP".
8. Ao Centro de Comunicações compete coordenar o accionamento, exploração e conservação dos meios de comunicação.
15.º-A*
(Serviço de Migração)
1. Ao Serviço de Migração, directamente dependente do Comandante da Polícia de Segurança Pública, compete efectuar todas as tarefas relativas à migração.
2. O Serviço de Migração compreende:
a) Chefia;
b) Secretaria;
c) Secção de Migração;
d) Postos Fronteiriços.
3. O Serviço de Migração é chefiado por um oficial-adjunto, comandante de secção, ou quando se tornar efectiva a carreira constante da Lei n.º 18/88/M, de 4 de Julho, por intendente.
4. A secretaria é chefiada por um chefe ou subchefe e compete-lhe:
a) Receber, registar, distribuir e expedir toda a correspondência relativa ao Serviço de Migração;
b) Organizar e assegurar o funcionamento do arquivo da Migração.
5. A Secção de Migração é chefiada por um comissário-chefe, comissário, ou quando se tornar efectiva a carreira constante da Lei n.º 18/88/M, de 4 de Julho, por subintendente e compete-lhe:
a) Assegurar os serviços relativos à entrada, trânsito, permanência e fixação de residência de estrangeiros ou indivíduos de outras regiões da China no Território;
b) Emitir títulos de residência e certificados de residência;
c) Organizar processos individuais de migrantes;
d) Registar, informar e submeter a despacho do chefe do Serviço, todos os requerimentos recebidos, passando as respectivas certidões se for caso disso;
e) Contabilizar e dar o destino legal aos emolumentos cobrados pela emissão de documentos oficiais;
f) Elaborar estatísticas sobre o movimento migratório a fornecer mensalmente ao Comandante das Forças de Segurança de Macau;
g) Conceder prorrogação dos vistos de permanência no Território, nos termos da lei.
6. Os Postos Fronteiriços são chefiados por comissários ou chefes e compete-lhes:
a) Controlar e fiscalizar as entradas e saídas de todos os indivíduos no Território;
b) Conceder e/ou cobrar vistos de entrada para trânsito ou permanência no Território.
* Aditado - Consulte também: Decreto-Lei n.º 78/88/M
Artigo 16.º
(Conselho Disciplinar)
O Conselho Disciplinar constitui um órgão consultivo, em matéria disciplinar, do Comandante da PSP, encontrando-se a respectiva estrutura, competência e funcionamento regulados no Estatuto Disciplinar das FSM.
Artigo 17.º
(Assessoria Jurídica)
À Assessoria Jurídica, na dependência directa do Comandante, compete emitir os pareceres que lhe forem solicitados sobre assuntos de natureza jurídica, bem como estudar e propor medidas relativas a outros assuntos que, sendo da sua área funcional, visem uma acção mais eficiente e correcta da actividade policial.
Artigo 18.º
(Secção de Justiça)
1. À Secção de Justiça compete:
a) Estudar, propor e accionar todos os assuntos relativos à administração da justiça e disciplina;
b) Instruir os processos que forem determinados;
c) Elaborar as escalas de nomeação para o serviço de justiça;
d) Manter o livro de registo de autos devidamente actualizado;
e) Manter o controlo dos processos não instruídos na Secção de Justiça, em especial no que respeita a cumprimento de prazos;
f) Fazer publicar em Ordem de Serviço a instauração de qualquer processo ao pessoal da PSP;
g) Corresponder-se directamente com outras entidades sobre assuntos respeitantes aos processos em curso;
h) Apresentar ao Conselho Disciplinar os processos a serem submetidos à sua apreciação;
i) Registar a correspondência recebida e expedida pela secção.
2. A Secção de Justiça é chefiada por um comissário-chefe ou comissário.
Artigo 19.º
(Gabinete de Apoio ao Comando)
1. O Gabinete de Apoio ao Comando é chefiado por um comandante de secção designado adjunto do Comando e destina-se a assegurar o apoio burocrático ao Comando.
2. Compete ao adjunto do Comando:
a) Receber, ao iniciar o serviço, o relatório do oficial de serviço, dando conhecimento ao Comandante das ocorrências extraordinárias;
b) Coordenar as actividades gerais de limpeza, verificando amiudadamente o estado de manutenção e limpeza dos diferentes aquartelamentos e instalações da corporação;
c) Coadjuvar o Comandante e o Segundo-Comandante nas acções de relações públicas externas e informação interna;
d) Verificar a confecção da alimentação nas messes;
e) Visitar diariamente os presos e, sem contender com a tramitação processual, ouvir as suas pretensões e dar delas conhecimento ao Comando;
f) Visitar semanalmente os agentes da PSP nas situações de activo e aposentação, que se encontrem internados nos hospitais;
g) Controlar os processos disciplinares que forem despachados pelo Comandante;
h) Zelar permanentemente, quer pelo aprumo do pessoal, quer no que se refere ao cumprimento das determinações do Comandante e dos regulamentos, fazendo as propostas que entender convenientes no sentido de prevenir ou remediar qualquer desvio;
i) Velar pelo bom andamento de serviço diário, verificando o atavio, disciplina e conduta do pessoal;
j) Coordenar a execução das traduções solicitadas pelas diferentes Repartições e Divisões dando-lhes ordem de prioridade e prazo;
l) Elaborar análises sobre a circulação da informação necessária ao funcionamento dos serviços, tendo em vista uma constante simplificação dos processos burocráticos, e propor, em coordenação com os responsáveis dos diferentes órgãos, as soluções adequadas;
m) Promover a tradução para chinês de publicações, outros documentos e impressos, de acordo com as disposições legais existentes e os critérios de prioridade definidos pelo Comandante.
Artigo 20.º
(Conselho Administrativo)
1. O Conselho Administrativo é constituído pelo presidente, pelo chefe de contabilidade e pelo tesoureiro, regulando o seu funcionamento pelo disposto no regulamento para organização, funcionamento, contabilidade e escrituração dos serviços administrativos do Exército, com as necessárias adaptações.
2. O presidente do Conselho Administrativo é o Segundo-Comandante, tendo o chefe de contabilidade o posto de comissário-chefe ou comissário e sendo o tesoureiro um graduado da Corporação.
3. Ao Conselho Administrativo compete, de um modo geral, a gestão dos meios financeiros postos à disposição da PSP, a aquisição dos equipamentos e materiais constantes do plano de emprego de verbas e o accionamento dos assuntos de pagadoria e prestação de contas, bem como a arrecadação das receitas, dando-lhes o devido destino.
4. O Conselho Administrativo presta mensalmente contas perante a Divisão de Administração do Quartel-General das Forças de Segurança de Macau.
Artigo 21.º
(Secretaria-Geral)
1. A Secretaria-Geral é chefiada por um comissário-chefe ou comissário.
2. À Secretaria-Geral compete:
a) Receber, registar, distribuir e expedir toda a correspondência não classificada dirigida ao Comando da PSP;
b) Elaborar e difundir a Ordem de Serviço;
c) Organizar e assegurar o funcionamento do arquivo-geral;
d) Elaborar as escalas de serviço que estejam a seu cargo;
e) Passar as ordens de marcha, e quando se justifique, as requisições de transporte;
f) Assegurar o expediente relativo a serviços que não compitam especificamente a qualquer outro órgão;
g) Assegurar o tratamento dos assuntos relativos a transladação, remoção, enterramento, cremação e incineração de restos mortais.
CAPÍTULO IV*
Órgãos Operacionais (Divisões Policiais, Divisão de Trânsito e Unidade Táctica de Intervenção da Polícia)
* Alterado - Consulte também: Decreto-Lei n.º 77/90/M
Artigo 22.º
(Divisões Policiais)
1. Em cada concelho existe uma Divisão Policial, designada por Divisão Policial de Macau e Divisão Policial das Ilhas, englobando a península de Macau e Ilhas da Taipa e Coloane, respectivamente.
2. A Divisão Policial compreende:
a) Comando;
b) Secretaria;
c) Comissariados e/ou Esquadras e Postos da área.
3. O Comissariado e/ou Esquadra pode englobar um número variável de postos.
4. A Esquadra de Polícia é organizada tendo por base um número variável de secções de guardas (até 18), dispondo para o efeito:
a) Por cada 3 secções, 1 subchefe;
b) Por cada 9 secções, mais 1 subchefe;
c) Como adjunto do chefe da esquadra, 1 subchefe.
5. A Secção de guardas é a célula base de organização policial, sendo comandada por um guarda-ajudante e constituída por um total de 10 agentes, agrupados em 5 equipas de 2 agentes.
6. À Divisão Policial compete:
a) Dar directivas para o funcionamento dos comissariados, esquadras e postos, de modo a alcançar-se a maior eficiência em tudo o que é da sua competência;
b) Distribuir o serviço pelos comissariados, esquadras e postos, como julgar mais conveniente, ou segundo instruções recebidas;
c) Receber todo o expediente dos comissariados, esquadras e postos, dando-lhe o devido destino;
d) Registar e dar seguimento às queixas, participações e reclamações que lhe forem apresentadas, anotando o respectivo andamento;
e) Registar e resolver as ocorrências, segundo as directrizes do Comando;
f) Submeter a despacho do Comandante da PSP todos os assuntos relacionados com o serviço da Divisão, que não sejam da sua competência;
g) Fornecer todos os elementos necessários referentes ao pessoal da Divisão, quando solicitados pelo Comando;
h) Manter um ficheiro actualizado do pessoal da Divisão;
i) Dar autorização, para a qual emitirá os necessários livres trânsitos, para a circulação nas zonas do território sujeitas a medidas especiais, de acordo com as directivas recebidas;
j) Proceder a notificações quanto a assuntos da sua competência;
k) Dar destino legal a todos os indivíduos detidos pelos comissariados, esquadras e postos, dando conhecimento à Repartição de Informações, das prisões efectuadas e do destino dos presos.
7. Ao Comissariado pode ser atribuída uma equipa de inquéritos preliminares, pertencente à subsecção de inquéritos preliminares da Repartição de Informações, a fim de elaborar os inquéritos preliminares da área de responsabilidade do Comissariado.
Artigo 23.º
(Comando da Divisão Policial)
1. O Comando da Divisão Policial é exercido por um oficial-adjunto ou comandante de secção, coadjuvado por um comandante de secção ou comissário-chefe.
2. Ao Comandante da Divisão Policial compete a organização, a direcção e o controlo dos serviços dele dependentes.
Artigo 24.º
(Secretaria da Divisão Policial)
À Secretaria, sob orientação directa do comandante de divisão, compete dar o apoio administrativo e de secretaria ao comandante da Divisão Policial.
Artigo 25.º
(Comissariados, Esquadras e Postos)
1. Os Comissariados são chefiados por comissários, dependendo directamente do Comandante da Divisão.
2. A Esquadra de Polícia, a Secção Administrativa e a Equipa de Inquéritos Preliminares são chefiadas por chefes.
3. No caso do Comissariado ou Esquadra possuir Postos, estes serão comandados por chefes, subchefes ou guardas-ajudantes, conforme enquadrem 6 ou mais secções de guardas, 3 a 5 secções de guardas ou até 2 secções de guardas, respectivamente.
4. O Comissariado compreende:
a) Secretaria;
b) Secção Administrativa;
c) Equipa de Inquéritos Preliminares atribuída pela Repartição de Informações;
d) Uma Esquadra e/ou Postos.
5. À Secretaria, sob orientação directa do chefe do Comissariado compete dar todo o apoio administrativo e de secretaria ao Comissariado.
6. À Secção Administrativa compete zelar pela segurança, armazenamento, conservação e controlo dos materiais e pela melhoria e conservação das instalações.
7. A Equipa de Inquéritos Preliminares que seja atribuída ao Comissariado manterá permanente ligação com a Repartição de Informações para a coordenação das acções de informação, contra-informação e segurança.
8. Aos Comissariados, Esquadras e Postos compete:
a) Desempenhar as funções de polícia, nos termos legais;
b) Cumprir e fazer cumprir as ordens e instrução emanadas do Comando;
c) Receber e registar as queixas, participações, reclamações, ou ocorrências, dando seguimento àquelas cuja resolução saia fora da sua competência;
d) Providenciar por todo o policiamento da sua área;
e) Definir os giros das patrulhas, mediante aprovação do Comandante de Divisão;
f) Elaborar escalas de serviço;
g) Levantar autos e aplicar multas por transgressões às disposições legais;
h) Receber as multas que voluntariamente forem pagas, passar os respectivos recibos e entregar as importâncias cobradas no Conselho Administrativo por meio de guias;
i) Enviar o expediente à Divisão Policial, Secretaria-Geral da Polícia e Conselho Administrativo, às horas determinadas;
j) Manter actualizadas as cadernetas dos agentes, de acordo com as alterações publicadas em Ordem de Serviço do Comando do CPSP;
k) Elaborar os inquéritos preliminares que lhe forem distribuídos;
l) Fornecer todos os elementos referentes ao pessoal quando solicitados pelo Comando;
m) Manter, para efeitos de chamadas, um ficheiro actualizado das moradas dos agentes;
n) Manter actualizado o registo de serviço apresentado pelos agentes;
o) Manter actualizados os registos de carga de materiais;
p) Providenciar pela conservação de todo o material distribuído;
q) Fazer as propostas e informações que julgar necessárias para o bom funcionamento do serviço;
r) Elaborar mapas de presos.
Artigo 26.º*
(Divisão de Trânsito)
1. A Divisão de Trânsito actua em todo o Território e destina-se a regular e fiscalizar o trânsito de veículos e peões.
2. A Divisão de Trânsito compreende:
a) Comando;
b) Secretaria;
c) Secção de Operações;
d) Equipa de Inquéritos Preliminares atribuída pela Repartição de Informações;
e) 2 Brigadas de Trânsito.
3. O Comando da Divisão é exercido por um oficial-adjunto ou comandante de secção, coadjuvado por um comandante de secção ou comissário-chefe, a quem compete a organização, direcção e controlo dos serviços dependentes.
4. O comandante da Divisão de Trânsito tem também por missão a apresentação ao comandante do CPSP de propostas sobre problemas de trânsito, com vista à sua melhoria e segurança.
5. À Secção de Operações compete:
a) Planear e coordenar operações no âmbito das Brigadas de Trânsito;
b) Planear e coordenar toda a instrução a ministrar aos agentes da Brigada de Trânsito;
c) Organizar, em colaboração com a Escola de Polícia, as publicações de apoio à instrução.
6. À Equipa de Inquéritos compete a elaboração dos inquéritos preliminares relativos a acidentes de trânsito que lhe forem distribuídos, mantendo ligação com a Subsecção de Inquéritos Preliminares da Repartição de Informações para coordenação das actividades de informação, contra-informação e segurança.
* Alterado - Consulte também: Decreto-Lei n.º 77/90/M
Artigo 27.º
(Brigada de Trânsito)
1. Em cada concelho existe uma subunidade de trânsito, designada Brigada de Trânsito de Macau e Brigada de Trânsito das Ilhas, directamente dependente do comandante da Divisão de Trânsito e compreende:*
a) Comando;*
b) Secretaria;*
c) Grupos e/ou Postos de Trânsito. *
2. O Comando da Brigada de Trânsito é exercido por um comissário-chefe, ou comissário que acciona e fiscaliza os serviços a cargo da Brigada, sendo coadjuvado por um comissário ou chefe.
3. À Secretaria, sob orientação directa do Comandante da Brigada, compete:
a) Registar toda a correspondência entrada e expedida, organizando os respectivos processos;
b) Dar todo o apoio administrativo e de secretaria aos órgãos da Brigada;
c) Dar o destino legal a todos os indivíduos detidos pela Brigada;
d) Proceder a notificações quanto a assuntos da sua competência;
e) Nomear o pessoal para os serviços diários;
f) Organizar o ficheiro de todas as viaturas automóveis existentes no Território, bem como proceder à sua contínua actualização;
g) Organizar o ficheiro de todos os condutores de viaturas automóveis, velocípedes motorizados ou não e bem assim das multas aplicadas aos condutores ou aos proprietários;
h) Registar os acidentes de trânsito verificados e organizar a sua estatística;
i) Registar as multas aplicadas e pagas, entregando estas no Conselho Administrativo por meio de guia;
j) Elaborar mapas de transgressões ao Código da Estrada, regulamentos de trânsito e mais legislação aplicável;
k) Elaborar diariamente os mapas de acidentes de trânsito verificados e bem assim das multas pagas e entregues no Conselho Administrativo.
- 4. Os Grupos e/ou Postos de Trânsito são subunidades com funções específicas no âmbito da regulação e fiscalização do trânsito de veículos e peões e cuja composição genérica será dependente das necessidades daquelas, competindo-lhes: *
a) Regular e organizar o trânsito, em conformidade com as disposições regulamentares ou de acordo com as instruções recebidas;*
b) Fiscalizar o trânsito de viaturas e peões, segundo as disposições legais;*
c) Fiscalizar todas as viaturas e respectivos condutores;*
d) Dar escoltas de segurança que lhes forem determinadas superiormente;*
e) Levantar autos e aplicar multas por transgressões às disposições regulamentares;*
f) Apreender viaturas a solicitação das entidades competentes e ainda nos casos determinados por lei;*
g) Desempenhar outros serviços que lhes forem determinados pelo comandante da PSP.*
* Alterado - Consulte também: Decreto-Lei n.º 77/90/M
Artigo 28.º*
(Unidade Táctica de Intervenção da Polícia)
1. A Unidade Táctica de Intervenção da Polícia (UTIP) é uma unidade operacional directamente dependente do comandante do CPSP e que está preparada para a conduta de acções especiais em qualquer ponto do Território, onde deve poder acorrer rapidamente.
2. À Unidade Táctica de Intervenção da Polícia compete especialmente:
a) Actuar contra criminosos, nomeadamente os que façam uso de armas de fogo;
b) Actuar em situações de alta violência envolvendo franco-atiradores e tomada de reféns;
c) Garantir a protecção de altas entidades (PAE);
d) Colaborar com os outros órgãos operacionais na manutenção da ordem e tranquilidade públicas.
3. A Unidade Táctica de Intervenção é organizada com base em:
a) Comando;
b) Formação do Comando;
c) Secção de Operações;
d) Companhia de Intervenção (CI);
e) Grupo de Operações Especiais (GOE).
4. O Comando da Unidade Táctica de Intervenção da Polícia é exercido por um oficial-adjunto a quem compete a direcção, coordenação e controlo de todos os aspectos operacionais, administrativos e de instrução, sendo coadjuvado por um comandante de secção ou comissário-chefe.
5. À Formação do Comando, constituída por Secretaria, Secção Auto, Arrecadações, Cantina e Secção de Obras compete:
a) Registar toda a correspondência entrada e saída;
b) Fornecer à Unidade todo o apoio administrativo e de secretaria;
c) Dar o destino a todos os indivíduos detidos pela Unidade;
d) Nomear o pessoal para os serviços;
e) Fornecer os transportes e efectuar a manutenção de serviço do material da Unidade;
f) Efectuar pequenas reparações e benefícios nas instalações;
g) Fornecer, dentro das disponibilidades, apoio de cantina e messe.
6. À Secção de Operações compete:
a) Seleccionar pessoal para os Grupos;
b) Planear e coordenar toda a instrução das subunidades;
c) Planear acções simuladas no âmbito da instrução;
d) Planear e coordenar operações na sequência de directivas de planeamento e ordens emanadas pelo comandante da PSP;
e) Manter actualizado o conhecimento da organização, novas técnicas e equipamento, utilizados no cumprimento das diversas missões.
7. A Companhia de Intervenção (CI) é uma subunidade de intervenção em questões de segurança interna, constituída por três a cinco Grupos de Intervenção (GI), comandada por um comissário, na dependência directa do comandante da UTIP.
Cada Grupo é comandado por um chefe ou subchefe.
8. O Grupo de Operações Especiais é uma subunidade especialmente equipada e treinada para fazer face a situações de alta violência, num quantitativo de dois a três Grupos de Assalto (GA) e é comandado por um comissário na dependência directa do comandante da UTIP.
Cada Grupo de Assalto (GA) é comandado por um chefe, tendo como adjunto um subchefe.
9. Cada Grupo (GI ou GA) é integrado por cinco equipas (Intervenção ou Assalto), sendo cada uma composta por quatro guardas sob o comando de um guarda-ajudante.
* Alterado - Consulte também: Decreto-Lei n.º 77/90/M
Artigo 29.º*
(Comissariado de Apoio Geral)
1. O Comissariado de Apoio Geral é chefiado por um comissário;
2. O Comissariado de Apoio Geral é composto por uma Secretaria e secções de apoio e fiscalização;
3. Ao Comissariado de Apoio Geral compete:
a) Efectuar diligências e outras acções em apoio das autoridades ou dos Serviços da Administração, por estas oficialmente solicitadas e que sejam autorizadas pelo Comando;
b) Efectuar, em geral, as acções de fiscalização que resultem das leis ou que lhe sejam determinadas.
* Revogado - Consulte também: Decreto-Lei n.º 77/90/M
CAPÍTULO V*
Órgãos de apoio e instrução
* Alterado - Consulte também: Decreto-Lei n.º 77/90/M
Artigo 30.º
(Formação do Comando)
1. A Formação do Comando é comandada por um comissário-chefe coadjuvado por um comissário.
2. A Formação do Comando destina-se a enquadrar os agentes em serviço no comando e noutros serviços, para efeitos administrativos, disciplinares, de instrução e de organização, direcção e controlo do destacamento de serviço.
3. A Formação do Comando compreende:
a) Comando;
b) Secretaria;
c) Destacamento de Serviços.
4. Ao Comando compete a organização, direcção e fiscalização dos serviços a cargo da Formação do Comando.
5. A Secretaria assegura a recepção e expedição da correspondência, bem como a organização do respectivo arquivo, e, relativamente ao pessoal pertencente à Formação do Comando, compete-lhe:
a) Accionar todos os assuntos relativos a disciplina e instrução;
b) Organizar o seu ficheiro;
c) Promover a elaboração das informações individuais;
d) Fazer o plano de licenças.
6. O Destacamento de Serviço tem por missão o fornecimento do apoio logístico aos diferentes órgãos da PSP, bem como outras missões que lhe sejam determinadas pelo Comando, para o que dispõe de:
a) Secção de Transporte;
b) Secção de Manutenção-Auto;
c) Secção de Depósito e Reabastecimento de Material;
d) Secção de Obras e Respectivas Oficinas;
e) Depósito de Material Electrónico;
f) Oficina de Tipografia.
Artigo 31.º
(Escola de Polícia de Segurança Pública)
1. A Escola de Polícia de Segurança Pública é um órgão de instrução que se destina a ministrar aos agentes de Polícia os cursos e estágios necessários à sua formação e valorização profissional.
2. A Escola de Polícia de Segurança Pública compreende:
a) Comando;
b) Secretaria;
c) Gabinete de Estudos e Publicações;
d) Corpo de Instrutores/Destacamento de Instrução da Polícia;
e) Destacamento de Apoio de Serviços;
f) Banda de Música.
3. O Comando da Escola de Polícia de Segurança Pública será exercido por um oficial-adjunto, coadjuvado por um Segundo-Comandante, com o posto de comandante de secção ou comissário-chefe.
4. O Comandante da Escola de Polícia pode ser desempenhado em acumulação pelo Comandante da Divisão Policial das Ilhas.
5. O Destacamento de Instrução é comandado por um comissário-chefe ou comissário e destina-se a ministrar instrução de especialidade e especializada ou cursos de formação ou actualização.
6. À Banda de Música, além da sua função de fortalecimento do espírito de Corpo, compete proporcionar acções de cultura e lazer ao pessoal da PSP e actuar em cerimónias de carácter oficial ou outras que lhe forem determinadas.
Artigo 32.º
(Secção de Identificação)
1. A Secção de Identificação é chefiada por um comissário.
2. A Secção de Identificação tem a seu cargo os assuntos relativos à emissão e renovação de cédulas de identificação policial e a identificação dos indivíduos detidos ou de outros que se afigure necessário, sem prejuízo da competência atribuída a outras entidades e até que os Serviços de Identificação de Macau assumam por completo a emissão dos documentos de identificação.
3. A Secção de Identificação compreende as seguintes áreas:
a) Emissão de Cédulas;
b) Renovação de Cédulas;
c) Preenchimento e Plastificação;
d) Distribuição.
4. À Secção de Identificação compete:
a) Emitir e renovar cédulas de identificação policial nos termos da lei;
b) Prestar informações sobre os indivíduos que constem dos seus ficheiros, quando tal for determinado superiormente;
c) Manter actualizados os processos e ficheiros dos indivíduos já identificados;
d) Registar, informar e submeter a despacho todos os requerimentos recebidos, passando as respectivas certidões, se for caso disso;
e) Registar e dar o destino legal aos emolumentos cobrados pela passagem e renovação das cédulas.
Artigo 32.º-A*
(Comissariado de Apoio Geral)
1. O Comissariado de Apoio Geral é chefiado por um comissário-chefe ou comissário, na dependência directa do comandante da PSP.
2. O Comissariado de Apoio Geral é composto por uma Secretaria e Secções de Apoio e Fiscalização.
3. Ao Comissariado de Apoio Geral compete:
a) Efectuar diligência e outras acções em apoio das autoridades ou dos serviços da Administração, por estas igualmente solicitadas e que sejam autorizadas pelo Comando;
b) Efectuar, em geral, as acções de fiscalização que resultem da lei ou que lhe sejam determinadas.
* Aditado - Consulte também: Decreto-Lei n.º 77/90/M
TÍTULO II
Serviços
CAPÍTULO I
Classificação e atribuições
Artigo 33.º
(Classificação dos serviços)
1. Os serviços de escala da Polícia de Segurança Pública são classificados em:
a) Serviços ordinários;
b) Serviços extraordinários;
c) Serviços especiais.
2. Os serviços ordinários são serviços de rotina que se desenvolvem em proveito directo das missões gerais da PSP e são os seguintes:
a) Oficial de serviço;
b) Oficial prevenido;
c) Graduado de assistência às divisões;
d) Graduado de dia;
e) Intérprete de dia;
f) Operador de comunicações;
g) Condutor de dia;
h) Ordenança do oficial de serviço e do graduado de ronda;
i) Ronda;
j) Patrulha;
k) Regularização e fiscalização do trânsito (patrulhas e sinaleiros);
l) Guarda;
m) Piquete;
n) Estafeta-moto;
o) Assistência ao Posto de Socorros;
p) Serviço dos Postos de Fronteira.
3. Os serviços extraordinários são serviços prestados fora da PSP, em proveito directo doutros órgãos e entidades e são os seguintes:
a) Diligência, que é todo o serviço executado em organismos que não dependam da PSP;
b) Serviços remunerados, que são todos os prestados a entidades particulares independentemente do local ou locais onde sejam realizados, incluindo o policiamento das casas e recintos de espectáculos ou divertimentos, desde que requisitados e autorizados ou, até, determinados pelo Comando, sendo executados por pessoal que se encontre de folga ou que, por razões especiais de segurança, sejam determinados pelo Comando.
4. Serviços especiais são aqueles que, pelas suas características peculiares, não são abrangidos em qualquer das categorias anteriores.
Artigo 34.º
(Oficial de serviço)
A função de oficial de serviço será desempenhada pelos comissários-chefes, comissários e chefes, com idades inferiores a 48 anos, competindo-lhes tomar conta das ocorrências e resolvê-las quando tiverem lugar fora das horas normais do expediente, sem prejuízo dos deveres especiais que lhes incumbem.
Artigo 35.º
(Oficial prevenido)
1. A função de oficial prevenido será desempenhada pelos oficiais-adjuntos e comandantes de secção, quando necessário.
2. A nomeação do oficial prevenido será efectuada aos sábados, domingos e feriados e nos dias que superiormente for determinado.
3. Em situações especiais ou quando superiormente determinado, o oficial prevenido passará a oficial de assistência à Sala de Operações.
Artigo 36.º
(Graduado de assistência às Divisões)
1. O serviço de graduado de assistência às Divisões será desempenhado pelos chefes e subchefes pertencentes à Divisão, sempre que o seu número permita a constituição da respectiva escala e o Comando a considere necessária.
2. Ao graduado de assistência às Divisões compete rondar as patrulhas, as guardas, as dependências da Divisão e os lugares públicos, em conformidade com as instruções recebidas do Comandante da Divisão.
Artigo 37.º
(Graduado de dia)
O serviço de graduado de dia é desempenhado pelos subchefes, competindo-lhes o cumprimento dos deveres relativos ao serviço, em conformidade com a dependência onde o prestem.
Artigo 38.º
(Intérprete de dia)
O serviço de intérprete de dia é desempenhado por guardas para isso designados especialmente, competindo-lhes servir de intérpretes quando for necessário, e simultaneamente de carcereiros.
Artigo 39.º
(Operador de comunicações)
O serviço de operador de comunicações é desempenhado pelos guardas impedidos no Centro de Comunicações e destina-se à manutenção das comunicações rádio e telefónicas.
Artigo 40.º
(Condutor de dia)
O serviço de condutor de dia é desempenhado pelos guardas impedidos como condutores e destina-se à condução das viaturas necessárias ao serviço.
Artigo 41.º
(Ordenança do oficial de serviço e do graduado de ronda)
O serviço de ordenança do oficial de serviço é desempenhado pelos guardas impedidos e o de ordenança do graduado de ronda, pelos guardas que prestem serviço na dependência onde aquele é nomeado.
Artigo 42.º
(Ronda)
1. O serviço de ronda é desempenhado por graduados e guardas-ajudantes e destina-se a verificar se o pessoal em serviço cumpre as determinações em vigor.
2. A nomeação dos graduados e guardas-ajudantes para os serviços de ronda é feita por escala.
3. Quando o número de graduados e guardas-ajudantes não corresponder aos quartos de serviço, será determinado directamente pelo chefe da esquadra o respectivo horário, sem prejuízo das folgas regulamentares.
4. É obrigatória a apresentação nos comandos das divisões ou nas esquadras de uma "Parte de Ronda" da qual constem os locais e patrulhas que forem rondados e as ocorrências verificadas.
Artigo 43.º
(Patrulhas)
1. O serviço de patrulha é desempenhado por guardas, que deverão permanecer nos locais que lhes forem indicados, ou percorrer os giros que lhes forem determinados durante os períodos de cada patrulha, executando, além do serviço de vigilância, qualquer outro especial que lhes seja designado pelos chefes. Os guardas no desempenho do serviço de patrulha não se podem retirar, salvo no caso de lhes ser superiormente ordenado, ou, ainda, em resultado de qualquer ocorrência, que obrigue à sua intervenção.
2. O serviço de patrulha é de 8 horas por dia, dividido em 2 talhes de serviço, intervalados de 8 horas. Quando as circunstâncias o aconselhem, e, em especial nas épocas de tempo mais rigoroso, o Comandante poderá reduzir os talhes a 2 horas, mas de forma a que sejam sempre cumpridas as 8 horas de serviço diário.
3. Após o serviço, o guarda de patrulha apresentar-se-á sempre na esquadra ou posto a que pertence.
Artigo 44.º
(Regularização e fiscalização do trânsito)
1. O serviço de regularização e fiscalização do trânsito é desempenhado por guardas especializados e destina-se à regularização do trânsito de veículos e peões e à vigilância do cumprimento das disposições legais, a arrumação de viaturas e, eventualmente, à sua guarda.
2. O serviço de regularização e fiscalização do trânsito é normalmente de 8 horas por dia dividido em 2 talhes de serviço intervalados de 8 horas. Quando as circunstâncias o aconselhem, e, em especial nas épocas de tempo mais rigoroso, o comandante poderá reduzir a duração dos talhes mas de forma a que sejam sempre cumpridas as 8 horas de serviço diário.
Artigo 45.º
(Guardas)
1. O serviço de guarda é feito ao Comando, aos Comissariados, Esquadras ou dependências da PSP, quando for superiormente determinado. A sua composição é em geral de um graduado e três guardas.
2. Quando não houver guarda, existirá sempre um agente de patrulha, que se designará de "plantão", o qual será tirado a um dos giros.
Artigo 46.º
(Piquete)
O serviço de piquete é feito nos Comissariados ou nas Esquadras e na Repartição de Informações, e destina-se a permitir dispor de uma força de prevenção e emergência e de reforço à actividade policial normal, quando aconselhável.
Artigo 47.º
(Estafeta-moto)
O serviço de estafeta-moto é desempenhado por agentes da Brigada de Trânsito e destina-se ao serviço de estafeta dos órgãos de Comando e Estado-Maior.
Artigo 48.º
(Assistência ao Posto de Socorros)
O serviço de assistência ao Posto de Socorros é permanente e desempenhado por pessoal com aptidões para aquele serviço, incluindo condutores para guarnecimento da ambulância.
Artigo 49.º
(Serviço dos Postos de Fronteira)
O serviço nos postos de fronteira é desempenhado por guardas, e destina-se a verificar os documentos de viagem dos passageiros e a fazer os registos que forem determinados.
Artigo 50.º
(Deveres especiais nos serviços)
Os deveres especiais que competem ao pessoal nomeado de serviço, são os constantes das Normas de Execução Permanentes em vigor na Polícia de Segurança Pública.
CAPÍTULO II
Situação do pessoal, escalas e trocas de serviço
Artigo 51.º
(Situação do pessoal)
Face à exigência do serviço e às condições de disponibilidade para o mesmo, o pessoal da Polícia de Segurança Pública poderá ter nos mapas diários as seguintes situações:
a) Nomeado para o serviço diário. A nomeação para este serviço será feita por escala;
b) Impedido, quando desempenha determinadas funções especiais e se encontra dispensado de todos ou alguns dos serviços de escala;
c) Comissão de serviço, nos termos da legislação em vigor no Território;
d) Destacamento, quando presta serviço exterior à Corporação, por um período não superior a um ano, nos termos da legislação em vigor no Território;
e) Diligência, quando presta serviço exterior à Corporação por um período de tempo não fixado;
f) Licença ou férias, nos termos da legislação em vigor no Território;
g) Doente no domicílio ou baixa ao hospital;
h) Convalescente, (no domicílio ou ao serviço) por proposta médica, por curtos períodos, condicionado pelo estado de saúde e consequentes possibilidades de desempenho de alguns serviços;
i) Suspensão e inactividade, nos termos do Estatuto Disciplinar das FSM;
j) Ausência ilegítima, nos termos do Estatuto Disciplinar das FSM;
k) Instrução ou estágio, nos termos dos planos e programas de instrução;
l) Serviços moderados, por incapacidade prolongada ou permanente, quando proposto anualmente pela Junta Médica e homologação do Comandante das FSM;
m) Desligado do serviço a aguardar a passagem a outra situação;
n) Pronto, quando não se encontrar abrangido pelas alíneas anteriores.
Artigo 52.º
(Serviço interno)
1. Ao Comando da PSP e Repartições do Estado-Maior, Divisões, Comissariados, Esquadras, Brigada de Trânsito, Unidade Táctica de Intervenção de Polícia, Formação do Comando, Postos e outras subunidades, serão nomeados diariamente, em serviço permanente ou periódico, os graduados e outros agentes indispensáveis ao regular funcionamento do serviço dos respectivos Órgãos.
2. Os serviços de escala necessários aos diversos Comandos e demais Órgãos da PSP constarão das normas de execução permanente da Corporação.
Artigo 53.º
(Escalas de serviço)
1. A inscrição numa escala de serviço é feita por ordem de antiguidade de entrada no respectivo serviço, principiando pelo mais moderno e sucessivamente pelos que se lhe seguirem na antiguidade.
2. Exceptuam-se da disposição do número anterior, as nomeações de pessoal para serviço que constem de determinações especiais.
3. Os guardas prontos para o serviço são agrupados nas escalas dos serviços fornecidos pelos departamentos a que pertencem e em que devam ser inscritos pelo seu posto e função.
4. Os graduados e guardas-ajudantes são agrupados nas escalas dos serviços em que devam ser inscritos pelo seu posto e função.
5. A nomeação deve, em regra, ser feita na véspera da sua execução e recair no pessoal na situação de pronto no mapa diário que tenham maior folga do serviço a nomear ou, em igualdade de folga, de menor graduação ou antiguidade.
6. Todo o serviço determinado é considerado feito, quando tiver começo de execução.
7. Quando algum agente de polícia tiver de desempenhar serviço no todo ou em parte incompatível como o de escala, a respectiva dispensa constará da Ordem de Serviço.
8. A constituição de uma escala de serviço exige um número mínimo de 4 elementos na situação de prontos para o serviço.
Artigo 54.º
(Preferência dos serviços)
1. A nomeação para o serviço, mesmo que este seja desempenhado cumulativamente com outros, far-se-á pela seguinte ordem de preferência:
a) Serviço de Justiça;
b) Serviço de Instrução;
c) Serviço de Policiamento Especial;
d) Serviço de Destacamento, Ronda, Patrulha, Guarda e Piquete, por esta ordem;
e) Serviços Remunerados.
2. O serviço superior a 24 horas prefere sempre aos de menor duração.
Artigo 55.º
(Folgas de serviço)
1. Ao pessoal devem ser concedidas sempre que possível, as seguintes folgas:
a) Até 24 horas, quando o serviço tenha durado vinte e quatro horas;
b) Até 12 horas quando o serviço tenha durado 12 horas;
c) Um dia, ao fim de cinco dias consecutivos de serviço;
d) Oito horas de folga, logo após ter terminado cada quarto ou talhe de serviço, salvo se for nomeado para piquete ou reserva.
2. Quando houver falta de pessoal ou as exigências de serviço não permitam as folgas estabelecidas, estas poderão ser suspensas ou condicionadas durante o número de dias que superiormente for determinado.
Artigo 56.º
(Trocas de serviço)
As trocas de serviço poderão ser concedidas pelo superior que fizer a nomeação, sem prejuízo para o serviço ou para terceiros, sendo a destroca de serviço obrigatória, na primeira oportunidade.
Artigo 57.º
(Impedimentos)
1. Para os diversos serviços, para o serviço interno das esquadras e outras dependências ou para qualquer serviço especial, será nomeado pelo Comando o número necessário de agentes, de entre os que revelarem especiais aptidões para o seu desempenho, com melhores informações de serviço e comportamento e mais tempo de serviço.
2. Os agentes com menos de um ano de serviço não poderão ser designados para impedimentos, salvo se possuírem aptidões especiais de reconhecida utilidade para o serviço, passando neste caso a essa situação após seis meses de serviço.
3. Todo o pessoal impedido desempenhará o serviço de escala que lhe for designado superiormente.
Artigo 58.º
(Serviço nomeado pela Unidade Táctica de Intervenção da Polícia)
1. A Unidade Táctica de Intervenção da Polícia nomeia normalmente, o seguinte serviço diário:
a) Grupo de Serviço;
b) Grupo de Intervenção;
c) Grupo de Instrução.
2. Qualquer dos grupos cumprirá um horário de serviço variável sancionado pelo Comandante da PSP, sob proposta do Comandante da UTIP.
Artigo 59.º
(Serviços especiais)
Os serviços especiais são executados por determinação do Comando e desempenhados por pessoal nomeado por escolha.
Artigo 60.º
(Condições de destacamento e diligência)
1. As nomeações para destacamento e diligência deverão recair sobre os agentes que pela sua capacidade física, intelectual ou profissional, se encontrem mais vocacionados para o tipo de serviço que irão desempenhar.
2. As situações de destacamento e diligência não poderão prejudicar a carreira dos agentes que se encontrem nestas situações.
TÍTULO III
Pessoal
CAPÍTULO I
Quadros e situações
Artigo 61.º
(Quadros, postos e efectivos)
1. Os quadros e postos da PSP estão definidos no Regime de Provimento e Carreiras das FSM e os efectivos constam do anexo B a este Regulamento.
2. Dos quadros de pessoal da PSP, constam:
a) Oficiais do Exército;
b) Agentes de Polícia.
3. Os quadros de pessoal constam do anexo B a este Regulamento.
4. Os postos existentes no quadro geral, masculino ou feminino dos agentes de Polícia, são:
a) Comandante de secção;
b) Comissário-chefe;
c) Comissário;
d) Chefe;
e) Subchefe;
f) Guarda-ajudante;
g) Guarda.
5. Os postos existentes nos quadros de especialistas dos agentes de Polícia são:
a) Chefe;
b) Subchefe;
c) Guarda-ajudante;
d) Guarda.
6. Os agentes de Polícia na situação de activo distribuem-se pelos quadros gerais ou de especialistas nos quais são inscritos por postos e por ordem de antiguidade.
Artigo 62.º
(Ingresso)
O ingresso de agentes, na Polícia de Segurança Pública, faz-se no posto de guarda e de subchefe, após a frequência de uma fase de preparação integrada na prestação do Serviço de Segurança Territorial Normal e Especial, respectivamente, em conformidade com o definido no Regime de Provimento e Carreiras das FSM, e nas Normas Reguladoras da Prestação do Serviço de Segurança Territorial.
Artigo 63.º
(Ordem de inscrição no posto de ingresso)
A inscrição na escala do posto de ingresso de cada quadro é feita por ordem decrescente da classificação final obtida na fase de preparação do Serviço de Segurança Territorial, de acordo com as Normas Reguladoras da Prestação do Serviço de Segurança Territorial.
Artigo 64.º
(Promoções)
1. O agente tem direito a ascender na sua carreira segundo a capacidade e competência profissional que lhe forem reconhecidas, comportamento disciplinar e tempo de serviço, atentos os condicionalismos dos respectivos quadros.
2. O agente ascende na escala hierárquica por promoção, que se realiza de posto em posto, segundo o ordenamento hierárquico estabelecido, enquanto se mantiver no activo.
3. As modalidades de promoção e as condições a satisfazer para a promoção, são as que constam do Regulamento de Promoções das FSM.
Artigo 65.º
(Progressão no posto - escalões)
A progressão dos agentes, por escalões, em cada um dos postos de guarda, guarda-ajudante, subchefe e chefe, faz-se de acordo com os requisitos de tempo de serviço fixado e as condições exigidas quanto às informações individuais e a classes de comportamento, definidos no regime de provimento e carreiras das FSM.
Artigo 66.º
(Escala hierárquica - antiguidade)
1. A escala hierárquica dos agentes é organizada por ordem decrescente de postos e, dentro destes, por escalões e nestes, por antiguidade.
2. Em cada posto, os agentes contam a antiguidade por escalões desde a data do despacho de progressão, publicado em Ordem de Serviço, considerando-se de menor antiguidade os promovidos com datas mais recentes.
3. A antiguidade relativa entre agentes com o mesmo escalão e posto, mas de quadros diferentes, é determinada pelas datas de antiguidade nesse escalão. Em caso de igualdade desta, a preferência é obtida considerando, por esta ordem, maior antiguidade anterior, mais tempo de serviço e maior idade.
Artigo 67.º
(Funções de posto inferior)
O agente da Polícia de Segurança Pública não pode ser nomeado para desempenhar funções que correspondam a posto inferior ao seu, nem estar subordinado a agentes de menor graduação ou antiguidade.
Artigo 68.º
(Substituições e acumulações)
1. As substituições far-se-ão sempre por pessoal da mesma categoria e, na sua falta, pelo da categoria imediatamente inferior.
2. Todo o pessoal que desempenhar funções de um grau superior considera-se, por este facto, investido na categoria inerente àquele grau.
3. Quando as substituições forem temporárias, o substituto inspirar-se-á nas ordens e modo de proceder do substituído.
4. A acumulação de funções ou serviços pode ser determinada, mas constará sempre da Ordem de Serviço.
Artigo 69.º
(Aposentação)
As aposentações dos agentes da PSP regulam-se pelas disposições vigentes no Território sobre a aposentação.
Artigo 70.º
(Assumir de funções)
1. O Comandante, ao assumir o comando, passará uma revista geral a todas as dependências, comissariados, esquadras, postos e serviços, e quando os efectivos e a natureza dos serviços o permitam, ordenará uma formatura geral a que passará revista, apresentando ao Comandante das Forças de Segurança, no prazo de 30 dias a contar da data do início efectivo das suas funções, um relatório sobre o estado dos aquartelamentos, administração, disciplina, instrução e material.
2. O Segundo-Comandante, ao assumir as funções, passará revista geral a todas as dependências, e apresentará ao Comandante um relatório referente aos serviços a seu cargo, no prazo de 30 dias.
3. O Chefe do Estado-Maior, ao assumir funções, passará revista às Repartições sob a sua chefia e apresentará ao Comandante um relatório referente aos serviços a seu cargo, no prazo de 30 dias.
4. Os oficiais-adjuntos, ao assumirem funções, passam revista às dependências e pessoal do serviço a seu cargo, e apresentam ao Comandante um relatório referente aos serviços a seu cargo, no prazo de 30 dias.
5. Os agentes da PSP nomeados no exercício de funções de chefia ou comando ao assumirem as respectivas funções, passam revista ao pessoal sob as suas ordens e a todas as dependências a seu cargo, apresentando ao seu superior hierárquico um relatório referente aos serviços a seu cargo, no prazo de 30 dias.
CAPÍTULO II
Regime disciplinar e de autoridade
Artigo 71.º
(Regime disciplinar)
1. Aos oficiais do Exército é aplicável o Regulamento de Disciplina Militar.
2. Aos agentes da PSP é aplicável o Estatuto Disciplinar das FSM.
Artigo 72.º
(Competência de autoridade)
1. A Polícia de Segurança Pública de Macau exerce também funções de Polícia Judiciária em matéria de prevenção da criminalidade.
2. Os oficiais da Polícia de Segurança Pública de Macau com função de Comando Territorial são autoridades de Polícia Judiciária, podendo:
a) Emitir ordens de captura em conformidade com a lei processual penal;
b) Com vista à prevenção e à investigação criminal, proceder ou mandar proceder à identificação de qualquer pessoa;
c) Ordenar, quando no exercício de Comando Territorial ou na manutenção da ordem pública, a realização de buscas e apreensões em lugares sujeitos à fiscalização da Polícia de Segurança Pública.
3. Os oficiais a prestar serviço na Polícia de Segurança Pública de Macau e os agentes de Polícia em serviço activo com funções de Comando têm a categoria de comandante de força pública. Os demais agentes em serviço activo têm a categoria de agente de força pública e da autoridade, quando não lhes deva ser atribuída outra superior.
4. Considera-se como força para efeitos do n.º 3, o efectivo mínimo de 2 agentes devidamente comandados.
5. As categorias mencionadas no número três são inseparáveis dos militares e dos agentes a quem são atribuídas, mesmo trajando civilmente, e obriga-os ao desempenho dos actos inerentes, mesmo que não se encontrem nomeados para serviço.
6. Em face da especificidade da missão, o pessoal em serviço activo da PSP de Macau encontra-se permanentemente de serviço.
Artigo 73.º
(Autos e participações)
Os autos e participações elaborados pelo pessoal da Polícia de Segurança Pública, bem como os indivíduos por esta detidos, são enviados às autoridades a quem a lei atribui competência para conhecimento ou prosseguimento do processo.
Artigo 74.º
(Autos de notícia)
Os autos de notícia, elaborados pelos agentes da PSP, fazem fé em juízo, nos termos previstos no Código de Processo Penal.
CAPÍTULO III
Princípios, deveres, direitos e regalias
Artigo 75.º
(Código de conduta)
Os agentes da autoridade estão ao serviço da comunidade, devendo conduzir-se permanentemente:
a) Pelo cumprimento dos deveres que a lei lhes impõe e prevenir ou opor-se vigorosamente a qualquer violação da mesma, empregando toda a sua capacidade;
b) Pelo respeito da dignidade humana e pela manutenção e apoio dos direitos humanos de todos os cidadãos, não podendo infligir, instigar ou tolerar qualquer acto de tortura ou outros tratamentos cruéis, desumanos ou degradantes, sobre qualquer pessoa;
c) Por uma conduta serena nas diferentes situações, usando a força somente quando estritamente necessária e na extensão requerida para o cumprimento dos seus deveres.
Artigo 76.º
(Direito de acesso)
É facultada a entrada livre do pessoal da Polícia de Segurança Pública, em acto ou missão de serviço, em todos os lugares onde se realizem reuniões públicas, ou onde seja permitido o acesso ao público mediante o pagamento de uma taxa ou a realização de certa despesa ou a apresentação de bilhete, que qualquer pessoa possa obter.
Artigo 77.º
(Licenças, dispensas e faltas ao serviço)
1. A todo o pessoal da Polícia de Segurança Pública podem ser concedidas as licenças e dispensas a que se referem o Estatuto Disciplinar das FSM e a lei geral, sempre que as condições de serviço o permitam.
2. Todas as licenças com excepção das licenças por doença e maternidade podem ser interrompidas por motivo disciplinar ou de interesse público.
3. Todas as licenças e faltas ao serviço, bem como as férias, constarão da Ordem de Serviço.
4. Ao pessoal no gozo de licença ou férias, será fornecido um passaporte onde conste a respectiva autorização.
5. Os agentes da PSP que devam apresentar-se para o serviço e não o possam fazer por motivo de doença ou impedimento de força maior, devem comunicá-lo pelo meio mais rápido ao Comando de que dependem.
Artigo 78.º
(Vencimentos e outras regalias)
Nos termos da legislação em vigor, o pessoal da Polícia de Segurança Pública tem direito a:
a) Abono mensal de vencimento e outras remunerações correspondentes ao seu posto;
b) Remuneração por serviços extraordinários prestados a requisição de particulares;
c) Gratificação de instrução quando exercerem funções de professor, instrutor ou monitor de cursos e estágios;
d) Gratificações de especialidade;
e) Dotação de fardamento e calçado;
f) Abono de alimentação;
g) Assistência médica e medicamentosa para si e para seu agregado familiar;
h) Contagem do tempo de serviço prestado ao Estado em funções policiais ou públicas acrescido do aumento de tempo que percentualmente incida sobre o mesmo.
Artigo 79.º
(Comparticipação nas multas)
O pessoal da Polícia de Segurança Pública terá comparticipação nas multas, de acordo com o Código de Posturas Municipais e outras disposições legais em vigor.
Artigo 80.º
(Continências e honras)
1. O Corpo de Polícia de Segurança Pública de Macau regula o seu procedimento, quanto a continências e honras militares, pelo disposto no Regulamento de Continências e Honras Militares, em vigor.
2. Para efeito de continências e honras militares a prestar pelo pessoal da Polícia de Segurança Pública são considerados:
a) Comandante, com categoria igual à de comandante de unidade independente do Exército;
b) Segundo-Comandante, Chefe do Estado-Maior e oficiais-adjuntos com categoria correspondente ao seu posto;
c) Comandante de secção, comissário-chefe, comissário e chefe, com categoria de oficiais subalternos do Exército;
d) Subchefe, com categoria de sargento do Exército.
3. Os comandantes de secção, comissários-chefes, comissários e chefes prestam continência aos oficiais do Exército, da Armada e da Força Aérea, a partir do posto de capitão ou primeiro-tenente.
4. Os subchefes e guardas prestam continência aos oficiais do Exército, Armada e Força Aérea, a partir do posto de alferes ou de guarda-marinha.
5. O pessoal da Polícia de Segurança Pública presta continência à Bandeira e ao Estandarte Nacionais, ao Hino Nacional, Chefe de Estado, Governador do Território, aos oficiais do Exército, da Armada e da Força Aérea quando fardados, ou se identifiquem, nas condições dos dois números anteriores em todos os casos, aos seus superiores.
6. Nos serviços de policiamento e, nomeadamente, em paradas ou desfiles de qualquer natureza, e ainda em serviço de regularização do trânsito, o pessoal da Polícia de Segurança Pública é considerado em formatura, prestando continência individual somente à Bandeira e Estandarte Nacionais, Hino Nacional, Chefe de Estado, ao Governador do Território, e aos superiores que se lhe dirijam directamente, devendo, porém, sempre que for possível, tomar a posição de sentido à passagem dos oficiais do Exército, da Armada e da Força Aérea e dos seus superiores hierárquicos.
Artigo 81.º
(Apresentações)
1. Todo o pessoal tem por dever apresentar-se aos seus superiores, quando se dê qualquer dos seguintes casos:
a) Ingresso na Polícia de Segurança Pública;
b) Regresso ao serviço a que pertence, depois de um serviço de mais de vinte e quatro horas;
c) Após promoção;
d) Mudança de situação;
e) Regresso de licença, de férias ou do hospital;
f) Após cumprimento de pena disciplinar.
2. As apresentações ao serviço serão feitas pela seguinte forma:
a) Comandante, ao Comandante das FSM;
b) Os oficiais do Exército, ao Comandante e Segundo-Comandante;
c) Os comandantes de secção, ao Comandante, Segundo-Comandante, Chefe do Estado-Maior e superior hierárquico imediato;
d) Os comissários-chefes, ao Comandante, Segundo-Comandante, Chefe do Estado-Maior, e superior hierárquico imediato;
e) Os comissários, ao Segundo-Comandante, Chefe do Estado-Maior, comandante de Divisão ou correspondente e superior hierárquico imediato;
f) Os chefes, ao comandante da Divisão, chefe do Comissariado e ao superior hierárquico imediato;
g) Os subchefes, ao chefe do Comissariado, chefe da Esquadra e ao superior hierárquico imediato;
h) Os guardas, ao chefe da Esquadra ou correspondente e ao superior hierárquico imediato.
3. Sempre que se verifique qualquer das circunstâncias previstas no n.º 1, a apresentação deverá ser feita dentro das 24 horas seguintes, de preferência à hora de rendição do serviço.
Artigo 82.º
(Sigilo)
Os oficiais e agentes de Polícia em serviço na PSP são obrigados a manter sigilo quanto aos factos e matérias de que tomem conhecimento em virtude do exercício das suas funções, mesmo que não tenham carácter confidencial.
Artigo 83.º
(Classificação de serviço)
1. O serviço prestado pelos agentes será periodicamente classificado, de acordo com o Regulamento de Informação Individual das Forças de Segurança de Macau.
2. A classificação de serviço relativa aos militares do Exército em serviço na Polícia de Segurança Pública será feita de acordo com o Regulamento de Informação em vigor no Exército.
Artigo 84.º
(Uniformes)
1. Os agentes da Polícia de Segurança Pública têm direito ao uso de uniformes e distintivos descritos no Regulamento de Uniformes das FSM, em vigor.
2. Os militares do Exército em serviço na Polícia de Segurança Pública farão uso dos uniformes estabelecidos para o Exército.
Artigo 85.º
(Números de matrícula)
1. Aos agentes da PSP será atribuído, quando do ingresso na Corporação, um número de matrícula cuja base se manterá inalterável durante toda a carreira.
2. Os guardas e guardas-ajudantes exibirão no uniforme, os respectivos números de matrícula, de acordo com o determinado no Regulamento de Uniformes das FSM.
Artigo 86.º
(Identificação)
A todos os militares e agentes que prestam serviço na Polícia de Segurança Pública será emitido, nos termos da legislação em vigor, um bilhete de identidade para uso dos elementos das FSM, que não dispensa nem substitui o bilhete de identidade civil nos casos em que a lei o exigir.
Artigo 87.º
(Folhas de matrícula)
Para todos os agentes da Polícia de Segurança Pública serão escrituradas folhas de matrícula individuais onde serão registadas todas as notas biográficas publicadas em Ordem de Serviço, relativas ao tempo em que prestaram serviço na Corporação, designadamente, nomeações, promoções, licenças, férias, faltas ao serviço, condecorações, louvores, citações, movimento hospitalar, cursos, concursos, estágios, registo disciplinar e outras cujo registo interesse.
Artigo 88.º
(Direito ao uso e porte de arma de fogo)
O pessoal da Polícia de Segurança Pública tem direito ao uso e porte de armas de fogo de qualquer calibre e modelo, independentemente de licença, desde que lhe seja distribuída pela Corporação.
Artigo 89.º
(Uso de arma de fogo)
1. Além da sua utilização com finalidade de instrução e em locais próprios, o recurso a arma de fogo só é permitido como medida de extrema coação ou de legítima defesa, adequada às circunstâncias, designadamente:
a) Contra agressão iminente ou em execução, ou tentativa de agressão, dirigida contra o próprio agente da autoridade, contra o seu posto de serviço ou contra terceiros;
b) Para efectuar a captura ou impedir a fuga de indivíduo fortemente suspeito de haver cometido crime grave, designadamente quando faça uso ou disponha de armas de fogo, bombas, granadas, explosivos ou armas brancas;
c) Para efectuar a prisão de indivíduo evadido ou objecto de ordem de captura com pena de prisão maior ou para impedir a fuga de indivíduo preso ou detido;
d) Para libertar reféns;
e) Para suster ou impedir atentado em curso ou iminente, ou a continuação de atentado grave, contra instalações de utilidade pública ou social e que seja susceptível de provocar prejuízo importante;
f) Para abate de animais indiferenciados que façam perigar pessoas ou bens ou que, gravemente feridos, não possam com êxito ser imediatamente assistidos;
g) Como meio de alarme ou pedido de socorro, numa situação de emergência, quando outros meios não possam ser utilizados com a mesma finalidade;
h) Quando a manutenção da ordem pública assim o exija ou os superiores do agente, com a mesma finalidade, assim o determinem.
2. É proibido o recurso a arma de fogo sempre que possa constituir perigo para terceiros, salvo em estado de necessidade resultante do previsto no n.º 1.
Artigo 90.º
(Advertência antes do recurso a arma de fogo)
1. O recurso a arma de fogo deve ser precedido de advertência, claramente perceptível, sempre que a natureza do serviço e as circunstâncias o permitam.
2. A advertência pode consistir em tiro para o ar, desde que haja de supor que ninguém venha a ser atingido, e que a intimação ou advertência prévia possa não ser clara e imediatamente perceptível.
Artigo 91.º
(Disposições a adoptar após o recurso a arma de fogo)
1. O agente da Polícia de Segurança Pública que tenha recorrido a arma de fogo é obrigado a socorrer ou a tomar medidas de socorro aos feridos, logo que lhe seja possível.
2. O recurso a arma de fogo torna obrigatório relato de tal facto, por escrito, aos superiores hierárquicos, no mais curto prazo possível, ainda que não tenha resultado qualquer dano.
CAPÍTULO IV
Competências
Artigo 92.º
(Comandante)
Ao Comandante, além do já mencionado no artigo 8.º, compete:
a) Executar e fazer executar as ordens que lhe forem dadas pelo Comandante das Forças de Segurança de Macau;
b) Executar e fazer executar as leis, regulamentos e ordens em vigor;
c) Dirigir, fiscalizar e inspeccionar os serviços a cargo da Polícia de Segurança Pública para tanto elaborando as ordens e instruções que julgar necessárias;
d) Propor ao Comandante das Forças de Segurança de Macau a publicação de disposições legais ou regulamentares ou a adopção de medidas julgadas convenientes para a uniformização e boa execução dos serviços policiais;
e) Propor ao Comandante das Forças de Segurança a criação, supressão ou transferência de comissariados, esquadras e postos policiais, sempre que a conveniência dos serviços assim o exija, sem prejuízo dos efectivos fixados;
f) Apresentar propostas ao Comandante das Forças de Segurança sobre a nomeação e exoneração dos oficiais em serviço na Polícia de Segurança Pública;
g) Apresentar propostas ao Comandante das Forças de Segurança sobre a nomeação, promoção, exoneração e baixa de serviço dos agentes da Polícia de Segurança Pública;
h) Determinar a instauração de processos que, nos termos do Estatuto Disciplinar das FSM, sejam de sua competência;
i) Premiar ou punir os seus subordinados, de acordo com o regulamento disciplinar em vigor;
j) Conceder licenças dentro da competência que pela lei lhe é conferida;
k) Convocar o Conselho Disciplinar;
l) Autorizar, por delegação do Comandante das Forças de Segurança, o desempenho pela PSP de serviço de carácter especial, a pedido de outras entidades;
m) Autorizar a substituição do pessoal que se encontre a prestar serviço fora da PSP;
n) Elaborar propostas referentes à Polícia de Segurança Pública, com vista à elaboração do Orçamento;
o) Desempenhar as funções previstas no Conselho Geral do Fundo de Pensões.
Artigo 93.º
(Segundo-Comandante)
Ao Segundo-Comandante, além do já mencionado no artigo 9.º, compete-lhe:
a) Despachar os assuntos que lhe sejam presentes e assinar o expediente de acordo com as directivas recebidas;
b) Passar revistas e fiscalizar a execução dos serviços e zelar pela conservação dos edifícios e de todo o material;
c) Presidir ao Conselho Administrativo;
d) Desempenhar as funções de vogal da Comissão Administrativa da Obra Social da PSP.
Artigo 94.º
(Chefe do Estado-Maior)
Ao Chefe do Estado-Maior, além do já mencionado no artigo 11.º, compete-lhe:
a) Apresentar a despacho do Comandante o expediente das Repartições, depois de informado;
b) Apresentar ao Comandante as informações, estudos, planos e propostas com vista a auxiliá-lo nas suas decisões;
c) Elaborar e difundir as ordens, planos, pedidos e instruções decorrentes das decisões do Comandante;
d) Supervisar a execução das ordens e instrução do Comandante.
Artigo 95.º
(Oficiais-adjuntos)
1. São lugares a desempenhar pelos oficiais-adjuntos os seguintes:
a) Chefes de Repartição do Estado-Maior;
b) Comandantes das Divisões;
c) Comandante da Escola de Polícia.
2. Compete aos oficiais no exercício das funções referidas no número anterior:
a) Dirigir e orientar os serviços a seu cargo, de acordo com as directivas do Comandante e as instruções recebidas;
b) Premiar ou propor, punir ou participar superiormente dos seus subordinados, de acordo com o Estatuto Disciplinar das FSM;
c) Propor as instruções necessárias para o bom desempenho e eficiência dos serviços a seu cargo;
d) Executar e fazer executar as leis, regulamentos, ordens e instruções em vigor, só podendo introduzir alterações às últimas quando se dêem circunstâncias extraordinárias urgentes e imprevistas e dando imediato conhecimento ao Comandante;
e) Dar o devido andamento às participações, petições, queixas e reclamações, quando devidamente apresentadas;
f) Informar sobre a idoneidade moral e profissional dos seus subordinados, sempre que lhes seja solicitado;
g) Exercer as demais funções de que forem incumbidos.
Artigo 96.º
(Comandantes de secção)
1. São lugares a desempenhar pelos comandantes de secção os seguintes:
a) Comandantes das Divisões;
b) Adjunto do Comando;
c) Adjunto das Repartições de Operações, Informações, Pessoal e Logística;
d) Adjuntos das Divisões;
e) Adjunto da Escola de Polícia.
2. Compete aos comandantes de secção no exercício das funções referidas no número anterior:
a) Dirigir e fiscalizar os diferentes órgãos a seu cargo, segundo as directrizes que lhes forem dadas superiormente;
b) Apresentar a despacho dos seus directos superiores o expediente do serviço;
c) Ministrar ao pessoal instrução militar e profissional;
d) Cuidar da disciplina do pessoal seu subordinado;
e) Desempenhar as demais funções de que forem incumbidos.
Artigo 97.º
(Comissários-chefes)
1. São lugares a desempenhar pelos comissários-chefes os seguintes:
a) Adjuntos das Repartições de Operações, Informações e Pessoal e Logística;
b) Adjuntos das Divisões;
c) Adjunto da Escola de Polícia;
d) Comandante da Formação de Comando;
e) Comandante da Brigada de Trânsito;
f) Chefe da Contabilidade;
g) Comandante do Destacamento de Instrução;
h) Chefe da Secretaria-Geral;
i) Chefe da Secção de Justiça.
2. Compete aos comissários-chefes no exercício das funções referidas no número anterior:
a) Dirigir e fiscalizar os diferentes órgãos a seu cargo, segundo as directivas que lhes forem dadas superiormente;
b) Apresentar a despacho dos seus directos superiores o expediente do serviço;
c) Ministrar ao pessoal instrução militar e profissional;
d) Cuidar da disciplina do pessoal seu subordinado;
e) Desempenhar as demais funções de que forem incumbidos.
Artigo 98.º
(Comissários)
1. São lugares a desempenhar pelos comissários os seguintes:
a) Chefes dos Comissariados;
b) Comandante da Brigada de Trânsito;
c) Comandante de Unidade Táctica de Intervenção da Polícia;
d) Chefe do Comissariado de Apoio Geral;
e) Comandante do Destacamento de Instrução;
f) Adjunto da Formação do Comando;
g) Adjunto da Brigada de Trânsito;
h) Adjunto ou instrutor de Destacamento de Instrução;
i) Chefe de secção e subsecção nas Repartições do Estado-Maior;
j) Chefe da Secretaria-Geral;
k) Chefe da Secretaria da Divisão Policial de Macau;
l) Chefe da Contabilidade;
m) Tesoureiro;
n) Chefe da Secção de Justiça;
o) Adjunto da Secção de Migração;
p) Chefe da Secção de Inquéritos Preliminares da Repartição de Informações;
q) Chefe da Secção de Identificação.
2. Compete aos comissários, como chefes ou adjuntos de departamento, o seguinte:
a) Dirigir e fiscalizar os diferentes departamentos a seu cargo, segundo as directrizes que lhes forem dadas superiormente;
b) Apresentar a despacho dos seus directos superiores o expediente dos serviços;
c) Ministrar ao pessoal instrução profissional adequada;
d) Cuidar da disciplina do pessoal seu subordinado.
3. Compete aos comissários, como chefes de Comissariados, o seguinte:
a) Dirigir e fiscalizar os serviços que incumbem aos Comissariados e garantir a sua boa execução;
b) Cuidar do asseio e boa conservação das instalações;
c) Transmitir ao pessoal as ordens ou instruções emanadas do Comando;
d) Prestar ao Comando informações sobre a aptidão do pessoal seu subordinado;
e) Ter o Comando informado das ocorrências verificadas nas suas áreas;
f) Rondar com frequência as patrulhas e postos fixos que existam nas suas áreas;
g) Ministrar e fiscalizar a instrução militar e profissional ao seu pessoal;
h) Passar revista ao fardamento e equipamento do pessoal nomeado para serviço de policiamento e assistir com frequência às rendições;
i) Passar revista, pelo menos, uma vez por mês, ao fardamento, equipamento e material de guerra distribuído ao pessoal;
j) Dar o devido seguimento às participações, queixas e reclamações, quando devidamente apresentadas;
k) Comunicar ao oficial de serviço ao Comando as ocorrências de que tenham conhecimento fora das horas de expediente;
l) Providenciar de forma a que o registo de moradas do pessoal esteja devidamente actualizado;
m) Mandar afixar nas esquadras e postos respectivos as indicações de interesse público ou de serviço que devam ser do conhecimento do pessoal;
n) Recompensar ou punir o pessoal seu subordinado nos termos do Estatuto Disciplinar.
4. Compete aos comissários, quando comandantes da UTIP, o seguinte:
a) Executar e fazer executar as ordens que lhe forem dadas pelo comandante de Divisão e pelo Comando;
b) Ministrar ao pessoal instrução militar e profissional;
c) Cuidar da disciplina do pessoal seu subordinado;
d) Cuidar do asseio e boa conservação das instalações;
e) Prestar ao Comando informações sobre a aptidão do pessoal seu subordinado, propondo o refrescamento do mesmo;
f) Passar revista, pelo menos, uma vez por mês ao fardamento, equipamento e material de guerra distribuído ao pessoal;
g) Providenciar de forma a que o registo de moradas do pessoal esteja devidamente actualizado;
h) Mandar afixar as indicações de interesse público ou de serviço que devam ser do conhecimento do pessoal;
i) Recompensar ou punir o pessoal seu subordinado nos termos do Estatuto Disciplinar.
5. Além do referido nos números anteriores, compete ainda aos comissários desempenhar as funções ou serviços de que forem incumbidos, exercendo-as de acordo com as suas obrigações específicas.
Artigo 99.º
(Chefes)
1. Os lugares a desempenhar pelos chefes são os seguintes:
a) Chefes das Esquadras de Polícia;
b) Chefes das Secções Administrativas dos Comissariados;
c) Chefes das Equipas de Inquéritos Preliminares;
d) Oficiais de Justiça;
e) Adjunto da Unidade Táctica de Intervenção;
f) Comandantes dos Grupos de Intervenção da UTIP;
g) Chefes das Secretarias das Divisões e da Escola de Polícia;
h) Chefes de Posto Policial;
i) Chefes de Secção e Subsecção das Repartições do Estado-Maior;
j) Chefe do Centro de Comunicações;
k) Tesoureiro do Conselho Administrativo;
l) Instrutores da Escola de Polícia;
m) Chefes de Grupo da Brigada de Trânsito;
n) Chefes de Secção de Serviços da Formação de Comando.
2. Compete aos chefes, como chefes de órgãos operacionais e administrativos, o seguinte:
a) Dirigir e fiscalizar o serviço a seu cargo, segundo as directrizes que lhes forem dadas superiormente;
b) Apresentar a despacho dos seus directos superiores o expediente dos serviços;
c) Ministrar ao pessoal instrução militar e profissional;
d) Cuidar da disciplina do pessoal seu subordinado.
3. Compete aos chefes, como chefes de esquadra e posto policial, o seguinte:
a) Dirigir e fiscalizar os serviços que incumbem às esquadras e postos e garantir a sua boa execução;
b) Cuidar do asseio e boa conservação das instalações;
c) Transmitir ao pessoal as ordens ou instruções emanadas do Comando;
d) Prestar ao Comando informações sobre a aptidão do pessoal seu subordinado;
e) Ter o Comando informado das ocorrências verificadas nas suas áreas;
f) Rondar com frequência as patrulhas e postos fixos que existam nas suas áreas;
g) Ministrar e fiscalizar a instrução militar e profissional ao seu pessoal;
h) Passar revista ao fardamento e equipamento do pessoal nomeado para serviço de policiamento e assistir com frequência às rendições;
i) Passar revista, pelo menos, uma vez por mês, ao fardamento, equipamento e material de guerra distribuído ao pessoal;
j) Dar o devido seguimento às participações, queixas e reclamações, quando devidamente apresentadas;
k) Comunicar ao oficial de serviço ao Comando as ocorrências de que tenham conhecimentos;
l) Providenciar de forma a que o registo de moradas do pessoal esteja devidamente actualizado;
m) Mandar afixar as indicações de interesse público ou de serviço que devam ser do conhecimento do pessoal;
n) Recompensar ou punir o pessoal seu subordinado nos termos do Estatuto Disciplinar.
4. Compete aos chefes, como comandantes de grupo de intervenção, o seguinte:
a) Executar e fazer executar as ordens que lhe forem dadas;
b) Ministrar ao pessoal instrução militar e profissional;
c) Cuidar da disciplina do pessoal seu subordinado;
d) Transmitir ao pessoal as ordens ou instruções emanadas do Comando;
e) Prestar ao Comando informação sobre a aptidão do pessoal seu subordinado.
5. Além do referido nos números anteriores, compete ainda aos chefes desempenhar as funções ou serviços de que forem incumbidos, exercendo-as de acordo com as suas obrigações específicas.
Artigo 100.º
(Subchefes)
1. Os lugares a desempenhar pelos subchefes são os seguintes:
a) Adjuntos das Esquadras;
b) Adjuntos de Grupo de Intervenção da UTIP;
c) Adjuntos dos Grupos da Brigada de Trânsito;
d) Chefes de Posto Policial;
e) Chefes de Secretaria das Repartições do Estado-Maior e de Comissariados ou equivalente;
f) Chefes das Subsecções do Estado-Maior e de serviços da Formação de Comando;
g) Oficiais de Justiça;
h) Chefe do Centro de Comunicações;
i) Instrutores da Escola de Polícia.
2. No exercício das funções referidas no número anterior compete aos subchefes o seguinte:
a) Substituir os chefes de esquadra nas suas ausências ou impedimentos;
b) Desempenhar as funções de graduado de serviço, de ronda, de piquete e de comandante da guarda;
c) Orientar os guardas no cumprimento dos seus deveres policiais, por meio de instrução, exemplos, admoestações e incitamentos;
d) Rondar, quando lhes for determinado, de dia e de noite, as patrulhas e postos fixos das áreas dos seus Comissariados ou Esquadras e Postos;
e) Passar revista ao pessoal que entrar de serviço, dando-lhe conhecimento das ordens e instruções e indicando-lhe os locais das patrulhas;
f) Participar ao chefe do Comissariado ou Esquadra e, fora das horas normais de expediente, também ao oficial de serviço ao Comando, as ocorrências de que tenham conhecimento;
g) Desempenhar as funções e serviços da sua especialidade de que forem incumbidos, exercendo-as de acordo com as suas obrigações específicas.
3. É aplicável aos subchefes que desempenham funções de comandante de Posto Policial o disposto no n.º 3 do artigo anterior.
Artigo 101.º
(Guardas-ajudantes)
1. Aos guardas-ajudantes compete:
a) Comandar a secção ou equipa de guardas que lhe for confiada;
b) Orientar os guardas no cumprimento dos seus deveres policiais por meio de instrução, exemplo, admoestações e incitamento;
c) Rondar as patrulhas e postos fixos, conforme lhes for determinado;
d) Prestar as informações ou esclarecimentos que lhe forem pedidos, adoptando sempre posição e compostura em harmonia com a consideração devida ao público;
e) Dar conhecimento às Esquadras ou rondas das ocorrências anormais que tenham presenciado e comunicá-las ao oficial de serviço sempre que tenham carácter grave, designadamente nos casos de sinistro e alteração da ordem pública;
f) Vigiar os indivíduos que se tornem suspeitos, a fim de prevenir as infracções que porventura premeditem, e interrogar aqueles que inspirem desconfiança, podendo fazê-los apresentar no posto policial mais próximo;
g) Fazer acompanhar ao posto policial mais próximo as crianças abandonadas ou perdidas, a fim de lhes ser dado o devido destino;
h) Ter conhecimento exacto da localização dos hospitais, fábricas, teatros, estabelecimentos de utilidade pública, e outros, na área das suas Esquadras, de forma a poderem informar com precisão qualquer ocorrência e prestar esclarecimentos que interessem ao público;
i) Dar conhecimento imediato aos bombeiros e às Esquadras dos incêndios, adoptando as providências mais convenientes;
j) Prestar os primeiros socorros aos feridos e doentes, fazendo-os conduzir ao hospital ou posto de socorros mais próximo, procedendo, sempre que possível, a averiguações sumárias.
2. Compete ainda aos guardas-ajudantes no exercício das funções de comandante de Posto Policial, o referido no n.º 3 do artigo 99.º quanto aos chefes no desempenho de idênticas funções.
Artigo 102.º
(Guardas)
1. Aos guardas compete:
a) Patrulhar constantemente, durante as suas horas de serviço, os locais que forem designados, de forma a cumprir a missão que lhe tiver sido atribuída;
b) Ter conhecimento exacto da localização dos hospitais, fábricas, teatros, estabelecimentos de utilidade pública, e outros, na área dos seus Comissariados ou Esquadras, de forma a poderem informar com precisão qualquer ocorrência e prestar esclarecimentos que interessem ao público;
c) Providenciar de forma que o respectivo Comissariado ou Esquadra seja informado dos locais onde se dêem aglomerações de público e viaturas, tomando as providências necessárias ao descongestionamento dos mesmos;
d) Dar conhecimento imediato aos bombeiros e aos Comissariados ou Esquadras de incêndios, adoptando as providências mais convenientes;
e) Prestar as informações ou esclarecimentos que lhes forem pedidos, adoptando sempre posição e compostura em harmonia com a consideração devida ao público;
f) Dar conhecimento aos Comissariados, Esquadras ou rondas das ocorrências anormais que tenham presenciado e comunicá-las ao oficial de serviço sempre que tenham carácter grave, designadamente nos casos de sinistro e alteração da ordem pública;
g) Vigiar os indivíduos que se tornem suspeitos, a fim de prevenir as infracções que porventura premeditem, e interrogar aqueles que inspirem desconfiança, podendo fazê-los apresentar no posto policial mais próximo;
h) Fazer acompanhar ao posto policial mais próximo as crianças abandonadas ou perdidas, a fim de lhes ser dado o devido destino;
i) Prestar os primeiros socorros aos feridos e doentes, fazendo-os conduzir ao hospital ou posto de socorros mais próximos, procedendo, sempre que possível, a averiguações sumárias;
j) Desempenhar quaisquer outros serviços determinados superiormente, exercendo-os de acordo com as suas obrigações específicas ou especialidade.
2. Os guardas deverão residir na área do Concelho onde está instalada a dependência a que pertencem, ou excepcionalmente fora dela, quando superiormente autorizados.
TÍTULO IV
Disposições gerais
Artigo 103.º
(Serviços Sociais)
1. Os Serviços Sociais do Corpo de Polícia de Segurança Pública estão a cargo da Obra Social da Polícia de Segurança Pública, nos termos do seu regulamento.
2. O Corpo de Polícia de Segurança Pública liga-se com a Obra Social através da Subsecção de Moral e Bem-Estar da Repartição de Pessoal e Logística.
Artigo 104.º
(Dever funcional)
A Polícia de Segurança Pública comunicará às autoridades interessadas todas as infracções para cuja resolução ou processo de instrução não seja competente.
Artigo 105.º
(Nomeação de pessoal para a Polícia Municipal)
O pessoal a nomear em comissão de serviço para a Polícia Municipal, nos termos do Regulamento da Polícia Municipal é o que consta do anexo C, ao presente Regulamento.
Artigo 106.º
(Nomeação de pessoal para o Quartel-General e Centro de Instrução Conjunto)
A nomeação dos agentes em diligência para o Quartel-General e Centro de Instrução Conjunto, nos termos do artigo 60.º do presente Regulamento, processar-se-á segundo normas estabelecidas por despacho do Comandante das Forças de Segurança de Macau.
Artigo 107.º
(Requisição de forças)
1. As autoridades civis que necessitarem do auxílio da Polícia de Segurança Pública dirigirão as suas requisições ao Comandante das FSM, ou, em casos de reconhecida urgência, ao Comandante da Polícia de Segurança Pública, Comandantes de Divisão, chefe de Comissariado, de Esquadra ou de Posto, devendo estes satisfazê-los e comunicá-los superiormente.
2. As requisições devem ser escritas e indicar a natureza do serviço a desempenhar e o motivo ou a ordem que as justifica, e só excepcionalmente, em casos graves ou de urgência, poderão ser verbais ou transmitidas por via telefónica, devendo ser seguidamente confirmadas por escrito.
3. A força requisitada nos termos do n.º 1 tem por missão, unicamente, auxiliar a autoridade civil, pela forma que o seu comandante julgue mais adequada e conveniente e sem qualquer subordinação directa à entidade requisitante, que é responsável pela legitimidade do serviço requisitado.
Artigo 108.º
(Requisições para actos judiciais)
As requisições para comparência a actos judiciais de pessoal da PSP com funções policiais serão feitas, com a necessária antecedência, pelas autoridades judiciais ou do Ministério Público, de harmonia com o disposto na legislação de Processo Penal.
Artigo 109.º
(Horários e ordens de serviço)
1. O horário de serviço de expediente será elaborado pela Secretaria-Geral, de acordo com as instruções do Comandante.
2. A Ordem de Serviço será redigida pelo chefe da Secretaria segundo as indicações do Comandante, sendo sempre assinada por este. A sua difusão é da responsabilidade do chefe da Secretaria.
3. É obrigatória a publicação em Ordem de Serviço de todas as alterações relativas a pessoal e material.
4. Serão publicados em língua chinesa os extractos da Ordem de Serviço referentes ao capítulo "Justiça e Disciplina" além de outros assuntos que o Comandante entenda divulgar.
Artigo 110.º
(Formaturas e revistas)
1. Os Comandantes e chefes das diferentes dependências, Comissariados, Esquadras e Postos, devem, para se certificarem do bom estado de fardamento e equipamento dos agentes, do seu armamento, conservação e asseio dos aquartelamentos, passar as revistas que julgarem necessárias e ordenar as formaturas que forem convenientes.
2. Além das revistas constantes do número anterior, será feita formatura e passada revista pelos diversos graduados sempre que se inicie qualquer serviço.
3. Nos Comissariados, Esquadras e Postos a revista será passada pelos respectivos chefes ou graduados de dia.
Artigo 111.º
(Dia Comemorativo da Polícia de Segurança Pública)
A Polícia de Segurança Pública comemora no dia 14 de Março o aniversário da data de entrada em vigor do Alvará Régio que, em 14 de Março de 1691, passou a regulamentar os "Provimentos dos Capitaens da gente de Ordenança" encarregados das rondas à cidade, data que ficou consagrada como o "Dia da Polícia de Segurança Pública de Macau".
Anexo A a que se refere o artigo 5.º do Regulamento da PSP, aprovado pelo Decreto-Lei n.º 13/86/M, de 8 de Fevereiro*
* Alterado - Consulte também: Decreto-Lei n.º 77/90/M
Anexo B a que se refere o artigo 61.º do Regulamento da PSP, aprovado pelo Decreto-Lei n.º 13/86/M, de 8 de Fevereiro*
QUADROS DE PESSOAL DO CORPO DE POLÍCIA DE SEGURANÇA PÚBLICA
Agentes de Polícia
I — QUADRO GERAL
A — Agentes masculinos
| Designação | N.º de lugares | |
| 1992 | 1993 | |
| Comandante de Secção | 6 | 7 |
| Comissário-chefe | 11 | 12 |
| Comissário | 24 | 26 |
| Chefe | 65 | 69 |
| Subchefe | 135 | 142 |
| Guarda-ajudante | 267 | 281 |
| Guarda | 1997 | 2084 |
B — Agentes femininos
| Designação | N.º de lugares | |
| 1992 | 1993 | |
| Comandante de Secção | 1 | 1 |
| Comissário-chefe | 2 | 2 |
| Comissário | 2 | 2 |
| Chefe | 9 | 10 |
| Subchefe | 28 | 31 |
| Guarda-ajudante | 66 | 68 |
| Guarda | 280 | 379 |
II — QUADRO DE PESSOAL MÚSICO
| Designação | N.º de lugares | |
| 1992 | 1993 | |
| Comissário-chefe | _ | 1 |
| Comissário | _ | 1 |
| Chefe | 4 | 6 |
| Subchefe | 12 | 12 |
| Guarda-ajudante | 37 | 37 |
| Guarda | 52 (a) | 52 (a) |
a) 37 a extinguir quando vagarem.
III— QUADRO DE PESSOAL MECÂNICO
| Designação | N.º de lugares | |
| 1992 | 1993 | |
| Chefe | 1 | 1 |
| Subchefe | 4 | 4 |
| Guarda-ajudante | 9 | 10 |
| Guarda | 19 | 23 |
IV — QUADRO DE PESSOAL RADIOMONTADOR
| Designação | N.º de lugares | |
| 1992 | 1993 | |
| Chefe | 1 | 1 |
| Subchefe | 3 | 4 |
| Guarda-ajudante | 5 | 6 |
| Guarda | 9 | 10 |
* Alterado - Consulte também: Decreto-Lei n.º 50/87/M, Decreto-Lei n.º 40/88/M, Decreto-Lei n.º 67/90/M, Decreto-Lei n.º 42/92/M
ANEXO C a que se refere o artigo 105.º do Regulamento da PSP, aprovado pelo Decreto-Lei n.º 13/86/M, de 8 de Fevereiro
QUADROS DE PESSOAL DA POLÍCIA MUNICIPAL
Número de lugares / Designação
- 1 Comissário a), b)
- 1 Chefe a)
- 3 Subchefe a)
- 6 Guarda-ajudante a)
- 32 Guarda a)
a) Estes elementos encontram-se em comissão de serviço na Polícia Municipal e pertencem ao quadro de pessoal do Corpo de Polícia de Segurança Pública;
b) Pode ser da PMF.




