|
| |||||||||||
| ³Q¼o¤î : | |||
| ¤w§ó§ï : | |||
| ¼o¤î : | |||
| ¬ÛÃöªk³W : | |||
| ¬ÛÃöÃþ§O : | |||
| ¡mLegisMac¡nªºªk¨ÒµùÄÀ | |||
¥»ªk³W¤w³Q ²Ä2/95/M¸¹ªk¥O ¼o¤î
²Ä14/86/M¸¹ªk¥O
¤G¤ë¤K¤é
Ų©ó¤@¤E¤»¤E¦~¤G¤ë¤G¤Q¥|¤é²Ä48880¸¹ªk¥O®Ö㪺¤ôĵ½]¬d¶¤³¹µ{¥H¤Î¤@¤E¤»¤E¦~¤E¤ë¤»¤é²Ä9126¸¹°V¥O®Ö㤧¸Ó³¡¶¤ºÞ¨î³W«h»P²{®É¹ê»Ú±¡ªp¤£¨ó½Õ¡F
¬°Á×§Kªk¨Ò¤§¤À´²¡A¦³¥²n±N¤Wzªk¨Ò¤º¤§³¡¥÷±ø¤å¶°¦X©ó¤@ªk¥O¤º¡F
¤S°ò©óq©w¤½Â¾«¾ã·s¤è¦¡¤Î§ó§ï¤½Â¾©M¤½°È¤Hû¤§²Õ´¨î«×±ø¤åªº¼sªxªk¨Ò¤§¹{§G¡A»Ýn¹ï¿Dªù«O¦w³¡¶¤¤º³¡³¹µ{§@¥X§ï²¤Î½Õ¾ã¡F
¸gÅ¥¨ú¿Ô¸ß·|·N¨£¡F
¿DªùÅ@²zÁ`·þ¦X¦æ¨Ï¡m¿Dªù²Õ´³¹µ{¡n²Ä¤Q¤T±ø¤@´Ú¤§³W©w¡A¨î©w¦b¿Dªù¦a°Ï¨ãªk«ß®Ä¤O¤§±ø¤å¦p¤U¡G
²Ä¤@±ø¡X¡X®Ö㦨¬°¥»ªk¥O¤§¤@³¡¥÷ªº¤ôĵ½]¬d¶¤¡]PMF¡^³¹µ{¡C
²Ä¤G±ø¡X¡X°±¤î¦b¥»¦a°Ï¬I¦æ¤@¤E¤»¤E¦~¤G¤ë¤G¤Q¥|¤é²Ä48880¸¹ªk¥O¡A¤ÎºM®ø¤@¤E¤»¤E¦~¤E¤ë¤»¤é²Ä9126¸¹°V¥O¡C
²Ä¤T±ø¡X¡X¦b¬I¦æ³z¹L¥»ªk¥O©Ò®Ö㤧³¹µ{®É©Ò¥X²{¤§ºÃ¸q¡A·§¥ÑÁ`·þ¥H°V¥O¤è¦¡¸Ñ¨M¤§¡C
¤@¤E¤K¤»¦~¤@¤ë¤T¤Q¤@¤é®Öã
µÛ¹{¦æ
Å@²zÁ`·þ ´´}îÜ
¿Dªù¤ôĵ½]¬d¶¤³¹µ{
²Ä¤@½g ²Õ´
²Ä¤@³¹ ©w¸q¡B¥ô°È¡B¾Åv¡B¦æ°Ê½d³ò¤Î²Õ¦¨
²Ä¤@±ø¡]©w¸q¡^
¤ôĵ½]¬d¶¤¬O¤@¤ä¨ü©R©ó¿Dªù«O¦w¥q¥Oªºx¨Æ¤Æ³¡¶¤¡C
²Ä¤G±ø¡]¥ô°È¡^
¤ôĵ½]¬d¶¤ªº¤@¯ë¥ô°È¬°½T«O¤º³¡ªv¦w¯´§Ç¤Î°Ñ¤©¥Á¨¾¤u§@¡A¥ô°È¥]¬A¡G
A¡B½]¬d®ü¨Æ¤Î®üÃöªk¨Ò¤Î³¹µ{ªº°õ¦æ¡F
B¡B½]¬dÄÝ¥»¦a°ÏºÞÁÒ¤§®ü°ì½d³ò¡A¥]¬A¤f©¤¡B½XÀY¤Î®üÅy¡A¨Ã½T«O¨ä¤½²³¯´§Ç¤Î¦w¹ç¡F
C¡B½]¬d³fª«ªº°_¨ø¡F
D¡B«OÅ@¤ÎºûÅ@¤½¦@¤Î¨p¤H°]ª«¡F
E¡B°Ñ¤©¥Á¨¾¤u§@¡C
²Ä¤T±ø¡]¾Åv¡^
¤@¡B¤ôĵ½]¬d¶¤ªºÂ¾Åv¤×¨ä¬°¡G
A¡BºÊ¹î¡B½]¬d¤Î±±¨î¿Dªù¦æ¬F·í§½ºÞÁÒ¤§®ü°ì¤ºªº²î°¦¬¡°Ê¡F
B¡B¹ï¹H¥Ç²{¦æ³W³¹ªº©Î¥iºÃªº²î°¦¶i¦æ¦©©ã¤Î°_¶D¡F
C¡B¦V¨ì©¤°Ó²î¦¬¨ú¼«ÈÃÒ¥ó¤Î¦W³æ¡A½]¬d°Ó²î¼«È¶q¤Î³fª«¶q¬O§_¶WÃB¡F
D¡B½]¬d¨ì©¤®È«È¡F
E¡B¦uÅ@®È«È¤Î¨ä¦³Ãö¦æ§õ¤§¦w¥þ¡F
F¡B¨C·í»{¬°¾A©y®É©Î¦³©Ò³W©w®É¡AÀˬd²îû¬O§_»P²îûµn°O¥U¤º©Ò¸üªÌ¬Û¦P¡F
G¡B¨Ï¦³¯Z¦¸³W©w¤§²î°¦«ö¯Z´Á°_¯è¡F
H¡BºÊºÞ¯B¼Ð¡B¿OÂd¤Î¿O¶ð¡F
I¡B½]¬d¹ï°ê»Ú³W¨Òªº¿í¦u¡AÁ×§Kµo¥Í¼²²î·N¥~¡F
J¡B¤£®e³\²î°¦¦b¸T°Ï¤º®·³½¡B©ìºô©Î¤UÁã¡A¤×¨ä¦b¯è¹D¤W©Î¦b¤@¨Ç·|§«Ãª²î°¦ªy½XÀY©Î°_¯è¤§°Ï°ì¤º¡F
K¡BÀˬd²î°¦¸ü³f³f³æ¬O§_»P©Ò¹B¸ü¤§³fª«¬Û²Å¡F
L¡Bºû«ù²î¤W¯´§Ç¤Î½]¬d¦b²î°¦©Î¥ô¦ó¯B°Êª«Åé¤W¤u§@©Î³r¯d¤§¤H¥Kªº¦w¥þ¡F
M¡Bt³dºÊºÞ²î¤W¤p³c¤Î¨ã¦³¾A·í³\¥i¤§¶ÇĶû©M¾É¹C¡A¨Ã¥u®e³\«ù¦³¦³Ãö³\¥i¤§¤Hû¤W²î¡A¦p¸}¤Ò¡B¸g¬ö¡B²î¥D¡Bº®¥Á¤Î²M¼ä¤u¤Hµ¥¡F
N¡B¹ï®ü¨Æ¤Î®üÃö¤W¤§¹H¨Ò¶i¦æ°_¶D¡A¨Ãµø¥G¬O§_¯à·j¶°¨¬°÷ÃÒ¾Ú¡A±N°_¶D®Ñ°e¥æ¦³Ãö³¡ªù¡A©Î±N¤§¦s¤JÀɮפº¡F
O¡B±±¨î¤Î½]¬d¤@¤Á¤ô¤W¬¡°Ê¡F
P¡B«ö·Ó§Þ³N¤W¤§¥i¯à©Ê¡A½]¬d¹ïÀˬd©eû·|ªº¨M©w¤§¿í¦u¡F
Q¡B«ö²{¦æªk¨Ò¤Î³¹µ{¡B½]¬d³fª«¤§¶i¥X¤f©M¹L¹Ò¡A¥H¤Î¨ä»P¦³Ãö¤å¥ó¬O§_¬Û²Å¡F
R¡B¸T¤î²î°¦¦b´ä¤f¤Î¯è¹D¶ÉËÀ£¿µª«¡Bªo¦Ã¤Î¥ô¦ó¨¬¥H¼vÅT¤ô²`©Î¦Ã¬V®ü¤ôªºª«¥ó¡F
S¡B·í²î¤W¦³½Ä¬ð¨Æ¥ó¡A¦Ó¦b³Qn¨D®É¡A¦V¥~°ê°Ó²î©M¹C²î²îªø¥H¤Î¦³Ãö°ê®a»â¨Æ´£¨Ñ¨ó§U¡A¦b¦³»Ýn®É±o¤z¹w¤§¡A¨Ã¥i¬I¦æ¸²°ê¦Dªk¡A¥Hºû«ù¦b¥»¦a°Ïµù¥U¤§°Ó²î¤Î¹C²î¤W¤§¯´§Ç¡F
T¡B«öªk¨Ò³W©w¡A©ë®·¸o¥Ç¤Î¦©©ã¶ûºÃ¤Hª«¡F
U¡B«OÅ@©MºûÅ@¥«¥Á¥H¤Î¦V¯f¤H©M¨a¥Á´£¨Ñ´©§U¡F
V¡B¬°¼i¦æ¥ô°È¤Î¤W¯Å©R¥O¡A¾á¥ô¥²¶·ªº±¡³ø¤Î¤Ï±¡³ø¦æ°Ê¡C
¤G¡B¤ôĵ½]¬d¶¤¥ç¾á¥ô¥H¤U¤u§@¡G
A¡B¬Ý¦uÄݤôĵ½]¬d¶¤ªº«Ø¿vª«¡A½XÀY¤Î¨ä¥L¦a¤è¡F
B¡B¦b¨äºÞÁÒ¤§®ü°ì¤º½T«O¦³¤u§@ªº¦Û¥Ñ¡F
C¡B¦b¨ä¦æ°Ê½d³ò¤ºµo²{¥ô¦ó¶Ç¬V¯f¸ñ¶H©ÎÁͶծɡAÂà¹F¤©¤W¯Åª¾±x¡F
D¡B¹J¤W¤Ñ¨a¤×¨ä¬O¤õ¨a¡B¤ô¨a©Î·¨a®É¡A»P¨ä¥L³¡¶¤¤Î¾÷ºc¦X§@¡A¨Ã¦b¦³»Ýn®É¡An¨D¾Fªñ©~¥Áµ¹¤©´©§U¡F
E¡B»P¨ä¥Lªv¦w³¡¶¤¤Î¾÷ºcºò±K¦X§@¡A¨Ã«ö¤W¯Å«ü¥Ü¤©¥H¨ó½Õ¤§¡F
F¡B¦b¤ôĵ½]¬d¶¤¤u§@½d³ò¤º½]¬d¹ï©ó¥»¦a°ÏºÞ¨î³Ò°Ê¥«³õªºªk¨Ò¤§¿í¦u¡C
²Ä¥|±ø¡]¦æ°Ê½d³ò¡^
¤@¡B¤ôĵ½]¬d¶¤¦b¿Dªù¦æ¬F·í§½ºÞÁÒªº¤ô°ì¡B¿Dªù¥b®q¡B氹¥J©M¸ôÀô®q®ü³Ä¶i¦æ¤u§@¡C
¤G¡B¤ôĵ½]¬d¶¤©Òt³d¤§³°¦a½d³ò¡A¥Ñ¿Dªù«O¦w¥q¥O¥H§å¥Ü¤è¦¡¸Ô²Óq©w¦b¦a¹Ï¤W¡C
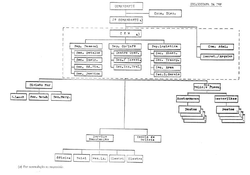
²Ä¤±ø¡]²Õ¦¨¡^
¤@¡B¤ôĵ½]¬d¶¤¥Ñ¥H¤U³¡ªù²Õ¦¨¡G
A¡B¥q¥O³¡¡F
B¡B°Ñ¿Ñº[«ü´§³¡¡F
C¡B¦æ°Ê³¡¡F
D¡B»²§U³¡¡C
²Ä¤G³¹ ¥q¥O³¡
²Ä¤»±ø¡]¥q¥O³¡¤§²Õ¦¨¡^
¤ôĵ½]¬d¶¤¥q¥O³¡³]¦³¶¤ªø¤Î°Æ¶¤ªø¦U¤@¦W¡A§¡¥Ñ®üx°ª¯Åx©x¥X¥ô¡C
²Ä¤C±ø¡]¶¤ªø¤§©e¥ô¡^
«ö·Ó²{¦æªk¨Ò¡A¤ôĵ½]¬d¶¤¶¤ªø«Y¥Ñ«O¦w¥q¥O©e¥ô¡C
²Ä¤K±ø¡]¶¤ªø¡^
¤@¡B¤ôĵ½]¬d¶¤¶¤ªø«Y¼i¦æ¤@¯ë©Êªº¡A¥H¤Îªk¨Ò©Ò½á¤©ªº¨ä¥L¥ô°È¤§t³d¤H¡C
¤G¡B¤ôĵ½]¬d¶¤¶¤ªø¤§Â¾³d¤×¨ä¬°¡G
A¡B«ö·Ó©Ò±µÀòªº«ü¥Ü¡A¹ï¸Ó³¡¶¤ªº¦æ°Ê¡A¸Éµ¹¤Î¦æ¬Fµ¥¨Æ©y¤©¥H»â¾É¡B¨ó½Õ¤Î±±¨î¡B¨Ã±N¥²¶·¥Ñ¤W¯Å¸Ñ¨Mªº±¡¨Æ§e¤W¿Dªù«O¦w¥q¥O§@¥X§å¥Ü¡F
B¡BºÞ²zÄݤôĵ½]¬d¶¤ªº¤Hû¡F
C¡B¨M©w¨Ã着¥O°õ¦æ©Ò¦³Ãö©ó¤H¤O¤Îª«¤Oªº°Ê¥Î¡B°ö°V¤Î¤ôĵ½]¬d¶¤³¡ªù©M¾÷ºc¤§²Õ´µ¥¬¡°Ê¡F
D¡B«ö·Ó©Ò½á¤©¤§¦Xªk¾Åv¡A»â¾É¤ôĵ½]¬d¶¤¤§°]¬FºÞ²z¡C
²Ä¤E±ø¡]°Æ¶¤ªø¡^
¤ôĵ½]¬d¶¤°Æ¶¤ªø¤§Â¾³d¬°¨ó§U¶¤ªø¡A¤Î¦b¨ä¯Ê®u¡B¦Xªk©Ê¤£¦b³õ®É¥N´À¤§¡A¥B¦b¶¤ªøÂ¾¦ìÄaªÅ®É¥X´À¡Aª½¦Ü¦³·sªº©e¥ô¬°¤î¡C
²Ä¤T³¹ °Ñ¿Ñº[«ü´§³¡
²Ä¤Q±ø¡]²Õ¦¨¡^
°Ñ¿Ñº[«ü´§³¡«Y¨Ñ¶¤ªø¹B¥Îªº¹ÎÅé¡A¥H¨Ï¨ä°õ¦æ«ü´§¤u§@¡A¨ä¤º¥]¬A¦³¡G
A¡B°Ñ¿Ñªø¡F
B¡B°Ñ¿Ñ³¡¡F
C¡B¬ö«ß©eû·|¡F
D¡B¦æ¬F©eû·|¡F
E¡B¿ì¤½«Ç¤ÎÀɮ׫ǡC
²Ä¤Q¤@±ø¡]°Ñ¿Ñªø¡^
¤@¡B°Ñ¿Ñªø«Y¥Ñ¤@¦W®üx¤Ö®Õ©Î¤W±L¥X¥ô¡C
¤G¡B°Æ¶¤ªø±oÝ¥ô°Ñ¿ÑªøÂ¾¦ì¡C
¤T¡B°Ñ¿ÑªøÂ¾Åv¬°»â¾É¡B¨ó½Õ¤ÎºÞ²z°Ñ¿Ñ³¡ªº¤u§@¡C
²Ä¤Q¤G±ø¡]°Ñ¿Ñ³¡¡^
¤@¡B°Ñ¿Ñ³¡Â¾³d¤×¨ä¬°¡G
A¡B¦V¶¤ªø§e¥æ³ø§i®Ñ¡B¬ã¨s®Ñ¡Bp¹º®Ñ¤Î«ØÄ³®Ñ¡A¥H«K¦b¦æ°Ê¡B¦æ¬F¤Î¸Éµ¹¤è±§@¥X¨M©w¡F
B¡B«ö·Ó¶¤ªøªº¨M©w¨îq¤Î¶Ç¹F©R¥O¡Bp¹º¤Î«ü¥Ü¡F
C¡BºÊ·þ¹ï¶¤ªø©R¥O¤Î«ü¥Ü¤§°õ¦æ¡C
¤G¡B°Ñ¿Ñ³¡¤§²Õ´¬°¡G
A¡B¤H¨Æ³B¡F
B¡B¦æ°Êº[±¡³ø³B¡F
C¡B¸Éµ¹³B¡C
¤T¡B°Ñ¿Ñ³¡ª½ÄݰѿѪøºÞÁÒ¡A¨Ã¶·¦V¶¤ªøt³d¡C
²Ä¤Q¤T±ø¡]¤H¨Æ³B¡^
¤@¡B¤H¨Æ³B¤§Â¾³d¬°¡G
A¡B½T«O¦b¤Hû¸u¥Î¡B®Ê¤É¡BºM¾¤Î°h¥ð®×¨÷¤è±¦³¥¿½Tªº¾ã²z¡A¨Ã«O«ù¤ôĵ½]¬d¶¤©Ò¦³¤HûÓ¤HÀɮפ§³Ì·s¸ê®Æ¡F
B¡B¾ã²zÓ¤H¦Ò¶Ô¤Î¬ö«ßÀɮפ§¦³Ãö¨Æ©y¡F
C¡B¨îq½üȪí¤ÎȶԬö¿ýï¡A¥B¨Ï¨ä«O«ù³Ì·s¸ê®Æ¡A¨Ã«ØÄ³©e¬£Äµû¥X¥ô½üȪí©Ò«ü¤§¥ô°È¤Î¾°È¡F
D¡B«ö¤u§@»Ýn¤Î¥q¥O¤§«ü¥Ü¡A¹ï¤Hûªº°ö°V§@¥Xp¹º¡F
E¡B¨ó½ÕºÖ§Q¤ÎÅé¨|¬¡°Ê¡C
¤G¡B¤H¨Æ³B¤§²Õ´¬°¡G
A¡B½üȪí¬ì¡F
B¡B°V½m¬ì¡F
C¡BÅé¨|¬ì
D¡B¥qªk¬ì¡C
¤T¡B½üȪí¬ì¤§Â¾³d¬°¡G
A¡B«ö¤W¯Å¤§³W©w«O«ù½üȪí¤ÎȶԬö¿ý蠟³Ì·s¸ê®Æ¡F
B¡B«ö¤W¯Å«ü¥Ü¨î©w¨C¤é½üȪí¡F
C¡B¨î©w¿¯¹¬z¶K¡B²î¤WªA°È¬z¶K¤Îªk¨Ò³W©wªº¨ä¥L¬z¶K¤§¦³Ãö¹Ïªí¡F
D¡B¾ã²z¤Hûªº¸u¥Î¡B®Ê¤É¡BºM¾¤Î°h¥ðÀɮסF
E¡Bt³dµ¼gÃö©ó¬ö«ß¡B²î¤W¾ÇÃÀ¬ö¿ý¡A¥H¤Î©Ò¦³¤Hûªº¬ö«ßÍü¡F
F¡B«O«ù¤ôĵ½]¬d¶¤¤Hû¬Û¤ù蠟³Ì·s¸ê®Æ¡F
¥|¡B°V½m¬ì¤§Â¾³d¬°¡G
A¡B½s©w¥Ñĵ¹î¾Ç®Õ¨ó§U¡B¨Ã¥Ñ¤H¨Æ³B³Bªøp¹ºªº°V½m®É¶¡ªí¡F
B¡B¦bĵ¹î¾Ç®Õ¨ó§U¤U½s»s±Ð¾Ç§÷®Æ¡F
C¡B½s¼g¦s¦b³¡ªù¤ºªº¹Ïªí¤Î³¡¥U¡A¨Ã«O«ù¨ä³Ì·s¸ê®Æ¡F
D¡B¦V¥¼¨ã³Æ¸²¤å¾Ç¾ú¤§¾Çû©Îĵû´£¨Ñ±Ð¾Ç§÷®Æ¤§¤¤Ä¶¥»¡C
¤¡BÅé¨|¬ì¤§Â¾³d¬°¡G
A¡B¬ÝºÞ¤Î«O¾i³¡ªù¤§ª«®Æ¡A¨ÃºÞ²z¨ä¬£µo¡F
B¡B«ØÄ³¤Î«ü¾É¦b¹B°ÊÄvÁɤ¤¥Nªí¤ôĵ½]¬d¶¤ªº¶¤¥î¤§°V½m¡F
C¡B¬ìªø±N¥Nªí¤ôĵ½]¬d¶¤¥X®u»P¨ä¥L³æ¦ì©ÎÅé¨|·|©ÒÁ|¦æÃö©ó¹B°ÊÄvÁɪº·|ij¡A¨Ã±N©Ò¹F¦¨ªº¨óijÂà¹F¤©¤W¯Å¡F
D¡B«ö·Ó¤W¯Å«ü¥Ü¡A»â¾ÉÅé¨|°V½m¡F
E¡B±N©Ò¦³Ãö©ó³¡ªù¤§¤å¥ó¦s¤JÀɮפº¡C
¤»¡B¥qªk¬ì¤§Â¾³d¬°¡G
A¡B¬ã¨s¡B«ØÄ³¤Î¾Þ§@Ãö©ó¥qªk¤Î¬ö«ßºÞ²z¤è±ªº©Ò¦³¨Æ©y¡F
B¡B§@¥X³Qq©w¤§ÀɮסF
C¡B¨î©wÃö©ó¥qªk¤u§@¤§½üȪí¡F
D¡B«O«ù°_¶D®Ñµn°O¥U¤§³Ì·s¸ê®Æ¡F
E¡Bºû«ù«D¥qªk¬ì¨îqªº¡B¤×¨ä«YÃö©ó´Áªº¿í¦u¤è±¤§®×¨÷ªººÞ²z¡F
F¡B¹ï©ó¤ôĵ½]¬d¶¤¤Hû§@¥X¤§¥ô¦ó°_¶D¡A¨Ï¤§¥Zµn¦b¤º³¡«ü¥O¤º¡F
G¡B±N¥²¶·¥Ñ¬ö«ß©eû·|¼f®Öªº®×¨÷§e¤W¡A¥H¨Ï¬ö«ß©eû·|§@¥X¼f®Ö¡C
²Ä¤Q¥|±ø¡]¦æ°Êº[±¡³ø³B¡^
¤@¡B¦æ°Êº[±¡³ø³B¤§Â¾³d¬°¡G
A¡Bp¹º¤Î¨ó½Õ©Ò¦³Ãö©ó²Õ´©M²{§Ð¤HûªºÀ³¥Î¡B¾Ç²ß©MÁë½m¡F
B¡Bp¹º¤Î¨ó½Õ©Ò¦³Ãö©óªv¦w¤§±¡³ø©M¤Ï±¡³ø¡B¥H¤Îĵ¹î§Þ³N½Õ¬d¤u§@¡F
¤G¡B¦æ°Êº[±¡³ø³B¤§²Õ´¬°¡G
A¡B¦æ°Ê¤¤¤ß¡F
B¡B½Õ¬d¬ì¡F
C¡Bªì¨B²â°T¬ì¡C
¤T¡B¦æ°Ê¤¤¤ß¤§Â¾³d¬°¡G
A¡B±Ð¾É¦b¥»¤¤¤ßªA°È¤§¤Hû¨Ï¥Î¡B¾Þ§@¤Î«O¾i³q°T»ö¾¹¡A¥H¤Î¥¿½T¤§³q°Tµ{§Ç¡F
B¡B½s©w½üȤHû¡A¨Ã¬°¾Þ§@ûq©w«ü¥Ü¡A¥H«K¦V¤W¯Å½T«OÃö©ó¥»¤¤¤ß¤§Â¾ÅvªºÄY®æ¿í¦u¡F
C¡Bºû«ù¤u§@¤§¾ã²z¤Î³qª¾³Bªø©Ò¦³¯A¤Î¦æ°Ê³¡ªù©Î»P¨ä¥»¨¤Hû©Îª«®Æ¦³Ãöªº»Ýn¨Æ¶µ¡F
D¡B«ö¤W¯Å«ü¥Üt³d±N«O¦w³¡¶¤¥q¥O³¡©Òµo¥Xªº°T®§±µ¦¬¡BÂàµo©M°e¹F¡F
E¡B±N¦æ°Ê©Ê½èªºªk¨Ò¡B³W«h¤Î³¹µ{¤©¥H¥¿½T²Õ´¡A¤Î¸g±`«O«ùÀɮ׳̷s¸ê®Æ¡A¨Ã«OºÞ©Ò¦³¤ÀÃþ¤å¥ó¡C
¥|¡B½Õ¬d¬ì¤§Â¾³d¬°¡G
A¡B«ö¤W¯Å©Ò«ü¤§³W©w¡A¹ï¥ô¦óµo¥Í¤§¨Æ¬G¤©¥H½Õ¬d¡F
B¡B«ö¤W¯Å¤§³W©w¤À¬£¥ô°È¤©¨ü¨ä«ü´§ªº¤Hû¡A¨Ï©Ò¥æ¤©¤§¥ô°È¯à¥¿½T¼i¦æ¡F
C¡B±NÃö©ó¤ôĵ½]¬d¶¤ªºªk¨Ò¡B³W«h©M³¹µ{¤©¥H¥¿½T²Õ´¤Î¸g±`«O«ùÀɮפ§³Ì·s¸ê®Æ¡A¨Ã«OºÞ©Ò¦³¤ÀÃþ¤å¥ó ¡A¦ý»P¦æ°Ê¤¤¤ß¦³ÃöªÌ°£¥~¡F
D¡B¹ï»P¨ä¥L¦PÃþ³¡ªù¦X§@¶i¦æ¤§½Õ¬d«O«ù³Ì·s¸ê®Æ¡F
E¡B·j¶°¤Î³B²z©Ò¦³¥i¯à»P³¡¶¤¦³Ãöªº±¡³ø¡C
¤¡Bªì¯Å²â°T¬ì¤§Â¾Åv«Y¦b¦X²zµ{§Ç¤W¶i¦æªì¯Å²â°T¡C
²Ä¤Q¤±ø¡]¸Éµ¹³B¡^
¤@¡B¸Éµ¹³B¤§Â¾³d¬°¡G
A¡Bp¹º¡B¨ó½Õ¤Î±±¨î©Ò¦³Ãö©ó¾ãÓ³¡¶¤ªº¸Éµ¹¨Æ©y¡F
B¡Bt³d¨ÑÀ³¤ôĵ½]¬d¶¤©Ò»Ý¤§¤@¤Áª«®Æ¡F
C¡B«O¾i¤Îºû×¥æ¥Ñ¤ôĵ½]¬d¶¤t³dªº«Ø¿vª«©M¨ä¥L³]³Æ¡B¥H¤ÎÂò±ñ¡B¼uÃĤΨä¤À°t©Ò±oªºª«¬ì¡F
D¡B²Õ´¡B«ü¾É¤Î½]¬d¨äªþÄݳ¡ªù¡F
E¡B¨î©w¤À°t¤©¤ôĵ½]¬d¶¤ªº©Ò¦³ª«®Æ¤§²M³æ¡F
F¡B½]¬d¹ïÁʶR¡B¬ÝºÞ¡B«O¾i¤Î¤À¬£ª«®Æµ¥ºÞ¨î³¹µ{¤§¿í¦u¡F
G¡B½T«O¤ôĵ½]¬d¶¤¤§§Þ³N´©§U¡A¨Ã«ö²{¦æ³W³¹¤Î¶¤ªø«ü¥Ü¨Ï¥Î©Ò¾Ö¦³ªº¤u¨ã©Î´M¨D¥~¶¡ªA°È¡F
H¡B½T«O¨äªþÄݳ¡ªù¤§µn°O¥U¦³¥¿½Tªº¶ñ¼g¡F
I¡B¦V¤W¯Å³ø§iÃö©ó¦bª«®ÆºÞ²z¤è±¤§¥ô¦ó¤£´M±`±¡¨Æ¡F
J¡B¹ï¨ä¥L³¡ªù©Òn¨Dªºª«®Æ§@¥XÁʶRªº«ØÄ³¡A¨Ã¦b«ØÄ³®Ñ¤W¦CÁ|²z¥Ñ¡C
¤G¡B¸Éµ¹³B¤§²Õ´¬°¡G
A¡B¨ÑÀ³¬ì¡F
B¡B¹B¿é¬ì¡F
C¡Bx±ñ¬ì¡F
D¡BÁ`°È¬ì¡C
¤T¡B¨ÑÀ³¬ì¤§Â¾³d¬°¡G
A¡B«ö·Ó²{¦æªk¨Ò¤Î¤W¯Å«ü¥Üµ¹·í¦a¨ÑÀ³ª«®Æ¡F
B¡B¹ïxªA¡B²Ó¤p»ö¾¹¤Î¨ä¥L¦s©ó³¡ªù³]¬I¤º¤§¨ä¥Lª«¬ì¥[¥H¬ÝºÞ¡B¾ã²z¤Î«O¾i¡AÁ×§K¿ò¥¢¤Î½T«O¨ä¾A·íªº¨ÑÀ³¡F
C¡B¨C¤ë¹ï¨ä©Òt³d¤§ª«®Æ§@¸Õºâªí¡A¨Ãºû«ù¦s³f¼Ð·Ç¡F
D¡B³z¹L¬ìªø¦V¸Éµ¹³B³Bªøt³d¹ïÃö©ó¤u§@¤W¤å¥ó§@¦Xªk¤Î¾A·í¾ã²z¡A¨Ã¨Ì®É°õ¦æ¤§¡C
¥|¡B¹B¿é¬ì¤§Â¾³d¬°¡G
A¡B«ö·Ó¤W¯Å¤§³W©w¡A½s¨î¥q¾÷½üȪí¤Î½T«O¨®¶¤ªºªA°È¡F
B¡B¦V¤W¯Å³ø§iÃö©ó¨®½ø©Î¥q¾÷¤§©Ò¦³¨Æ¬G¡F
C¡B«O«ùÃö©ó¨®½ø¤§¨Ï¥Î¤Î¿Uªo®ø¯Óªº³Ì·s¸ê®Æ¡F
D¡Bµø¹î¨®½øªº¾Þ§@©Ê¯à¡A«ØÄ³¦]«O¾i¦Ó¶·¶i¦æªººûפÎÀˬd¡F
¤¡Bx±ñ¬ì¤§Â¾³d¬°¡G
A¡B·í¤W¯Å¦³©Ò³W©w®É¡A±Ð±Â®gÀ»¤Î¤â´£x±ñªº°V½m¡F
B¡B«ö·Ó²{¦æ³W«h¤Î¤W¯Å«ü¥Ü¡A±±¨î¤Î«O¾i¦sܤⴣx±ñ¤Î¼uÃÄ¡F
C¡B¹ï©Òt³dªºª«®Æ«O«ù³Ì·sµn°O¸ê®Æ¡A¤×¨ä³Q¬£µoªºx±ñ¤Î¼uÃÄ¡F
D¡B¨î©wÃö©ó³¡ªùªº¤å¥ó¡F
E¡B¦V¤W¯Å³ø§iÃö©óx±ñ¤§¤@¤Á¨Æ¬G¡AºÞ²z¼uÃĪº®ø¯Ó¡A«ØÄ³¸É¥R¤§¡A¥Hºû«ù¦s³f¼Ð·Ç¡F
¤»¡BÁ`°È¬ì¤§²Õ´¬°¡G
A¡BÁ`°ÈªÑ¡F
B¡B¤ì¤uªÑ¡F
C¡B¤uµ{ªÑ¡C
¤C¡BÁ`°ÈªÑ¤§Â¾³d¬°¨C¤é·þ¾É¤Î½]¬dÁ`°È³¡³]¬I¤º¤§²M¼ä¤Î¾ã»ô¤u§@¡A¨Ã¦b»{¬°¾A©y®É«ØÄ³ºûפί»¹¢¡C
¤K¡B¤ì¤uªÑ¤§Â¾³d¬°¶i¦æ³Q©e¬£¾á¥ô¤§«Ø¿v¡B׸ɩκûפu§@¡A¥B¦V¤W¯Å«ØÄ³ÁʶR¸Ó³¡ªù¤§¥²»Ýª«®Æ¡A¨Ã¹ï©Ò¶i¦æªº¤u§@¤Î¯Ó¥Îª«®Æ¤§µn°O«O«ù³Ì·s¸ê®Æ¡C
¤E¡B¤uµ{ªÑ¤§Â¾³d¬°¶i¦æ³Q©e¬£¾á¥ô¤§¤p³W¼Ò«Ø¿v¡B׸ɩκûפu§@¡A¨Ã¦V¤W¯Å«ØÄ³ÁʶR¸Ó³¡ªù¤§¥²»Ýª«®Æ¡A¥H¤Î¹ï©Ò¶i¦æªº¤u§@©M¯Ó¥Îª«®Æ¤§µn°O«O«ù³Ì·s¸ê®Æ¡C
²Ä¤Q¤»±ø¡]¬ö«ß©eû·|¡^
¬ö«ß©eû·|¬O¶¤ªø¹ï©ó¬ö«ß©Ê½è¨Æ©yªº¿Ô¸ß¾÷ºc¡A¨ä²Õ¦¨¤Î¾Åv«Y¦b¿Dªù«O¦w³¡¶¤¬ö«ß³¹µ{¤º©Òq©wªÌ¡C
²Ä¤Q¤C±ø¡]¦æ¬F©eû·|¡^
¤@¡B¦æ¬F©eû·|¤§²Õ´¬°¡G
A¡B¥D®u¡X¡X°Æ¶¤ªø¡F
B¡B©eû¡X¡X¸Éµ¹³B³Bªø¡F
C¡B°]¬F¡X¡X¨ÑÀ³¬ì¬ìªø¡C
¤G¡B¦æ¬F©eû·|¤§Â¾³d¬°¡G
A¡B¼·µ¹³¡¶¤¤§¥±`¹wºâªº°]¬FºÞ²z¡F
B¡B«ö·Ó´Ú¶µªº¹B¥Î¤è®×¡Ap¹ºÁʸm»ö¾¹¤Îª«®Æ¡A¨Ã¦b«O¦w³¡¶¤¥q¥O³¡q©wªºÃB¤º¡A¶i¦æ¤½¶}Äv§ë¡F
C¡B¨C¤ë±N¤ä¥X©¹¨Ó½ã¦V¿Dªù«O¦w³¡¶¤¥q¥O³¡¦æ¬F³¡§@¥X¥æ¥N¡C
²Ä¤Q¤K±ø¡]¿ì¤½«Ç¤ÎÀɮ׫ǡ^
¿ì¤½«Ç¤ÎÀɮ׫Ǥ§Â¾³d¬°¡G
A¡B¦¬¨ú¡Bµn°O¡B¤À¬£¤Îµo¥X©Ò¦³Ãö©ó¤ôĵ½]¬d¶¤¥q¥O³¡ªº®Ñ«H¡F
B¡B¥Zµn¤Î¶Ç¹F¤º³¡«ü¥O¡F
C¡B«O«ù²Õ´©Ê¤Î½T«OÀɮ׫Ǫº¹B§@¡F
D¡Bµo¥X³q¶Ç¥O¡F
E¡B·j¶°¥²»Ýªº¡B¤£Äݨä¥L¾÷ºc¯S©w¾Åvªº¸ê®Æ¡A¥H§@¬°²Îp¤§¥Î¡F
F¡BºÊºÞ¹w©wªº¡B¥Ñ¿ì¤½«Çt³dªº¤âÄò¶O¤Î¨ä¥L¦¬¤J¡F
G¡Bµo¥X³¡¶¤¤Hûªº¡B¸g¤W¯Å®Ö㪺ÃÒ©ú®Ñ¤Î¨ä¥L¤å¥ó¡F
H¡B«O«ù¥Ñ¿ì¨Æ³Bt³d¤§©x¤èï¥Uªº³Ì·s¸ê®Æ¡C
²Ä¥|³¹ ¦æ°Ê³¡
²Ä¤Q¤E±ø¡]²Õ¦¨¡^
¤@¡B¦æ°Ê³¡ªºÂ¾³d¬°°õ¦æ½á¤©¤ôĵ½]¬d¶¤ªº¥ô°È¡A¤×¨ä¦b®ü°ìºÞ¨î½d³ò¤º½]¬d²{¦æªk¨Ò¡B³¹µ{¤Î³W«hªº¿í¦u¡A¥]¬A®ü¨Æ¡B¦D¨Æ¡BÃöµ|©M¨ä¥Lªk¨Ò¡A¦Ó«Y»P¨ä¥»¨¦³Ãö¡B¦ý¤£Äݨä¥L¾÷ºc©Î¬F©²³¡ªùªÌ¡C
¤G¡B¦æ°Ê³¡¥Ñ®ü¨Æ³B©Mĵ¹î¤Î½]¬d³B©Ò²Õ¦¨¡C
²Ä¤G¤Q±ø¡]®ü¨Æ³B¡^
¤@¡B®ü¨Æ³B¾³d¤×¨ä¬°¡G
A¡B«ö²{¦æªk¨Ò©M³¹µ{¤Î¨Ì·Ó¤ôĵ½]¬d¶¤¤§«ü¥Ü¡A½]¬d¤Î¨µÅÞ©ÒºÞÁÒªº®ü°ì½d³ò¡F
B¡B«ö¡u±Ï´©®ü¤W¤H©R°ê»Ú¨óij¡v¤§³W©w¡A¨ó§U¹JÀI²î°¦¤Î¤H¥K¡C
¤G¡B®ü¨Æ³B¤§²Õ´¬°¡G
A¡B«ü´§³¡¡F
B¡B»²§U¬ì¡F
C¡B¨µÅÞ¸¥¬ì¡F
D¡B§Ö¸¥¬ì¡F
E¡B¼ç¤ô¤Hû¬ì¡C
²Ä¤G¤Q¤@±ø¡]®ü¨Æ³B«ü´§³¡¡^
¤@¡B®ü¨Æ³B«ü´§³¡¥Ñ¤@¦W«ü´§©x«ü´§¡A¥Ñĵ°È¥D¥ô¡BÁ`ĵ¥q©Îĵ¥q¨ó§U¡C
ÕµL«ü´§©x®É¡A¥Ñĵ°È¥D¥ô¾á¥ô»â¾É¡C
¤G¡B®ü¨Æ³B³BªøÂ¾Åv¤×¨ä¬°¡G
A¡B½]¬d¹ï©Ò¦³³W«h¥H¤Î¹ï¤ôĵ½]¬d¶¤¶¤ªøªº«ü¥O©M«ü¥Ü¤§¼i¦æ¡F
B¡B«ü¾É¤Î»â¾É¸Ó³B¦æ°Ê¤u¨ãªº¾Þ§@¤Î°V½m¡A¨Ã¹ï¨ä®Ä¯àt³d¡F
C¡B¨î©wp¹º¡B«ü¥Ü¤Î©R¥O¡A¥H«K¶i¦æ¦b¸Ó³B½d³ò¤ºªº¦æ°Ê¡A·í¦³»Ýn®É¡A¦V¤ôĵ½]¬d¶¤¶¤ªø«ØÄ³¶i¦æÁp¦X¦æ°Ê¡F
D¡B¬°½T«O°õ¦æ²{¦æªk¨Ò¤Î³¹µ{¡A¦V¤ôĵ½]¬d¶¤¶¤ªø«ØÄ³»{¬°¾A©yªº±¹¬I¡F
E¡B«ö·Ó²{¦æ½üȨî«×¡A±N¼·¤J®ü¨Æ³B¤§¤Hû©e¥ô¶i¦æ¦UÃþùÚ¤[©Ê¾°È¡F
F¡B¤ÀªR¤ÎÂ_©w©Ò¦³¤HûªºÄµ°È¤Î§Þ³N¤ô¥¡A¨Ã¨Ï¤§§ïµ½¡F
G¡B¨¾¤î¥ô¦ó¬ö«ß¤§¹H¥Ç¡AÕÀò±x®É¤©¥HªÈ¥¿¤§¡F
H¡B¦V¤ôĵ½]¬d¶¤¶¤ªø§@¥X»{¬°¾A©yªº³ø§i©ÎÕ³Qn¨D®É´£¨ÑÃö©ó²{§Ð¤Hû¡BÂ÷¾¡B´À¸É¤§»Ýn¤Î¬ö«ß¤è±ªº¸ê®Æ¡F
I¡B¨Ï¥Î¡B¾ÞÁa¤Î«O¾i©Ò¦³¥Ñ¥»³Bt³dªº³]³Æ¡A¬°¦¹¶·¥O©Ò¦³ª«®Æ¨ã³Æ³Q¨Ï¥Î¤§³Ì°ª®Ä¯à¡A¨Ã¶·ÅU¤Î¨äºûשM¦V»²§U³¡ªùn¨D¥²»Ýªºª«®Æ¤Î׸ɤu§@¡A¥B¦V¤ôĵ½]¬d¶¤¶¤ªø´£¥X¹ï¦æ°Ê¤u¨ã³Q»{¬°¥²¶·ªº§ïÅܤÎ×§ï¡A°V½m¤Hû«ö¦æ°Ê§Þ³N¯S¼x¤Î¥Ø¼Ð¾ÞÁa³]³Æ¡F
J¡Bµø¹î¸Ó³B¤@¤Á¥²»Ýªº³]³Æ¤Î¦æ°Ê¤u¨ã¬O§_³Q¾A·í¦a¦C¤J²M³æ¤º¡A½]¬d®ø¯Ó¡Aq©w©w´Á·|ij¡A¨Ãµ¹¤©¤Î²¾¥æ³d¥ô¡F
K¡B¨C¶g¹ï¸Ó³Bªº¦æ°Ê¤u¨ã¤ÎªþÄݳ]¬I¶i¦æ¤@¯ë©ÊÀˬd¡F
L¡B¨C¦~¤Î¦b²¾¥æÂ¾Åv®É¨î©wºI¦Ü¤Q¤G¤ë¤T¤Q¤@¤éªº³ø§i®Ñ¡C
¤T¡B®ü¨Æ³B°Æ³Bªø¤§Â¾Åv¤×¨ä¬°¡G
A¡BÂàµo¤Î¨Ï¿í¦u³Bªøªº«ü¥O¤Î«ü¥Ü¡A¨Ã½]¬d¹ï©Ò¦³³W³¹ªº¿í¦u¡F
B¡B¨ó§U³Bªø·þ¾É¸Ó³B¦æ°Ê¤u¨ã©Ò°Ñ¤©¤§ºt²ß©M¦æ°Ê¡A¨Ã¥B¨C¤é±N©Ò°õ¦æªº¦æ°Ê³ø§i®Ñ¥æ¤©³Bªø¡F
C¡B¨ó§U³Bªø±±¨î¤Î·þ¾É¤HûÃö©ó¬ö«ß¡B¥~Æ[ĵ°È©M§Þ³N¤ô¥¡A¥H¤Î³Q¤À¬£¤§¦æ°Ê¾³d©M¾°È¡F
D¡B»â¾É¨î©w¸Ó³Bªº½üȪí¡AºÞ¨î¨C¤éªº¤Hû¥ð°²¨Ã¦V³Bªø³ø¾ÉÃö©ó©Òn¨D©M§Y±N§å㪺¯S§O°²´Á¡F
E¡B¦V³Bªø³ø§iÃö©ó¦æ°Ê¤u¨ãªº·Ç³Æ±¡ªp¤Î¨î¡A¨Ã½]¬dÃö©óª«®Æ¾ÞÁa¤è±ªº©Ò¦³«ü¥Üªº¼i¦æ¡F
F¡B¨Ï¦s©ñ©ó¤õÃÄ®w©Î¥H¥~¦a¤èªºª«¬ì¦³¨}¦nªº¾ã²z¤Î«O¾i¡A¨Ã¨Ï¦æ°Ê¤u¨ãªºt³d¤H¥u¥Ó½Ð¬°¹F¨ì¨}¦n®Ä¯à¤§¥²»Ýª«¬ì¡F
G¡Bn¨Dª«¬ìt³d¤H®Ö¹ï¦³Ãöª«®Æ²M³æ¡A¨Ã·í¥X²{³d¥ô²¾¥æ±¡ªp®É¤©¥H®Ö¹ï¤§¡F
H¡B§iª¾³Bªø©Ò¦³¯S§O©Î«n¨Æ¶µ¡A¦b³Bªø¤£¦b³õ®É¨ä©Ò¤U¤§©R¥OÀ³¦V³Bªø³ø§i¡F
I¡B¨ó½Õ®ü¨Æ³B»²§U¬ì¤§¬¡°Ê¡C
¥|¡BÕ³Bªø¦]¬G¤£¯à¥X¥ô¸Ó¾®É¡A°Æ³Bªø±oÁ{®É¸p¥ô¸Ó¾¡A¨Ã¨ã¦³¦Pµ¥Åv¤O¡C
²Ä¤G¤Q¤G±ø¡]®ü¨Æ³B»²§U¬ì¡^
¤@¡B¥Ñx¨Æ¤Æ¤Hû¤Î¨ã¦³¯Sªø¤§x¤H©Ò²Õ¦¨ªº»²§U¬ì¡A¦b¸Ó³B«ü´§³¡¤º¤u§@¡A¨Ã¦b¤U¦C½d³ò¤ºµ¹¤©¨ó§U¡G
A¡B¯è®ü¡F
B¡B³q°T¡F
C¡B¨ÑÀ³¡F
D¡B²î¥D¤Î²î°¦¡F
E¡B¤Hû¡F
F¡B¼Ó©Ð¤Î²M¼ä¡C
¤G¡B¥Ñ°Æ³Bªø¨ó½Õ¤Wz¦U¤è±¤u§@¡A¤Î¤À°t¾³d¤©»²§U¬ì¤Hû¡A¨Ãt³d¸Ó³BÀɮתº¾ã²z¤Î¬ÝºÞ¡C
¤T¡B¦U¤è±¤u§@ªºt³d¤H¤§Â¾³d¬°¶°¤¤¡B¨ó½Õ©M¶Ç°e¤å¥ó¡B«ü¥Ü¡B³ø§i©M§Þ³N¸ê®Æ¡A¨Ã¥]¬A¥H¤Uµ{§Ç¡G
A¡B¦b®ð¶H¡B¤ô¤å¤Î¯è¦æµn°O½d³ò¤ºªº¯è®ü³N¡F
B¡B¦b³q°T½d³ò¤º¡AÃö©óµøÄ±¡Bťı©MµL½u¹q³q°T¡B¥H¤Î¨ä¤ÀÃþ©Mµn°O¡F
C¡B¦b¨ÑÀ³½d³ò¤º¡A¦V¸Ó³B¤Î¨ä¦æ°Ê¤u¨ã¨ÑÀ³¡B¬ÝºÞ¡B¾ã²z¤Î¤À°t¤@¤ÁùÚ¤[¨Ï¥Î©M®ø¯Óªº©T©wª«®Æ¡F
D¡B¦b²î¥D¤Î²î°¦½d³ò¤º¨Ï¥Î¡BºûשM«O¾i¨µÅÞ¸¥©M²Ó¤p²î°¦¤Î¦³Ãö³]³Æªºµ²ºc¡B»ö¾¹¡Bô²î¤§¯Á¡BÆl¡BÁã©M÷¯Á¡A¥H¤Îªoº£ªº·Ç³Æ¡B¨Ï¥Î©MÀxÂáF
E¡B¦b¤Hû½d³ò¤º¡A¬°µÛ¹ï¦U¦¨û¡A¨ä¼ç½èªº¨Ï¥Î©M²î¤W¾ÇÃÀªº±±¨î¦³¨}¦nªº¹B¥Î¡A»ÝºÞ²z¸Ó³B¤§¤Hû¤Î½üÈªíªº½s»s¡F
F¡B²M¼ä¡B¾ã²z¤Î«O¾i¸Ó³Bªº¼Ó©Ð©M¨ä¥L³B¤§ªþÄݪ«¡C
²Ä¤G¤Q¤T±ø¡]¨µÅÞ¸¥¬ì¡^
¤@¡B²î¥D¤§Â¾³d¤×¨ä¬°¡G
A¡B¾r¾p©Òt³dªº²î°¦¡A¥B¹ï²î°¦¥H¤Î²î¤Wª«®Æªº¦w¥þ¤Î«O¾it°_³d¥ô¡A¨Ã¼i¦æ¸Ó¤è±ªº«ü¥Ü¡F
B¡Bºû«ù²î¤W¬ö«ß¡A¨Ã¿í¦u³W«h©M¤W¯Å©R¥O¡A¥B¹ï²î¤W©Ò¦³²îû©M¥i¯à¦³ªº¼«È¦æ¨Ï¶¥¯ÅÅv¤O¡F
C¡B«öÕ¦³¤§¤W¯Å«ü¥Ü½s±Æ²î¤W½üȨî©M¤À°t¦³Ãö¤u§@¡F
D¡Bª`·N©Òt³dªº²î°¦¤§²M¼ä¤Î¾ã»ô±¡ªp¡F
E¡B½T«O»P¦æ°Ê¤¤¤ßªºÁpô¡A±N©Ò¦³¬¡°Ê¡B¦æ°Ê¨î¤Î¥ô¦óµo²{ªº©Î©ÒÀòª¾ªº¥ô¦ó¨Æ¬G³ø§i¡A·í¯A¤Î¦æ¬F¡B§Þ³N©Î¬ö«ß¤è±ªº¨M©w®É¡A«h¥H®Ñ±¤è¦¡¦V®ü¨Æ³B«ü´§³¡³ø§i¡F
F¡B¹ï©Ò¦³´¿°Ñ¤©ªº¦æ°Ê§@¥X³ø§i®Ñ¡AÕ¦³«ü¥Ü®É§@¥X°_¶D®Ñ¡A¨Ã±N¤§§e¥æ³B¤§«ü´§³¡¡F
G¡B¨C¤ë®Ö¹ï¡Bµn°O©¹¨Ó¡A¨Ãñ¸p©Òt³dªºª«®Æ²M³æ¡A·í³d¥ô²¾¥æ®ÉÀ³¦b±µ¥ô¤H¤Î³B¤§°Æ³Bªø©Î¨ä¨üÅv¤H«e¶i¦æ¤§¡C
¤G¡B°Æ²î¥D¤§Â¾³d¤×¨ä¬°¡G
A¡B¨ó§U²î¥DÃö©ó²î°¦©M²î¤Wª«®Æ¤§¾Þ§@¡B¦w¥þ¡B«O¾i¡B¾ã²z¤Î²M¼äµ¥¤u§@¡F
B¡B¦b²î¥D¦]¬G¤£¯à¾á¥ô¾°È®É¥X´À¤§¡C
¤T¡BÕ²î¥D¦]¬G¦Xªk¦a¤£¯à¾á¥ô¾°È®É¡A¥Ñ¦³Ãö°Æ²î¥D¥H¦Pµ¥Åv¤O¼È®É¥X¥ô¸Ó¾¡C
²Ä¤G¤Q¥|±ø¡]§Ö¸¥¬ì¡^
¤@¡B§Ö¸¥¬ì¬ìªø¤§Â¾³d¤×¨ä¬°¡G
A¡Bt³d¤À°t¤©¸Ó¬ì¤§§Ö¸¥¤Î¨ä¥L²Ó¤p²î°¦ªº«O¾i¡B²M¼ä©M³Æ¥Î¡A¨Ã¤p¤ß¦aºÊºÞ¨äª¬ªp¡B¤ÞÀº¡B¯è¦æ³]³Æ¤Î¨ä¥L©Òt³dªºª«®Æ¡F
B¡BÀˬd²î°¦ª«®Æ©M¯è¦æ³]³Æ¡A¤×¨ä¥Î¥HÞäªyªºÁã¡B÷¯Á¡Bù½L¡B¯è¦æ¿O¸¹©M¨¬°÷ªº±Ï¥Í¦ç©Î±Ï¥Í±a¡F
C¡B¦V³B¤§«ü´§³¡«ØÄ³¦U²î¤§¸ü«È¶q¡A¥H¨¾¤î¦M¤Î¨ä¦w¥þ¡A¨Ãn¨D¤£¯à¶W¹O¸Ó¼Æ¥Ø¡F
D¡B±Ð¾É§Ö¸¥¸¥¥D¤Î²î°¦¨Ï¥ÎªÌ¾r¾p©M¥¿½T¨Ï¥Îªk¡F
E¡B¸g±`°Ñ¤©ºt²ß°_²î¤Î¨ø²î¡A¨Ã§ï¶i©Òµo²{ªº¯ÊÂI¡F
F¡B«ö¦æ°Ê¤Wªº»Ýn¤À°t²î°¦¤©³B¤§«ü´§³¡¡A¨C¤é¶i¦æÀˬd¡A¨Ãn¨D¦³Ãö¨Ï¥Î¸Óµ¥²î°¦¤§²î¥D±N¦b²î¤W©Î¯è¦æ³]³Æµo¥Í¤§¨Æ¬G³ø§i¡F
G¡B¹ï¨C¤@¤ÞÀºªº¹B¦æ®É¼Æ©M¦³Ãö¿U®Æ®ø¯Ó¶i¦æµn°O¡A¬°¦¹¸g±`»Ýnn¨D²î¥D»¼¥æ¥¿½T¶ñ¼gªº¦³Ãö¸ê®Æ¡F
H¡B¨C¤ë®Ö¹ï¡Bµn°O©¹¨Ó¡A¨Ãñ¸p©Òt³dªºª«®Æ²M³æ¡A·í³d¥ô²¾¥æ®ÉÀ³¦b±µ¥ô¤H¤Î°Æ³Bªø©Î¨ä¨üÅv¤H«e¶i¦æ¤§¡C
¤G¡B§Ö¸¥¸¥¥D¤§Â¾³d¤×¨ä¬°¡G
A¡B»â¾É©Òµ¹¤©¤§²î°¦ªº©Ò¦³ºt²ß¡A¨Ãt³d¨ä¾r¾p¡B«O¾i©M¦w¥þ¡A¥H¤Î©Ò½á¤©¥ô°È¤§¼i¦æ¡F
B¡Bºû«ù²î¤W¬ö«ß¡A¿í¦u¤Î¨Ï¤H¿í¦u©Ò±µÀòªº©R¥O¡A¨Ãn¨D²îû©M¥i¯à¦³ªº¼«È¼i¦æ¨äµo¥Xªº©R¥O¡F
C¡B¨Ï©Ò¦³ª«®Æ¾ã»ô¡A¨Ï¥Î±Ï¥Í±a©Î±Ï¥Í¦ç¡A¨Ã¦P¼Ë¦a¨Ï²îû¨Ï¥Î¤§¡F
D¡B¨C¤é¦V§Ö¸¥¬ì¬ìªø»¼¥æ¸g¥¿½T¶ñ¼g¤§¤ÞÀº¹B¦æ®É¼Æ©M¦³Ãö¿U®Æ®ø¯Óµn°Oªí¡F
E¡B¹ï©Ò¦³´¿°Ñ¤©ªº¦æ°Ê§@¥X³ø§i®Ñ¡AÕ¦³«ü¥Ü®É§@¥X°_¶D®Ñ¡A¨Ã±N¤§§e¥æ³B¤§«ü´§³¡¡C
²Ä¤G¤Q¤±ø¡]¼ç¤ô¤Hû¬ì¡^
¼ç¤ô¤Hû¬ì¬ìªø¤§Â¾³d¤×¨ä¬°¡G
A¡BºÊ·þ©Ò¦³¼ç¤ô³]³Æªº«O¾i©M©Ê¯à¡A¤p¤ßÆ[¹î¨äª¬ªp ¡A¨Ã«ö²{¦æ§Þ³N³W©w¶i¦æÀËÅç©MÂÐÅç¡F
B¡B¨Ï¥»¬ì¼ç¤ô¤Hû¶i¦æ©w´Á©Ê½m²ß¦¸¼Æ¾¨¥i¯àÀW±K¡A¬°着¤Hû¤§®Ä¤O»P¦w¥þ¡A§@¥X§Þ³N©Ê¦w±Æ¡F
C¡B«ö¤W¯Å¤§³W©w¨Ï¼ç¤ô¤Hû©w´Á±µ¨ü°·±dÀˬd¡F
D¡B«öÕ¦³ªº¤W¯Å«ü¥Ü¡A¨Ì±q½üȨî²Õ´¨C¤é¤u§@¤§¼ç¤ô¤HûªA°È¶¤¡F
E¡B«O«ù¸Ó¬ì¦U¼ç¤ô¤Hûªº¼ç¤ô®É¶¡¤Î¨ä©Ò§@ªA°È¤§³Ì·s¸ê®Æ¡F
F¡B¨C¤ë®Ö¹ï¡Bµn°O©¹¨Ó¡A¨Ãñ¸p©Òt³dªºª«®Æ²M³æ¡A·í³d¥ô²¾¥æ®ÉÀ³¦b±µ¥ô¤H¤Î³B¤§°Æ³Bªø©Î¨ä¨üÅv¤H«e¶i¦æ¤§¡C
²Ä¤G¤Q¤»±ø¡]ĵ¹î¤Î½]¬d³B¡^
¤@¡Bĵ¹î¤Î½]¬d³B¤§Â¾³d¤×¨ä¬°¡G
A¡B½]¬d¤Î¨µÅÞ³°¦a¡B®üÃä¤Î®ü³Äµ¥¤ô°ì¦a°Ï¡F
B¡B±±¨î¤H¥K©M¨ä¦æ§õªº©¹¨Ó¡A¨Ã«ö²{¦æªk¨Ò»P³¹µ{¤Î¤ôĵ½]¬d¶¤¶¤ªø¤§«ü¥Ü¡A¦b«ü©w¦aÂIºÞ²z¥X¡B¤J¹Ò©M¹L¹Òªº³fª«¡C
¤G¡Bĵ¹î¤Î½]¬d³B¤§²Õ¦¨¬°¡G
A¡B«ü´§³¡¡F
B¡B°Ï¡F
C¡B¯¸¡F
D¡B¨µÅÞ¶¤¡C
²Ä¤G¤Q¤C±ø¡]ĵ¹î¤Î½]¬d³B«ü´§³¡¡^
¤@¡B«ü´§³¡¥Ñ¤@¦W«ü´§©x»â¾É¡A¨Ã¥Ñ¤@¦Wĵ°È¥D¥ô©ÎÁ`ĵ¥q¨ó§U¡AÕ¤í¯Ê«ü´§©x®É¥Ñ¤@¦Wĵ°È¥D¥ô¥X¥ô¤§¡C
¤G¡B³Bªø¤§Â¾³d¤×¨ä¬°¡G
A¡B»â¾É¡B·þ¾É¤Î¨ó½Õ¦U°Ï¥D¥ôªº¬¡°Ê¡A¥H«K¦b°õ¦æÃö©ó¤u§@¦Û¥Ñ¡B¤H¨»P°]²£¦w¥þ¡B¨µÅÞ¡B½]¬d¤Î±±¨î¦b®ü¤W»P³°¤WÃä¬É©¹¨Óªº©Ò¦³³fª«µ¥¤§²{¦æªk¨Ò»P³¹µ{®É¡A¥H¤Î¤ôĵ½]¬d¶¤¶¤ªø¤§«ü¥O¡B©R¥O©M«ü¥Ü®É¡A¦³ 着§ó¨Îªº®Ä¤O¡F
B¡B«ü¾É¤Î»â¾É¦b¦U°ÏªA°È¤§©Ò¦³¤Hûªº¦æ°Ê¤Î°V½m¡A¨Ã¹ï¨ä®Ä¤Ot°_³d¥ô¡F
C¡B¨îq¥Ñ¸Ó³B©Ò¶i¦æªº¦æ°Êp¹º¡B«ü¥Ü¤Î©R¥O¡A¨Ã«ØÄ³¤ôĵ½]¬d¶¤¶¤ªø¶i¦æÁp¦X¦æ°Ê¡F
D¡B¦V¤ôĵ½]¬d¶¤¶¤ªø´£¥X»{¬°¾A©y©M¥²¶·ªº¦æ°Ê³W«h¡A¥H«K°õ¦æ²{¦æªk¨Ò©M³¹µ{¡F
E¡B«ö·Ó¦U°Ï©T©w³d¥ôªº½üȨî«×©e¥ô¼·µ¹¸Ó³Bªº¤Hû¡F
F¡B¦V¤ôĵ½]¬d¶¤¶¤ªø§@¥X»{¬°¥²»Ýªº¸ê®Æ©ÎÕ³Qn¨D®É´£¨ÑÃö©ó²{§Ð¤Hû¡BÂ÷¾¡B´À¸É¤§»Ýn¤Î¬ö«ß¤è±ªº¸ê®Æ¡F
G¡B¨¾¤î¥ô¦ó¬ö«ß¤§¹H¥Ç ¡AÕÀò±x®É¤©¥HªÈ¥¿¤§¡F
H¡Bµû©w©Ò¦³¤HûªºÄµ°È¤Î½]¬d¤ô¥¡A¨Ã¨Ï¤§§ïµ½¡F
I¡B¨Ï¥Î¡B¾Þ§@¤Î«O¾i©Ò¦³¥Ñ¸Ó³Bt³dªºª«®Æ¡F
J¡B¨C¦~¤Î¦b²¾¥æÂ¾Åv®É¨î©wºI¦Ü¤Q¤G¤ë¤T¤Q¤@¤éªº³ø§i®Ñ¡C
¤T¡B°Æ³Bªø¤§Â¾Åv¤×¨ä¬°¡G
A¡BÂàµo¤Î¨Ï¿í¦u³Bªøªº«ü¥O¤Î«ü¥O¡A¨Ã½]¬d¹ï²{¦æªk¨Ò¤Î³W³¹ªº¼i¦æ¡F
B¡B¨ó§U³Bªø·þ¾É¸Ó³Bª«®Æ©M¤Hû°Ñ¤©¤§¦æ°Ê°V½m¡Bºt²ß¤Î¬¡°Ê¡A¨Ã¥B¹ï¨C¤é©Ò°õ¦æªº¤u§@§@¥X³ø§i¡F
C¡B¨ó§U³Bªø±±¨î¤Î·þ¾É¤Hû¤§¬ö«ß¡B¥~Æ[¡Bĵ°È¤ô¥¥H¤Î³Q¤À¬£ªº¦æ°Ê¤Î/©Î¯S§O¾³d©M¾°È¡F
D¡B»â¾É¨î©w¸Ó³Bªº½üȪí¡F
E¡B¹ï¨Ò°²¡B¯S§O°²´Á©Î¨ä¥L¥Ó½Ð®Ñ§@¥X·N¨£¡A¥H½T«O¦b¼i¦æ©Ò½á¤©ªº¥ô°È®É¹FP¤@Ó¥i³Q±µ¯Çªºµ{«×¡F
F¡B¦V³Bªø³ø§iÃö©ó³]³Æ¤§¾Þ§@©Ê¯à¤Î½]¬d¹ï¨ä¾Þ§@ªº«ü¥Ü¤§¼i¦æ¡F
G¡Bn¨Dª«®Æt³d¤H®Ö¹ï¦³Ãöª«®Æ²M³æ¡A¨Ã·í¥X²{³d¥ô²¾¥æ±¡ªp®É°Ñ¤©®Ö¹ï¤u§@¡F
H¡B¦V³Bªø³ø§i©Ò¦³«n¨Æ¶µ¡A¥B¦b¨ä¤£¦b³õ®É¨ä©Ò¤U¤§©R¥OÀ³¦V³Bªø³ø§i¡C
¥|¡BÕ³Bªø¦]¬G¤£¯à¥X¥ô¸Ó¾®É¡A°Æ³Bªø±oÁ{®É¸p¥ô¡A¨Ã¥B¦³¦Pµ¥Åv¤O¡C
²Ä¤G¤Q¤K±ø¡]°Ï¡B¯¸¤Î¨µÅÞ¶¤¡^
¤@¡B¬°²£¥Íĵ°È¤Î½]¬d¤§ºÊ·þ®Ä¤O¡A¿Dªù¤ÎÂ÷®q®ü³Ä¹º¤À¬°¦hÓ°Ï¡C
¤G¡B¨C°Ï¦³¤@«ü´§¯¸¡A¨Ã¥i¦³Y¤zªþÄݯ¸¡C
¤T¡B¨C°Ï¥Ñ¤@¦W°Ïªøt³d»â¾É¡A¨ä¾³d¤×¨ä¬°¡G
A¡B«ö©Ò¦¬¨ìªº«ü¥Ü»â¾É¡B¨ó½Õ¤Î½]¬d¹ï²{¦æªk¨Ò¡B³¹µ{¡B¥H¤Î¦b¨ä©ÒÄݰϰì½d³ò¤º¹ï¯¸©M¨µÅÞ©Ò§@ªº©R¥O¤Î«ü¥Üµ¥¤§¿í¦u¡F
B¡B¬°¨Ï¯à¥¿±`¾Þ§@¡A§@¥X³Q»{¬°¬O¥²»Ýªº«ØÄ³¤Î³ø§i¡F
C¡B«ö¤W¯Å«ü¥Ü½s±Æ¤Î¤À°t°Ï¤º¤u§@¡F
D¡B¦V¦b°Ï¤ºªA°È¤§¤Hû±Ð¾É¤Î¸ÑÄÀ©Ò¦³²{¦æ³W«h¡Bªk¨Ò¤Î³¹µ{¡A¥H«K¨ä¯à§ó¨Î¦a¼i¦æ¤u§@¸q°È¡A¨Ã½]¬d¨ä°õ¦æ©Mn¨D¤Hû¥¿½T¦a¹ï«Ý¥«¥Á¡F
E¡Bºû«ù¤Hû¬ö«ß¡A¨Ã¿í¦u©M¨Ï¿í¦u³¹µ{¤Î¤W¯Å©R¥O¡F
F¡BºÊ·þ¦b¨ä°Ï°ì¤º¤§¤ôĵ½]¬d¶¤³]³Æªº¨}¦n«O¾i¡A¨Ã«ØÄ³¥²»Ýªº×¸É©Î¸ËסF
G¡B¾ÞÁa¤Î«O¾i¥Ñ¨ä°Ï©Òt³dªºª«®Æ¡A¨Ï¤§«O«ù³Æ¥Îªº¨}¦n±ø¥ó¡A·í¦³»Ýn®Éײz¤§¡F
H¡B«O«ùª«®Æ²M³æ¤§³Ì·s¸ê®Æ¡A¬°¦¹¨C¤ë¶·®Ö¹ï¡Bµn°O©¹¨Ó¤Îñ¸p¡A·í³d¥ô²¾¥æ®ÉÀ³¦b±µ¥ô¤H¤Î°Æ³Bªø«e¶i¦æ¤§¡F
I¡B¦V³B¤§«ü´§³¡³ø§i©Ò¦³¦b¨ä°Ï°ì¤º©Òµo¥Íªº©Î©ÒÀòª¾ªº¨Æ¬G¡F
J¡B¨C¤ë¤Î¦b²¾¥æÂ¾°È®Éµ¥ß³ø§i®Ñ¡C
¥|¡B¨µÅÞ¶¤ªºÂ¾³d¬°¨µÅÞ¿Dªù¥b®qªº®ü³Ä¡C
²Ä¤³¹ »²§U³¡
²Ä¤G¤Q¤E±ø¡]²Õ¦¨¡^
»²§U³¡¥ÑºûתA°È³B¤Î¤ôĵ½]¬d¶¤¾Ç®Õ²Õ¦¨¡C
²Ä¤T¤Q±ø¡]ºûתA°È³B¡^
¤@¡BºûתA°È³B¤§Â¾³d¬°¡G
A¡B¦V¨®½ø¤Î²î¶¤ªº«O¾i¤Îºû×´£¨Ñ©Ò¦³¥²»Ýªº§Þ³N´©§U¡A¨ÃºÊºÞ¨ä°õ¦æ¡F
B¡B¨®½ø¤Î²î¶¤ªº«O¾i¤Îºûפu§@¥u¹F²Ä¤G¯Å¡F
C¡B«ö¤W¯Å«ü¥O¡Ap¹º¤uµ{ªº¶i¦æ¡F
D¡Bp¹º×§ïª«®Æ¡A¦b¯à¤O½d³ò¤º¶i¦æ¤§©Î«ØÄ³¥Ñ¨ä¥L³¡ªù¶i¦æ¡F
E¡Bp¹º¹s¥óªººÞ²z¡F
F¡B¦b°ò¥»³]¬Iªº«O¾i¤Îºûפ豻P¨ä¥L¤ôĵ½]¬d¶¤³¡ªù¦X§@¡F
¤G¡BºûתA°È³B¤§²Õ¦¨¬°¡G
A¡B¤u³õ¡F
B¡BÜ®w¡F
C¡B¾÷±ñº[«O¾i¬ì¡F
D¡B¹q¤O¬ì¡F
E¡B¹q¤l¬ì¡C
¤T¡B¤u³õ¤§Â¾³d¬°¶i¦æºûפΫO¾i¤u§@¡C
¥|¡BÜ®w¥Î¥HÀx¦s¸É¥Rª«®Æ¡C
¤¡B¾÷±ñº[«O¾i¬ì¤§Â¾³d¬°¡G
A¡Bt³d²î¶¤¤Î¨®½øªº¾÷±ñ»ö¾¹¤Î¤ÞÀºªººûפΫO¾i¡F
B¡B±Ð¾É¤Î°V½m¨µÅÞ¸¥½ü¾÷û¤Î§Ö¸¥¾r¾pûÃö©ó³]³Æ¡B¾÷±ñ¡B²î§À¾÷ªº¾Þ§@¤Î«O¾i¨Æ©y¡F
C¡B»â¾É¹ï«O¾i¤u§@¤§«ü¾É¤Î½m²ß¡F
D¡B¦V¤W¯Å³ø§i©Ò¦³Àò±xªº¤Î¤£´M±`ªº¨Æ¬G¡C
¤»¡B¹q¤O¬ì¤§Â¾³d¬°¡G
A¡Bt³dºûפΫO¾i¨µÅÞ¸¥¡B¨®½ø¤Î¤ôĵ½]¬d¶¤ªº¹q¤O³]³Æ¡F
E¡B±Ð¾É¤Î°V½m¨µÅÞ¸¥½ü¾÷ûÃö©ó¾Þ§@¤Î«O¾i¹q¤O³]³Æ¨Æ©y¡F
C¡B¦V¤W¯Å³ø§i©Ò¦³Àò±xªº¤Î¤£´M±`ªº¨Æ¬G¡C
¤C¡B¹q¤l¬ì¤§Â¾³d¬°¡G
A¡Bt³dºûפΫO¾i¨µÅÞ¸¥¡B¨®½ø¤Î¤ôĵ½]¬d¶¤ªº¹q¤l¤Î³q°T³]³Æ¡F
B¡B±Ð¾É¤Î°V½m¹q¤l¤Î³q°T»ö¾¹¾Þ§@û¡F
C¡B¦V¤W¯Å³ø§i©Ò¦³Àò±xªº¤Î¤£´M±`ªº¨Æ¬G¡C
²Ä¤T¤Q¤@±ø¡]¤ôĵ½]¬d¶¤¾Ç®Õ¡^
¤@¡B¥»¾Ç®Õ«Y¦V¦a°Ïªv¦wªA°È¾Çû´£¨Ñ¬°®Ê¤J¤ôĵ½]¬d¶¤ªA°Èªº§Þ³N±M·~ª¾ÃÑ¡A¨Ã±Ð±Â±M·~½Òµ{©M®Ê¤É·Ç³Æ½Òµ{¥H¤Î¨Ï³¡¶¤¤Hû²{¥N¤Æ¤§¹ê²ß¡C
¤G¡B¥»¾Ç®Õ¥]¬A¦³¡G
A¡B®Õªø¡F
B¡B¿ì¤½«Ç¡F
C¡B±Ðû¡C
¤T¡B®Õ¤è»â¾É¤H¥Ñ°Æ¶¤ªøÝ¥ô¡A¨Ã¥Ñ¤@¦Wĵ¥q¨ó§U¡C
²Ä¤G½g ªA°È
²Ä¤@³¹ Ãþ§O¤Î¾Åv
²Ä¤T¤Q¤G±ø¡]ªA°ÈÃþ§O¡^
¤@¡B¤ôĵ½]¬d¶¤½üȪA°È¤À¬°¡G
A¡B¥±`ªA°È¡F
B¡B¨Ò¥~ªA°È¡F
C¡B¯S§OªA°È¡C
¤G¡B¥±`ªA°È«Y¬°¼i¦æ¤ôĵ½]¬d¶¤ª½±µÂ¾Åv¤§¸g±`©ÊªA°È¡A¥]¬A¡G
A¡BÁ`³¡¡G¨µÅÞ©x¡BȤé¥D¥ô¡B°ÆÈ¤é¥D¥ô¡B¦æ°Ê¤¤¤ß¾Þ§@û¡B¬y°Ê¨µÅÞĵû¡B«á³Æ¤Hû¡B¥qìN¤Î¨T¨®¥q¾÷¡F
B¡B®ü¨Æ³B¡G¨µÅÞ¸¥¤Hû¡B§Ö¸¥¤Hû¤Î¼ç¤ô¤Hû¶¤¡F
C¡Bĵ°È¤Î½]¬d³B¡G¯¸ªø¡BÀˬdû¤Î¨µÅÞĵû¡C
¤T¡B¨Ò¥~ªA°È¬°¡G
A¡B¦b¤ôĵ½]¬d¶¤¥H¥~¥H¾n®t¤Î©e¬£¤è¦¡¶i¦æ¤§¤u§@¡F
B¡B¤Z¦V¤ôĵ½]¬d¶¤¶¤ªø¥Ó½Ð¸gÀò§åã¡A¤£½×¦b¥ô¦ó¦a¤è¦V¨p¤H¾÷ºc´£¨Ñ¤§¦³Á~¥X¶Ô¡A¦Ó¨ä«Y¥Ñ¥ð¯Z¤Hû©Ò§@ªÌ¡A¤S©Î°ò©ó¦w¥þ²z¥Ñ¥i¥Ñ¶¤ªø©Ò«ü©w¤§¥X¶Ô¤Hû¾á¥ô¤§¡C
¥|¡B¯S§OªA°È«Y«ü¨ä¯S¼x¤£¥]¬A¦b¤Wz¥ô¤@Ãþ«¬¤§¤ºªÌ¡C
²Ä¤T¤Q¤T±ø¡]¨µÅÞ©x¡^
¨µÅÞ©x¤§Â¾°È¥Ñĵ°È¥D¥ô¡BÁ`ĵ¥q¤Îĵ¥q¾á¥ô¡A¨ä¾³d¬°¡G
A¡B¦b¤ôĵ½]¬d¶¤ºÞÁҰϰ줺¶i¦æ¨µÅÞ¡A¤×¨ä¦b±ß¶¡¨µµø¤u§@±¡ªp¡A¨Ã±Ä¨ú»{¬°¾A©yªº±¹¬I¡F
B¡B¶ñ¼gµn°O¥U¡A¨C¤é±N¤§¥æ¤©°Æ¶¤ªø¡C
²Ä¤T¤Q¥|±ø¡]Ȥé¥D¥ô¡^
Ȥé¥D¥ô¤§Â¾³d¬°¡G
A¡B¯d¾n¦bÁ`³¡¤º¡F
B¡B¦b¤J§ó®É¨µµøÁ`³¡³]¬I¡A¨Ã±Ä¨ú¥²»Ý±¹¬I¡A¥H«K«O«ù¾ã»ô¤Î²M¼ä¡F
C¡B¨Ï¦bÁ`³¡ªA°Èªº¤Hû¥~Æ[ºÝ¥¿¡F
D¡BÀˬd±µ§ó®É±µ¤âªº¡B¶·¨ät³dªºx±ñ¡B¼uÃÄ¡BÂê°Í¤Î¨ä¥Lª«¥ó¡F
E¡B¨ó½Õ¤Î½]¬d¦bÁ`³¡ªA°Èªº¤Hû¤§¤u§@¡F
F¡B°Ñ¤©©Ò¦³¦bÁ`³¡¤ºÁ|¦æªº¦C¶¤¡F
G¡B·í±µÀò§ë¶D¤Î§i±K®É±Ä¨ú¥²¶·ªº±¹¬I¡F
H¡B½]¬d¨®½øªA°È¡A¨Ï¤§¿í¦u©Òq¤§®É¶¡ªí¡F
I¡B©e¬£«á³Æ¤Hû¾á¥ô¥²»Ýªº¡B¦b½üÈªí¤º¥¼¦³¹w®ÆªºªA°È¡F
J¡B¬ÝºÞ¥Ç¤H¤Î³Q®·ªÌ¡F
K¡B«ö¤W¯Å«ü¥O¨ó½Õ¤ÎºÞ²z¦æ°Ê³¡ªù©Ò¦³¬¡°Ê¡A¨Ã¦bÄY«±¡ªp¤U©Î»Ý¦³«ü¥Ü®ÉÀ³¦Vª½±µt³d¤H³ø§i©Ò°Ñ¤©¦æ°Ê¤§¤u¨ã¡F
L¡B¨Ï¨C¤éÀ³¶ñ¼g¤§µn°O¥U¡B¨Æ¬Gµn°O¤Î¨ä¥L³Q«ü©w¤§¤å¥ó«O«ù³Ì·s¸ê®Æ¡C
²Ä¤T¤Q¤±ø¡]°ÆÈ¤é¥D¥ô¡^
°ÆÈ¤é¥D¥ô¤§Â¾³d¬°¡G
A¡B¯d¾n¦bÁ`³¡¤º¡A¦bȤé¥D¥ô¦³©Ò³W©w®É¤è±oÂ÷¶}¡A¥H«K¶i¦æ¨µÅީΨä¥Lĵ°È¤u§@¡F
B¡B¦b¨ä¾³d¤W¨ó§UȤé¥D¥ô¤Î¦b¨ä¦]¬G¤£¯à¥X¥ô¸Ó¾®É¥N´À¤§¡F
C¡B¦b¨C¦¸¦C¶¤®É¶i¦æÂI¦W¡F
D¡B·í¦³©Òq©w®Éµø¹î©Ò¦³³]¬I¡A¨Ã±N©Òµo²{ªº¯ÊÂI¤©¥HÂà§i¡F
E¡B¬d¹î¤Hû¨ì¹FÁ`³¡ªº®É¶¡¤Î¨ä¥~Æ[¡F
F¡B½]¬d¦æ°Ê¤¤¤ß¾Þ§@û¤u§@¡A¨Ã«ö¤W¯Å«ü¥Ü¬d¹îªí¤Î¹Ï¤§µn°O¤Î¨Ï¤§¾A®É¡C
²Ä¤T¤Q¤»±ø¡]¦æ°Ê¤¤¤ß¾Þ§@û¡^
¦æ°Ê¤¤¤ß¾Þ§@û¤§Â¾³d¬°¡G
A¡B±N¤u§@´Á¶¡¤º´¿¶i¦æªºµL½u¹q³q°T¤©¥Hµn°O ¡A¨Ã«ö±µÀò¤§«ü¥Ü¨Ïªí©Î¹Ï«O«ù³Ì·s¸ê®Æ¡F
B¡B±NÀò±xªº¥ô¦ó¨Æ¬G¥ß§Y§iª¾È¤é¥D¥ô¡F
C¡B¾á¥ô¹q¸ÜÁ`¾÷ªº±µ½u¥Í¾°È¡F
D¡B«ö¤W¯Å³W©w¶ñ¼g¤¤¤ß¤§¨C¤éµn°O¥U¡C
²Ä¤T¤Q¤C±ø¡]¬y°Ê¨µÅÞĵû¡^
¬y°Ê¨µÅÞĵû¤§Â¾³d¬°¡G
A¡B¦b¿Dªù¥b®q¤ôĵ½]¬d¶¤ºÞÁÒ½d³ò¤º©Î¤W¯Å«ü©w¦aÂI¶i¦æ¨µÅÞ¡F
B¡Bµø¹î¨µÅÞ¤u§@¬O§_¦b¥¿±`±¡ªp¤U¶i¦æ¡F
C¡B¬d¹î©Ò¦³¨µÅÞ¤Hû¤§¥~Æ[¡F
D¡B¥²n®É¦V©~¥Á´£¨Ñ´©§U¡F
E¡B¦b»Ýn®É©Î¦³©Òq©w®É¨ó§U¨µÅÞ¤u§@¡F
F¡B«ö¤W¯Å³W©w¶i¦æ¨ä¥LÄݤôĵ½]¬d¶¤½d³ò¤§¤u§@¡C
²Ä¤T¤Q¤K±ø¡]«á³Æ¤Hû¡^
«á³Æ¤Hû¾á¥ô¥ÑȤé¥D¥ô«ü©wªº¤u§@¡A¤×¨ä¦b»Ýn®É±µ´À¨ä¥L¤Hû¡A¨Ã¾á¥ôȤé¥D¥ô¤§¶Ç»¼û¤Î¬y°Ê¨µÅÞ¶¤û¡C
²Ä¤T¤Q¤E±ø¡]¥qìN¡^
¥qìN¤§Â¾³d¬°¡G
A¡BÄY®æºÊºÞ¦bÁ`³¡¤j¼Óªþªñ¤H¤Î¨®½øªº©¹¨Ó¡F
B¡B±±¨î¤H¤Î¨®½ø¶i¤JÁ`³¡¤j¼Ó¡A¥u®e³\»P³¡¶¤¦³Ãöªº¤H¨®¤J¤º¡F
C¡B¿í¦u¤W¯Å©R¥O¤Î«ü¥Ü¡A¨Ã±N©Ò¦³¦³ÃhºÃ±¡¨Æ§iª¾È¤é¥D¥ô¡C
²Ä¥|¤Q±ø¡]¨T¨®¥q¾÷¡^
¨T¨®¥q¾÷¤§Â¾³d¬°¡G
A¡B¿í¦uȤé¥D¥ô¤Î¯¸ªø©R¥O¡F
B¡B¶i¦æ¤W¯Å©Ò«ü¬£ªº¤u§@¡A¨Ã·íÂ÷¶}¤Îªð¦^Á`³¡¤j¼Ó®É³qª¾È¤é¥D¥ô©Î°ÆÈ¤é¥D¥ô¡F
C¡B±N¥ô¦ó»P¤u§@¦³Ãö¤§¤£´M±`¨Æ¬G¦VȤé¥D¥ô©Î¯¸ªø³ø§i¡F
D¡B´«¯Z«e±N©Ò¨Ï¥Î¹Lªº¨®½ø²M²z¤ÎÀˬd§´·í¡A¨Ã±N©Òµo²{¤§¯ÊÂI¦V¹B¿é¬ì¬ìªø«ü¥X¡C
²Ä¥|¤Q¤@±ø¡]¨µÅÞ¸¥¤Hû¡^
«ö¤W¯Å³W©w¨µÅÞ¸¥¨C¤é¦b®ü°ì¤§«ü©w½d³ò¤º¶i¦æ¨µÅÞ¡C
²Ä¥|¤Q¤G±ø¡]§Ö¸¥¤Hû¡^
¨C¤é©e¥X¾Þ§@§Ö¸¥¤Hû¡A«ö¤W¯Å«ü¥Ü¨C¤é¦b®ü°ì¨µÅÞ¡C
²Ä¥|¤Q¤T±ø¡]¼ç¤ô¤Hû¶¤¡^
¤@¡B¼ç¤ô¤Hû¶¤·í¦³»Ýn®É¥Ñ¦³Ãö¬ì¬ìªø©Î¸Ó¶¤¶¤ªø»â¾É¤U¶i¦æ¤u§@¡A¦Ó¨ä¤u§@¶·ÅýȤé¥D¥ôª¾±x¡C
¤G¡B¦]¨ä¤u§@©Ê½è¦Ó¶·¥Ñ¤W¯Å³\¥i¤è±o¶i¦æ®É¡AȤé¥D¥ôÀ³¦b³Ìµu®É¶¡¤º»P®ü¨Æ³B«ü´§³¡Ápµ¸¡C
²Ä¥|¤Q¥|±ø¡]¯¸ªø¡^
¯¸ªø¤§Â¾³d¬°¡G
A¡B¯d¦u¦b¯¸¤§«Ø¿vª«¤º¡A¥u¯à¦]½]¬dÀˬdû©Î¨µÅÞ¤Hû¤u§@¡B¤S©Î¸Ñ¨M¥ô¦ó¨Æ¬G®É¤è±oÂ÷¶}¡F
B¡B¿í¦u¤Î¨ÏÀˬdû¿í¦u¬°³fª«¤Î¦æ§õ°_¨ø¦Ó©w¥X¤§½]¬d¤u§@¡F
C¡B¤À¬£Àˬd¤Hû¨ì¥¿¶i¦æ°_¨ø³fª«ªº½XÀY¤Î²î°¦¤W¡F
D¡B®Ö¹ï¥æ¨ì¯¸¤º¤§¦³Ãö³fª«©¹¨Óªº¤å¥ó¡F
E¡B°_¶D¹H¨Ò¨Æ¥ó¡F
F¡B¥ß§Y¦VȤé¥D¥ôÂà¹F©Ò¦³¨Æ¬G¡F
G¡B±N©Ò¦³ÄY«ªº©Î¶·«Ý¤W¯Å¸Ñ¨Mªº¨Æ¬G¦b¿ì¤½®É¶¡¤º§iª¾©ÒÄݰϤ§¥D¥ô¡F
H¡B¨Ï¦b¯¸¤ºªA°Èªº¤Hû¦³¨}¦n¯´§Ç¤ÎºÝ¥¿¥~»ª¡F
I¡B¶ñ¼g¯¸¤§¨C¤éµn°O¥U¡C
²Ä¥|¤Q¤±ø¡]Àˬdû¡^
Àˬdû¤§Â¾³d¬°¡G
A¡B¿í¦u½XÀY³fª«¤Î¦æ§õÀˬd©Òq¥ß¤§³W«h¡F
B¡B±N¥ô¦ó¨Æ¬G©Î¤£´M±`±¡¨Æ¦V¨ä°Ï¤§¯¸ªø³ø§i¡C
²Ä¥|¤Q¤»±ø¡]¨µÅÞ¶¤¡^
¨µÅÞ¶¤¤§Â¾³d¬°¡G
A¡B¸g±`¨µÅÞ¨ä°Ï°ì¡A¥H«K°µ¦¨Äµ°È¤Î®ü¨ÆÄµ§Ù§@¥Î¡A¨ÃÀ³¸g±`«O«ù¥¿½TºA«×¡F
B¡B¦V¦³»Ýnªº¤H´£¨Ñ´©§U¡A»P¨äµLÃö¤Î¥i¯à¾ÉP¤À´²¨ä°õ¦æÂ¾°È¤§ª`·N¤Oªº±¡¨Æ¡A¥i¤£¥²²z·|¡F
C¡B³]ªkÁ×§K²{¦æªk¨Ò¡B³¹µ{¤Î«ü¥Ü¤§³Q¹H¥Ç¡F
D¡B°£¤u§@¥~¤£±oÂ÷¶}¨ä°Ï°ì¡A¹ïµo¥Í¤§¤@¤Á¨Æ¥óÀ³¦V¨ä©ÒÄݰϰ줧¯¸ªø³ø§i¡F
E¡BÕY¤Ñ®ð±¡ªp¨Ã«D¤í¨Î¡AÀ³Â÷¶}§ó«F©Î§È½®³B¡A¦b¤Ñ¦â¤£¨Î®É¡A·í¦³»Ýn®É¥çÀ³¥~¥X°õ¦æ¥ô°È¡F
F¡B«ö·Ó¦³Ãö«ü¥O¶i¦æ¹q¸Ü©ÎµL½u¹q³q°T¡F
G¡B±N¥ô¦ó¨Æ¬G¦V¯¸ªø¤ÎȤé¥D¥ô³ø§i¡C
²Ä¤G³¹ ¤Hû±¡ªp¡BªA°È¤§½üȤιï½Õ
²Ä¥|¤Q¤C±ø¡]¤Hû±¡ªp¡^
ų©óªA°È»Ý¨D»P¥i°Ê¥Î±ø¥ó¡A¤ôĵ½]¬d¶¤¤Hû±o³B©ó¥H¤U±¡ªp¡G
A¡B³Q©e¾á¥ô¤é±`ªA°È¡A¬°¾á¥ô¸Óµ¥ªA°È¤§©e¥ô«Y¥H½üȨî«×¶i¦æªÌ¡F
B¡B®t¨Ï¡A·í¾á¥ô«ü¥O¤§¯S§O¥ô°È¡B¦Ó³QÁÒ§K©Ò¦³©Î¤@¨Ç½üȪA°ÈªÌ¡F
C¡B«ö·Ó¥»¦a°Ï²{¦æªk¨Ò³W©wªºÁ{®É©e¥ôªÌ¡F
D¡B¥X®t¡B«ö·Ó¥»¦a°Ï²{¦æªk¨Ò³W©w¡A¦V³¡¶¤¥H¥~´£¨Ñ¤£¶W¹L¤@¦~´ÁªºªA°ÈªÌ¡F
E¡B¬£¾n¡A¦V³¡¶¤¥H¥~´£¨Ñ¤£©T©w´Á¤§ªA°ÈªÌ¡F
F¡B«ö·Ó¥»¦a°Ï²{¦æªk¨Ò³W©w¨É¨ü¥ð°²¤Î¤j°²ªÌ¡F
G¡B¥Í¯f¦b®a©Î¯d°|ªÌ¡F
H¡B¦]°·±d±¡ªp¤§±ø¥ó¤Î¦b¾á¥ô¬Y¨Ç¤u§@¥i¯à¤ÞPªº«áªG¡A«öÂå¥Í«ØÄ³§@µu®É¶¡¥ð¾iªÌ¡F
I¡B«ö·Ó¿Dªù«O¦w³¡¶¤¬ö«ß³¹µ{³W©w©Ò«ü¤§µu´Á¤Îªø´Á°±Â¾ªÌ¡F
J¡B«ö·Ó¿Dªù«O¦w³¡¶¤¬ö«ß³¹µ{³W©w©Ò«ü¤§¤£¦Xªk¯Ê¶ÔªÌ¡F
K¡B«ö·Ó°V½mp¹º¤Îµ{§Ç°Ñ¤©©Ò«üªº°V½m¤Î¹ê²ßªÌ¡F
L¡B¦]ªø´Á©Î¥Ã¤[³à¥¢¤u§@¯à¤O¦Ó¥u¾á¥ô»´«K¤u§@ªÌ¡A¦¹±¡ªp¶·¸g°·±d©eû·|«ØÄ³¡B¤ôĵ½]¬d¶¤¶¤ªø®Öã¤è¥i¡F
M¡B²æÂ÷ªA°È¡Aµ¥«ÝÂର¥t¤@±¡ªpªÌ¡F
N¡B¨ä¥L¤£¦C¤J¤W«ü±¡ªpªÌ¡C
²Ä¥|¤Q¤K±ø¡]¨C¤é½üȪA°È¡^
µø¥G¨ä¾¯Å¤Î¾°È¡A©Ò¦³³B©ó²Ä¥|¤Q¤C±øA¶µ±¡ªp¤§¤Hû¡A§¡¶·°Ñ¤©¨C¤é½üȨî«×¡C
²Ä¥|¤Q¤E±ø¡]¥ð¯Z¡^
¤@¡BÕ¦³¥i¯à®É¡A¤Hû±N§@¦p¤U±¡ªp¤§¥ð¯Z¡G
A¡B·í¤u§@ºû®É¤G¤Q¥|¤p®É¡A³Ìªø¤§¥ð¯Z¥i¹F¦Ü¤G¤Q¥|¤p®É¡F
B¡B·í¤u§@ºû®É¤Q¤G¤p®É¡A³Ìªø¤§¥ð¯Z¥i¹F¦Ü¤Q¤G¤p®É¡F
C¡B·í§¹¦¨¤@¦¸¥|¤p®É¤§È¯Z©Î½üÈ¡A¥i¦³¤K¤p®É¤§¥ð¯Z¡A¦ýÕ³Q©e¬°«á³Æ¤HûªÌ«h°£¥~¡F
D¡B³sÄò¤¤Ñ§¡¾á¥ô¥|¤p®ÉȯZ©Î½ü¯ZªÌ¡A¥i¥ð¯Z¤@¤Ñ¡C
¤G¡B·í¯Ê¥F¤Hû©Î¤u§@¤W¤§»Ýn¤£®e³\¶i¦æì©w¤§¥ð°²®É¡A±oºM¾P¥ð°²©Î¦b«ö¤W¯Å«ü©w¤§¤é¼Æ¤º¦³¨î©Ê¦a¥ð°²¡C
²Ä¤¤Q±ø¡]¹ï½Õ¤u§@¡^
¤u§@¤§¹ï½Õ±o¥Ñ§@¥X©e¥ôªº¤W¯Å¹w¥ý§åã¡A¦ý¤£±o¹ï¤u§@©Î²Ä¤TªÌ¦³©Ò§«Ãª¡C
²Ä¤¤Q¤@±ø¡]®t¨Ï¡^
¤@¡B«ö¤u§@»Ýn¤Î©Ê½è¥Ñ¥q¥O³¡©e¥X¤@²Õ«D©T©w¼Æ¥Ø¤Hû¡A¾á¥ô«ü´§³¡¡B¯¸¤Î¨ä¥LªþÄݳæ¦ìªº¦U¶µ¤u§@©Î¥ô¦ó¯S§OªA°È¡C
¤G¡B¤Z¨ã¦³¹ï¤u§@¦³¯q¡A¥B¨ä¯S§O§Þ¯à«Y³Q»{¥iªÌ¡A±oÀu¥ý³Q©e¥ô¡C
¤T¡B©Ò¦³¥X¥ô®t¨Ï¤§¤Hû¥²¶·¾á¥ô¥Ñ¤W¯Å©Ò«ü©w¤§½üȪA°È¡C
²Ä¤¤Q¤G±ø¡]¯S§OªA°È¡^
¬°¶i¦æ«ö·Ó²Ä¤T¤Q¤G±ø©Ò«ü¤§¯S§OªA°È¡A¥Ñ¥q¥O³¡®Ú¾ÚªA°È©Ê½è¡Bĵû¾¯Å©M¸ê®æ¨Ó©w¥X¤Hû¤§©e¥ô¡C
²Ä¤¤Q¤T±ø¡]¥X®t¤Î¬£¾n±ø¥ó¡^
¤@¡B¥X®t¤Î¬£¾nªº©e¥ô«Yµø¥G¤HûªºÅé¯à¡B´¼¤O©Î±M·~¸ê®æ¥H¤Î¹ï§Y±N¥X¥ôªºªA°ÈÃþ§O¯à§_³Ó¥ôµ¥¨Ó§@¥X¡C
¤G¡B¥X®t¤Î¬£¾nªº±¡ªp¤£§«Ãª¤Hû¤§Â¾µ{¡C
²Ä¤T½g ¤Hû
²Ä¤@³¹ ¹ÎÅé¤Î²{§Ð¤Hû
²Ä¤¤Q¥|±ø¡]¹ÎÅé¡B¾¯Å¤Î²{§Ð¤Hû¡^
¤@¡B¤ôĵ½]¬d¶¤ªº¹ÎÅé¤Î¾¯Å«Y¦b¿Dªù«O¦w³¡¶¤¶ñ¸É¤Î¾µ{¨î«×¤ºq©w¡C
¤G¡B¤ôĵ½]¬d¶¤¤Hû¹ÎÅé¥]¬A¡G
A¡B®üx¡F
B¡Bĵ°È¤Hû¡C
¤T¡B¦b¤@¯ë¹ÎÅ餺¨k¤kĵ°È¤Hû¾¯Å¥]¬A¡Gĵ°È¥D¥ô¡BÁ`ĵ¥q¡Bĵ¥q¡B°Ïªø¡B°Æ°Ïªø¡B¤@µ¥Äµû¤Îĵû¡C
¥|¡Bĵ°È¤Hû¤§¾÷±ñºû×¹ÎÅ龯ť]¬A¡G°Ïªø¡B°Æ°Ïªø¡B¤@µ¥Äµû¤Îĵû¡C
¤¡B²{§Ðĵ°È¤Hû«ö¾¯Å¤Î¦~¸ê³Q¤À°t¦b¤@¯ë¹ÎÅé¤Î¾÷±ñºû×¹ÎÅ餺¡C
¤»¡B¤ôĵ½]¬d¶¤¤Hû¹ÎÅé¸ü©ó¥»³¹µ{ªþªíB¤º¡C
²Ä¤¤Q¤±ø ¡]¶i¤J¡^
«ö·Ó¿Dªù«O¦w³¡¶¤¶ñ¸É¤Î¾µ{¨î«×¥H¤Î¦a°Ïªv¦wªA°È¤u§@ºÞ¨î³W«h¤§³W©w¡A§ë¤J¤ôĵ½]¬d¶¤ªº¤Hû¡AÀ³¦b×Ū´¶³q¤Î¯S§O¦a°Ïªv¦wªA°È½Òµ{«á¡A¤À§O¶i¤Jĵû©Î°Æ°ÏªøÂ¾¦ì¤º¡C
²Ä¤¤Q¤»±ø¡]¾¦ì¤§¶i¤J¦¸§Ç½s±Æ¡^
¨C¤@¹ÎÅ龦줧¶i¤J¦¸§Ç½s±Æ¡A«Y«ö·Ó¦a°Ïªv¦wªA°ÈºÞ¨î³W«h¤§¦a°Ïªv¦wªA°È°V½m´Á©ÒÀò±oªº³Ì«á±o¤À¡A«ö»¼´î¦¸§Ç½s±Æ¡C
²Ä¤¤Q¤C±ø¡]®Ê¤É¡^
¤@¡B«ö·Ó³Q©Ó»{¤§±M·~¸ê®æ¤Î¯à¤O¡B¬ö«ß¦æ¬°¤ÎªA°È®É¶¡¡B¦³Ãö¹ÎÅ餧±ø¥óµ¥¡Aĵû¦³Åv¦b¨ä¾µ{¤º¤É¯Å¡C
¤G¡Bĵû¦b¾¯Åªí¤º¤§®Ê¤É«Y´`§Ç¦a«ö©Ò©w¤§Â¾¯Å½s¨î¦Ó¶i¦æ¡A¥B¨ä¥²¶·¬°²{§Ð¤Hû¡C
¤T¡B®Ê¤É¤è¦¡¤Î®Ê¤ÉÀ³²Å¦X¤§±ø¥ó¥Z¸ü©ó¿Dªù«O¦w³¡¶¤®Ê¤É³¹µ{¤º¡C
²Ä¤¤Q¤K±ø¡]¾¯Å¡X¡X¾¶¥¤§®Ê¤É¡^
ĵû¡B¤@µ¥Äµû¤Î°Ïªøµ¥ªº¨C¤@¾¯Å¤Hû¾¶¥ªº®Ê¤É¡A«Y«ö·Ó©Ò©w¥XªºªA°È¦~´Á¡BÓ¤H¦Ò¶Ô©M¦æ¬°µ¥¯Å¤è±µ¥n¨D¨Ó¶i¦æ¡A¦¹«Y¦b¿Dªù«O¦w³¡¶¤¶ñ¸É¤Î¾µ{¨î«×¤º©Òq©w¥»ªº¡C
²Ä¤¤Q¤E±ø¡]¾¯Åªí¡X¡X¤uÄÖ¡^
¤@¡B¤Hû¤§Â¾¯Åªí«Y«ö¾¦ì¥Ñ°ª¦Ü§C½s±Æ¡A¦b¦P¤@¾¦ì¸Ì«ö¾¶¥±Æ¦C¡A¦Ó¾¶¥¤¤«hµø¥G¤uÄ֨ӱƦC¡C
¤G¡B¦b¨C¤@¾¦ì¤¤¡A¤Hû¦b¸Ó¾¶¥¤ºªº¤uÄÖ«Y«ö¦b¤º³¡«ü¥O¥Zµn®Ê¤É§å¥Ü¤§¤é°_pºâ¡A³Ìªñ´ÁÀò®Ê¤ÉªÌ³Qµø¬°¤uÄ̵ֳuªÌ¡C
¤T¡B«ö¿Dªù«O¦w³¡¶¤¬ö«ß³¹µ{©Ò©w¤§¬ö«ß³B¤À©Ò²£¥Íªº®Ä¤O¡A·|¼vÅT¤uÄÖ¥»pºâ¡C
¥|¡B¦P¤@¾¶¥¤Î¾¦ì¡B¦ý¹ÎÅ餣¦Pªº¤Hû¤§¶¡ªº¦³Ãö¤uÄÖ¤§±Æ¦C¡A«Yµø¥G¨ä¦b¦¹Â¾¶¥¤§¤uÄÖ¦Ó©w¡Aծɶ¡¬Û¦P¡A«h¥H±q«e¦³¸ûªø¤uÄÖ¡B³nªøªA°È¦~¸ê¤Î¸û¦~ªøªÌ¬°Àu¥ý¡C
²Ä¤»¤Q±ø¡]¸û§C¯Å¥ô°È¡^
¤ôĵ½]¬d¶¤¤Hû¤£¯à³Q©e¥ô¾á¥ô¤ñ¨ä¾¦ì¸û§Cªº¥ô°È¡A¥ç¤£¯à¨ü¤ñ¨ä¾¯Å©Î¤uÄÖ¸û§C¤§¤HûºÞÁÒ¡C
²Ä¤»¤Q¤@±ø¡]¸p¥ô¤ÎÝ¥ô¡^
¤@¡B¸p¥ô«Y¥Ñ¦P¤@¾¯Å¤Hû§@¥X¡AÕ¤í¯Ê®É¡A«h¥Ñª½±µ¤U¤@¯Å¤Hû¾á¥ô¤§¡C
¤G¡B©Ò¦³¸p¥ô¾á¥ôª½±µ¤W¤@¯Å¾¦ì¤§¤Hû¡A¨ä¾¯Å§Y³Qµø¬°»P¸Ó¯Å¬Û¦P¡C
¤T¡B·í¸p¥ô«YÁ{®É©Ê®É¡A¸p¥ô¤HÀ³®Ú¾Úì¨Ó³Q±µ´À¤H¤§§h©J¤Î¤è¦¡¨Ó¿ì¨Æ¡C
¥|¡B¾°È©ÎªA°È¤§Ý¥ô±o³Q«ü©w¡A±©¶·¸ü©ó¤º³¡«ü¥O¤º¡C
²Ä¤»¤Q¤G±ø¡]°h¥ð¡^
¤ôĵ½]¬d¶¤¤½Â¾¤Hû©Îĵû¤§°h¥ð«Y¨ü¥»¦a°Ï²{¦æªk¨Òªº¦³Ãö³¡¥÷©ÒºÞ¨î¡C
²Ä¤»¤Q¤T±ø¡]¾°È¤§¤W¥ô¡^
¤@¡B®üxx©x¤Î¤ôĵ½]¬d¶¤¤h©x¦b¥X¥ô«ü´§©Î»â¾É¾°È®ÉÀ³¹ï¨ä©ÒÄݪº¤@¤Á³]¬I¤©¥Hµø¹î¡A¨Ã·í±ø¥ó³\¥i®É¡A©R¥O¥Ñ¨ä«ü´§©Î»â¾Éªº²{§Ð¤Hû¦C¶¤±µ¨üÀ˾\¡C
¤G¡B·í³Q±µ´ÀªÌ°±¤î¾°È®É¡AÀ³¦V¨äª½±µ¤W¤@¯Å¤W¥q»¼¥æ¤@¥÷Ãö©ó³]³Æ±¡ªp¡B¤Hû¬ö«ß©M°V½m¥H¤Î¨ät³dªºª«®Æ¤§³ø§i®Ñ¡C
²Ä¤G³¹ ¬ö«ß¤ÎÅv¤O¨î«×
²Ä¤»¤Q¥|±ø¡]¬ö«ß¨î«×¡^
¤@¡Bx¤H¬ö«ß³¹µ{¾A¦X¬I¦æ©ó®üx¤Hû¤º¡C
¤G¡B¿Dªù«O¦w³¡¶¤¬ö«ß³¹µ{¾A¦X¦Vĵ°Èû¬I¦æ¡C
²Ä¤»¤Q¤±ø¡]Åv¤O¡^
¤@¡B¤ôĵ½]¬d¶¤¥ô¹w¨¾¸o®×¤è±¥ç°õ¦æ¦D¨Æ°»¬d¤u§@¡C
¤G¡B¨ã¦³«ü´§¥ô°È¤§¤ôĵ½]¬d¶¤Äµ©x¡A¬°µÛ¯à§@¥X¦D¨Æ¶D³^ªk©Ò«ü¤§«D²{¦æ¸o©ë¸T¤§©R¥O¡A¾Ö¦³¦D¨Æ°»¬dÅv¤O¡C
¤T¡B¦b¤ôĵ½]¬d¶¤ªA°È¡B¾á¥ô«ü´§Â¾°Èªºx©x©Mĵ°È¤h©x¡A¨ã¦³¥Á¨¾¶¤ªø¤§Â¾¯Å¡CÕ¥¼³Q¤À¬£¥ô¸û°ªÂ¾¯Å®É¡A¨ä¥L²{§Ðĵû«h¨ã¦³¥Á§L¤Îĵ°È¤Hû¾°È¡C
¥|¡B¬°²£¥Í²Ä¤T´Ú©Ò«ü®Ä¤O¡A³Ì§C«×À³¦³³Q¾A·í«ü´§ªºÄµû¨â¦W¤è¥i·í§@¤@¥Á¨¾¶¤¡C
¤¡B¤T´Ú©Ò«ü¤§Â¾¯Å«Y»P³Q¤À¬£ªºx¤H©Mĵû¾¯Å¤À¤£¶}ªº¡A¤£½×¨ä¬ïµÛ¥Á¸Ë»P§_¤Î¬O§_³Q©e¥ô¾á·í½üȪA°È¡A§¡¶·¾á¥ô¦³Ãö¤u§@¡C
¤»¡B°ò©ó¥ô°È¯S¼x¡A¤ôĵ½]¬d¶¤²{§Ð¤Hû¥²¶·ÀH¯S·Ç³Æ¤u§@¡C
²Ä¤»¤Q¤»±ø¡]¿ý¨ú¤f¨Ñ¤Î³ø§i®Ñ¡^
¥Ñ¤ôĵ½]¬d¶¤¤Hû¿ý¨ú¤§¤f¨Ñ©M§@¥X¤§³ø§i®Ñ¡A¥H¤Î©Ò©ëÀòªº¤H¥K¡AÀ³¤@¨Ö°e¥æªk¨Ò½á¤©Â¾Åvªº¦³Ãö·í§½ª¾±x©Î¥Ñ¨äÄ~Äò¶i¦æ¦³Ãöµ{§Ç¡A¦ýÄݤôĵ½]¬d¶¤À³¸Ñ¨Mªº°ÝÃD«h°£¥~¡C
²Ä¤»¤Q¤C±ø¡]°_¶D®Ñ¡^
¥Ñ¤ôĵ½]¬d¶¤¤Hû©Ò§@¥Xªº°_¶D®Ñ¡A«ö¦D¨Æ¶D³^ªk¤§³W©w¡A¦bªk«ß¤W«Y¦³®Äªº¡C
²Ä¤T³¹ ì«h¡B¸q°È¡BÅv§Q¤Î«Ý¹J
²Ä¤»¤Q¤K±ø¡]¦æ¬°¡^
ĵ°È¤Hû«Y¬°ªÀ·|¦ÓªA°È¡A¥²¶·¸g±`¨Ì·Ó¤U¦C¤è°w¤u§@¡G
A¡B¼i¦æªk¨Ò©Ò³W©wªº¸q°È¡A¨ÃºÉ¨ä©Ò¯àÄY®æ¦a¹w¨¾©M¹ï§Ü¹ïªk¨Ò¹H¥Çªº¥ô¦ó±¡¨Æ¡F
B¡B´L«¤HÃþ´LÄY¡A¬°¦¹À³«O«ù©M¤ä«ù¨C¦ì¥«¥Á¤§¤HÅv¡A¤£±o¦V¥ô¦ó¤H¬I¦æ¡Bº´°Ê©Î®e³\¥ô¦ó»Å¦D©Î§@¥X¨ä¥L´Ý»Åªº¡B¤£¤H¹Dªº©Î¨õ½âªº¹ï«Ý¡F
C¡B¦b¤£¦P±¡ªp¤U§¡À³«O«ù§NÀR¡A¦b¥²¶·®É©M¬°¼i¦æ¨ä¸q°È¦Ó¦³»Ýn®É¤è±o¨Ï¥ÎªZ¤O¡C
²Ä¤»¤Q¤E±ø¡]¶i¤JÅv§Q¡^
¤ôĵ½]¬d¶¤¤Hû§@¥X¤u§@¦æ¬°©Î¥ô°È®É¡A¦³Åv¦Û¥Ñ¶i¤JÁ|¦æ¤½²³¶°·|ªº¡B©Î®e³\¤½²³¶i¤J¦Ó¶·¥I´Úªº³õ©Ò¡A¤S©Î¶i¤J¶·¥IY¤z¶O¥Î©Î¶·«ù¦³¥ô¦ó¤H§¡¥i¨ú±o¤§¤J³õ¨éªº¦a¤è¡C
²Ä¤C¤Q±ø¡]¥ð°²¡B½Ð°²¤Î¯Ê¶Ô¡^
¤@¡B·í¤u§@±ø¥ó®e³\®É¡A¤ôĵ½]¬d¶¤¤Hû¥i¨É¦³«ö¬ö«ß³¹µ{¤Î²{¦æ¤@¯ëªk¨Ò©Ò«ü¤§¥ð°²¤Î½Ð°²¡C
¤G¡B°£¯f°²¤Î¤À®Y°²´Á¥~¡A©Ò¦³°²´Á¥i¦]¬ö«ß±¡¨Æ©Î¤½²³§Q¯q¦Ó¤¤¤î¡C
¤T¡B©Ò¦³¥ð°²©M¯Ê¶Ô±N¸ü©ó¤º³¡«ü¥O¤º¡C
¥|¡B¥¿¦b¨É¨ü°²´Áªº¤Hû±N·|±µ¨ì¤@¥÷¸ü©ú¦³Ãö³\¥i¤§¥ð°²¾Ì¾Ú¡C
¤¡BÀ³³ø¨ìªº¤ôĵ½]¬d¶¤¤½Â¾¤Hû©Î¤HûÕ¦]¯f©Î¤H¤O¤£¯à§Ü©Úªºì¦]¦Ó¤£¯à³ø¨ì®É¡AÀ³¥H³Ì¨³³tªº³~®|³qª¾©ÒÄݤ§«ü´§³¡¡C
²Ä¤C¤Q¤@±ø¡]Á~ĤΨä¥L«Ý¹J¡^
«ö·Ó²{¦æªk¨Ò¡A¤ôĵ½]¬d¶¤¤Hû¨É¦³¥H¤UÅv§Q¡G
A¡B¤ëÁ~¤Î¨ä¥L»P¨ä¾¯Å¬Û¦Pªº¹Sª÷¡F
B¡B¥Ñ¨p¤Hn¨D§@¥XÃB¥~ªA°Èªº¹Sª÷¡F
C¡B¾á¥ô½Òµ{©Î¹ê²ß½Òªº±Ð®v¡B¾É®v©Î·þ¾Éû¦³Åv¦¬¨ú°V½m½àª÷¡F
D¡B¦b²î¤WªA°È¤G¤Q¥|¤p®É¤Î¯è¦æ¦Ü¤Ö¤»¤p®É¡A¥i¦¬¨ú¨C¤é²î¤WªA°È¬z¶K¡F
E¡B¹ï¼ç¤ôÄݱM·~ªÌ¤Î¦b¼ç¤ô¤Hû¬ìªA°ÈªÌ¡A¥i¦¬¨ú¼ç¤ôû¨C¤ë¦MÀI«ß¶K¡F
F¡B¾÷±ñºû×ĵû¤Î¥q¾÷¦¬¨ú¨C¤ë½àª÷¡F
G¡B¿¯¹¬z¶K¡F
H¡BÀò¤À°txªA¤Î¾c¡F
I¡B¥]¬A¨ä®aÄݦb¤ºªºÂåÀø¡BÃĪ«¤Î¦í°|¸É§U¡C
²Ä¤C¤Q¤G±ø¡]»@´Úªº¤À¨É¡^
«ö²{¦æªk¨Ò³W©w¡A¤ôĵ½]¬d¶¤¤Hû±o¤À¨É¦³Ãö»@´Ú¡C
²Ä¤C¤Q¤T±ø¡]·q§¤ÎP·q»ö¦¡¡^
¤@¡B¤ôĵ½]¬d¶¤Ãö©ó·q§¤è±¨Æ©y«Y¥Ñ²{¦æ·q§¤Îx¤HP·q»ö¦¡³¹µ{©ÒºÞ¨î¡C
¤G¡B¤ôĵ½]¬d¶¤¤Hû»Ýn§@¥Xªº·q§¤Îx¤HP·q»ö¦¡¤À§@¦p¤Uµ¥¯Å¡G
A¡Bĵ°È¥D¥ô¡BÁ`ĵ¥q¡Bĵ¥q¤Î°Ïªø¡X¡X¬Ûµ¥©ó®üx±L¯Å¡F
B¡B°Æ°Ïªø¡X¡X¬Ûµ¥©ó¤h¯Å¡C
¤T¡Bĵ°È¥D¥ô¡BÁ`ĵ¥q¡Bĵ¥q¤Î°Ïªø¶·¦V¤W±L¥H¤W¾¦ì¤§®ü¡B³°¡BªÅxªø©x·q§¡C
¥|¡B°Æ°Ïªø¤Îĵû¶·¦V©Ò¦³®ü¡B³°¡BªÅxªø©x·q§¡C
¤¡B¤ôĵ½]¬d¶¤¤Hû¶·¦V°êºX¤ÎºX¼m¡B°ê®a¤¸º¡B¥»¦a°ÏÁ`·þ¡B¬ïµÛxªA©ÎÃÒ©úÄݲĤT¡B¥|´Ú©Ò«ü¨¥÷¤§®ü¡B³°¡BªÅxªø©x¡B¥H¤Î¦b¥ô¦ó±¡ªp¤U¦V¤W¥q·q§¡C
²Ä¤C¤Q¥|±ø¡]³ø¨ì¡^
¤@¡B¦b¥H¤U±¡ªp¤º¡A©Ò¦³¤Hû¶·¦V¨ä¤W¥q³ø¨ì¡G
A¡B¶i¤J¤ôĵ½]¬d¶¤¡F
B¡B®Ê¤É«á¡F
C¡B±¡ªp§ïÅÜ¡F
D¡B¯S§O°²´Á«e«á¡F
E¡B¥ð°²¡B¯f°²¤Î¯dÂå«á´_¾®É¡F
F¡B¬ö«ß³B¤À²×µ²«á¡C
¤G¡B³ø¨ìªº¶i¦æ¥]¬A¥H¤U´XºØ±¡§Î¡G
A¡B¶¤ªø¦V¿Dªù«O¦w¥q¥O¡F
B¡B°Æ¶¤ªø¦V¶¤ªø¡F
C¡B°Ñ¿Ñªø¦V¶¤ªø¤Î°Æ¶¤ªø¡F
D¡B«ü´§©x¦V¶¤ªø¤Î°Æ¶¤ªø¡F
E¡Bĵ°È¥D¥ô¡BÁ`ĵ¥q¤Îĵ¥q¦V¶¤ªø¡B°Æ¶¤ªø¤Î¨äª½ÄݤW¥q¡F
F¡B°Ïªø¦V°Æ¶¤ªø¡B¤H¨Æ³B³Bªø¤Î¨äª½ÄݤW¥q¡F
G¡B°Æ°Ïªø¦V¤H¨Æ³B³Bªø¤Î¨äª½ÄݤW¥q¡C
¤T¡B³ø¨ìÀ³¦b²Ä¤@´Ú©Ò«ü±¡ªpµo¥Í«á¤G¤Q¥|¤p®É¤º§@¥X¡A¨Ã¥H¦b´«¯Z®É¬°©y¡C
²Ä¤C¤Q¤±ø¡]«O±K¡^
©Ò¦³¤Hû¥Ñ©ó¥X¥ô¾°È¦ÓÀòª¾ªº¤@¤Á±¡¨Æ¤Î¸ê®Æ¡A§Y¨ÏµL¾÷±K©Î¯µ±K©Ê½è¡A§¡À³¤©¥H«O±K¡C
²Ä¤C¤Q¤»±ø¡]ªA°Èµû¤À¡^
¤@¡B«ö·Ó¿Dªù«O¦w³¡¶¤Ó¤H¦Ò¶Ô³¹µ{¤§³W©w¡A¹ï¤Hû©Ò§@¥X¤§ªA°È¡AÀ³©w´Á©Ê¤©¥Hµû¤À¡C
¤G¡BÃö©ó¦b¤ôĵ½]¬d¶¤ªA°Èªº®üx¤§ªA°Èµû¤À¡A«Y«ö®üx²{¦æ¦Ò¶Ô³¹µ{©Ò©wªÌ¶i¦æ¡C
²Ä¤C¤Q¤C±ø¡]¨îªA¡^
¤@¡B¤ôĵ½]¬d¶¤¤Hû¦³Åv¨Ï¥Î¦C©ó²{¦æ¤§¿Dªù«O¦w³¡¶¤¨îªA³¹µ{¤ºªº¨îªA¤ÎÀ²³¹¡C
¤G¡B¦b¤ôĵ½]¬d¶¤ªA°Èªº®üx¡AÀ³¨Ï¥Î®üx©Ò³W©w¤§¨îªA¡C
²Ä¤C¤Q¤K±ø¡]µù¥U½s¸¹¡^
¤@¡B¤ôĵ½]¬d¶¤¤Hû¦b§ë¤J¸Ó¶¤®É¡A±NÀò¤À°tµù¥U½s¸¹¡A¥B¦b¨ä¾ãÓ¾µ{¤º§¡·|«O«ù¤£ÅÜ¡C
¤G¡Bĵû¤Î¤@µ¥ÄµûÀ³«ö·Ó¿Dªù«O¦w³¡¶¤¨îªA³¹µ{¤§³W©w¡A±Nµù¥U½s¸¹ªþ©ó¨îªA¤W¡C
²Ä¤C¤Q¤E±ø¡]»{§O¡^
©Ò¦³¦b¤ôĵ½]¬d¶¤ªA°Èªºx¤H¦¨Äµû¡A«ö³W¦æªk¨Ò³W©w¡A§¡Àòµoµ¹¤@Ó±M¨Ñ¿Dªù«O¦w³¡¶¤¦¨û¨Ï¥ÎªºÃÒ¥ó¡A¦ý¦bªk¨Ò¦³©Òn¨Dªº±¡ªp¤U¡A¤£¯àÁŧK¥B¤£¯à¥N´À¥Á¨ÆÃÒ©ú¤å¥ó¡C
²Ä¤K¤Q±ø¡]¬ö¿ý¯È¡^
¬ö¿ý¯È¦³¨ä¥»¨®æ¦¡¡A«Y°O¿ý¤ôĵ½]¬d¶¤¤HûªA°È´Á¶¡¤ºªº¼i¾ú¸ê®Æ¡A¨Ò¦p©e¥ô¡B®Ê¤É¡B¥ð°²¡B¨ü¾±©M¹Å¼ú¡B¦í°|©MÂ÷°|¡B½Òµ{¡B¦Ò¸Õ¡B¬ö«ßµn°O¤Î¨ä¥Lȱo°O¸ü¤§¨Æ©y¡C
²Ä¤K¤Q¤@±ø¡]Âò±ñªº¨Ï¥Î¤Î携±aÅv§Q¡^
¤ôĵ½]¬d¶¤¤Hû¦³Åv¨Ï¥Î¤Î携±a¥ô¦ó¤f®|¤Î´Ú¦¡ªºÂò±ñ¡A§Y¨Ï«Y¥¼»â¦³°õ·ÓªÌ¡A±©¥²¶·¥Ñ¥»¦a°Ï¦æ¬F·í§½¤À¬£¡C
²Ä¤K¤Q¤G±ø¡]¨Ï¥ÎÂò±ñ«eªºÄµ§i¡^
¤@¡B·í¤u§@©Ê½è¤ÎÀô¹Ò³\¥i®É±o¨Ï¥ÎÂò±ñ¡A¦ý¨Ï¥Î«eÀ³¥ý§@¥X²M·¡ªºÄµ§i¡C
¤G¡BÕ¹w¥ý¤§ªýÀ~©Îĵ§i¤£¯à²M·¡¦a¤Î¥ß§Y¦a³Q©ú¥Õ¡A§Y¨Ï»{¬°¤£·|¶Ë¤Î¥L¤H¡A¤´n¦V¤Ñ¶}Âò¡C
²Ä¤K¤Q¤T±ø¡]Âò±ñªº¨Ï¥Î¡^
¤@¡B°£¬°°V½m¥Øªº¤Î¦b¾A·í¦aÂI¥~¡A¥u¦b·¥«×¨üÀ£¢©Î¦Û½Ã®É¤è¥i¨Ï¥ÎÂò±ñ¡A¥B¶·°t¦XÀô¹Ò¡A¨Ò¦p¡G
A¡B·íĵû¥»¨¡B¨ä¤u§@±^¦ì©Î²Ä¤TªÌ±Á{¨ü¨ìŧÀ»¡B¥¿¦b¨üŧ¡B³Q¥ø¹ÏŧÀ»®É¡F
B¡B·í¶i¦æ©ë®·©Îªý¤î¹ï¤è°k¨«®É¡A¦Ó©¼«Y¦³·¥¤j¶ûºÃ´¿¥ÇÄY«¸o®×¡A¤×¨ä¬O·í¨ä«ù¦³©Î¾Ö¦³Âò±ñ¡B¬µ¼u¡B¤âºh¼u¡B¬µÃĩΧQ¾¹µ¥®É¡F
C¡B·í¶i¦æ©ë®·¶Vº»¥Ç¤H©Î¥i³Q§P³B«¦Dªº³q½r¥Ç®É¡A¤S©Îªý¤î¥}¥Ç©Î³Q®HªÌ°k¨««Ý¡F
D¡B·í¬@±Ï¤H½è®É¡F
E¡B·íªý¾×©Îªý¤î¹ï¤½²³©ÎªÀ·|¨Ï¥Îªº³]¬I¶i¦æ¯}Ãa¡A¤S©Î¨ä¯}Ãa¤§©µÄò¡A¦Ó±N¾ÉP«¤j¶Ë®`®É¡F
F¡B·í¹ï¥I¤@¨Ç¥i¦M®`¤H©Î°]²£ªº°Êª«¡A¤£½×ºØÃþ¡A¤w¨ü«¶Ë¥B¤£¯à¥ß§Y±µ¨ü·m±Ï®É¡F
G¡B¦bºò«æ±¡ªp¤U¡AÕµLªk¬°¹FP¦P¤@¥Øªº¦Ó¨Ï¥Î§OºØ³~®|®É¡A±N¤§·í§@©I±ÏªºÄµ§i©Î¨D§U¤èªk¡F
H¡B¬°«O«ù¤½¦@¯´§Ç©Ò»Ý¡A©Î¤W¯Å¬°¦P¤@¥Øªº¦³¦¹¨M©w®É¡C
¤G¡B·í¦³¥i¯à¦M¤Î²Ä¤TªÌ®É¡A¸T¤î¨Ï¥ÎÂò±ñ¡A¦ý²Ä¤@´Ú©Ò«ü¤§¥²»Ý±¡ªp°£¥~¡C
²Ä¤K¤Q¥|±ø¡]¨Ï¥ÎÂò±ñ«áÀ³±Ä¨ú¤§±¹¬I¡^
¤@¡B´¿¨Ï¥ÎÂò±ñªº¤ôĵ½]¬d¶¤¤Hû¡A¦b¥i¯à±¡ªp¤U¥²¶·¤©¥H±Ï´©©Î±Ä¨ú±Ï´©±¹¬I¡C
¤G¡B¦b¨Ï¥ÎÂò±ñ«á¡A§Y¨ÏµL°µ¦¨¥ô¦ó·l®`¡A§¡¶·¦b³Ìµu®É¶¡¤º¥H®Ñ±¤è¦¡±N¨Æ¥ó¦V¤W¯Å³ø§i¡C
²Ä¥|³¹ ¾Åv
²Ä¤K¤Q¤±ø¡]¶¤ªø¤§Â¾Åv¡^
°£²Ä¤K±ø©Ò«üªÌ¥~¡A¶¤ªøÁÙ¦³¥H¤U¾Åv¡G
A¡B°õ¦æ©Î¨Ï°õ¦æ¥Ñ¿Dªù«O¦w¥q¥O¤§©R¥O¡F
B¡B°õ¦æ©Î¨Ï°õ¦æ²{¦æªk¨Ò¡B³¹µ{¤Î©R¥O¡F
C¡B»â¾É¤Î½]¬d¥Ñ¤ôĵ½]¬d¶¤ÄݤU¤§¾÷ºc¤Î³æ¦ì¡A¨Ã¨î©w³Q»{¬°¥²»Ýªº©R¥O¤Î«ü¥Ü¡F
D¡B±N¶·¥Ñ¤W¯Å¸Ñ¨Mªº¨Æ©y§e¤W¤©¿Dªù«O¦w¥q¥O§@¥X§å¥Ü¡F
E¡B¬°¨Ï©Ò¦³¾÷ºc¤Î³æ¦ì¹B§@¨}¦n¡A¦V¿Dªù«O¦w¥q¥O«ØÄ³¥Zµnªk¨Ò¡B³¹µ{©Î»{¬°¾A©y±Ä¨úªº±¹¬I¡F
F¡B¦V¿Dªù«O¦w¥q¥O«ØÄ³Á|¦æ¨ú¿ý¤Î®Ê¤É¦Ò¸Õ¡B©e¥ô¡B®Ê¤É¡B°h¾¤Î«ö¬ö«ß³¹µ{¦V¤ôĵ½]¬d¶¤¤Hû¬I¦æªø´Á°±Â¾¡B±j¢©Ê°h¥ð¤Î²Â¾³B¤À¡F
G¡B«ö³W¦æ¬ö«ß³¹µ{¤§³W©w¡A¼ú©Î»@¨ä¤UÄÝ¡F
H¡B¨M©w¬ö«ß°_¶Dªº§@¥X¡F
I¡B®Öã¤ôĵ½]¬d¶¤¤Hû¾á¥ô¨ä¥L¤H¥Kn¨Dªº¡B«öªk¨Ò³W©wªº¯S§OªA°È¡F
J¡B¨C¦~¨î©w¤ôĵ½]¬d¶¤¤§¹wºâ«ØÄ³¡A¨Ã°e¥æ¿Dªù«O¦w³¡¶¤¥q¥O³¡¼f®Ö¡C
²Ä¤K¤Q¤»±ø¡]°Æ¶¤ªø¡^
°£²Ä¤E±ø©Ò«üªÌ¥~¡A°Æ¶¤ªøÁÙ¦³¥H¤U¾Åv¡G
A¡B¥X¥ô¥Ñ¶¤ªø±ÂÅv¤§Â¾°È¡F
B¡B±N©Ò¦³¯S§O©Î«n¨Æ¶µ¡B¶¤ªø¤£¦b³õ®É¨ä©Ò¤U¤§©R¥O§iª¾¶¤ªø¡F
C¡B·í¦³»Ýn®É«ü©w¨îq½üȪí¡A¨Ã©w¥X©Ò¦³¤Hûªº¤u§@¡F
D¡B«ö·Ó²{¦æ©R¥O©Î«ü¥Ü¡A©w¥XªA°È½üȪí¡A¨Ã½]¬d¨ä°õ¦æ¡F
E¡B¬°¤ôĵ½]¬d¶¤p¹º¨C¦~¹wºâ¥U¡F
F¡B«ö®Ö㪺¹wºâ¤Î¤W¯Å«ü¥ÜºÞ²z´Ú¶µ¡F
G¡B¨C¤éÀˬd¤Î¼f¾\Ȥé¥D¥ô©M¨µÅÞ©xªº¨C¤é¤u§@¥U¤Î¨Æ¬Gµn°O¥U¡F
H¡B³Ì¤Ö¨C¤ë¤@¦¸Àˬd¤Î¼f¾\¦U³¡ªùªºµn°O¥U¤Î¨ä¥L°O¿ý¤å¥ó¡F
I¡B¨î©w¤Î¤U¥O¨î©w²ºÙ¡uIP¡vªº©T©w«ü¥Ü¡A¦¹«Y¥Î¥HºÞ¨î³¡ªù¹B§@ªº²Ó¸`¡A¦ý¤£±o»Pªk¨Ò¦³©Ò½Ä¬ð¡F
J¡Bµø¥G©Ê½è°õ¦æ©ÎÂàµo¥Ñ¶¤ªøª½±µ¤U¤§©R¥O¡A¨ÃºÊºÞ©ÒÂà¹F¤§©R¥Oªº°õ¦æ¡F
K¡B´M¨D¨¾¤î©ÒÀò±xªº¥ô¦ó¬ö«ß¹H¥Ç¡AªÈ¥¿¤£¥¿½T¦æ¬°¡A¨Ã¦V¶¤ªø§iª¾¦¹Ãþ¹L¥¢¥H¤Î¤£¿í¦uªk¨Ò¤Î³¹µ{ªº±¡ªp¡F
L¡B¨C¤éÀ³Àòª¾¿ý©ó¨Æ¬G¥U¤WÃö©óª«®Æ¤Î¤Hûªº¨Æ¬G¡A¦b¦³»Ýn®É¶i¦æ©Î¤U¥O¶i¦æ¦³Ãö½Õ¬d¡A¨Ã¥ß¨è¦V¶¤ªø³ø§i¡F
M¡B½]¬d¾÷ºc¤Î³æ¦ìªº©Ò¦³¶}¤ä¡A¨ÃÀˬd¦³Ãö¹Ïªí¡B¦s³f³æ¤Î³¡¥U¡F
N¡B©w´Á¨µµø§LÀç¤Î©Ò¦³¤Hû¡F
O¡BºÞ²z¤Hû¤Îª«®Æ¡A¨ó½Õ¤Î½]¬d©Ò¦³¤u§@¡A¨Ã¬°着¤ôĵ½]¬d¶¤ªº®Ä¯à±Ä¨ú¥²»Ýªº±¹¬I¡A©ÎÕµLÅv©w¥X¸Óµ¥±¹¬I®É¡A«h¦V¶¤ªø´£¥X«ØÄ³¡F
P¡B¦b¨C¦~¤Î²¾¥æÂ¾°È®É¨î©w³ø§i®Ñ¡C
²Ä¤K¤Q¤C±ø¡]°Ñ¿Ñªø¡^
°£²Ä¤Q¤@±ø©Ò«üªÌ¥~¡A°Ñ¿ÑªøÁÙ¦³¥H¤U¾Åv¡G
A¡B»â¾É¡B«ü¾É¤Î¨ó½Õ¦U³B¤u§@¡F
B¡B¸g§@¥X·N¨£«á¡A±N¦U³B¤å¥ó§e¥æ¶¤ªø§@¥X§å¥Ü¡F
C¡B±N³ø§i®Ñ¡B¬ã¨s®Ñ¡Bp¹º®Ñ¤Î«ØÄ³®Ñ§e¥æ¶¤ªø¡A¥H«K¨ó§U¨ä§@¥X¨M©w¡F
D¡B¨î©w¤Î¶Ç¹F¦]¶¤ªø¤§¨M©w¦Ó²£¥Íªº©R¥O¡Bp¹º¡Bn¨D¤Î«ü¥Ü¡F
E¡BºÊ·þ°õ¦æ¥q¥Oªº©R¥O©M«ü¥Ü¡C
²Ä¤K¤Q¤K±ø¡]«ü´§©x¡^
«ü´§©x¦³Åv¾á¥ô¥H¤U¾°È¡G
A¡B®ü¨Æ³B³Bªø¡F
B¡Bĵ°È¤Î½]¬d³B³Bªø¡C
²Ä¤K¤Q¤E±ø¡]¤h¤Î§L¡^
®üx¤§¤h¤Î§L¥u¯à¦b¥H¤U¬ì¤º¾á¥ô§Þ³N©Ê¾°È¡G
A¡B¨ÑÀ³¬ì¡F
B¡B¾÷±ñº[«O¾i¬ì¡A¹q¾÷¡B¹q¤O¤Î²î¥D¬ì¡F
C¡B¼ç¤ô¤Hû¬ì¡C
²Ä¤E¤Q±ø¡]ĵ°È¥D¥ô¡^
¤@¡Bĵ°È¥D¥ô¤@¯ë¾á¥ô¥H¤U¾°È¡G
A¡B¤H¨Æ³B³Bªø¡F
B¡B¸Éµ¹³B³Bªø¡F
C¡B¦æ°Êº[±¡³ø³B³Bªø¡F
D¡B®ü¨Æ³B³Bªø©Î°Æ³Bªø¡F
E¡Bĵ°È¤Î½]¬d³B³Bªø©Î°Æ³Bªø¡C
¤G¡Bĵ°È¥D¥ô¶·°Ñ¤©¨µÅÞ©xªº½üÈ¡C
²Ä¤E¤Q¤@±ø ¡]Á`ĵ¥q¡^
¤@¡BÁ`ĵ¥q±o¾á¥ô¥H¤U¾°È¡G
A¡B¤H¨Æ³B³Bªø¡F
B¡B¸Éµ¹³B³Bªø¡F
C¡B¦æ°Êº[±¡³ø³B³Bªø¡F
D¡B®ü¨Æ³B°Æ³Bªø¡F
E¡Bĵ°È¤Î½]¬d³B°Æ³Bªø¡F
F¡B¿ì¤½«Ç¥D¥ô¡C
¤G¡BÁ`ĵ¥q¶·°Ñ¤©¨µÅÞ©xªº½üÈ¡C
²Ä¤E¤Q¤G±ø¡]ĵ¥q¡^
¤@¡Bĵ¥q±o¾á¥ô¥H¤U¾°È¡G
A¡B®ü¨Æ³B°Æ³Bªø¡F
B¡Bĵ°È¤Î½]¬d³B°Æ³Bªø¡F
C¡B¿ì¤½«Ç¥D¥ô¡F
D¡Bĵ¹î¾Ç®Õªø©x¡C
¤G¡Bĵ¥q¶·°Ñ¤©¨µÅÞ©xªº½üÈ¡C
²Ä¤E¤Q¤T±ø¡]°Ïªø¡^
¤@¡B«ö·Ó»Ýn¤ÎÓ¤H¸ê¾ú¡A°Ïªø±o¾á¥ô¥H¤U¾°È¡G
A¡BB¯Å¨µÅÞ¸¥¸¥¥D¡F
B¡B¤H¨Æ³B¤§¬ìªø¡F
C¡Bªì¯Å²â°T¬ì¬ìªø
D¡B½Õ¬d¬ì¬ìªø¡F
E¡B¨ÑÀ³¬ì¬ìªø¡F
F¡B¿ì¤½«Ç°Æ¥D¥ô¡C
¤G¡B°Ïªø¶·°Ñ¤©Á`³¡È¤é¥D¥ôªº½üÈ¡C
¤T¡B¤k©Ê°Ïªø±o¾á¥ô¤Wz¾°È¡A¦ýÃö©ó²î¤WªA°È¤è±«h°£¥~¡C
²Ä¤E¤Q¥|±ø¡]°Æ°Ïªø¡^
¤@¡B°Æ°Ïªø±o¾á¥ô¥H¤U¾°È¡G
A¡BD¯Å¨µÅÞ¸¥¸¥¥D©ÎB¯Å¨µÅÞ¸¥°Æ¸¥¥D¡F
B¡B¯¸ªø©Î°Ï¤§°Æ¥D¥ô¡F
C¡B¦æ°Ê¤¤¤ß¥D¥ô¡F
D¡BÅé¨|¬ì¬ìªø¡B¸Éµ¹³B¤Î¤H¨Æ³B¤§¬ìªø¡F
E¡B¦b¦U³B¤§«ü´§³¡¿ì¤½«Ç¤º¤u§@¡C
¤G¡B°Æ°Ïªø¶·°Ñ¤©°ÆÈ¤é¥D¥ô¶¡½üÈ¡C
¤T¡B¤k©Ê°Æ°Ïªø±o¾á¥ô¤Wz¾°È¡A¦ýÃö©ó²î¤WªA°È¤è±«h°£¥~¡C
²Ä¤E¤Q¤±ø¡]¾÷±ñºûװϪø¡^
¾÷±ñºûװϪø¾á¥ôºûתA°È³B³Bªø©Î¸Éµ¹³B¹B¿é¬ì¬ìªø¡C
²Ä¤E¤Q¤»±ø¡]¾÷±ñºûװưϪø¡^
¤@¡B¾÷±ñºûװưϪø¾á¥ô¾÷±ñºûװϪø§U¤â¤§Â¾¡C
¤G¡B¾÷±ñºûװưϪø±o³Q¤À°t¾á¥ôºûתA°È³B¾÷±ñº[«O¾i¬ì¬ìªø¡C
¤T¡B¾÷±ñºûװưϪø¥ç±o¥H¥X®t©Î¬£¾n¤è¦¡¦b®üx²î¼t¤§¿Dªù«O¦w³¡¶¤»²§U¬ì¤º¾á¥ô¾°È¡C
²Ä¤E¤Q¤C±ø¡]¤@µ¥Äµû¡^
¤@¡B¤@µ¥Äµû±o¾á¥ô¥H¤U¾°È¡G
A¡B¦¨¬°¨µÅÞ¸¥²îû¡A¨Ã¥i·í°Æ¸¥¥D¡F
B¡B§Ö¸¥¸¥¥D¡F
C¡B¯¸¤§¦¨û¡F
D¡B¦b½Õ¬d¬ì¤º¤u§@¡F
E¡B¦b¦æ°Ê¤¤¤ß¤º¤u§@¡F
F¡B¦b¸Éµ¹³B¤Î¤H¨Æ³B¤§¬ì¤º¤u§@¡F
G¡B¦b¿ì¤½«Ç¤º¤u§@¡F
H¡B¼ç¤ô¤Hû¡C
¤G¡B¤@µ¥Äµû¶·°Ñ¤©Á`³¡¡B¬y°Ê¨µÅÞ¡B¯¸ªø¤ÎÀˬdûµ¥¤§½üÈ¡C
¤T¡B¤k©Ê¤@µ¥Äµû±o¾á¥ô¤Wz¾°È¡A¦ýÃö©ó²î¤WªA°È¤è±«h°£¥~¡C
²Ä¤E¤Q¤K±ø¡]¤@µ¥¾÷±ñºû×ĵû¡^
¤@¡B¤@µ¥¾÷±ñºû×ĵû¤§Â¾³d¬°¡G
A¡B¦b¨µÅÞ¸¥¤W¾á¥ô¾÷±ñ®v¾°È¡F
B¡B¾á¥ô¹B¿é¬ì¬ìªøÂ¾°È¡F
C¡B¦bºûתA°È³B¦U¬ì¾á¥ô±M·~¾°È¡C
¤G¡B¤@µ¥¾÷±ñºû×ĵû¥ç±o¥H¥X®t©Î¬£¾n¤è¦¡¦b®üx²î¼t¤§¿Dªù«O¦w³¡¶¤»²§U¬ì¤º¾á¥ô±M·~¾°È¡C
²Ä¤E¤Q¤E±ø¡]ĵû¡^
¤@¡Bĵû±o¾á¥ô¥H¤U¾°È¡G
A¡B¦¨¬°¨µÅÞ¸¥¡B§Ö¸¥²îû¤Î¼ç¤ôû¡F
B¡B¯¸¤§¦¨û¡F
C¡B¦b¦U¬ì¤º¥ô¾¡F
D¡B°Ñ¤©¦bÁ`³¡¤º¡B¯¸¤º¡B¨µÅޤΨT¨®¥q¾÷ªº½üÈ¡C
¤G¡B¤k©Êĵû±o¾á¥ô¤Wz¾°È¡A¦ýÃö©ó²î¤WªA°È¤Î¨µÅÞ¤u§@«h°£¥~¡C
²Ä¤@¦Ê±ø¡]¾÷±ñºû×ĵû¡^
¾÷±ñºû×ĵû¤§Â¾³d¬°¡G
A¡B¦b¨µÅÞ¸¥¤W¾á¥ô¾÷±ñ®v¾°È¡F
B¡B¦bºûתA°È³B¦U¬ì¡A¸Éµ¹³B¹B¿é¬ì¾á¥ô±M·~¾°È¡C
²Ä¥|½g ¤@¯ë³W«h
²Ä¤@¦Ê¹s¤@±ø¡]ºÖ§Q·|¡^
¤@¡B«ö·Ó²{¦æªk¨Ò³W©w¡A¤ôĵ½]¬d¶¤ªººÖ§Q¤u§@¥Ñ®ü¨Æ¸pºÖ§Q·|t³d¡C
¤G¡B¤ôĵ½]¬d¶¤«Y³z¹L¨ä«ü´§³¡»PºÖ§Q·|Ápô¡C
²Ä¤@¦Ê¹s¤G±ø¡]¾Åv³d¥ô¡^
¤ôĵ½]¬d¶¤¶·¦V¦³Ãö·í§½§iµo©Ò¦³¨äµLÅv¸Ñ¨M©Î°_¶Dªº¹H¥Ç±¡¨Æ¡C
²Ä¤@¦Ê¹s¤T±ø¡]¥«¬Fĵ¹î¶¤¤Hû¤§©e¬£¡^
«ö·Ó¥«¬Fĵ¹î¶¤³¹µ{¤Î·í±¡ªp³\¥i®É¡A±o©e¥ô¤@¦W¤ôĵ½]¬d¶¤Äµ¥q¾á¥ô¥«¬Fĵ¹î¶¤¶¤ªø¤@¾¡C
²Ä¤@¦Ê¹s¥|±ø¡]¿Dªù«O¦w³¡¶¤¥q¥O³¡¤Îºî¦X°V½m
¤¤¤ß¤Hû¤§©e¬£¡^
¥»³¹µ{²Ä¤¤Q¤T±ø©Ò«ü¤§¿Dªù«O¦w³¡¶¤¥q¥O³¡¤Îºî¦X°V½m¤¤¤ß¤Hû¥H¬£¾n¤è¦¡¤§©e¥ô¡A«Y«ö¿Dªù«O¦w¥q¥O¥H§å¥Ü¤è¦¡©Òq©w¤§³W«h¦Ó¶i¦æªº¡C
²Ä¤@¦Ê¹s¤±ø¡]´©§U¤§n¨D¡^
¤@¡B»Ýn¤ôĵ½]¬d¶¤¨ó§U¤§¥Á¾©xû¡AÀ³¦V¿Dªù«O¦w¥q¥On¨D¡A©ÎÕ¦b³Q»{¬°«Y«æ¤Á±¡ªp®É¡A«h¶·¦V¶¤ªø¡B³Bªø¡BÁ`³¡È¤é¥D¥ô©Î°Ïªø§@¥Xn¨D¡A¸Óµ¥¤Hû¦bº¡¨¬n¨D«áÀ³¦Vª½±µ¤W¤@¯Å¤W¥q³ø§i¡C
¤G¡B¸Óµ¥n¨DÀ³¥H®Ñ±¤è¦¡§@¥X¡A¨Ã«ü¥Ü±N¦æ¾á¥ô¤§¤u§@ªº©Ê½è¡A¥R¥÷²z¥Ñ©Î©R¥O¡C¦bÄY«©Î«æ¤Á±¡ªp¤U¡A±o¥H¤fÀY©Î¹q¸Ü¤è¦¡§@¥X¡A±©¨Æ«áÀ³¥H®Ñ±¤è¦¡½T¹ê¤§¡C
¤T¡B«ö¤@´Ú©Ò«ü³Qn¨D¾á¥ô¥ô°Èªº¶¤¥î¡A¥u«Y¥H¨ä¶¤ªø»{¬°³Ì¾A©y©M¾A¦Xªº¤è¦¡¨Ó¤u§@¡A¦ÓµL¶·ª½ÄÝ©ón¨D´£¨ÑªA°Èªº¡At³d¦³Ãö¤u§@¦Xªk©Êªº©xû¡C
²Ä¤@¦Ê¹s¤»±ø¡]¥qªk¦æ¬°¤§n¨D¡^
¦bn¨D¤ôĵ½]¬d¶¤¤Hû°Ñ¤©¥qªk¦æ¬°®É¡AÀ³«ö¦D¨Æ³`³^ªkªº³W©w¡A¥Ñ¥qªk³¡ªù©ÎÀ˹î©x¤½¸p¹w¥ý¥Ó½Ð¡C
²Ä¤@¦Ê¹s¤C±ø¡]¤u§@®É¶¡¤Î¤º³¡«ü¥O¡^
¤@¡B¿ì¤½®É¶¡ªí«Y«ö¶¤ªø«ü¥Ü¦Ó½s©wªº¡C
¤G¡B«ü´§³¡ªº©Ò¦³¤º³¡¤u§@¡A¥Ñ¤W¤È¤E®É°_·í§@¤w¥æ§ó¡C
¤T¡B«ö·Ó¶¤ªø«ü¥Ü¡A¤u§@ªº±µ´À«Y·íµÛ³¡ªù¥DºÞ«e¶i¦æ¡C
¥|¡B¦U¾÷ºc©Î³¡ªùªº¤å¥ó¡AÀ³«ö¤u§@®É¶¡¥æ¤©È¤é¥D¥ô©Î¿ì¤½«Ç¡C
¤¡B«ö°Æ¶¤ªø¤§«ü¥Ü¡A¤º³¡«ü¥O¥Ñ¿ì¤½«Ç¥D¥ôµ¼g¡C
¤»¡B«ü¥Oªº¶Ç¹F¥Ñ¿ì¤½«Ç¥D¥ôt³d¡C
²Ä¤@¦Ê¹s¤K±ø¡]¦C¶¤¤ÎÀˬd¡^
¤@¡B¦b¶i¦æ¤u§@ªº³¡ªù¤º¡A¨C¤é¤Hû±µ´À¤u§@®ÉÁ|¦æ¦C¶¤¤@¦¸¡C
¤G¡B¨C¶g¦bÁ`³¡¤ºÁ|¦æÁ`¦C¶¤¡C
¤T¡B¬°Àˬd¤Hûx¸Ë¤Î°t³Æ¡B¨äÂò±ñ©MxÀ窺«O¾i©M²M¼ä¡A¦U³¡ªù¤§«ü´§©x¤Î¥D¥ôÀ³¶i¦æ»{¬°¥²¶·ªºÀˬd¡A¤Î¤U¥O§@¾A©yªº¦C¶¤¡C
²Ä¤@¦Ê¹s¤E±ø¡]¤ôĵ½]¬d¶¤¬ö©À¤é¡^
¤ôĵ½]¬d¶¤¦b¨C¦~¤E¤ë¤T¤é³æ¿W¼y¯¬¸Ó¶¤¦¨¥ß¶g¦~¬ö©À¤é¡A¨Ã©w¦W¬°¡u¤ôĵ¤é¡v¡C
¤G¤ë¤K¤é²Ä14/86/M¸¹ªk¥O®Ö㤧¤ôĵ½]¬d¶¤³¹µ{²Ä¤±ø©Ò«ü¤§ªþªíA
¤G¤ë¤K¤é²Ä14/86/M¸¹ªk¥O®Ö㤧¤ôĵ½]¬d¶¤³¹µ{²Ä¤¤Q¥|±ø©Ò«ü¤§ªþªíB*
¤ôĵ½]¬d¶¤¤Hû¹ÎÅé
ĵ°È¤Hû
I ¡X¡XÁ`½s¨î
A¡X¡X¨k©Ê¤Hû
| ¾ ºÙ | ¾¦ì¼Æ¥Ø | |
| 1992 | 1993 | |
| ĵ°È¥D¥ô | 4 | 4 |
| Á`ĵ¥q | 4 | 5 |
| ĵ¥q | 7 | 8 |
| °Ïªø | 23 | 25 |
| °Æ°Ïªø | 58 | 62 |
| ¤@µ¥Äµû | 175 | 184 |
| ĵû | 560 | 608 |
B¡X¡X¤k©Ê¤Hû
| ¾ ºÙ | ¾¦ì¼Æ¥Ø | |
| 1992 | 1993 | |
| ĵ°È¥D¥ô | 1 | 1 |
| Á`ĵ¥q | 1 | 1 |
| ĵ¥q | 2 | 2 |
| °Ïªø | 3 | 3 |
| °Æ°Ïªø | 10 | 11 |
| ¤@µ¥Äµû | 15 | 16 |
| ĵû | 82 | 109 |
* ¤w§ó§ï - ½Ð¬d¾\¡G²Ä40/88/M¸¹ªk¥O¡A²Ä67/90/M¸¹ªk¥O¡A²Ä42/92/M¸¹ªk¥O




