|
| |||||||||||
| ³Q¼o¤î : | |||
| ¤w§ó§ï : | |||
| ¼o¤î : | |||
| ¬ÛÃöªk³W : | |||
| ¬ÛÃöÃþ§O : | |||
| ¡mLegisMac¡nªºªk¨ÒµùÄÀ | |||
¥»ªk³W¤w³Q ²Ä4/95/M¸¹ªk¥O ¼o¤î
²Ä15/86/M¸¹ªk¥O
¤G¤ë¤K¤é
Ų©ó¤C¤ë¤C¤é²Ä22/81/M¸¹ªk¥O®Ö㪺®ø¨¾¶¤³¹µ{»P²{®É¹ê»Ú±¡ªp¤£¨ó½Õ¡A¥B¥²¶·¥H¤@Ó§ó¾A¦X¤§²Õ´µ²ºc¡A¨Ó°t¦X²{®É¾°È¤§»Ý¨D¡F
¤S°ò©óq©w¤½Â¾«¾ã·s¤è¦¡¤Î§ó§ï¤½Â¾©M¤½°È¤Hû¤§²Õ´¨î«×±ø¤åªº¼sªxªk¨Ò¤§¹{§G¡A»Ýn¹ï¿Dªù«O¦w³¡¶¤¤º³¡³¹µ{§@¥X§ï²¤Î½Õ¾ã¡F
¸gÅ¥¨ú¿Ô¸ß·|·N¨£¡F
¿DªùÅ@²zÁ`·þ¦X¦æ¨Ï¡m¿Dªù²Õ´³¹µ{¡n²Ä¤Q¤T±ø¤@´Ú¤§³W©w¡A¨î©w¦b¿Dªù¦a°Ï¨ãªk«ß®Ä¤O¤§±ø¤å¦p¤U¡G
²Ä¤@±ø¡X¡X ®Ö㦨¬°¥»ªk¥O¤@³¡¥÷ªº®ø¨¾¶¤³¹µ{¡C
²Ä¤G±ø¡X¡X ºM®ø¤C¤ë¤C¤é²Ä22/81/M¸¹ªk¥O¡C
²Ä¤T±ø¡X¡X ¦b¬I¦æ³z¹L¥»ªk¥O©Ò®Ö㤧³¹µ{®É©Ò¥X²{¤§ºÃ¸q¡A·§¥ÑÁ`·þ¥H§å¥Ü¤è¦¡¸Ñ¨M¤§¡C
¤@¤E¤K¤»¦~¤G¤ë¤»¤é®Öã
µÛ¹{¦æ
Å@²zÁ`·þ ´´}îÜ
¿Dªù®ø¨¾¶¤³¹µ{
²Ä¤@½s
²Õ´
²Ä¤@³¹
©w¸q¡B¥ô°È¡B¾Åv¡B¦æ°Ê½d³ò¤Î²Õ¦¨
²Ä¤@±ø
¡]©w¸q¡^
¿Dªù®ø¨¾¶¤«Y¤@¤ä¨ü¿Dªù«O¦w¥q¥OºÞÁÒªº³¡¶¤¡C
²Ä¤G±ø
¡]¥ô°È¡^
®ø¨¾¶¤¤§¥ô°È¬°¡G
A¡B ¦bµo¥Í¤õ¨a¡B¤ô¨a¡B˶ò¡BÁ`¦Ó¨¥¤§¦bµo¥Í©Ò¦³¦MÀI¤Î©~¥Á¥Í©R©M°]²£ªº·N¥~®É¡A´£¨Ñ±Ï´©ªA°È¡F
B¡B ¹w¨¾¤½²³©Î¥«¬F«Ø¿vª«¡Bªíºt³õ©Ò¤Î¨ä¥L¶}©ñ¤©¤½²³¤§³õ©Òµo¥Í¤õĵ¡F
C¡B µo¥Í¤Ñ¨a©Îºò«æ¨Æ¬G®É¨ó§U¨ä¥L³¡¶¤¡F
D¡B ¦V¯f¤H¤Î¹JÃøªÌ´£¨Ñ±Ï´©¡F
E¡B ¨ó§U¥Á¨¾¤u§@¡C
²Ä¤T±ø
¡]¾Åv¡^
®ø¨¾¶¤¤§Â¾Åv¬°¡G
A¡B ¦b¦M¤Î¥Í©R©M°]²£ªº©Ò¦³Ãþ§O¤§·N¥~¤¤¹ï§Ü¤õ¨a¤Î±Ï´©¡F
B¡B ºûÅ@¤Î«OÅ@¥«¥Á¡A¨Ã¦V¯f¤H¤Î¹JÃøªÌ´£¨Ñ±Ï´©¡F
C¡B «ö·Óªk¨Ò©Î¤W¯Å¤§³W©w¡A¹ï¼Ó¦t¤Î¨ä¥L«Ø¿vª«¶i¦æÀËÅç¡B¸ÕÅç¡B½]¬d¡B¬d®Ö©M±M·~©ÊÀˬd¡F
D¡B «ö·Ó§Þ³N¤W¤§¥i¯à©Ê©Mªk¨Ò³W©w¡A½]¬d¹ïÀËÅç©eû·|ªº¨M©w¤§¿í¦u¡F
E¡B ¦b¤£§«Ãªªk¨Ò½á¤©¨ä¥L¤H¤h¾Åvªº±¡ªp¤U¡A½]¬d©Ò¦³Ãö©ó¨¾¤õ¤Î·À¤õ¤è±ªº¬¡°Ê¡F
F¡B ·í³Qn¨D®É¡A¨ó§U¨ä¥L©xû¹ï¤õĵ©Î¨ä¥L¨aÃø¶i¦æì¦]ªº½Õ¬d¤Î§@§Þ³N©ÊÀˬd¡F
G¡B ¹ï©Ò¦³Ãö©ó¨¾¤õ¨Æ©y¤©¥H¼f®Ö¤Î´£¥X·N¨£¡F
H¡B Àˬdµó¹D¤W¤§¤Ó¥³ï¡F
I¡B ·í³Qn¨D®É¡A¦V¤½¦@©Î¨p¤H¾÷ºc´£¨Ñ¨¾¤õ¤è±ªº¨ó§U¡A¨ÃÄé¿é¦³Ãöª¾ÃÑ¡F
J¡B »P¨ä¥Lªv¦w³¡¶¤¤Î¾÷ºcºò±K¦X§@¡A¨Ã«ö¤W¯Å«ü¥Ü¤© ¥H¨ó½Õ¤§¡F
K¡B ¹J¤W¤Ñ¨a¡B¤ô¨a©Î·¨a®É¡A»P¨ä¥L³¡¶¤¤Î¾÷ºc¦X§@¡A¨Ã¦b¦³»Ýn¨D¾Fªñ©~¥Á¦X§@µ¹¤©´©§U¡F
L¡B ¦b¤½²³³õ©Ò¤º´£¨ÑªA°È¡A¤×¨ä¦b¼@°|¡BÀ¸°|¤Î¨ä±¡ªp¦³©Ò»Ýn¤§¨ä¥L³õ©Ò¡F
M¡B ±µ¨ü©Ò¦³¦b®ø¨¾¶¤½d³ò¤ºªº§ë¶D¡B´¦µo¡BÁ|³ø¤Î±±§i¡A¨Ã¥[¥H¾A·í³B²z¡F
N¡B ¦V©x¾¡B¥Á¾©Î«D¥Á¾¤H¤h¡B¦Ûªv¾÷ºc©Î¨ä¥L¤½¦@¾÷ºc´£¨Ñ¨än¨D¸Ó³¡¶¤¾á¥ôªº¡A¨Ã¸g¥Ñ¤W¯Å¨M©wªº ¨ó§U¡F
O¡B ¬°¹w¨¾¤õĵªº¦MÀI¡A¤Î´î»´¨ä«áªG¡A¬ã¨s¤Î«ØÄ³¥²»Ýªº±¹¬I¡F
P¡B ¦b¨ä¦æ°Ê½d³ò¤ºµo²{¥ô¦ó¶Ç¬V¯f¸ñ¶H©ÎÁͶծɡAÂà¹F¤©¤W¯Åª¾±x¡F
Q¡B ¦Vĵ°È¤Hû§iµo¥ô¦ó©ÒÀòª¾©Î¥Ø¸@ªº¹H¥Ç©Î¸o¦æ¡A¨Ã¾¨¶q´£¨Ñ¨ó§U¡C
²Ä¥|±ø
¡]¦æ°Ê½d³ò¡^
¤@¡B®ø¨¾¶¤ªº¦æ°Ê½d³ò¥]¬A¿Dªù¥b®q¤Î氹¥J¡B¸ôÀô¨â®q¡C
¤G¡BÕÀòÁ`·þ³\¥i¡A®ø¨¾¶¤±o¦b¦æ°Ê½d³ò¥H¥~´£¨ÑªA°È¡C
²Ä¤±ø
¡]²Õ¦¨¡^
¤@¡B®ø¨¾¶¤¥Ñ¥H¤U³¡ªù²Õ¦¨¡G
A¡B ¥q¥O³¡¡F
B¡B ¤H¨Æ¡B¸Éµ¹º[°V½m³B¡F
C¡B ¿ì¤½«Ç¡F
D¡B ¦æ¬F©eû·|¡F
E¡B ¬ö«ß©eû·|¡F
F¡B ¦æ¬F²Õ¡F
G¡B ¨¾¤õ²Õ¡F
H¡B ªA°È²Õ¡C
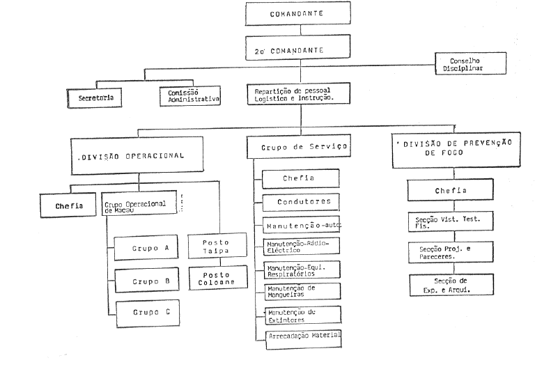
¤G¡B®ø¨¾¶¤¤§²Õ´¹Ïªí¸ü©óªþªíA¤º¡C
²Ä¤G³¹
¥q¥O³¡
²Ä¤»±ø
¡]¥q¥O³¡¤§²Õ¦¨¡^
®ø¨¾¶¤¥q¥O³¡¦³¶¤ªø¤@¦W¡A¨Ã¥Ñ¤@¦W°Æ¶¤ªø¨ó§U¡C
²Ä¤C±ø
¡]¶¤ªø¤§©e¥ô¡^
¤@¡B®ø¨¾¶¤¶¤ªø«Y¥Ñ¿Dªù«O¦w¥q¥O±q¸Ó³¡¶¤¤§§U²z°Ïªø¤Î¤@µ¥°Ïªø¤¤¬D¿ï¡A¨Ã¥H©w´Á©e¥ô¤è¦¡©e¥ô¤§¡C
¤G¡B¸g¿Dªù«O¦w¥q¥O«ØÄ³¡A±o©e¥ô¤@¦W»P¨ä¥L¿Dªù«O¦w³¡¶¤x¤H¨ã¦Pµ¥¦a¦ì¤§³°x¤u§L³¡°ª¯Åx©x¾á¥ô®ø¨¾¶¤¶¤ªø¡C
²Ä¤K±ø
¡]¶¤ªø¤§Â¾Åv¡^
¤@¡B®ø¨¾¶¤¶¤ªø«Y¼i¦æ¤@¯ë©Êªº¡A¥H¤Î©Ò½á¤©¤§¨ä¥L¥ô°Èªºt³d¤H¡C
¤G¡B®ø¨¾¶¤¶¤ªø¤§Â¾³d¤×¨ä¬°¡G
A¡B «ö·Ó©Ò±µÀòªº«ü¥Ü¡A¹ï¸Ó³¡¶¤ªº¦æ°Ê¡A¸Éµ¹¤Î¦æ¬Fµ¥¨Æ©y¤©¥H»â¾É¡B¨ó½Õ¤Î±±¨î¡A¨Ã±N¶·¥Ñ¤W¯Å¸Ñªº±¡¨Æ§e¤W¿Dªù«O¦w¥q¥O§@¥X§å¥Ü¡F
B¡B ºÞ²zÄÝ®ø¨¾¶¤ªº¡A¨Ã¦V¸Ó³¡¶¤³ø¨ìªº¤Hû¡F
C¡B¨M©w¨ÃµÛ¥O°õ¦æ©Ò¦³Ãö©ó¤H¤O¤Îª«¤Oªº°Ê¥Î¡B°ö°V¤Î®ø¨¾¶¤ªº§Þ³N¡B¸Éµ¹©M¦æ¬FªA°È¤§²Õ´µ¥¬¡°Ê¡F
D¡B «ö·Ó©Ò½á¤©¤§¦Xªk¾Åv¡A»â¾É®ø¨¾¶¤¤§°]¬FºÞ²z¡C
²Ä¤E±ø
¡]°Æ¶¤ªø¡^
¤@¡B®ø¨¾¶¤°Æ¶¤ªø«Y¥Ñ¿Dªù«O¦w¥q¥O±q¸Ó³¡¶¤¤§§U²z°Ïªø¡B¤@µ¥°Ïªø©Î°Ïªø¤¤¬D¿ï¡A¨Ã¥H©w´Á©e¥ô¤è¦¡©e¥ô¤§¡C
¤G¡B®ø¨¾¶¤°Æ¶¤ªø¦b¶¤ªø¯Ê®u¡B¦Xªk©Ê¤£¦b³õ®É¥N´À¤§¡A¥B¦b¶¤ªøÂ¾¦ìÄaªÅ®É¥X´À¡Aª½¦Ü¦³·sªº©e¥ô¬°¤î¡C
¤T¡B°Æ¶¤ªø¤§Â¾³d¬°«ü¾É¤u§@¡A¨Ã¾á¥ô¥Ñ¶¤ªø©Ò½á¤©¤§¥ô°È¡C
²Ä¤T³¹
¤H¨Æ¡B¸Éµ¹º[°V½m³B
²Ä¤Q±ø
¡]¤H¨Æ¡B¸Éµ¹º[°V½m³B¡^
¤@¡B¤H¨Æ¡B¸Éµ¹º[°V½m³B¥Ñ¤@¦W¤@µ¥°Ïªø»â¾É¡A¨ä¤º®e¥]¬A¦³¡G
A¡B »â¾É¼h¡F
B¡B ¤H¨Æ¬ì¡F
C¡B ¸Éµ¹¬ì¡F
D¡B °V½m¬ì¡C
¤G¡B¤H¨Æ¡B¸Éµ¹º[°V½m³B¤§Â¾³d¬°¡G
A¡B ¬ã¨s¤Î¦V¤W¯Å«ØÄ³Ãö©ó¤Hû¦æ¬F¡B®ø¨¾¶¤ª«®Æ©M»ö¾¹ªººÞ²z¤§¦³Ãö±¹¬I¡F
B¡B ¬ã¨s¤Î¦V¤W¯Å«ØÄ³Ãö©ó§ïµ½®ø¨¾¶¤²{§Ð¤Hû°ö°V¨Æ©y¡A¨Ã¦b¥Á¶¡±À¦æÄÄÄÀ¹B°Ê©M¨ä¥L¦æ°Ê¡A¥H«O»Ù¨ä¦w¥þ¡C
²Ä¤Q¤@±ø
¡]¤H¨Æ¬ì¡^
¤@¡B¤H¨Æ¬ì¥Ñ¤@¦W°Ïªø»â¾É¡A¨Ã¥Ñ¤@¦W°Æ°Ïªø¨ó§U¡C
¤G¡B¤H¨Æ¬ì¤§Â¾³d¬°p¹º¡B¨ó½Õ©M±±¨îÃö©ó¤Hû¦æ¬F¤§¨Æ©y¡A¤×¨ä«Y¡G
A¡B ¾ã²zÓ¤HÀÉ®×¤Î¸ê®ÆÍü¡Aµo¥X®ø¨¾¶¤²{§Ð¤Hûªº¸g¾úÃÒ©ú¡BÃҮѩMÁn©ú®Ñ¡F
B¡B µ¼g×¥¿®Ñ¤Îµù¥U¯È¡F
C¡B ³B²zÃö©ó®Ê¤É¦Ò¸Õ¤§¨Æ©y¡F
D¡B ¾ã²z¤Hûªº¬ö¿ý¤Î¤¤¤îªA°È®×¨÷¡F
E¡B «O«ù²{§Ð¤Hû¦Wªí¤§³Ì·s¸ê®Æ¡F
F¡B ¨î©w¤Hû°²´Áp¹ºªí¡F
G¡B ¬ã¨s¤Î«ØÄ³Ãö©ó¦w¸m©M½Õ¬£¤§³W«h¡A¨Ã«ö¤W¯Å¨M©w³B²z¤§¡F
H¡B ³B²zÃö©óÓ¤H¦Ò¶Ô¸ê®Æ¡F
I¡B ¬ã¨s¤Î«ØÄ³Ãö©ó¤Hû¤u¾l¬¡°Ê©MºÖ§Qªº¤@¤Á¨Æ©y¡F
J¡B ºÊ·þÃö©óºÖ§Q·|¤§¨Æ©y¡F
K¡B ¬ã¨s¡B«ØÄ³¤Î³B²zÃö©ó¥qªk¤Î¬ö«ß¨Æ©y¡C
²Ä¤Q¤G±ø
¡]¸Éµ¹¬ì¡^
¤@¡B¸Éµ¹¬ì¥Ñ¤@¦W°Ïªø»â¾É¡A¨Ã¥Ñ¤@¦W°Æ°Ïªø¨ó§U¡C
¤G¡B¸Éµ¹¬ì¤§Â¾³d¬°p¹º¡B¨ó½Õ©M±±¨îÃö©ó®ø¨¾¶¤ª«®Æ¡B»ö¾¹©M³]¬IªººÞ²z¤Î¨ä«O¾i¡A¤×¨ä¬°¡G
A¡B ¬ã¨s¤Î«ØÄ³¥Ñ®ø¨¾¶¤t³dªºª«®Æ¡B»ö¾¹©M³]³Æ¤§¤À°t¡F
B¡B »PªA°È²Õ¨ó½Õ¨îq»ö¾¹¡Bª«®Æ¤Î³]¬Iªº«O¾i©Mºû׳W«h¡F
C¡B ¨îq¤Î¦V¤W¯Å«ØÄ³¥²»Ý«~¤Î¨Ï¥Îª«®Æ©M³]³Æªºp¹º¡F
D¡B »P¦æ°Ê²Õ©MªA°È²Õ¬ã¨s¤Î«ØÄ³ÁʶR®ø¨¾¶¤©Ò¨Ï¥Îªºª«®Æ©M»ö¾¹¡F
E¡B «O«ù²{¦sª«®Æ¡B¦s³f¤Î¦³Ãö©¹¨Ó¤§µn°O¡B¥]¬A¨ç¥ó¤§³Ì·s¸ê®Æ¡F
F¡B ºÞ²zª«®Æªº±µ¦¬¤Î®ø¯Ó¡F
G¡B ºÊºÞÃö©ó³]¬Iªº¤uµ{¤ÎºûרƩy¡A«ØÄ³¥²¶·ªº¤u§@©M½s»sÀɮסC
²Ä¤Q¤T±ø
¡]°V½m¬ì¡^
¤@¡B°V½m¬ì¥Ñ¤@¦W°Ïªø»â¾É¡A¨Ã¥Ñ¤@¦W°Æ°Ïªø¨ó§U¡C
¤G¡B°V½m¬ì¤§Â¾³d¬°¹ï®ø¨¾¶¤¦¨û¡B¦b¥Á¶¡¶i¦æªº¦æ°Ê¡B¥H¤Î±ý¥[±j¦w¥þ±¹¬Iªº¾÷ºc§@¥X°V½mªºp¹º¤Î¤©¥H¨ó½Õ¡A¤×¨ä¬°¡G
A¡B »P¦æ°Ê²Õ¡B¿Dªù©MÂ÷®q¦æ°Ê¯¸¡B¨¾¤õ²Õµ¥³¡ªù¥D¥ô¨ó½Õ±N»²§U°V½mªºp¹º¡Bµ{§Ç¡BÁ¿¸q¤Î¥Zª«¾ã²z¤Î¦sÀÉ¡F
B¡B ²Õ´¤Î«ØÄ³¦b¥»¦a°Ï¥H¥~ªº°V½mp¹º¡F
C¡B ²Õ´¤Î«ØÄ³®ø¨¾¶¤¦¨ûÅé¯àªº°V½m©M«O«ù¡A¥H¤Î¦³ÃöÅé¨|¤ñÁÉ¡F
D¡B »P¨ä¥L¦U²Õ¨ó½Õ¡A¦V¤W¯Å«ØÄ³¦b¤@¨Ç¾÷ºc¤º¤Î¥Á¶¡¶i¦æ¨¾¤õ¤Î·À¤õªºÄÄÄÀ¦æ°Ê¡F
E¡B ±N¿Dªù«O¦w³¡¶¤¹ï§Ü¤Ñ¨aªº¥Á¨¾p¹º¥Í®Ä«á©Ò²£¥Íªº®ø¨¾¶¤¦æ°Êp¹º¡A¤©¥H½s»s¤Î±N¤§§e¥æ¤W¯Å¼f®Ö¡C
²Ä¤Q¥|±ø
¡]¿ì¤½«Ç¡^
¤@¡B¿ì¤½«Ç¥Ñ¤@¦W¤@µ¥°Ïªø»â¾É¡A¨Ã¥Ñ¤@¦W°Æ°Ïªø¨ó§U¡C
¤G¡B¿ì¤½«Ç¤§Â¾³d¬°¡G
A¡B ±µ¦¬¡Bµn°O¡B¤À¬£¤Î±H¥X©Ò¦³¤£¤ÀÃþªº«H¥ó ¡A¨Ã±N¤w¤ÀÃþªº«H¥ó±µ¦¬¤Î§e¤W¤©¶¤ªø¡A¥B¶·¥H¥t¤@«H«Ê ²±¸ü¡F
B¡B ¤½§G¤Î¶Ç¼½¤º³¡«ü¥O¡F
C¡B ²Õ´¤Î½T«OÁ`Àɮתº¹B§@¡F
D¡B ¨î©w¥Ñ¨ät³dªº½üȪí¡F
E¡B ¶Ç¼½ùÚ¤[©Ê¬I¦æªº³W«h¡F
F¡B µo¥X¥X®t¯È¤Î¯d°|¯È¡A·í¦³»Ýn®Éµo¥Xn¨D¹B¿é¤u¨ã¤§¾Ì³æ¡F
G¡B ±N©Ò¦³µo¥Xªº¨ç¥ó«öÁ`½s¸¹½s±Æ¦¸§Ç¡F
H¡B ¾ã²z¤Î¤À°e¥~¨Ó¨ç¥ó¡F
I¡B µn°O©Ò¦³¤Hûªº¥Ó½Ð®Ñ¡A¨Ã±N¤§°e¹F¦³Ãö³B©Ò¡F
J¡B ¹ï·N¥~¨Æ¬G¤Î±ÏÅ@¨®ªº¹B¸ü§@¥X³ø§i®Ñ¡F
K¡B ¨Ï¿ì¤½«ÇªºÃ¯¥U¤Îµn°O¥U¾A®É¡C
²Ä¤Q¤±ø
¡]¦æ¬F©eû·|¡^
¤@¡B¦æ¬F©eû·|¥Ñ°Æ¶¤ªø¡B·|p¥D¥ô¤Î°]¬F²Õ¦¨¡A¨Ã¥Ñ°Æ¶¤ªø¥ô¥D®u¡A¨ä¤u§@«Y«ö²Õ´¡B¹B§@¡B·|p¤Î¤J½ãµ¥¤è±ªº¦æ¬FªA°È³W«h¦Ó¶i¦æªº¡C
¤G¡B·|p¥D¥ô¥Ñ°Ïªø¾á¥ô¡A¦Ó°]¬F¥Ñ°Æ°Ïªø¥X¥ô¤§¡C
¤T¡B¦æ¬F©eû·|¤§Â¾³d¬°¡G
A¡B ºÞ²z®ø¨¾¶¤¤§°]°È¡F
B¡B «ö·Ó´Ú¶µªº°Ê¥Îp¹ºÁʶR»ö¾¹¤Îª«®Æ¡F
C¡B ³B²zú¯Ç¤Î®Ö¼Æ¨Æ©y¡B¦¬´Ú¨Ã±N¤§°e¹F¦³Ãö³B©Ò¡C
¥|¡B¦æ¬F©eû·|¨C¤ëÀ³»P¿Dªù«O¦w³¡¶¤¥q¥O³¡¦æ¬F³¡®Ö¼Æ¡C
²Ä¤Q¤»±ø
¡]¬ö«ß©eû·|¡^
¬ö«ß©eû·|¬O¶¤ªø¹ï©ó¬ö«ß©Ê½è¨Æ©yªº¿Ô¸ß¾÷ºc¡A¨ä²Õ¦¨¤Î¾Åv«Y¦b¿Dªù«O¦w³¡¶¤¬ö«ß³¹µ{¤º©Òq©wªÌ¡C
²Ä¥|³¹
¦æ°Ê²Õ
²Ä¤Q¤C±ø
¡]¦æ°Ê²Õ¡^
¤@¡B¦æ°Ê²Õªº²Õ¦¨¬°¡G
A¡B »â¾É¼h¡F
B¡B ¿Dªù¦æ°Ê¯¸¡F
C¡B Â÷®q¦æ°Ê¤À¯¸¡]氹¥J¤Î¸ôÀô¡^¡C
¤G¡B¦æ°Ê²Õ¤§Â¾Åv¬°¡G
A¡B ¾á¥ô·À¤õ¦æ°Ê¤§Â¾°È¡A¨Ã¦bµo¥Í¦M¤Î©~¥Á¥Í©R°]²£ªº¤ô¨a¤Î¨ä¥L¤Ñ¨a©M·N¥~®É¡A´£¨Ñ±Ï´©ªA°È¡F
B¡B ¦V¯f¤H¤Î¹JÃøªÌ´£¨Ñ±Ï´©¡F
C¡B »P¨¾¤õ²Õ¦X§@¡A¦b¨¾¤õ½d³ò¤º¶i¦æÀËÅç¡B¸ÕÅç¤Î½]¬d¤u§@¡C
¤T¡BÂ÷®q¦æ°Ê¤À¯¸¸g±`¥Ñ¿Dªù¦æ°Ê¯¸²{§Ð¤Hû¾n¦u¡C
²Ä¤Q¤K±ø
¡]»â¾É¼h¡^
¦æ°Ê²Õ¥Ñ¤@¦W§U²z°Ïªø»â¾É¡A¨Ã¥Ñ¤@¦W¤@µ¥°Ïªø¨ó§U¡A¨ä¾³d¬°¡G
A¡B «ü¾É¤Î«ü´§¸Ó²Õ¦æ°Ê¤u¨ãªº¦æ°Ê¤Î°V½m¡A¨Ã¹ï¨ä®Ä¯àt³d¡F
B¡B ¦b¸Ó²Õªº½d³ò¤º¨î©wp¹º¡B«ü¥Ü¤Î©R¥O¡F
C¡B ©e¥ô¦æ°Ê²Õ¤Hû¾á¥ô¸Ó³B¤§¤º¶Ô¤Î¥~¶ÔªA°È¡F
D¡B ½]¬dª«®Æªº¨Ï¥Î¤èªk©M«O¾i±¡ªp¡A¨Ï¨ä¯à¦³µÛ¨ã³Æ³Ì°ª®Ä¯àªº¨Ï¥Î±ø¥ó¡A¨Ã¨Ï¯à¦³¥²¶·±¹¬I¨Ó«O¾i©Mºû×»ö¾¹¡F
E¡B ©w´ÁÀˬd¸Ó²Õªº¦æ°Ê¤u¨ã¤Î³]¬I¡F
F¡B ½]¬d¸Ó²Õ¤Hûªº¬ö«ßª¬¡A¨Ã±Ä¨ú¥²¶·ªº¹w¨¾¤ÎÓY¥¿±¹¬I¡F
G¡B ½]¬d氹¥J¤Î¸ôÀô¦æ°Ê¤À¯¸ªº¦æ¤Î°V½m¬¡°Ê¡A¨Ã¨C¤éÅ¥¨ú©Ò¶i¦æ¦æ°Ê¤§³ø§i¡C
²Ä¤Q¤E±ø
¡]¿Dªù¦æ°Ê¯¸¡^
¤@¡B¿Dªù¦æ°Ê¯¸ªº¯Z¥Ñ°Ïªø»â¾É¡A¨Ã¥]¬A¾á¥ô®ø¨¾¶¤ºn¥ô°Èªº¤Hû¡A¤×¨ä¬°¡G
A¡B ·À¤õ¡F
B¡B ¦bµo¥Í¤ô¨a¡B˶ò¡BÁ`¦Ó¨¥¤§¦bµo¥Í©Ò¦³¦M¤Î©~¥Á¥Í©R©M°]²£ªº·N¥~®É¡A´£¨Ñ±Ï´©ªA°È¡F
C¡B µo¥Í¤Ñ¨a©Îºò«æ¨Æ¬G®É¨ó§U¨ä¥L³¡¶¤¡F
D¡B ¦V¯f¤H¤Î¹JÃøªÌ´£¨Ñ±Ï´©¡F
E¡B ¨ó§U¥Á¨¾¤u§@¡C
¤G¡B¦æ°Ê²ÕÀ³½T«O°õ¶Ô¤Î«á¶Ô¤u§@¡A¨Ã¹ïªíºt³õ©Ò¡B®T¼Ö³õ©Ò¤Î¨ä¥L¥Ñ®ø¨¾¶¤¥q¥O³¡«ü©wªºªA°È¥[¥H´©§U¡C
¤T¡B¿Dªù¦æ°Ê¯¸¤§¨C¤@¯Z§å²Õ¦¨¬°¡G
A¡B °Ïªø¤@¦W¡F
B¡B °Æ°Ïªø¥|¦W¡F
C¡B §U²z®ø¨¾û¤Î®ø¨¾û¤»¤Q¦W¡C
²Ä¤G¤Q±ø
¡]氹¥J¤Î¸ôÀô¦æ°Ê¤À¯¸¡^
¤@¡B氹¥J¦æ°Ê¤À¯¸©M¸ôÀô¦æ°Ê¤À¯¸¥Ñ°Æ°Ïªø»â¾É¡A¨Ã¥Ñ¿Dªù¦æ°Ê¯¸ªº¯Z¸Ì¤§¤p²Õ¾n¦u¡C
¤G¡B¦æ°Ê¤À¯¸¾Ö¦³ùÚ¤[©Ê²{§Ð¤Hû©M¥²¶·ªºª«®Æ¡A¥H¾á¥ô¥H¤U¥ô°È¡G
A¡B ¼³·À¤p¤õ¡F
B¡B ¦bµo¥Í¤ô¨a¤Î©Ò¦³¦M¤Î©~¥Á¥Í©R©M°]²£ªº·N¥~®É¡A´£¨Ñ±Ï´©ªA°È¡F
C¡B ¦V¯f¤H¤Î¹JÃøªÌ´£¨Ñ±Ï±Â¡F
D¡B ¨ó§U¥Á¨¾¤u§@¡C
¤T¡B·í©Ò¾á¥ôªº¤u§@¤§©Ê½è¤Î¶q¶W¥X¸Ó¤À¯¸ªº¯à¤O«×®É¡A±o¦V¨ä¥L¤À¯¸¤Î¿Dªù¦æ°Ê¯¸ªÅ¶¢¤§¯Zn¨D¼W±Â¡C
¥|¡B¦æ°Ê¯¸ªº¦æ°Ê¤Î°V½m¬¡°Ê¡AÀ³¨C¤é¦P¦æ°Ê²Õ¥D¥ô³ø§i¡C
¤¡B¾n¦u¦b¤À¯¸¤ºªº¤p²Õ¤§²Õ¦¨¬°¡G
A¡B°Æ°Ïªø¤@¦W¡F
B¡B§U²z®ø¨¾û¤@¦W¡F
C¡B§U²z®ø¨¾û©Î®ø¨¾û¤Q¦W¡C
²Ä¤³¹
¨¾¤õ²Õ
²Ä¤G¤Q¤@±ø
¡]¨¾¤õ²Õ¡^
¤@¡B¨¾¤õ²Õ¥Ñ¤@¦W§U²z°Ïªø»â¾É¡A¨ä²Õ¦¨¬°¡G
A¡B »â¾É¼h¡F
B¡B ½]¬d¬ì¡F
C¡B ¹Ï«hº[·N¨£¬ì¡F
D¡B ¤å¥óº[Àɮ׬ì¡C
¤G¡B¨¾¤õ²Õ¤§Â¾³d¬°¡G
A¡B ¨î©w¬ã¨s®Ñ¡B·N¨£®Ñ¤Î³ø§i®Ñ¡A¹ïÃö©ó¨¾¤õ¤u§@¶i¦æÀËÅç¡B¸ÕÅç¤Î½]¬d¡F
B¡B ¬°¥[±j·À¤õªº¦w¥þ©Ê¤Î¹w¨¾¡A«ØÄ³¥Ñ©~¥Á¡B¾÷Ãö©M¨ä¥L¾÷ºc©Ò±Ä¨úªº±¹¬I¡F
C¡B »P¤H¨Æ¡B¸Éµ¹º[°V½m³B¡]°V½m¬ì¡^¨ó½Õ³¡¶¤¤º¥~©Ò¶i¦æ¤§¦³Ãö¨¾¤õªº°V½m¡C
²Ä¤G¤Q¤G±ø
¡]½]¬d¬ì¡^
¤@¡B½]¬d¬ì¡]VTF¡^¥Ñ¤@¦W°Ïªø»â¾É¡A¨Ã¥Ñ¤@¦W°Æ°Ïªø¨ó§U¡C
¤G¡B½]¬d¬ì¤§Â¾³d¬°¡G
A¡B «ö·Óªk¨Ò³W©w¡A·í³Qn¨D®É¨ó§U¶i¦æ¬d®Ö©M±M·~©ÊÀˬd¤u§@¡F
B¡B ¹ï¦w¸Ë¦b«Ø¿vª«¤ºªº¨¾¤õ»ö¾¹¤Î³]¬I¶i¦æÀËÅç©MÀˬd¡F
C¡B µø¹îÃö©ó·À¤õ¦w¥þ¤§»ö¾¹¡B¾¹±ñ©Mª«®Æªº®Ä¯à»P¾Þ§@±¡ªp¡F
D¡B p¹º¨C¦~¤Î¦b»Ýn®ÉÀˬd¥«¤ºªº®ø¨¾³ï¡A¨Ã¶i¦æ¥²¶·ªº«O¾i©Îºûפu§@¡F
E¡B ½]¬d¹ï·À¤õªº¦w¥þ³W«h¤§¿í¦u¡C
¤T¡B¬°¶i¦æÀËÅç¡B¸ÕÅç©M½]¬d¦æ°Ê¡A¾á¥ô¸Óµ¥Â¾°È¤§¥²»Ýªº¦æ°Ê²Õ¤Hû¶·¨ü©R©ó½]¬d¬ì¡C
²Ä¤G¤Q¤T±ø
¡]¹Ï«hº[·N¨£¬ì¡^
¤@¡B¹Ï«hº[·N¨£¬ì¥Ñ¤@¦W°Ïªø»â¾É¡A¨Ã¥Ñ¤@¦W°Æ°Ïªø¨ó§U¡C
¤G¡B¹Ï«hº[·N¨£¬ì¤§Â¾³d¬°¡G
A¡B «ö·Ó²{¦æªk¨Ò³W©w¡A¦b·À¤õªº¦w¥þ¤è±¡A¹ï¦í¦v¡B°Ó·~¡B¤u·~¥Î©Î¨ä¥L¼Ó¦t¤§¿³«Ø¡B««Ø¡B§ï«Ø¡BÂX«Ø¤Î׫ؤ§©Ò¦³¹Ï«h¤©¥H¼f®Ö©M´£¥X·N¨£¡F
B¡B ¹ï©Ò¦³Ãö©ó·À¤õ¦w¥þ§å¨Æ©y´£¥Ü·N¨£¡F
C¡B ·íµo¥Í¨aÃø®É¡A±N¯A¤Îªº«Ø¿vª«¤§¹Ï«h¥æ¤©¦æ°Ê²Õ¥D¥ô³B²z¡F
D¡B ¼f®Ö¥ô¦óÃö©ó¨¾¤õªº¨Æ©y¡C
²Ä¤G¤Q¥|±ø
¡]¤å¥óº[Àɮ׬ì¡^
¤@¡B¤å¥óº[Àɮ׬ì¥Ñ¤@¦W°Æ°Ïªø»â¾É¡C
¤G¡B¤å¥óº[Àɮ׬줧¾³d¬°¡G
A¡B µn°O©Ò¦³Ãö©ó¨¾¤õ²Õªº¤å¥ó¤§©¹¨Ó¡F
B¡B ¾ã²zÃö©ó½]¬d¬ì©M¹Ï«hº[·N¨£¬ìªº¤å¥ó¤Î³ø§i®Ñ¡F
C¡B ²Õ´¤Î¨Ï»P¨¾¤õ¤è±¦³Ãöªº³W«h¡B¤è¦¡©M¨ä¥L¤å¥óªºÀɮ׫O«ù³Ì·s¸ê®Æ¡F
D¡B ¾ã²zÃö©ó¨¾¤õ²Õªº¬¡°Ê¤§²Îp¸ê®Æ¡B³ø§i®Ñ©M¨ä¥L¤å¥ó¡C
²Ä¤G¤Q¤±ø
¡]ªA°È²Õ¡^
¤@¡BªA°È²Õ¥Ñ¤@¦W°Ïªø»â¾É¡A¨Ã¥Ñ¤@¦W°Æ°Ïªø¨ó§U¡A¨ä¾³d¬°½T«O¹ï®ø¨¾¶¤ªº¨ó§U¡A¦Ó¨ä²Õ¦¨¬°¡G
A¡B »â¾É¼h¡F
B¡B ¥q¾÷ªÑ¡F
C¡B ¨®½øºûתѡF
D¡B µL½u¹qºûתѡF
E¡B ©I§l»ö¾¹ºûתѡF
F¡B ³ïºÞºûתѡF
G¡B ·À¤õµ©ºûתѡF
H¡B ª«®ÆÀx¦sªÑ¡C
¤G¡BªA°È²Õ¥D¥ô¤§Â¾³d¬°¡G
A¡B ¨ó½Õ¡B«ü¾É¤Î½]¬d¸Ó¶¤¤§¸Éµ¹´©§UªA°È¡F
B¡B »P¤H¨Æ¡B¸Éµ¹º[°V½m³B¨ó½Õ©Ò¦³Ãö©ó±µ¦¬¡B¤À°t¡B¨Ï¥Î©M«O¾i³¡¶¤ªºª«®Æ¡A±q¦ÓÀòP§ó¨Î±o¯q¡F
C¡B ³z¹L¸Éµ¹¬ì¡A¹ï©óª«®Æªº«O¾i¤Î¨Ï¥Î¡A«ØÄ³Ãö©óùÚ¤[¨Ï¥Î¤Î«ü¥Ü³W«hªº¾A·í±¹¬I¡F
D¡B ¬°µÛ¸Ó²Õªº¤º¥~¤u§@©e¥ôªA°È²Õ¤Hû¡C
¤T¡B¥q¾÷ªÑ¤§Â¾³d¬°²Õ´®øªÕ¶¤¥q¾÷ªº¤u§@¡A¨Ã±À¦æ°V½m¥H«K¯à§ó¨Î¦a¨Ï¥Î¨®½ø¡B¶³±è¡B¤ô¬¦¡A¥H¤Î¥¿½T¦a°õ¦æ©Ò»Ýªº«O¾iªA°È¡C
¥|¡B¨T¨®ºûתѤ§Â¾³d¬°²Õ´¤Î°õ¦æ¨T¨®¹s¥ó¡B¤ô¬¦¡B¾÷¾¹¡B¤u¨ã¤Î¨ä¥L®ø¨¾¶¤ªº»ö¾¹µ¥¤u§@¡A¨Ã¶i¦æ¦³Ãöµn°O¡C
¤¡BµL½u¹qºûתѤ§Â¾³d¬°Àx¦s¡B«OºÞ®ø¨¾¶¤©Ò¦³¹q¤l»ö¾¹¡A¨Ã°õ¦æ«O¾i¤u§@¡A¨Ï¨ä¨ã³Æ¨}¦n¾Þ§@©Ê¯à¡C
¤»¡B©I§l»ö¾¹ºûתѤ§Â¾³d¬°¹ï®ø¨¾¶¤ªº©Ò¦³©I§l»ö¾¹¤©¥HÀx¦s¡B«OºÞ¡Bºû×¥H¤Îºû«ù¨ä¨}¦n©Ê¯à¡A¨Ãt³d¸É¥R¦b¤u³õ¤º¤§®ðµ©¡BÀ£ÁY®ðÅé¤Î¨ä¥L¦PÃþ»ö¾¹¡C
¤C¡B³ïºÞºûתѤ§Â¾³d¬°Àx¦s¡B«OºÞ¤ÎºûשҦ³Ãþ«¬ªº³ïºÞ¡B§lºÞ¡B³ïµ§¡B¶°¦X¾¹¡B¤À¤e¾¹¤Î¨ä¥L©Òt³dªºª«®Æ¡A¨Ã¶i¦æ¦³Ãöµn°O¤Î©¹¨Ó¡C
¤K¡B·À¤õµ©ºûתѤ§Â¾³d¬°°õ¦æ§ó´«ÃIJG¡B²M¼ä¡B«OºÞ¡BÀˬd¤Îºû×·À¤õµ©¡A¨Ãµo¥X¦³Ãö¦³®Ä´Á¤§¼Ðñ¡C
¤E¡Bª«®ÆÀx¦sªÑ¤§Â¾³d¬°±µ¦¬¡B¬ÝºÞ¤Î«OºÞª«®Æ¡B»ö¾¹¤Î¤u¨ã¡A¨Ã¶i¦æ¦³Ãöµn°O¤Î©¹¨Ó¡C
²Ä¤G½s
ªA°È
²Ä¤@³¹
Ãþ§O¤Î¾Åv
²Ä¤G¤Q¤»±ø
¡]ªA°ÈÃþ§O¡^
¤@¡B®ø¨¾¶¤½üȪA°È¤À¬°¡G
A¡B ¥±`ªA°È¡F
B¡B ¨Ò¥~ªA°È¡F
C¡B ¯S§OªA°È¡C
¤G¡B¥±`ªA°È«Y«ü¨C¤éªº¸g±`©ÊªA°È¡A¨ä«Y¬°ª½±µ¼i¦æ®ø¨¾¶¤¤@¯ë¥ô°ÈªÌ¡A¥]¬A¦³¡G
A¡B °õ¶Ô¯Z¯Zªø¡F
B¡B «á¶Ô¯Z¯Zªø¡F
C¡B ¤À¯¸¥D¥ô¡F
D¡B ¨µÅÞ¥D¥ô¡F
E¡B Ȥéû¡F
F¡B ¹q¸Ü±µ½u¥Í¡F
G¡B ³q°T¤¤¤ß¾Þ§@û¡F
H¡B ¨T¨®¥q¾÷¡F
I¡B ¶Ç»¼û¡F
J¡B ¥qìN¡F
K¡B °õ¶Ô¤Hû¡F
L¡B «á¶Ô¤Hû¡C
¤T¡B¨Ò¥~ªA°È«Y«ü¦b®ø¨¾¶¤¥H¥~¦V¾÷ºc©Î¤H¤h´£¨ÑªÌ¡A¥]¬A¡G
A¡B ¬£¾n¡A§Y¦b®ø¨¾¶¤¥H¥~¡B¥]¬A¦b¤½¦@³õ©Ò©Î¦¬¤J¼·Âk·Oµ½¥Î³~ªº¨ä¥L¤½²³³õ©Ò¤º¡B¸g¶¤ªø³\¥i¤Îq©w ¦Ó¶i¦æ¤§©Ò¦³ªA°È¡F
B¡B ¦³Á~¥X¶Ô¡A§Y¨p¤H¾÷ºc¸g¥Ó½Ð¤ÎÀò³\¥i«á¡A¥Ñ«á¶Ô ¤Hû©Î¥ð°²¤Hû¦V¨ä´£¨ÑªÌ¡C
¥|¡B¯S§OªA°È«Y«ü¨ä¯S¼x¤£¥]¬A¦b¤Wz¥ô¤@Ãþ«¬¤§¤ºªÌ¡C
²Ä¤G¤Q¤C±ø
¡]°õ¶Ô¯Z¯Zªø¡^
¿DªùÁ`³¡ªº°õ¶Ô¯Z¯Zªø¤§¥ô°È«Y¥Ñ¿Dªù¦æ°Ê²Õ¤§°Ïªø¾á¥ô¡A¨ä¾³d¬°¡G
A¡B ©ó±µ¯Z®É¤Î´«¯Z«á¦V®ø¨¾¶¤°Æ¶¤ªø¤Î¦æ°Ê²Õ¥D¥ô³ø¨ì¡F
B¡B ¨î©w¦æ°Ê¯¸È¤éªA°È½üȪí¡F
C¡B ¿ì²z¤Hû¤§±µ¯Z¡AÀˬd¨ä¬O§_§¹¥þ©úÁA¥»¨Â¾³d¡A¨Ï¨®½ø¤Îª«®Æ¯à«O«ù¨}¦n¨Ï¥Î±ø¥ó¡A¨Ã¹ï©Ò¦³¦s©ñ¦bÁ`³¡¤ºªºª««~t³d¡F
D¡B ±µ¯Z«á¨µµøÁ`³¡¡A¨Ïª««~«O«ù¨}¦nª¬¤Î§¹¾ã©ñ¸m¡A¨Ã±Nµoıªº¥ô¦ó¤£³W«h±¡¨Æ¦V¤W¯Å³ø§i¡F
E¡B t³d¨ä»â¾Éªº¦æ°Ê¯¸¤§¯Zªº¤Hû¡A¬ö«ß¤Î¥~Æ[¡F
F¡B ¦b±µÀò¤@¤Á±Ï´©n¨D«á¡A³¦P°õ¶Ô¤Hû»°u²{³õ¤Î«ü´§¤u§@¡Aª½¦Ü¤W¯Å¨ì¹F¬°¤î¡F
G¡B ¸Ñ±Ï´©n¨D«á¦V¥q¥O³¡³ø§i¡F
H¡B ¼ö±a·¼É¨ÓÁ{®É¿í¦u¤Î°õ¦æ¤º³¡«ü¥O¡F
I¡B §¹¦¨¥ô¦ó¥~¶Ô¤u§@Âk¶¤«á¡A»â¾Éª«®Æ¤Î¨®½ø¤§²M¼ä¤u§@¡A¨Ã´À¸É¨®½ø¤§ª«®Æ¡F
J¡B ©óȶԤδ«¯Z«á¡A±N¡u¨C¤é¨Æ¬G¡v¤§µn°O¥H¤Î±N¨äȤé®ÉÕ¦³¤§¤õĵ©M¨ä¥L¨a®`©Î¨Æ¬G¤§³ø§i®Ñ§e ¥æ¡F
K¡B ¥ß§Y±N¥ô¦óª«®Æªº·lÃa©Î·l·´±¡¨Æ³qª¾¦æ°Ê²Õ¥D ¥ô¡F
L¡B µn°O¥ÑȤéû¹ï¤ô¹q¿ö¤§Åª¼Æ¡F
M¡B ¿í¦u¤Î¨Ï¿í¦u¥Ñ¥q¥O³¡©Òµo¥Xªº©R¥O¤Î«ü¥Ü¡C
²Ä¤G¤Q¤K±ø
¡]«á¶Ô¯Z¯Zªø¡^
¿DªùÁ`³¡«á¶Ô¯Z¯Zªø¤§Â¾¥Ñ°Ïªø¾á¥ô¡A©ó¯S§O±¡¡Bµo¥Í¤j¤õ¡B»ä·©Î¨ä¥L¤Ñ¨a®É¡A¦b¨a³õ©ÎÁ`³¡¨ó§U±Ï´©ªA°È¡C
²Ä¤G¤Q¤E±ø
¡]¤À¯¸¥D¥ô¡^
氹¥J©Î¸ôÀô¦æ°Ê¤À¯¸¤§¥D¥ôªºÂ¾°È¬°¡G
A¡B ¨î©w¨ä©Ò»â¾Éªº¤À¯¸¤§¨C¤éªA°È½üȪí¡F
B¡B °Ñ¤©¦C¶¤¡A¨Ã¿ì²z¨ä¤À¯¸ªº¤Hû¤§±µ¯Z¡F
C¡B ±µ¯Z«á¨µµø¤À¯¸¡AÀˬdª«®Æª¬¤Î¨ä¬O§_§¹¾ã©ñ¸m¡A¨Ã±Nµoıªº¥ô¦ó¤£³W«h±¡¨Æ¦V¤W¯Å³ø§i¡F
D¡B t³d¨ä»â¾É¤§²{§Ð¤Hûªº¬ö«ß¤Î¥~Æ[¡F
E¡B ¦b±µÀò¤@¤Á·À¤õ©Î±Ï´©n¨D«á¡A³¦P¤Î«ü¾É¤p²Õ¤u§@¡A¨Ã¦b¦³»Ýn®Én¨D¦æ°Ê¯¸¼W´©¡F
F¡B ¸Ñ¨M±Ï´©n¨D«á¦V¦æ°Ê²Õ¥D¥ô³ø§i¡F
G¡B ¼ö±a·¼É¨ÓÁ{®É¿í¦u¤Î°õ¦æ¤º³¡«ü¥O¡F
H¡B §¹¦¨¥ô¦ó¥~¶Ô¤u§@Âk¶¤«á¡A»â¾Éª«®Æ¤Î¨®½ø¤§²M¼ä¤u§@¡A¨Ã¨ÑÀ³¥ô¦óÕ¦³»Ýn¤§´À¸Éª«®Æ¡F
I¡B ©óȶԤδ«¯Z«á¡A±N¡uªA°È°O¿ý¡v¥H¤Î±N¨äȤé®ÉÕ¦³ªº¨Æ¬G¤§³ø§i®Ñ§e¥æ¡F
J¡B ¦b¾A·í®ÉÔ±N¥ô¦óª«®Æªº·lÃa©Î·l·´±¡¨Æ¦V¦æ°Ê²Õ¥D¥ô³ø§i¡A¨Ã¦VªA°È²Õn¨D¥²»ÝªººûסF
K¡B µn°O¤ô¡B¹q¿ö¤§Åª¼Æ¡F
L¡B ¿í¦u¤Î¨Ï¿í¦u¥Ñ¥q¥O³¡©Òµo¥Xªº©R¥O¤Î«ü¥Ü¡C
²Ä¤T¤Q±ø
¡]¨µÅÞ¥D¥ô¡^
¨µÅÞ¥D¥ô¤§Â¾°È¥Ñ¿DªùÁ`³¡¤@¦W°Ïªø¾á¥ô¡A¨ä¾³d¬°¡G
A¡B ¦b¸Ó³¡¶¤¾á¥ô¨Ò¥~ªA°Èªº¦aÂI¶i¦æ¨µÅÞ¡A¨Ã¬d¹î¨ä¦¨û¹ï²{¦æ©wªº¿í¦u¡A±N¥ô¦ó¤£´M±`¨Æ¬G¦V¤W¯Å³ø§i¡F
B¡B ¶ñ¼g¦³Ãö¨µÅÞ¥U¡A¨C¤é±N¤§¥æ¤©°Æ¶¤ªø¡C
²Ä¤T¤Q¤@±ø
¡]Ȥéû¡^
Ȥéû¤§Â¾°È¥Ñ¿DªùÁ`³¡¤ÎÂ÷®q¦æ°Ê¤À¯¸¤@¦W§U²z®ø¨¾û¾á¥ô¡A¨Ã¨ã¦³¦p¤U¯S§O³d¥ô¡G
A¡B Áa¨Ïµo¥Í¨aÃø¡A¥çÀ³¯d¦uÁ`³¡¤º¡A¤£¯à¥X¯Ê¡F
B¡B ©ó±µ¯Z®É¤Î´«¯Z«á¦V¦æ°Ê²Õ¥D¥ô¤Î°õ¶Ô¯Z¯Zªø©Î¤À¯¸¥D¥ô³ø¨ì¡F
C¡B °Ñ¤©©Ò¦³¦C¶¤¡A¨Ãt³dÂI¦W¤ÎÀˬd¤Hûªº¥~Æ[¡F
D¡B ±µ¯Z«á°Ñ¤©Àˬdª«®Æ¡F
E¡B «ö·Ó¤W¯Å«ü¥Ü½]¬d³q°T¤¤¤ßªº¤u§@¡A¦bµo¥Íºò«æ¨Æ¬G®É»PµL½u³q°Tû¦X§@¡F
F¡B ±N©Ò¦³ª«®Æªº©¹¨Óµn°O¡A¦p¦³»Ýn®É¼W´©¤Hû¤Îª«®Æ¦Ü¨a³õ¡F
G¡B §¹¦¨¥ô¦ó¥~¶Ô¤u§@Âk¶¤«á¡A¨ó§U°õ¶Ô¯Z¯Zªø©Î¤À¯¸¥D¥ô½]¬dª«®Æ¤Î¨®½ø¤§²M¼ä¤u§@¡A¨Ã´À¸É¨®½ø¥²»Ý ªºª«®Æ¡F
H¡B ¥¼¸g¶¤ªø©Î¤À¯¸¥D¥ô³\¥i¡A¤£®e³\携±aÄݸӳ¡¶¤ªºª««~Â÷¶}Á`³¡¡A¨Ã¸T¤î¯¥Í¤H¤º¶i¡A¥B¶·³¦P«ù¦³ ¦³Ãö³\¥iªº¤H¤J¤º¡F
I¡B ÄY®æ½]¬d©Ò¦³¤º³¡ªA°È¨Ã¹ï¤§t³d¡A¥B±N©Ò¬d¹î¨ìªº©Ò¦³¤í¯Ê¤§³B¡B¯ÊÂI©Î¤ò¯f¦V°õ¶Ô¯Z¯Zªø©Î¤À¯¸ ¥D¥ô³ø§i¡F
J¡B ¤£®e³\¦bµÂÀR®É¶¡¤º¹Ë§n¡A±N©Ò¬d¹î¨ìªº©Ò¦³¨Æ¬G³qª¾°õ¶Ô¯Z¯Zªø¡F
K¡B ©]¶¡¨µÅÞÁ`³¡©Ò¦³«Ø¿vª«¡AºÞ²z¸`¬Ù¯à·½¡A¨Ã¥u¶}°Ê©Î¿U«G¤£¥i¤Öªº¾÷¾¹©Î¿O¥ú¡F
L¡B ÄY®æ¿í¦u°V½m®É¶¡¡A¨Ã¥H±áÄÁ³ê¿ô¤Hû¡F
M¡B ¼ö±a·¼É¨ÓÁ{®É¿í¦u¤Î°õ¦æ¤º³¡«ü¥O¡F
N¡B ¦b§Ù³Æ±¡®É¡A¥l¶°¤Hû¤Îµn°O¦U¤Hªº³ø¨ì®É¶¡¡A¨Ã·Ç³Æ¦³ÃöªA°È¡A¥H«K¯à¦b²Ä¤@®É¶¡¤º¦æ°Ê¡F
O¡B ¤É°°êºX¤Î/©Î¶¤ºX¡F
P¡B ¹ï¤ô¡B¹q¿ö¶i¦æÅª¼Æ¡A¥H«K°õ¶Ô¯Z¯Zªø§@¥Xµn°O¡F
Q¡B ¿í¦u¤Î¨Ï¿í¦u¥Ñ¥q¥O³¡©Òµo¥Xªº©R¥O¤Î«ü¥Ü¡C
²Ä¤T¤Q¤G±ø
¡]¹q¸Ü±µ½u¥Í¡^
¹q¸Ü±µ½u¥Í¤§Â¾³d¬°¡G
A¡B Áa¨Ïµo¥Í¨aÃø¡A¥çÀ³¯d¦uÁ`³¡¤º¡A¤£¯à¥X¯Ê¡F
B¡B ©ó±µ¯Z®É¤Î´«¯Z«á¦V°õ¶Ô¯Z¯Zªø¤ÎȤéû³ø¨ì¡F
C¡B ¤u§@®É¶¡¤ºÀ³«O«ùĵı¡A¥¼±oȤéû¹w¥ý±µ´À¡A¤£±oÂ÷¶}³q°T¤¤¤ß¡F
D¡B «O«ù¹q¸Ü»ö¾¹¤Î¹q¸Ü«Ç²M¼ä¤Î¾ã»ô¡F
E¡B ¨³³t±µÅ¥¹q¸Ü¡A´M¨DÃÒ¹ê¨ÆºA¨ä¬O§_ÄY«¡A¨Ã±N¦aÂI©M¨Æ¬G©Ê½è³qª¾È¤éû¡F
F¡B ¥ß§Y±N¨aÃø¨Æ¬G³qª¾¶¤ªø¡B°Æ¶¤ªø©M¦æ°Ê²Õ¥D¥ô¡A·í¦³»Ýn®É©ÎÀò¤W¯Å«ü¥Ü«á¡Aª¾·|¿Dªù¦Û¨Ó¤ô¤½¥q¡B¿Dªù¹q¤O¤½¥q©Mªv¦wĵ¹îÆU¡AըƺAÄY«¡AÀ³³qª¾¿Dªù«O¦w³¡¶¤°Ñ¿Ñªø¤Î¿Dªù«O¦w³¡¶¤¾n®ø¨¾¶¤Ápµ¸©x¡F
G¡B ¤£®e³\«D¾á¥ô³q°T¤u§@ªº¯¥Í¤H³r¯d¦b³q°T¤¤¤ß¤º¡F
H¡B ¤£®e³\¥L¤H¨Ï¥Î©Î±µÅ¥³q°T¤¤¤ßªº¹q¸Ü¡F
I¡B ±N¨ä©ÒÀò±xªº¨Æ¬G¡A¦b¨ä¾Åv¤ÎªA°È½d³ò¤º¡A§iª¾È¤éû¡F
J¡B ±N©Ò¦³±µÀò¤Îµo¥Xªº°T®§¡B¨Æ¬G©Î¦b¨ä¤u§@´Á¶¡¤ºªº¥ô¦óקﱡ¨Æ¡A¤@·§Âµ¿ý¦b¹q¸Üµn°O¥U¤º¡C
²Ä¤T¤Q¤T±ø
¡]³q°T¤¤¤ß¾Þ§@û¡^
¿DªùÁ`³¡¤ÎÂ÷®q¦æ°Ê¤À¯¸³q°T¤¤¤ß¾Þ§@û¤§¤u§@¥Ñ¤@¦W§U²z®ø¨¾û¾á¥ô¡AÕ¤í¯Ê®É«h¥Ñ¤@¦W®ø¨¾û¥X¥ô¤§¡A¨ä¾³d¬°¡G
A¡B ¥¼±oȤéû¹w¥ý±µ´À¡AÀ³¯d¦u³q°T¤¤¤ß¤º¡A¤£¯à¥X¯Ê¡F
B¡B ©ó±µ¯Z®É¤Î´«¯Z«á¦V°õ¶Ô¯Z¯Zªø©Î¤À¯¸¥D¥ô¡A¥H¤ÎȤéû³ø¨ì¡F
C¡B «ö©Ò±µÀòªº«ü¥O¡A¦b¤u§@´Á¶¡¤º¾Þ§@Á`¾÷¤Îµo¥X°T®§¡A¨Ãµn°O©Ò¦³³q°T¡F
D¡B ±N±µ¦¬©Îµo¥Xªº¥ô¦ó°T®§¶ñ¼g¦b°T®§ªí¤W¥æ¤©°Æ¶¤ªø¡F
E¡B «O«ù¹q¸Ü»ö¾¹¤Î¹q¸Ü«Ç²M¼ä¤Î¾ã»ô¡F
F¡B ¤£®e³\¯¥Í¤H³r¯d¦b¤¤¤ß¤º¡F
G¡B ¥ß§Y±N©ÒÀò±xªº¥ô¦ó¨Æ¬G³qª¾È¤éû¡F
H¡B «ö·Ó¤W¯Å³W©w¡Aµ¿ý¤¤¤ß¨C¤éªA°Èµn°O¥U¡C
²Ä¤T¤Q¥|±ø
¡]¨T¨®¥q¾÷¡^
¿DªùÁ`³¡¤ÎÂ÷®q¦æ°Ê¤À¯¸ªº¨T¨®¥q¾÷¤§¤u§@¡A¥Ñ¦³¸ê®æªº®ø¨¾û¾á¥ô¡A¨ä¾³d¬°¡G
A¡B ¦b±µ¯Z«áÀˬd¥Ñ¨ät³dªº¨®½ø¡Aµø¹î¨ä¿U®Æ¡B¼í·Æ¾¯©M¤ô¡A¥H¤Î¤ÞÀº¡B¤ô¬¦©M±èªº¹B§@±¡ªp¡A¨Ã±N©Òµo²{ªº©Ò¦³¤ò¯f§iª¾È¤éû¡F
B¡B ·ÓÅU¤Î¾r¾p¨®½ø¡A¦bµo¥Í¨aÃø©Î¶i¦æ¨ä¥L¤u§@®É¾Þ§@¤ô¬¦¤Î±è¡F
C¡B ¦b¨a³õ®É¤£¯àÂ÷¶}¨®½ø¡A¤×¨ä·í¤ô¬¦©Î±è¥¿¦b¾Þ§@®É¡F
D¡B °£«D¦bºò«æ±¡¡A§_«h¤£¯à±N¨®½ø¾pÂ÷Á`³¡©Î¦æ°Ê¤À¯¸¡AÁa¨ÏÀò±o¤W¯Å³\¥i¡A¥ç¶·¥ýÅýȤéûª¾±x¡AÂk¶¤«á¥çÀ³¦V¨ä³ø¨ì¡F
E¡B ¾r¾p¨®½øÀ³¥[¿¤p¤ß¡A§Y¨Ï¦bºò«æ±¡ªp¤U¥çÀ³¿í¦u¥æ³q±ø¨Ò¡F
F¡B ·íµo²{¥ô¦ó·lÃa©Î·N¥~®É¡AÀ³¥ß§Y³qª¾°õ¶Ô¯Z¯Zªø©Î¤À¯¸¥D¥ô¡F
G¡B ¦b´«¯Z®ÉÀ³±N©Òt³dªº¨®½ø²M²z¤ÎÀˬd§´·í¡A¨Ã±N©Òµoıªº¥ô¦ó¤ò¯f¦V¦æ°Ê¯¸¯Zªø«ü¥X¡F
H¡B ¿í¦u¤W¯Å©R¥O¤Î«ü¥Ü¡C
²Ä¤T¤Q¤±ø
¡]¶Ç»¼û¡^
¿DªùÁ`³¡ªº¶Ç»¼û¤§¤u§@¡A¥Ñ®ø¨¾ût³d¡A¨ä¾³d¬°¡G
A¡B ¦b±`³W®É¶¡¤º±N¨ç¥ó¤Î¨ä¥L¤å¥ó°e¹F¥Øªº¦a¡F
B¡B ¶i¦æ¥l¶°«á¶Ô¤Hû©Î¶i¦æ¨ä¥Lºò«æ¨Æ¥ó¡F
C¡B °õ¦æ¤W¯Å©Ò©R¥Oªº¤@¤Á¤u§@¡C
²Ä¤T¤Q¤»±ø
¡]¥qìN¡^
¿DªùÁ`³¡¤ÎÂ÷®q¦æ°Ê¤À¯¸ªº¥qìN¤u§@¡A¥Ñ®ø¨¾ût³d¡A¨ä¾³d¬°¡G
A¡B ¥~ªíºÝ²ø¡B¦çµÛ¾ã»ô¦a¯d¦u¦b±^¦ì¡A¥¼±oȤéû¹w¥ý±µ´À¡A¤£±o¥X¯Ê¡F
B¡B ¨C¦¸½üÈ«á¦VȤéû³ø¨ì¡F
C¡B ¦b¤u§@¦aÂIÀ³«O«ùĵı¡AÄY®æºÊºÞ¤Hû»P°]²£¤§¶i¥X¡F
D¡B ¨Ïª«¬ì¤Î¦a¤è«O«ù¾ã»ô²M¼ä¡F
E¡B ¤£®e³\¯¥Í¤H¶i¤JÁ`³¡©ÎÂ÷®q¦æ°Ê¤À¯¸¡A¸g³\¥iªÌ«h°£¥~¡F
F¡B ¤£®e³\¥L¤H¦bÁ`³¡«e°±ªy¨®½ø¡F
G¡B ¤£®e³\¸s²³»E¶°¦b¤jªùªþªñ¡F
H¡B ¦b¨C¤éªA°È´«¯Z¡B°V½m¡B¦C¶¤®É¤Î¦³¨ä¥L«ü¥O®É«öÄÁ¡F
I¡B ¿í¦u¤W¯Å©R¥O¤Î«ü¥Ü¡A¨Ã±N©ÒÃhºÃªº¤@¤Á¤£´M±`±¡¨Æ¦VȤéû³ø§i¡C
²Ä¤T¤Q¤C±ø
¡]°õ¶Ô¡^
°õ¶ÔªA°Èºû®É¤G¤Q¥|¤p®É¡A¥Ñ¦æ°Ê²Õ¤Hû¦b¿DªùÁ`³¡¡B氹¥J¤Î¸ôÀô¦æ°Ê¤À¯¸¤º¾á¥ô¥»³¹µ{²Ä¤Q¤E¤Î¤G¤Q±ø©Ò«ü¤§¥ô°È¡C
²Ä¤T¤Q¤K±ø
¡]«á¶Ô¡^
¤@¡B«á¶ÔªA°Èºû®É¤G¤Q¥|¤p®É¡A¥Ñ¦æ°Ê²Õ¤Hû¬°¹ï°õ¶ÔªA°È¼W´©¡A¦b¿DªùÁ`³¡¤º¾á¥ô¥»³¹µ{²Ä¤Q¤E±ø©Ò«ü¤§¥ô°È¡C
¤G¡B«á¶ÔªA°Èªº¤Hû¥ç¦³Åv°õ¦æ¥»³¹µ{²Ä¤G¤Q¤»±ø¤T´ÚB¶µ©Ò«ü¤§¨Ò¥~ªA°È¡C
¤T¡B¦b¹ï§Ü¤Ñ¨aªº¥Á¨¾p¹º¤º¡B©Î¨ä¥L²§±`±¡ªp¡B¤S©Î¸g¶¤ªøq©w®É¡A«á¶ÔªA°È±o¦b氹¥J¤Î¸ôÀô¤À¯¸§@¥X¡C
²Ä¤G³¹
¤Hû±¡ªp¡BªA°È¤§½üȤιï½Õ
²Ä¤T¤Q¤E±ø
¡]¤Hû±¡ªp¡^
Ų©óªA°È»Ý¨D»P¥i°Ê¥Î±ø¥ó¡A®ø¨¾¶¤¤Hû±o³B©ó¥H¤U±¡ªp¡G
A¡B ³Q©e¬£¾á¥ô¤é±`ªA°È¡A¨Ã¥H½üȨî«×¶i¦æ¡F
B¡B ®t¨Ï¡A·í¾á¥ô«ü¥O¤§¯S§O¥ô°È¡B³QÁŧK©Ò¦³©Î¤@¨Ç½üȪA°ÈªÌ¡F
C¡B «ö·Ó¥»¦a°Ï²{¦æªk¨Ò³W©wªºÁ{®É©e¥ôªÌ¡F
D¡B ¥X®t¡A«ö·Ó¥»¦a°Ï²{¦æªk¨Ò³W©w¦V³¡¶¤¥H¥~´£¨Ñ¤£¶W¹L¤@¦~´ÁªºªA°ÈªÌ¡F
E¡B ¬£¾n¡A¦V³¡¶¤¥H¥~´£¨Ñ¤£©T©w´Á¤§ªA°ÈªÌ¡F
F¡B «ö·Ó¥»¦a°Ï²{¦æªk¨Ò³W©w¨É¨ü¥ð°²¤Î¤j°²ªÌ¡F
G¡B ¥Í¯f¦b®a©Î¯d°|ªÌ¡F
H¡B ¦]°·±d±¡ªp¤§±ø¥ó¤Î¦b¾á¥ô¬Y¨Ç¤u§@¥i¯à¤ÞPªº«áªG¡A«öÂå¥Í«ØÄ³¡]¦b®a©Î¤u§@¦a¤è¡^§@µu®É¶¡¥ð¾iªÌ¡F
I¡B «ö·Ó¿Dªù«O¦w³¡¶¤¬ö«ß³¹µ{³W©w©Ò«ü¤§µu´Á¤Îªø´Á°±Â¾ªÌ¡F
J¡B «ö·Ó¿Dªù«O¦w³¡¶¤¬ö«ß³¹µ{³W©w©Ò«ü¤§¤£¦Xªk¯Ê¶ÔªÌ¡F
K¡B «ö·Ó°V½mp¹º¤Îµ{§Ç°Ñ¤©©Ò«üªº°V½m©Î¹ê²ßªÌ¡F
L¡B ¦]ªø´Á©Î¥Ã¤[³à¥¢¤u§@¯à¤O¦Ó¥u¾á¥ô»´«K¤u§@ªÌ¡A¦¹±¡ªp¶·¸g°·±d©eû·|«ØÄ³¡B¿Dªù«O¦w¥q¥O¨C¦~§@¥X®Öã¤è¥i¡F
M¡B ²æÂ÷ªA°È¡Aµ¥«ÝÂର¥t¤@±¡ªpªÌ¡F
N¡B ¨ä¥L¤£¦C¤J¤W«ü±¡ªpªÌ¡C
²Ä¥|¤Q±ø
¡]½üȪA°È¡^
¤@¡B½üȪA°Èªº±Æ¦C«Y«ö¦~¸ê½s±Æ¡A¸û¦~»´ªÌ±Æ¦b³Ì«e¡C
¤G¡B°£¤W´Ú©Ò«ü±¡ªp¥~¡A¤Hû¥ç±o³Q©e¥ô¾á·í«ü©wªº¯S§OªA°È¡C
¤T¡B·Ç³ÆªA°Èªº®ø¨¾û±N«ö¨ä¾¦ì¤Î¾°È³Q¤À²Õ½s¤J²Õ¤Î¬ìªºªA°È½üȪí¡C
¥|¡B°Ïªø¤Î°Æ°Ïªø±N«ö¨ä¾¦ì¤Î¾°È³Q¤À²Õ½s¤J²Õ¤Î¬ìªºªA°È½üȪí¡C
¤¡B©e¥ô¤@¯ë¦b¶i¦æ¤é«e¤i§@¥X¡A¨Ã¥Ñ·Ç³Æ§´·íªº¤Hû¾á¥ô¡C
¤»¡B·í¶}©l°õ¦æªA°È®É¡A¾ãÓªA°È±N³Qµø¬°¤w§@¥X¡C
¤C¡B·í®ø¨¾û¶·¾á¥ô»P½üÈªí¤£¬Û²Åªº¥þ³¡©Î³¡¥÷¤u§@®É¡A¦³ÃöªºÁŧK±N¥Z¸ü©ó¤º³¡«ü¥O¤º¡C
²Ä¥|¤Q¤@±ø
¡]¥ð¯Z¡^
¤@¡B¦b§¹¦¨°õ¶ÔªA°È«á¡A¥ß§YÂର«á¶ÔªA°È¡A¸òµÛ¦b¥i¯à®É¦æ°Ê²Õ¤§¯Z±N¦³¤G¤Q¥|¤p®É¤§¥ð°²¡C
¤G¡B·í¯Ê¥F¤Hû©Î¤u§@¤W¤§»Ýn¤£®e³\¶i¦æì©w¤§¥ð°²®É¡A±oºM®ø¥ð°²©Î¦b«ö¤W¯Å«ü©w¤§¤é¼Æ¤º¦³¨î©Ê¦a¥ð°²¡C
²Ä¥|¤Q¤G±ø
¡]¹ï½Õ¤u§@¡^
¤u§@¤§¹ï½Õ±o¥Ñ§@¥X©e¥ôªº¤W¯Å§åã¡A¦ý¤£±o¹ï¤u§@©Î²Ä¤TªÌ¦³©Ò§«Ãª¡A¥Bµw©Ê³W©w¹ï½Õ¶·¦b¹ï¤è§@¥X½Õ°ÊªºÄò«á²Ä¤@¦¸¥X¶Ô¶i¦æ¡C
²Ä¥|¤Q¤T±ø
¡]®t¨Ï¡^
¤@¡B¥q¥O³¡±o©e¥X¥²¶·¼Æ¥Øªº¤Hû¡A¾á¥ôÁ`³¡©Î¤À¯¸¤º³¡¦U¶µ¤u§@©Î¥ô¦ó¯S§OªA°È¡A¦¹«Yµø¥G¤Hû¾á¥ô¸Óµ¥Â¾°È¨ã¦³¯Sªø¡B¦³¨}¦nÓ¤H¦Ò¶Ô¤ÎªA°È¦~¸ê¸ûªø¦Ó©w¡C
¤G¡BªA°È¤Ö©ó¤@¦~ªÌ¤£±o³Q©e¬£¾á¥ô®t¨Ï¤u§@¡A°£«D¨ã¦³¹ï¤u§@¦³§Qªº¯SªøªÌ¡A¸g¤»Ó¤ëªA°È«á¤è±o¬°¤§¡C
¤T¡B©Ò¦³¥X¥ô®t¨Ï¤§¤Hû¥²¶·¾á¥ô¥Ñ¤W¯Å©Ò«ü©w¤§½üȪAªA¡C
²Ä¥|¤Q¥|±ø
¡]¥X®t±ø¥ó¡^
¤@¡B¥X®t¤Î¬£¾nªº©e¥ô¤@¯ë¥u¹ïªA°È¶W¹L¤¦~ªº¤Hû¦Ó¨¥¡A¨Ãµø¥G¨äÅé¯à¡B´¼¤O©Î±M·~¸ê®æ¥H¤Î¹ï§Y±N¥X¥ôªºªA°ÈÃþ§O¯à§_³Ó¥ôµ¥¨Ó§@¥X¡C
¤G¡B¥X®t¤Î¬£¾nªº±¡ªp¤£·|§«Ãª¤Hû¤§Â¾µ{¡C
²Ä¤T½s
¤Hû
²Ä¤@³¹
¹ÎÅé¤Î²{§Ð¤Hû
²Ä¥|¤Q¤±ø
¡]¹ÎÅé¡B¾¯Å¤Î²{§Ð¤Hû¡^
¤@¡B®ø¨¾¶¤ªº¹ÎÅé¤Î¾¯Å«Y¦b¿Dªù«O¦w³¡¶¤¶ñ¸É¤Î¾µ{¨î«×¤ºq©w¡C
¤G¡B®ø¨¾¶¤¤Hû½s¨î¥]¬A¡G*
A¡B ¶¤ªø¤Î°Æ¶¤ªø¡F
b¡^ ®ø¨¾¶¤¨k©Ê¤§´¶³q¾µ{©Îª½½u¾µ{¤§Á`½s¨î¤º¤§¦U¾¯Å¬°:§U²z°Ïªø¡B¤@µ¥°Ïªø¡B°Ïªø¡B°Æ°Ïªø¡B°ª¯Å®ø¨¾û¤Î®ø¨¾û¡F*
c¡^ ®ø¨¾¶¤¤k©Ê¤§´¶³q¾µ{©Îª½½u¾µ{¤§Á`½s¨î¤º¤§¦U¾¯Å¬°¡G°Æ°Ïªø¡B°ª¯Å®ø¨¾û¤Î®ø¨¾û¡C*
¤T¡B²{§Ð®ø¨¾û¥H¾¯Å¤Î¦~¸ê¶¶§Çµn¿ý¦b¦³Ãö½s¨î¤º¡C*
¥|¡B¤Hû½s¨î¸ü©ó¥»³W³¹¤§ªþ¥óB¡C*
* ¤w§ó§ï - ½Ð¬d¾\¡G²Ä42/92/M¸¹ªk¥O
²Ä¥|¤Q¤»±ø
¡]¶i¤J¡^
«ö·Ó¿Dªù«O¦w³¡¶¤¶ñ¸É¤Î¾µ{¨î«×¥H¤Î¦a°Ïªv¦wªA°È¤u§@ºÞ¨î³W«h¤§³W©w¡A§ë¤J®ø¨¾¶¤ªº¤Hû¡AÀ³¦b×Ū´¶³q¤Î¯S§O¦a°Ïªv¦wªA°È½Òµ{«á¡A¤À§O¶i¤J®ø¨¾û¤Î°Æ°ÏªøÂ¾¦ì¤º¡C
²Ä¥|¤Q¤C±ø
¡]¾¦ì¤§¶i¤J¦¸§Ç½s±Æ¡^
¾¦ì¶i¤J¤§¦¸§Ç½s±Æ¡A«Y«ö·Ó¦a°Ïªv¦wªA°ÈºÞ¨î³W«h¤§¦a°Ïªv¦wªA°È°V½m´Á©ÒÀò±oªº³Ì«á±o¤À¡A«ö»¼´î¦¸§Ç½s±Æ¡C
²Ä¥|¤Q¤K±ø
¡]®Ê¤É¡^
¤@¡B«ö·Ó³Q©Ó»{¤§±M·~¸ê®æ¤Î¯à¤O¡BªA°È®É¶¡¡B¹ÎÅ餧±ø¥óµ¥¡A®ø¨¾û¦³Åv¦b¨ä¾µ{¤º¤É¯Å¡C
¤G¡Bĵû¦b¾¯Åªí¤º¤§®Ê¤É«Y´`§Ç¦a«ö©Ò©w¤§Â¾¯Å½s¨î¦Ó¶i¦æ¡A¥B¨ä¥²¶·¬°²{§Ð¤Hû¡C
¤T¡B®Ê¤É¤è¦¡¤Î®Ê¤ÉÀ³²Å¦X¤§±ø¥ó¥Z¸ü©ó¿Dªù«O¦w³¡¶¤®Ê¤É³¹µ{¤º¡C
²Ä¥|¤Q¤E±ø
¡]¾¯Å¡X¡X ¾¶¥¤§®Ê¤É¡^
®ø¨¾û¡B§U²z®ø¨¾û¡B°Æ°Ïªø©M°Ïªøµ¥ªº¨C¤@¾¯Å¤Hû¾¶¥ªº®Ê¤É¡A«Y«ö·Ó¦b¿Dªù«O¦w³¡¶¤¶ñ¸É¤Î¾µ{¨î«×¤º©Ò©w¤§¦Ò¶Ô¬°¤§¡C
²Ä¤¤Q±ø
¡]¾¯Åªí¡X¡X ¤uÄÖ¡^
¤@¡B¤Hû¤§Â¾¯Åªí«Y«ö¾¦ì¥Ñ°ª¦Ü§C½s±Æ¡A¦b¦P¤@¾¦ì¸Ì«ö¾¶¥±Æ¦C¡A¦Ó¾¶¥¤¤«hµø¥G¤uÄ֨ӱƦC¡C
¤G¡B¦b¨C¤@¾¦ì¤¤¡A¤Hû¦b¸Ó¾¶¥¤ºªº¤uÄÖ«Y«ö¦b¤º³¡«ü¥O¥Zµn®Ê¤É§å¥Ü¤§¤é°_pºâ¡A³Ìªñ´ÁÀò®Ê¤ÉªÌ³Qµø¬°¤uÄ̵ֳuªÌ¡C
¤T¡B«ö¿Dªù«O¦w³¡¶¤¬ö«ß³¹µ{©Ò©w¤§¬ö«ß³B¤À©Ò²£¥Íªº®Ä¤O¡A·|¼vÅT¤uÄÖ¤§pºâ¡C
²Ä¤¤Q¤@±ø
¡]¸û§C¯Å¥ô°È¡^
®ø¨¾¶¤¤Hû¤£¯à³Q©e¥ô¾á¥ô¤ñ¨ä¾¦ì¸û§Cªº¥ô°È¡A¥ç¤£¯à¨ü¤ñ¨ä¾¯Å©Î¤uÄÖ¸û§C¤§¤HûºÞÁÒ¡C
²Ä¤¤Q¤G±ø
¡]¸p¥ô¤ÎÝ¥ô¡^
¤@¡B¸p¥ô«Y¥Ñ¦P¤@¾¯Å¤Hû§@¥X¡AÕ¤í¯Ê®É¡A«h¥Ñª½±µ¤U¤@¯Å¤Hû¾á¥ô¤§¡C
¤G¡B©Ò¦³¸p¥ô¾á¥ôª½±µ¤W¤@¯Å¾¦ì¤§¤Hû¡A¨ä¾¯Å§Y³Qµø¬°»P¸Ó¯Å¬Û¦P¡C
¤T¡B·í¸p¥ô«YÁ{®É©Ê®É¡A¸p¥ô¤HÀ³®Ú¾Úì¨Ó³Q±µ´À¤H¤§§h©J¤Î¤è¦¡¨Ó¿ì¨Æ¡C
¥|¡B¾°È©ÎªA°È¤§Ý¥ô±o³Q«ü©w¡A±©¶·¸ü©ó¤º³¡«ü¥O¤º¡C
²Ä¤¤Q¤T±ø
¡]¾°È¤§¤W¥ô¡^
¤@¡B¶¤ªø¥X¥ô¾°È®É¡AÀ³¹ï©Ò¦³³]¬I¡B¤À¯¸©M³¡ªù¤©¥Hµø¹î¡A·í²{§Ð¤Hû©MªA°È©Ê½è³\¥i®É¡A¤U¥O¶i¦æÁ`¦C¶¤±µ¨üÀ˾\¡A¨Ã¥Ñ¥¿¦¡¶}©l¾á¥ô¨ä¾°È¤§¤é°_p¤T¤Q¤Ñ¤º¦V¿Dªù«O¦w¥q¥O§e¥æ¤@¥÷Ãö©óÀç©Ð¡B¦æ¬F¡B¬ö«ß¡B°V½m¤Îª«®Æªº³ø§i®Ñ¡C
¤G¡B°Æ¶¤ªø¥X¥ô¾°È®É¡AÀ³¹ï©Ò¦³³]¬I¤©¥Hµø¹î¡A¨Ã¦b¤T¤Q¤Ñ¤º¦V¶¤ªø§e¥æ¤@¥÷Ãö©ó¥Ñ¨ät³dªº¤u§@¤§³ø§i®Ñ¡C
¤T¡B³Q©e¥ô¬°¥D¥ô¯Åªº®ø¨¾¶¤¤Hû¥X¥ô¦³Ãö¾°È®É¡AÀ³¹ï¨äºÞ²zªº¤Hû¤Î©Ò¦³¥Ñ¨ät³dªº³]¬I©Mª«®Æ¤©¥Hµø¹î¡A¨Ã¦b¤T¤Q¤Ñ¤º¦V¨äª½ÄݤW¥q§e¥æ¤@¥÷Ãö©ó¥Ñ¨ät³dªº¤u§@¤§³ø§i®Ñ¡C
²Ä¤G³¹
¬ö«ß¤ÎÅv¤O¨î«×
²Ä¤¤Q¥|±ø
¡]¬ö«ß¨î«×¡^
¿Dªù«O¦w³¡¶¤¬ö«ß³¹µ{¾A¦X¦V®ø¨¾¶¤¤Hû¬I¦æ¡C
²Ä¤¤Q¤±ø
¡]Åv¤O¡^
¤@¡B¦bµo¥Í¨aÃø®É¡A®ø¨¾¶¤¶¤ªø±o¡G
A¡B «ØÄ³¥l¶°¥ô¦ó¦³¥Îªº¤H¤h¤Î©Ò»Ýªº¨®½ø¡A¥H±Ï´©¥Í ©R¤Î«O»Ù°]²£¡F
B¡B ¦û¥Î©Ò»Ýªº¼Ó¦t¡A¥H³]¥ß¤½²³±Ï´©ªA°È¡F
C¡B ¨Ï¥Î¥ô¦ó¤½¦@©Î¨p¤H¤ô·½¡F
D¡B ¨Ï¥Î¥ô¦ó¯à®e³\§ó¦³®Ä¦a±µªñ¡A¨Ã¯à´£°ªªA°È¤Î±Ï ´©®Ä¯àªº«Î¦t¸ô®|¡F
E¡B Õ¦³»Ýn¬°¶i¦æ·À¤õ¦æ°Ê©Îªý¤î¨ä½¯©µ¡A¤U¥OºM Â÷¡B©î¨ø¡B·h²¾¤Î¤ÁÂ_»P¨a³õ¬Û³sªº«Î¦t¡C
¤G¡B¦b°õ¦æ¥ô°È®É¡A¥ô¦ó¥Ñ®ø¨¾¶¤¤Hû¾ÉPªº·lÃa¡A§¡³Q»{¬°¦]¨aÃø¦Ó¤ÞPªÌ¡C
²Ä¤¤Q¤»±ø
¡]¦æ¬°¡^
®ø¨¾ûªº¦æ¬°À³¨Ì·Ó¤U¦C³W«h¡G
A¡B ¨ä«Y¦ÛÄ@¦a©w«O»ÙªÀ·|¡A¹ï§Ü¤Ñ¨a©Î§Þ³N¤Wªº¨a®`¤Î§xÃø±¡ªp¡A¬G¶·´L·qªÀ·|¡F
B¡B ¦b¥ô¦ó±¡ªp¤U¡A´L«¤HÃþ¥Í©R¡A«OÅ@¨ä°]²£¡F
C¡B ¥¿½T¦a§PÂ_¦MÀI±¡ªp¡A·í¬@±Ï¤H©R®É¦b¦æ°Ê¤WÀ³¦³µLÄߤΫi´±ºë¯«¡A¨Ï³¡¶¤¡u±Ë¤v¬°¤H¡vºë¯«±o¥Hµo ´¥ú¤j¡F
D¡B ¦b¥ß§Y¤Î±Mª`¦a¬°¯f±wªÌ¤Î¹JÃøªÌ´£¨Ñ´©§U®É¡A©Î¨ó§U©Ò¦³©~¥Á¸Ñ¨M¤é±`¥Í¬¡§xÃø®É¡AÀ³¥Ã»·¨ã¼e¤¯¦æ¬°¡F
E¡B Ãöª`¥Ñ¨ä«OÅ@¤ÎºûÅ@¤§©~¥Á°]²£¤Î¨ä©Ò¦³ª«¡A¤£®e³\¨ä·lÃa¡A°£«D¬°Á×§K¨ä¥L¸û¤j·l®`®É¤è±o¬°¤§¡C
²Ä¤T³¹
«Ý¹J¡BÅv§Q¤Î¸q°È
²Ä¤¤Q¤C±ø
¡]¶i¤JÅv§Q¡^
®ø¨¾¶¤¤Hû§@¥X¤u§@¦æ¬°©Î¥ô°È®É¡A¦³Åv¦Û¥Ñ¶i¤JÁ|¦æ¤½²³¶°·|ªº¡B©Î®e³\¤½²³¶i¤J¦Ó¶·¥I´Úªº³õ©Ò¡A¤S©Î¶i¤J¶·¥IY¤z¶O¥Î©Î¶·«ù¦³¥ô¦ó¤H§¡¥i¨ú±o¤J³õ¨éªº¦a¤è¡C
²Ä¤¤Q¤K±ø
¡]¥ð°²¡B½Ð°²¤Î¯Ê¶Ô¡^
¤@¡B·í¤u§@±ø¥ó®e³\®É¡A®ø¨¾¶¤¤Hû¥i¨É¦³¿Dªù«O¦w³¡¶¤¬ö«ß³¹µ{¤Î²{¦æ¤@¯ëªk¨Ò©Ò«ü¤§¥ð°²¤Î½Ð°²¡C
¤G¡B°£¯f°²¥~¡A©Ò¦³°²´Á¥i¦]¬ö«ß±¡¨Æ©Î¤½²³§Q¯q¦Ó¤¤¤î¡C
¤T¡B©Ò¦³¥ð°²©M¯Ê¶Ô±N¸ü©ó¤º³¡«ü¥O¤º¡C
¥|¡B¥¿¦b¨É¨ü°²´Áªº¤Hû±N·|±µ¨ì¤@¥÷¸ü©ú¦³Ãö³\¥i¤§¥ð°²¾Ì¾Ú¡C
¤¡BÀ³³ø¨ìªº®ø¨¾¶¤¤Hû¡AÕ¦]¯f©Î¤H¤O¤£¯à§Ü©Úªºì¦]¦Ó¤£¯à³ø¨ì®É¡AÀ³¥H³Ì¨³³tªº³~®|³qª¾©ÒÄݤ§«ü´§³¡¡C
²Ä¤¤Q¤E±ø
¡]Á~ĤΨä¥L«Ý¹J¡^
«ö·Ó²{¦æªk¨Ò¡A®ø¨¾¶¤¤Hû¨É¦³¥H¤UÅv§Q¡G
A¡B ¤ëÁ~¤Î¨ä¥L»P¨ä¾¯Å¬Û¦Pªº¹Sª÷¡F
B¡B ¥Ñ¨p¤Hn¨D§@¥XÃB¥~ªA°Èªº¹Sª÷¡F
C¡B Àò¤À°t¨îªA¤Î¾c¡F
D¡B ¿¯¹¬z¶K¡F
E¡B ¥]¬A¨ä®aÄݦb¤ºªºÂåÀø¡BÃĪ«¤Î¦í°|¸É§U¡F
F¡B ¨C¤ë¯S§O½àª÷¡F
G¡B ¾á¥ô½Òµ{©Î¹ê²ß½Òªº±Ð®v¡B¾É®v©Î·þ¾Éû¦³Åv¦¬¨ú °V½m½àª÷¡C
²Ä¤»¤Q±ø
¡]·q§¤ÎP·q»ö¦¡¡^
¤@¡B®ø¨¾¶¤¤Hû¦V°Æ°Ïªø¤Î¥H¤Wªº°ª©ó¥»¨Â¾¦ì¤§ªø©x·q§¡C
¤G¡B©Ò¦³¤Hû¶·¦V°êºX¤ÎºX¼m¡B°ê®a¤¸º¡B¥»¦a°ÏÁ`·þ¡B¬ïµÛxªA©ÎÃÒ©ú¬°¤W±L¥H¤W¤§®ü¡B³°¡BªÅxªø©x·q§¡C
²Ä¤»¤Q¤@±ø
¡]³ø¨ì¡^
¤@¡B¦b¥H¤U±¡ªp¤º¡A©Ò¦³¤Hû¶·¦V¨ä¤W¥q³ø¨ì¡G
A¡B ¶i¤J¥»³¡¶¤¡F
B¡B ®Ê¤É«á¡F
C¡B ±¡ªp§ïÅÜ¡F
D¡B ¥ð°²¡B¯dÂå©Î¯f°²«á´_¾®É¡F
E¡B ¥ô¦ó¬ö«ß³B¤À²×µ²«á¡C
¤G¡B³ø¨ìªº¶i¦æ¥]¬A¥H¤U´XºØ±¡§Î¡G
A¡B ¶¤ªø¦V¿Dªù«O¦w¥q¥O¡F
B¡B °Æ¶¤ªø¦V¶¤ªø¡F
C¡B §U²z°Ïªø¦V¶¤ªø¤Î°Æ¶¤ªø¡F
D¡B ¤@µ¥°Ïªø¦V¶¤ªø¡B°Æ¶¤ªø¤Î¨ä©ÒÁõÄݪº§U²z°Ïªø¡F
E¡B °Ïªø¦V¶¤ªø¡B°Æ¶¤ªø¤Î¨ä©ÒÁõÄݪº§U²z°Ïªø©Î¤@µ¥°Ïªø¡F
F¡B °Æ°Ïªø¦V°Æ¶¤ªø¤Î¨ä©ÒÁõÄݪº§U²z°Ïªø¡B¤@µ¥°Ïªø¤Î°Ïªø¡F
G¡B ¨ä¥L¤Hû¦V©ÒÁõÄݪº°Ïªø¤Î°Æ°Ïªø¡C
¤T¡B³ø¨ìÀ³¦b²Ä¤@´Ú©Ò«ü±¡ªpµo¥Í«á¤G¤Q¥|¤p®É¤º§@¥X¡At¦³®t¨Ï©Î¬£¾n¦bÂ÷®qªº¤HûÀ³¦b¤W¤È¤E®É«e©¹³ø¨ì¡A¨ä¾lªÌ«hÀ³¦b´«¯Z®É¬°©y¡C
²Ä¤»¤Q¤G±ø
¡]«O±K¡^
©Ò¦³®ø¨¾¶¤¤Hû¥Ñ©ó¥X¥ô¾°È¦ÓÀòª¾ªº¤@¤Á±¡¨Æ¤Î¸ê®Æ¡A§Y¨ÏµL¾÷±K©Î¯µ±K©Ê½è¡A§¡À³¤©¥H«O±K¡C
²Ä¤»¤Q¤T±ø
¡]ªA°Èµû¤À¡^
«ö·Ó¿Dªù«O¦w³¡¶¤Ó¤H¦Ò¶Ô³¹µ{¤§³W©w¡A¹ï©Ò¦³®ø¨¾¶¤¤Hû©Ò§@¥X¤§ªA°È¡AÀ³©w´Á©Ê¤©¥Hµû¤À¡C
²Ä¤»¤Q¥|±ø
¡]µù¥U½s¸¹¡^
¤@¡B®ø¨¾¶¤¤Hû¦b§ë¤J¸Ó¶¤®É¡A±NÀò¤À°tµù¥U½s¸¹¡A¥B¦b¨ä¾ãÓ¾µ{¤º§¡·|«O«ù¤£ÅÜ¡C
¤G¡B®ø¨¾û¤Î§U²z®ø¨¾ûÀ³«ö·Ó¿Dªù«O¦w³¡¶¤¨îªA³¹µ{¤§³W©w¡A±Nµù¥U½s¸¹ªþ©ó¨îªA¤W¡C
²Ä¤»¤Q¤±ø
¡]»{§O¤èªk¡^
©Ò¦³®ø¨¾¶¤¤Hû§¡Àòµoµ¹¤@Ó±M¨Ñ¿Dªù«O¦w³¡¶¤¦¨û¨Ï¥ÎªºÃÒ¥ó¡A¦ý¦bªk¨Ò¦³©Òn¨Dªº±¡ªp¤U¡A¤£¯àÁŧK¥B¤£¯à¥N´À¥Á¨ÆÃÒ©ú¤å¥ó¡C
²Ä¤»¤Q¤»±ø
¡]¬ö¿ý¯È¡^
Ó¤H¬ö¿ý¯È¸ü¦³©Ò¦³®ø¨¾¶¤¤Hû¦b³¡¶¤ªA°Èªº®É¶¡¤º¤@¤Á¥Zµn¦b¤º³¡«ü¥Oªº©Ò¦³¸g¾ú°O¿ý¡A¤×¨ä¬°¡G
A¡B ©e¥ô¡F
B¡B ®Ê¤É¡F
C¡B ¥ð°²¡F
D¡B ¤j°²¡F
E¡B ¯Ê¶Ô¡F
F¡B ¨ü¾±¡F
G¡B ¹Å¼ú¡F
H¡B ªk®x¶Ç¥O®Ñ¡F
I¡B ¦í°|¤Î¥X°|¡F
J¡B ½Òµ{¡F
K¡B ¦Ò¸Õ¡F
L¡B ¹ê²ß¡F
M¡B ¬ö«ßµn°O¤Î¨ä¥Lȱo¬ö¿ýªº¨Æ¶µ¡C
²Ä¥|³¹
¾Åv
²Ä¤»¤Q¤C±ø
¡]¶¤ªø¡^
°£²Ä¤K±ø©Ò«üªÌ¥~¡A¶¤ªøÁÙ¦³¥H¤U¾Åv¡G
A¡B °õ¦æ©Î¨Ï°õ¦æ¿Dªù«O¦w¥q¥O¤§©R¥O¡F
B¡B °õ¦æ©Î¨Ï°õ¦æ²{¦æªk¨Ò¡B³¹µ{¤Î©R¥O¡F
C¡B »â¾É¡B½]¬d¤ÎºÊ¹î¥Ñ®ø¨¾¶¤ÄݤU¤§¾÷ºc¤Î³æ¦ì¡A¨Ã¨î©w³Q»{¬°¥²»Ýªº©R¥O¤Î«ü¥Ü¡F
D¡B ¬°¨Ï©Ò¦³¾÷ºc¤Î³æ¦ì¤@Å餯¤Î¨}¦n¹B§@¡A¦V¿Dªù«O¦w¥q¥O«ØÄ³¥Zµnªk¨Ò¡B³¹µ{©Î»{¬°¾A©y±Ä¨úªº±¹¬I¡F
E¡B ¦V¿Dªù«O¦w¥q¥O«ØÄ³®ø¨¾¶¤¤Hûªº©e¥ô¡B®Ê¤É¡B²Â¾¤Î¤¤¤î¦X¬ù¡F
F¡B¨M©w¬ö«ß°_¶Dªº§@¥X¡F
G¡B «ö³W¦æ¬ö«ß³¹µ{ªº³W©w¡A¹ï¤UÄݬI¥H¼ú»@¡F
H¡B ¦bªk¨Ò©Ò½á¤©ªºÂ¾Åv½d³ò¤ºµ¹¤©¤Hû¥ð°²¡F
I¡B ¥l¶°¬ö«ß©eû·|¡F
J¡B «ö¿Dªù«O¦w¥q¥Oªº±ÂÅv¡A®Öã®ø¨¾¶¤¤Hû¾á¥ô¸g¨ä¥L¤H¤hn¨Dªº¯S§O©Ê½èªA°È¡F
K¡B ®Öã¦b³¡¶¤¥H¥~´£¨ÑªA°Èªº¤Hû¤§´À´«¡F
L¡B ¨î©wÃö©ó®ø¨¾¶¤ªº«ØÄ³®Ñ¡A¥H«K¨î©w¹wºâ¥U¡F
M¡B ¦b¤£§«Ãª¥ß§YÀ³±Ä¨úªº±¹¬I¤§±¡ªp¤U¡A§iª¾¿Dªù«O¦w¥q¥O¥ô¦óÄY«¨Æ¬G¡C
²Ä¤»¤Q¤K±ø
¡]°Æ¶¤ªø¡^
°£²Ä¤E±ø©Ò«üªÌ¥~¡A°Æ¶¤ªøÁÙ¦³¥H¤U¾Åv¡G
A¡B ¥X¥ô¥Ñ¶¤ªøq©wªºÃö©ó¤Hû¤Îª«®Æ¤§ºÞ²z¡B°V½m¡B¤u§@ªº¨ó½Õ¤Î½]¬dµ¥Â¾°È¡A¨Ã«ØÄ³©Î©w¥X¥²»Ýªº§ïµ½±¹¬I¡F
B¡B ¨ó½Õ¡B«ü¾É¤ÎºÊ·þ¤H¨Æ¡B¸Éµ¹º[°V½m³Bªºp¹º¬¡°Ê¡F
C¡B «ö·Ó¦æ°Ê²Õ©M¨¾¤õ²Õªº»Ýn¥H¤Î¤H¨Æ¡B¸Éµ¹º[°V½m³Bªºp¹º¬¡°Ê¡A¨ó½Õ¡B«ü¾É¡BºÊ·þ¤Î½]¬d¦æ°Ê²Õ©Ò¶i¦æªº¤u§@¡F
D¡B ¨µµø®ø¨¾¶¤ªº³]³Æ¤Îª«®Æ¡A©w¥X«O¾i¤Îºûתº¾A·í ±¹¬I¡F
E¡B ¥D«ù¦æ¬F©eû·|¤Î¬ö«ß©eû·|¡F
F¡B ´M¨D¹w¨¾¥ô¦ó¬ö«ß¹H¥Ç¡A¨Ã«ö¿Dªù«O¦w³¡¶¤¬ö«ß³¹µ{©Ò±Â¤©ªº¬ö«ß¾Åv°õ¦æ¤§¡F
G¡B ¨C¤éÀ³Àòª¾¿ý©ó¨C¤é¨Æ¬Gµn°O¥U¤WÃö©óª«®Æ¤Î¤Hûªº¨Æ¬G¡A¶i¦æ©Î¤U¥O¶i¦æ½Õ¬d¡A¨Ã©w¥X¥²»Ýªº§ïµ½ ±¹¬I¡F
H¡B ¨C¤é¦V¶¤ªø³ø§i¨Æ¬G©M«ö¨ä©Ê½èÀ³§iª¾ªº¥ô¦ó¨Æ ©y¡C
²Ä¤»¤Q¤E±ø
¡]§U²z°Ïªø¡^
¤@¡B§U²z°Ïªø¾á¥ô¤§Â¾°È¦p¤U¡G
A¡B ¦æ°Ê²Õ¥D¥ô¡F
B¡B ¨¾¤õ²Õ¥D¥ô¡C
¤G¡B¯S§O¾á¥ô¡G
A¡B «ö·Ó¶¤ªøªº«ü¥O¤Î±µÀòªº«ü¥Ü¡A»â¾É¡B«ü¾É¤Î½]¬d ¥Ñ¨ät³dªºªA°È¡F
B¡B p¹º¤Î«ØÄ³¥²»Ýªº«ü¥Ü¡A¨Ï¥Ñ¨ät³dªºªA°È¯à¨}¦n¶i¦æ¤Î¦³¨}¦n®Ä¯à¡F
C¡B °õ¦æ¤Î¨Ï°õ¦æ²{¦æªk¨Ò¡B³¹µ{¡B©R¥O¤Î«ü¥Ü¡F
D¡B ±N¨ä³¡ªùªº¤å¥ó§e¥æ¶¤ªø§@¥X§å¥Ü¡F
E¡B ·í³Qn¨D®É¹ï¨ä¤UÄݪº¹D¼w¤Î±M·~¸ê®æ§@¥X³ø§i¡F
F¡B ¯d·N¨ä¤UÄݪº¬ö«ß¡F
G¡B ¾á¥ô¨ä¥L³Q©e¬£ªºÂ¾°È¡C
²Ä¤C¤Q±ø
¡]¤@µ¥°Ïªø¡^
¤@¡B¤@µ¥°Ïªø¾á¥ô¤§Â¾°È¦p¤U¡G
A¡B ¦æ°Ê²Õ°Æ¥D¥ô¡F
B¡B ¨¾¤õ²Õ°Æ¥D¥ô¡]¹Ï«hº[·N¨£¬ì¬ìªø¡^¡F
C¡B ¤H¨Æ¡B¸Éµ¹º[°V½m³B¥D¥ô¡F
D¡B ¿ì¤½«Ç¥D¥ô¡C
¤G¡B¾á¥ô¦æ°Ê²Õ°Æ¥D¥ô®É¡A¨ä¾³d¬°¡G
A¡B ¨ó§U¥D¥ô¡A¦b¨ä¯Ê®u¡B¦Xªk©Ê¦a¤£¦b³õ®É¥N´À¤§¡A¥B¦b¶¤ªøÂ¾¦ìÄaªÅ®É¥X´À¡Aª½¦Ü¦³·sªº©e¥ô¬°¤î¡F
B¡B ¥X¥ô¥Ñ¥D¥ôq©wªº¡A¥Ñ¸Ó³B©Òt³d¤§Ãö©ó¤Hû©Mª«®ÆªººÞ²z¡B¤u§@ªº°V½m©M½]¬dµ¥Â¾°È¡A¨Ã«ØÄ³©Î©w ¥X¥²»Ýªº§ïµ½±¹¬I¡F
C¡B ¨µµø¥Ñ¸Ó³Bt³dªº³]³Æ¤Îª«®Æ¡A«ØÄ³«O¾i¤Îºûתº¾A·í±¹¬I¡F
D¡B ¨C¤é±µ¨ü¸Ó²ÕªA°È¤Hûªº¨Æ¬G³ø§i®Ñ¡A¨Ã©w¥X¥²»Ýªº§ïµ½±¹¬I¡F
E¡B »PªA°È²Õ¨ó½ÕÃö©ó¨Ï¸Ó²Õª«®Æ¤Î³]¬I¨}¦n¹B§@ªº¥²»Ý±¹¬I¡C
¤T¡B¾á¥ô¤H¨Æ¡B¸Éµ¹º[°V½m³B¥D¥ô®É¡A¨ä¾³d¬°¡G
A¡B «ö·Ó°Æ¶¤ªøªº«ü¥Ü¡A»â¾É¤Î½]¬d¥Ñ¨ät³dªº³¡ªù¡F
B¡B ±N¨ä³¡ªùªº¤å¥ó§e¥æ°Æ¶¤ªø§@¥X§å¥Ü¡F
C¡B ¦b±`³W³W«h¤º°õ¦æ¨ä³¡ªùªº¤u§@¡A¨Ã±N©Ò¦³¶·¥Ñ¤W¯Å¸Ñ¨Mªº±¡¨Æ§e¤W¤©¤W¯Å¡F
D¡B ¯d·N¨ä¤UÄݪº¬ö«ß¡F
E¡B ¾á¦b¨ä¥L³Q©e¬£ªºÂ¾°È¡C
¥|¡B¾á¥ô¿ì¤½«Ç¥D¥ô®É¡A¨ä¾³d¬°¡G
A¡B «ö·Ó¶¤ªøªº«ü¥Ü¡A»â¾É¤Î½]¬d¥Ñ¨ät³dªº³¡ªù¡A¨Ã½T«O«ü¥Üªº¨}¦n°õ¦æ¡F
B¡B ±N¨ä³¡ªùªº¤å¥ó§e¥æ¶¤ªø§@¥X§å¥Ü¡F
C¡B ¯d·N¨ä¤UÄݪº¬ö«ß¡F
D¡B ±Ð±Â©M½]¬d¨ä¤Hûªº±M·~§Þ³N°V½m¡F
E¡B ¦V¤HûÂà¹F¥Ñ¥q¥O³¡µo¥Xªº©R¥O©Î«ü¥Ü¡F
F¡B Àˬd³Q©e¬£¾á¥ô¥~¶Ô¤u§@ªº¤Hû¤§¨îªA©M¸Ë³Æ¡A¨Ã°Ñ¤©¦C¶¤¡F
G¡B ¦V¥q¥O³¡§@¥X¨äÄݤU¤Hû¸ê®æ¤§³ø§i¡F
H¡B ¾á¥ô¨ä¥L«ü©wªºÂ¾°È©Î¤u§@¡C
²Ä¤C¤Q¤@±ø
¡]°Ïªø¡^
¤@¡B°Ïªø¾á¥ôªºÂ¾°È¦p¤U¡G
A¡B ¦æ°Ê²Õ¤§¯Zªø¡F
B¡B ªA°È²Õ¥D¥ô¡F
C¡B ¬ìªø¡C
¤G¡B¾á¥ô¦æ°Ê²Õ¤§¯Zªø®É¡A¨ä¾³d¬°¡G
A¡B »â¾É¤Î½]¬d°õ¶Ô¶¤¥î©Òt³dªº¤u§@¡A¨Ã½T«O¨ä¨}¦n°õ¦æ¡F
B¡B ª`·Nª«®Æ¤Î³]¬Iªº²M¼ä¤Î¨}¦n«O¾i¡F
C¡B ¦V¤HûÂà¹F¥Ñ¥q¥O³¡µo¥Xªº©R¥O©Î«ü¥Ü¡F
D¡B ¦V¦æ°Ê²Õ«ü´§³¡§@¥X¨äÄݤU¤Hû¸ê®æ¤§³ø§i¡F
E¡B ¦V¦æ°Ê²Õ«ü´§³¡³ø§i¨ä½d³ò¤º©Òµo¥Íªº¨Æ¬G¡F
F¡B ¸g±`¨µµø¨ä½d³ò¤º¦s¦³ªº³]¬I¤Î¯¸±^¡F
G¡B ±Ð±Â©M½]¬d¨ä¤Hûªº±M·~§Þ³N°V½m¡F
H¡B ·í¦³»Ýn®ÉÀˬd¤À¬£¤©¤Hû¤§¨îªA¤Î¸Ë³Æ¡F
I¡B ¦V¦æ°Ê²Õ¥D¥ô³ø§i©Ò¦³¿ì¤½®É¶¡¤º©Òµo¥Íªº¨Æ¬G¡F
J¡B «O«ù¤Hû¦í§}ªºµn°O¤§³Ì·s¸ê®Æ¡F
K¡B ¾á¥ô¤W¯Å«ü©wªº¨ä¥L¾°È©Î¤u§@¡C
¤T¡B¾á¥ôªA°È²Õ¥D¥ô®É¡A¨ä¾³d¬°¡G
A¡B »â¾É¤Î½]¬d¨ät³dªº¤u§@¡F
B¡B ±Ð±Â©M½]¬d¨T¨®¥q¾÷¤Î¯S§O¨®½ø¾Þ§@ûªº§Þ³N°V½m¡F
C¡B ¯d·N¥Ñ¨ät³dªº³]¬I¡Bª«®Æ©M¤u³õ/Ü®w»ö¾¹ªº¾ã»ô¤Î«O¾i¡F
D¡B ¬°¨Ï¯à¦³¨}¦n¹B§@©M¤u³õ¦³³Ì¤j®Ä¯à¡A¦V¥q¥O³¡«ØÄ³ª«®Æ»Ý¨Dªº¥R¨¬¨ÑÀ³¡F
E¡B ¦V°Æ¶¤ªø³ø§iª«®Æªº·lÃa©M¾Þ§@©Ê¯à¨Æ©y¡F
F¡B ¯d·N¨ä¤UÄݪº¬ö«ß¡F
G¡B ¾á¥ô¤W¯Å«ü©wªº¨ä¥L¾°È¡C
¥|¡B¾á¥ô¬ìªø®É¡A¨ä¾³d¬°¡G
A¡B «ö·Ó¶¤ªøªº«ü¥Ü¡A»â¾É¤Î½]¬d¥Ñ¨ät³dªº³¡ªù¡A¨Ã½T«O«ü¥Üªº¨}¦n°õ¦æ¡F
B¡B ±N¨ä³¡ªùªº¤å¥ó§e¥æ¶¤ªø§@¥X§å¥Ü¡F
C¡B ¯d·N¨ä¤UÄݪº¬ö«ß¡F
D¡B ±Ð±Â©M½]¬d¨ä¤Hûªº±M·~§Þ³N°V½m¡F
E¡B ¦V¤HûÂà¹F¥Ñ¥q¥O³¡µo¥Xªº©R¥O©Î«ü¥Ü¡F
F¡B Àˬd³Q©e¬£¾á¥ô¥~¶Ô¤u§@ªº¤Hû¤§¨îªA©M¸Ë³Æ¡A¨Ã°Ñ¤©¦C¶¤¡F
G¡B ¦V¥q¥O³¡§@¥X¨äÄݤU¤Hû¸ê®æ¤§³ø§i¡F
H¡B ¾á¥ô¤W¯Å«ü©wªº¨ä¥L¾°È©Î¤u§@¡C
²Ä¤C¤Q¤G±ø
¡]°Æ°Ïªø¡^
¤@¡B°Æ°Ïªø¾á¥ôªºÂ¾°È¦p¤U¡G
A¡B Â÷®q¦æ°Ê¤À¯¸¥D¥ô¡F
B¡B ¬ì¡B¿ì¤½«Ç©M¦æ¬F©eû·|°Æ¥D¥ô¡F
C¡B ¯S§O¨®½øªº¾r¾p¡X¡X ¾Þ§@û¡F
D¡B ¥X¶Ô«ü´§©x¡F
E¡B °V½mû¤Î·þ¾Éû¡C
¤G¡B¨ä¾á¥ôªºÂ¾³d¤×¨ä¬°¡G
A¡B Õ¾á¥ôÂ÷®q¦æ°Ê¤À¯¸¥D¥ô®É¡A¨ä¾³d¤@¦p¥»³¹µ{²Ä¤G¤Q¤E±ø©Ò¸üªÌ¡F
B¡B ¦b¾á¥ô²Õ¡B¿ì¤½«Ç¤Î¦æ¬F©eû·|°Æ¥D¥ô®É¡A©ó¦³Ãö¤§¥D¥ô¯Ê®u©Î¦]¬G¤£¯à°õ¦æÂ¾°È®É¥N´À¤§¡A¾á¥ô¨ä©Òt³dªº»â¾É¾°È®É¶·§¹¥þt°_³d¥ô¡F
C¡B ¨¬°¯S§O¨®½ø¾r¾p¡X¡X ¾Þ§@û®É¾á¥ô¯S§O¨®½ø¡]¶³±è¨®¤ÎªøÁu·á¡^ªº¾r¾p¤Î¾Þ§@¤§¯S§O¥ô°È¡A¨Ãt³d ¨äºûפΫO¾i¡F
D¡B ¨¬°¥X¶Ô«ü´§®É¡A¾á¥ô©Ò¦³¥X¶Ô¤§¨®½ø¤Î¤Hû¥X¶Ô ªº«ü´§¥ô°È¡A¨Ãt³d¨®½ø¤§ºûפΫO¾i¡C
¤T¡B°Æ°ÏªøÁÙ¦³¥H¤U¾³d¡G
A¡B ³z¹L°V½m¡B¥H¨§@«h¡B°V¸Ü¤ÎÄU¿Ùµ¥¤è¦¡«ü¾É®ø¨¾û¼i¦æ¨ä¸q°È¡F
B¡B ¾á¥ô³Q©e¬£¤§¯S§O¾°È¤Î¤u§@¡A¨Ã¥H¯S§O¸q°È¥X¥ô¤§¡F
C¡B ¦b¨Ò¥~ªA°È¤¤¾á¥ô¤h©x¤u§@¡F
D¡B «ö¨ä±M·~©Ê¡A¾á¥ô§Þ³N°V½mªº°V½mû©Î·þ¾Éû¥ô°È¡F
E¡B ¾á¥ô¤W¯Å«ü©wªº¨ä¥L¾°È¤Î¤u§@¡F
F¡B ¦V¤W¯Å³ø§i¥ô¦ó©Òµo²{ªº¤£´M±`¨Æ¬G¡C
²Ä¤C¤Q¤T±ø
¡]§U²z®ø¨¾û¡^
§U²z®ø¨¾û¤§Â¾³d¬°¡G
A¡B ¾á¥ô¨T¨®¤Î±ÏÅ@¨®¤§¥X¶Ô«ü´§©x¡A¨Ã¶·¹ï¨ä¾á¥ôªºªA°È¤Î¤u§@¤è¦¡t³d¡F
B¡B ¾á¥ô¨T¨®¤Î¯S§O¨®½øªº¥q¾÷¾°È¡At³d¾r¾p©M¾Þ§@¡A¥H¤Î¨äºûשM«O¾i¡F
C¡B ¾á¥ôȤéû¤Îx»Ý©x¤§Â¾°È¡F
D¡B ¾á¥ô¦bÁ`³¡¤ÎÂ÷®q¤À¯¸ªº¨C¤é½üȪA°È¡F
E¡B ¦b¦U¬ì¤º¾á¥ô®t¨Ï¾°È¡F
F¡B «ö½üȪí¾á¥ô¨Ò¥~ªA°È¡F
G¡B ¦b°V½m¤Hû¤è±¾á¥ô·þ¾Éû¤u§@¡F
H¡B ³z¹L°V½m¡B¥H¨§@«h¡B°V¸Ü¤ÎÄU¿Ùµ¥¤è¦¡«ü¾É®ø¨¾û¼i¦æ¨ä¸q°È¡F
I¡B ¦V¤W¯Å³ø§i¥ô¦ó©Òµo²{ªº¤£´M±`¨Æ¬G¡F
J¡B ¾á¥ô¤W¯Å«ü©wªº¨ä¥L¾°È¤Î¤u§@¡C
²Ä¤C¤Q¥|±ø
¡]®ø¨¾û¡^
®ø¨¾û¤§Â¾³d¬°¡G
A¡B «ö·Ó¨ä¾°È¡A¾á¥ô¦æ°Ê²Õªº°õ¶Ô¤Î«á¶Ô¤u§@¡F
B¡B ¾á¥ô¹q¸Ü±µ½u¥Í¡B³q°T¤¤¤ß¾Þ§@ûªº¤u§@¡F
C¡B ¾á¥ô¨T¨®¥q¾÷¾°È¡A¨Ã¹ï¨äºûפΫO¾it³d¡F
D¡B ¦bÁ`³¡¤ÎÂ÷®q®ø¨¾¤À¯¸¾á¥ô¨C¤é½üȪA°È¡F
E¡B ¾á¥ô¥qìN¡B¶Ç»¼û¡B¶¤ªø©M¿ì¤½«Çªº±f°Èû¡B¥H¤Î¨ä¥L¥Ñ¤W¯Å«ü©wªº¤u§@¡F
F¡B ½üȾá¥ô¨ät³dªº¨Ò¥~ªA°È¡F
G¡B ¾á¥ô¤W¯Å«ü©wªº¨ä¥L¾°È¤Î¤u§@¡C
²Ä¤C¤Q¤±ø
¡]ºÖ§Q·|¡^
®ø¨¾¶¤¤HûÁõÄÝ¥«¬FÆUºÖ§Q·|¡C
²Ä¥|½s
¤@¯ë³W«h
²Ä¤C¤Q¤»±ø
¡]ĵ§i®Ñ¡^
¤@¡BÕ¦b½á¤©®ø¨¾¶¤ªº¥ô°È¤Î¾Åv½d³ò¤ºµo²{®e©ö¸É±Ïªº¤£¥¿³W¦æ¬°¡B¥B¤£·|§Y®É¹ï¤H̤ΰ]²£¦³·l®`®É¡A±N¥Ñ¦³Ãö¤½°Èû©Î¤½Â¾¤Hû§@¥Xĵ§i®Ñ¡A¨ä¤º¦C©ú³Qµo²{ªº¹H¥Ç¤Î«ØÄ³¹H¥ÇªÌÀ³±Ä¨úªº±¹¬I©M¶·¼i¦æ¤§´Á¡C
¤G¡Bĵ§i®Ñªº¤@¥÷°Æ¥»À³¥æ¤©¹H¥ÇªÌ¡A¨Ã§i¤§Õ¤£¿í¦u©Ò«ØÄ³ªºÀ³±Ä±¹¬I®É¡A¬°²£¥Í¤U±ø®Ä¤O¡A±N§@¥X±±§i®Ñ¡C
¤T¡B±±§i®Ñ¨ä¥L°Æ¥»¥ç±N°e¨ì¿Dªù«O¦w³¡¶¤¥q¥O³¡¤Î¨ä¥L«ü©w¤H¤h¡C
²Ä¤C¤Q¤C±ø
¡]±±§i®Ñ¡^
¦b¤£§«Ãª¥Ñªk¨Ò½á¤©¨ä¥L¤H¤hªºÂ¾Åv¤§±¡ªp¤U¡A¦³Ãö¤½°Èû©Î¤½Â¾¤Hû¦b°õ¦æ½á¤©®ø¨¾¶¤ªº¥ô°È©M¾Åv®É¡AÕµo²{·|ºc¦¨³Q³B»@ªº¹H¥Ç±¡¨Æ®É¡A¶·§@¥X±±§i®Ñ¡A¨Ã±N¤§°e¥æ¦³Ãö¤H¤h¡B¿Dªù«O¦w³¡¶¤¥q¥O³¡¡A¥t¤@¥÷°Æ¥»±H¥æ©Î°e¥æ¹H¥ÇªÌ¡C
²Ä¤C¤Q¤K±ø
¡]¤u§@®É¶¡¤Î¤º³¡«ü¥O¡^
¤@¡B¿ì¤½®É¶¡ªí«Y«ö¶¤ªø«ü¥Ü¦Ó½s©wªº¡C
¤G¡B½üȪA°Èªº´«¯Z®É¶¡¬°¤W¤È¤Q®É¡C
¤T¡B«ö¶¤ªø¤§«ü¥Ü¡A¤º³¡«ü¥O¥Ñ¿ì¤½«Ç¥D¥ôµ¼g¡C
¥|¡B«ü¥Oªº¶Ç¹F¥Ñ¿ì¤½«Ç¥D¥ôt³d¡C
²Ä¤C¤Q¤E±ø
¡]¦C¶¤¤ÎÀˬd¡^
¤@¡B¦b¿Dªù©MÂ÷®q½üȤΨä¥L¨C¤éªA°Èªº´«¯Z®É¡AÀ³Á|¦æ¦C¶¤¤ÎÀˬd¡C
¤G¡B°£¤W´Ú©Ò«üªºÀˬd¥~¡A·í¥ô¦óªA°È¶}©l®É¡A¥ç±N¶i¦æ¦C¶¤¡A¨Ã¥Ñ¦³Ãö«ü´§©x¶i¦æÀˬd¡C
¤T¡B¦b¤À¯¸¤ºªºÀˬd¡A¥Ñ¦³Ãö¥D¥ô¶i¦æ¡C
¥|¡B¬°ÃÒ¹ê¤Hûªº¨îªA¤Î¸Ë³Æ¨}¦n¡B¥Ñ¨ät³dªºª«®Æ©M³]¬I¨ã³Æ¨}¦nªºª¬ªp¡A¦U³¡ªùªº¥D¥ôÀ³¶i¦æ¥²¶·ªºÀˬd¡A¨ÃµÛ¥O¦C¶¤¡C
²Ä¤K¤Q±ø*
¡]®ø¨¾¶¤¬ö©À¤é¡^
¿Dªù®ø¨¾¶¤©ó¤¤ë¤G¤é¬ö©À¨ä³Ð¥ß¡A¨Ã±N¸Ó¤é©R¦W¬°¡§¿Dªù®ø¨¾¶¤¤é¡¨¡C
* ¤w§ó§ï - ½Ð¬d¾\¡G²Ä56/92/M¸¹ªk¥O
¤G¤ë¤K¤é²Ä15/86/M¸¹ªk¥O®Ö㤧®ø¨¾¶¤³¹µ{²Ä¤±ø©Ò«ü¤§ªþªíA
¤G¤ë¤K¤é²Ä15/86/M¸¹ªk¥O®Ö㤧®ø¨¾¶¤³¹µ{²Ä¥|¤Q¤±ø©Ò«ü¤§ªþªíB*
®ø¨¾¶¤¤Hû¹ÎÅé
I ¡X¡X«ü´§¤Hû½s¨î
| ¾ ºÙ | ¾¦ì¼Æ¥Ø | |
| 1992 | 1993 | |
| ¶¤ªø | 1 | 1 |
| °Æ¶¤ªø | 1 | 1 |
II ¡X¡XÁ`½s¨î
A¡X¡X¨k©Ê¤Hû
| ¾ ºÙ | ¾¦ì¼Æ¥Ø | |
| 1992 | 1993 | |
| §U²z°Ïªø | 4 | 4 |
| ¤@µ¥°Ïªø | 6 | 6 |
| °Ïªø | 15 | 17 |
| °Æ°Ïªø | 52 | 50 |
| °ª¯Å®ø¨¾û | 100 | 108 |
| ®ø¨¾û | 470 | 495 |
B¡X¡X¤k©Ê¤Hû
| ¾ ºÙ | ¾¦ì¼Æ¥Ø | |
| 1992 | 1993 | |
| °Æ°Ïªø | - | 3 |
| °ª¯Å®ø¨¾û | - | 5 |
| ®ø¨¾û | - | 43 |
* ¤w§ó§ï - ½Ð¬d¾\¡G²Ä40/88/M¸¹ªk¥O¡A²Ä67/90/M¸¹ªk¥O¡A²Ä42/92/M¸¹ªk¥O




