|
| |||||||||||
| Revogado por : | |||
| Diplomas relacionados : | |||
| Categorias relacionadas : | |||
| Notas em LegisMac | |||
Este diploma foi revogado por: Decreto-Lei n.º 17/97/M
Decreto-Lei n.º 41/90/M
de 23 de Julho
Dotar a população de Macau de condições dignas de habitação é objectivo privilegiado da Administração do Território.
Para alcançar tal objectivo torna-se necessário conjugar a intervenção da iniciativa privada, através de adequadas medidas de apoio e incentivo à construção de habitação de custos controlados, com os esforços despendidos pela Administração na promoção de habitação destinada àqueles que, por situação de carência de meios, não podem aceder tão pouco a uma habitação de custos reduzidos.
Esta é a finalidade do Instituto de Habitação de Macau, organismo criado pelo presente decreto-lei.
Nestes termos;
Ouvido o Conselho Consultivo;
O Governador de Macau decreta, nos termos do artigo 13.º, n.º 1, do Estatuto Orgânico de Macau, para valer como lei no território de Macau, o seguinte:
CAPÍTULO I
Natureza e atribuições
Artigo 1.º
(Natureza jurídica)
É criado o Instituto de Habitação de Macau, designado por IHM, instituto público dotado de personalidade jurídica, autonomia administrativa e financeira e património próprio.
Artigo 2.º
(Tutela)
1. O IHM está sujeito à tutela do Governador.
2. No exercício dos seus poderes da tutela compete ao Governador, designadamente:
a) Aprovar os planos e programas de actividade do IHM;
b) Definir orientações e emitir directivas;
c) Nomear o presidente, o restante pessoal de direcção e chefia do IHM, bem como o pessoal do respectivo quadro;
d) Autorizar a contratação de pessoal;
e) Aprovar o orçamento privativo do IHM e as respectivas alterações, bem como os orçamentos suplementares;
f) Aprovar o relatório e contas de gerência do IHM;
g) Aprovar os actos de gestão dos órgãos dirigentes do IHM que impliquem despesas superiores aos valores legalmente fixados para os serviços dotados de autonomia administrativa e financeira;
h) Autorizar a alienação ou oneração de bens do património imobiliário do IHM e aquisição, por este, de quaisquer bens imóveis, a título oneroso ou gratuito;
i) Homologar os acordos e protocolos celebrados com outras entidades e demais actos previstos na lei.
Artigo 3.º
(Atribuições)
1. Constituem atribuições do IHM:
a) Contribuir para a definição da política de habitação do Território destinada às camadas da população mais carenciada;
b) Assegurar a execução das medidas, programas e acções de habitação social;
c) Promover estudos sobre as condições do parque habitacional do Território, tendo em vista a inventariação das necessidades de habitação destinada à população mais carenciada;
d) Proceder ao estudo e propor as normas técnicas a que devam obedecer a habitação social promovida directamente pela Administração do Território e a habitação de promoção apoiada a construir em regime de custos controlados;
e) Definir os critérios para a fixação das rendas das habitações do seu património, bem como das condições de acesso dos candidatos às mesmas habitações;
f) Definir, de acordo com o programa anual de concessão de terrenos do domínio privado do Território estabelecido para contratos de desenvolvimento para a habitação - CDH, as condições específicas dos concursos com vista àquela concessão, bem como promover a negociação directa dessas condições, nos casos excepcionais em que tal seja reconhecido como conveniente;
g) Promover a negociação das propostas de aproveitamento para contratos de desenvolvimento para habitação apresentadas por particulares, para terrenos de sua propriedade;
h) Definir as condições das contrapartidas representadas em fogos destinados ao realojamento de agregados familiares de baixos recursos económicos, nas concessões de terrenos em que tal seja obrigação dos concessionários;
i) Acompanhar a negociação de concessões de terrenos em que seja obrigação do concessionário o desalojamento e/ou realojamento dos ocupantes dos terrenos e bem assim fiscalizar as operações de realojamento a efectuar;
j) Gerir o parque habitacional do seu património, bem como aquele que, por decisão do Governador, venha a ficar sob a sua responsabilidade;
l) O Coordenar as acções a levar a cabo pela Administração do Território relativas à promoção de habitação apoiada;
m) Colaborar com os demais serviços responsáveis pela gestão dos respectivos parques imobiliários na definição e implementação de uma gestão integrada do património imobiliário da Administração;
n) Colaborar na definição de uma política global de habitação do Território.
2. A articulação de procedimentos destinados a assegurar a execução do programa de concessão de terrenos do domínio privado do Território estabelecido para contratos de desenvolvimento para habitação será objecto de despacho do Governador.
Artigo 4.º
(Conselho Técnico de Habitação)
1. Para a prossecução das atribuições do IHM, funciona junto deste um órgão de apoio, designado por Conselho Técnico de Habitação, no qual têm assento representantes dos seguintes serviços e entidades:
a) IASM;
b) DSSOPT;
c) DSF;
d) Leal Senado;
e) Câmara Municipal das Ilhas;
f) Caixa Económica Postal.
2. Ao Conselho Técnico de Habitação compete:
a) Concertar a actuação dos Serviços e entidades nele representados relativamente à concretização dos programas, projectos e acções a prosseguir pelo IHM no âmbito da política definida para o sector;
b) Colaborar na inventariação das necessidades gerais de habitação, fornecendo a informação relativa às condições de habitação da população do Território que se encontre disponível nos serviços e entidades representados no Conselho;
c) Contribuir para a definição de ordens de prioridade na implementação das medidas de política definidas para o sector, em articulação com as necessidades gerais de habitação inventariadas;
d) Analisar e dar parecer sobre as questões relativas à integração, conservação e gestão dos equipamentos sociais e das infra-estruturas urbanas nos empreendimentos habitacionais a promover directa ou indirectamente pelo IHM;
e) Dar parecer sobre a proposta a que se refere o n.º 2 do artigo 3.º;
f) Pronunciar-se sobre a execução das medidas de natureza creditícia estabelecidas para o sector, bem como propor as que forem consideradas necessárias, designadamente aquelas a prosseguir através da Caixa Económica Postal;
g) Analisar e avaliar a gestão do parque imobiliário do IHM e dos Serviços e entidades representados no Conselho, propondo as medidas tidas por adequadas à definição e implementação de uma gestão integrada;
h) Pronunciar-se sobre todos os assuntos de interesse para a política de habitação do Território, formulando as recomendações que achar convenientes.
3. O Conselho é presidido pelo presidente do IHM e reúne ordinariamente uma vez por mês e, extraordinariamente, sempre que for convocado pelo presidente.
4. Sempre que o considere necessário, face aos assuntos a tratar, o presidente pode chamar a assistir às reuniões elementos do IHM, bem como promover a intervenção nelas de outras pessoas, quer dos Serviços e entidades representados no Conselho quer de outros.
5. O Conselho é secretariado por um funcionário do IHM, a designar pelo seu presidente.
6. Os membros e o secretário do Conselho têm direito a senhas de presença, nos termos da lei geral.
CAPÍTULO II
Estrutura orgânica
Artigo 5.º
(Órgãos)
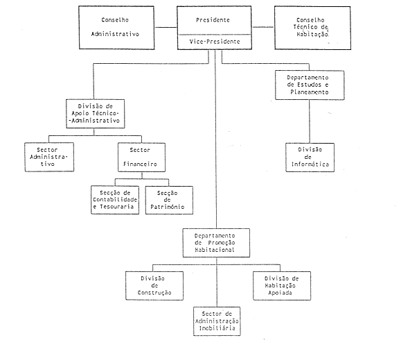
1. São órgãos do IHM:
a) O presidente;
b) O Conselho Administrativo.
2. O presidente é coadjuvado no exercício das suas funções por um vice-presidente.
3. O presidente e o vice-presidente são equiparados, para todos os efeitos legais, respectivamente a director e subdirector.
Artigo 6.º
(Competência do presidente)
1. Ao presidente do IHM compete, designadamente:
a) Dirigir, coordenar e orientar a actividade das subunidades e exercer a acção disciplinar sobre os funcionários;
b) Orientar e coordenar a elaboração do plano, orçamentos, programas de actividades e relatório anual;
c) Autorizar a realização das despesas para que tenha competência;
d) Autorizar a realização de despesas imprevistas, de carácter urgente e inadiável, desde que tenham cabimento e cobertura no orçamento privativo do IHM, devendo submeter o acto a ratificação do Conselho Administrativo, dentro dos quinze dias subsequentes;
e) Ordenar e autorizar a liquidação e pagamento das despesas;
f) Assinar, conjuntamente com o tesoureiro, cheques, letras, ordens de transferência, levantamento, depósitos e outras operações, desde que cumpridas as formalidades legais;
g) Gerir o pessoal do IHM, dentro dos limites das suas competências;
h) Submeter à aprovação ou homologação do Governador os assuntos que delas careçam;
i) Representar o IHM para todos os efeitos legais e nas relações com outros organismos ou entidades, públicos ou privados;
j) Exercer as demais competências conferidas por lei ou por delegação.
2. O presidente pode delegar no vice-presidente, chefes de departamento e de divisão as competências próprias e subdelegar aquelas para que esteja autorizado.
Artigo 7.º
(Competência do vice-presidente)
O vice-presidente exerce as competências que lhe forem cometidas e substitui o presidente nas suas faltas, ausências ou impedimentos.
Artigo 8.º
(Composição do Conselho Administrativo)
O Conselho Administrativo do IHM tem a seguinte composição:
a) O presidente do IHM, que presidirá;
b) O vice-presidente do IHM;
c) O chefe do Departamento de Estudos e Planeamento;
d) O chefe da Divisão de Apoio Técnico-Administrativo.
Artigo 9.º
(Competências do Conselho Administrativo)
1. Ao Conselho Administrativo são cometidas funções de gestão financeira, competindo-lhe, designadamente:
a) Elaborar o orçamento anual e os orçamentos suplementares;
b) Deliberar sobre as alterações orçamentais a submeter à aprovação do Governador;
c) Superintender na arrecadação das receitas;
d) Elaborar a conta de gerência e relatório anuais;
e) Fixar os fundos permanentes necessários ao bom funcionamento dos serviços e definir os responsáveis pela sua gestão;
f) Elaborar as propostas de contracção de empréstimos a submeter à aprovação do Governador;
g) Adjudicar e contratar, dentro dos limites legais, o fornecimento de bens e serviços e, bem assim, a realização de obras novas e grandes reparações que se encontrem incluídas nos programas aprovados;
h) Autorizar, dentro dos limites legais, a realização de despesas e outras aplicações de recursos;
i) Deliberar sobre as propostas a submeter à entidade tutelar, relativas à alienação ou oneração de bens do património imobiliário do IHM e à aquisição por este, a título oneroso ou gratuito, de bens imóveis;
j) Deliberar sobre a alienação ou a inutilização dos materiais e demais bens móveis considerados desnecessários ou inaproveitáveis;
l) Deliberar sobre a aplicação dos saldos dos exercícios anteriores, a submeter a despacho do Governador;
m) Atribuir a responsabilidade por inventários;
n) Pronunciar-se sobre a conveniência e oportunidade, em sede orçamental, das propostas de criação de lugares no quadro do IHM e, bem assim, sobre a contratação de pessoal além do quadro ou em regime de assalariamento;
o) Aceitar doações, heranças e legados;
p) Propor as providências julgadas convenientes à adequada gestão financeira do IHM, que não caibam dentro das suas competências próprias.
2. O Conselho Administrativo pode delegar no presidente do IHM a competência para autorizar a realização de despesas.
3. As despesas contidas nos quantitativos dos fundos permanentes podem ser autorizadas pelos responsáveis pela sua gestão.
Artigo 10.º
(Competências do presidente do Conselho Administrativo)
Ao presidente do Conselho Administrativo compete:
a) Convocar o Conselho Administrativo e dirigir os seus trabalhos;
b) Executar e fazer executar as deliberações do Conselho;
c) Representar o Conselho, em juízo e fora dele.
Artigo 11.º
(Funcionamento do Conselho Administrativo)
1. O Conselho Administrativo reúne ordinariamente uma vez por semana e extraordinariamente sempre que o presidente o ache conveniente.
2. As reuniões do Conselho Administrativo exigem a presença de três dos seus membros e as suas deliberações são tomadas por maioria simples de votos, tendo o presidente voto de qualidade.
3. As deliberações do Conselho Administrativo só têm força executória quando constem de actas assinadas.
4. As reuniões do Conselho Administrativo são secretariadas por um funcionário do IHM, designado pelo seu presidente.
5. Das reuniões do Conselho Administrativo são lavradas actas, assinadas pelos membros presentes e pelo secretário.
Artigo 12.º
(Subunidades orgânicas)
O IHM compreende as seguintes subunidades orgânicas:
a) O Departamento de Estudos e Planeamento (DEP);
b) O Departamento de Promoção Habitacional (DPH);
c) A Divisão de Apoio Técnico-Administrativo (DATA).
Artigo 13.º
(Departamento de Estudos e Planeamento)
1. Ao Departamento de Estudos e Planeamento compete:
a) Promover as acções indispensáveis ao planeamento da política de habitação, através da recolha e tratamento da informação, documentação e dados estatísticos disponíveis;
b) Estudar e propor a criação de medidas legislativas ou a sua revisão e actualização;
c) Estudar e propor os objectivos e metas a alcançar no âmbito da política de habitação definida;
d) Desenvolver, em articulação com as restantes subunidades do IHM, os estudos-base necessários à elaboração de programas de habitação social e de habitação de promoção apoiada de custos controlados;
e) Definir indicadores para a implantação e construção da habitação social e da habitação a construir em regime de custos controlados;
f) Estudar, propor e desenvolver acções de natureza organizativa e metodológica, tendo em vista uma maior eficácia da actividade desenvolvida pelas subunidades do IHM;
g) Estudar, propor e implementar os sistemas e suportes de informação adequados ao funcionamento do IHM;
h) Criar e organizar ficheiros informáticos de acordo com um sistema integrado de informação;
i) Gerir o equipamento informático existente;
j) Apoiar tecnicamente as acções relativas à gestão financeira e de recursos humanos, bem como à gestão patrimonial do IHM;
l) Acompanhar a gestão financeira do Fundo para Bonificações ao Crédito à Habitação;
m) Coordenar a elaboração do plano e relatório de actividades do IHM;
n) Coordenar a participação do IHM na elaboração e revisões do PIDDA e acompanhar a execução das acções a desenvolver no seu âmbito;
o) Assegurar a publicação semestral de relatórios da situação da habitação promovida e apoiada pelo IHM.
2. O Departamento de Estudos e Planeamento compreende a Divisão de Informática (DI), a quem estão cometidas as competências previstas nas alíneas g) a j) do número anterior.
Artigo 14.º
(Departamento de Promoção Habitacional)
1. Ao Departamento de Promoção Habitacional compete:
a) Organizar os processos referentes à adjudicação de projectos e obras de habitação social e acompanhar a sua execução;
b) Assegurar a realização de trabalhos de conservação, reparação e manutenção do património imobiliário do IHM;
c) Preparar e assegurar a realização dos concursos referidos na alínea f) do artigo 3.º;
d) Assegurar a negociação a que aludem a segunda parte da alínea f) e a alínea g) do artigo 3.º, definindo os respectivos critérios e parâmetros e fixando as contrapartidas devidas;
e) Supervisionar, nos termos da lei vigente, o arrendamento e venda dos fogos de promoção apoiada e que fiquem propriedade das empresas construtoras;
f) Acompanhar a execução dos regimes de crédito bonificado destinados à aquisição de habitação própria;
g) Assegurar a atribuição, a gestão e administração da habitação social promovida pelo IHM ou proveniente de empreendimentos de habitação de custos controlados;
h) Proceder ao realojamento de agregados familiares por efeitos da execução de medidas da política de habitação e de obras públicas;
i) Preparar os contratos de arrendamento das habitações e das lojas, bem como as licenças de ocupação das unidades de alojamento e formalizar a cedência dos espaços destinados a equipamentos sociais;
j) Propor medidas tendentes a disciplinar a utilização dos fogos administrados pelo IHM, bem como promover a sua aplicação e execução;
l) Proceder ao cadastro e registo das edificações informais, bem como promover, em colaboração com outros serviços e entidades, as operações de fiscalização, de controlo e de desocupação previstas na lei;
m) Prestar apoio aos processos contenciosos resultantes de incumprimento dos contratos celebrados no âmbito de programas de habitação social e apoiada.
2. O Departamento de Promoção Habitacional compreende:
a) A Divisão de Construção (DC);
b) A Divisão de Habitação Apoiada (DHA);
c) O Sector de Administração Imobiliária (SAI).
3. À Divisão de Construção são cometidas as competências previstas nas alíneas a), b), l) e m) do n.º 1 deste artigo.
4. À Divisão de Habitação Apoiada são cometidas as competências previstas nas alíneas c) a f) e m) do n.º 1 do presente artigo.
5. Ao Sector de Administração Imobiliária são cometidas as competências contidas nas alíneas g) a j), l) e m) do n.º 1 deste artigo.
Artigo 15.º
(Divisão de Apoio Técnico-Administrativo)
1. À Divisão de Apoio Técnico-Administrativo compete:
a) Efectuar a gestão dos recursos humanos, designadamente nas áreas da selecção, recrutamento, gestão de efectivos, formação e desenvolvimento;
b) Exercer as acções de administração de recursos humanos, nomeadamente as relativas ao estatuto de pessoal;
c) Garantir o serviço de registo e expediente geral;
d) Assegurar a organização e funcionamento do arquivo geral;
e) Executar as acções necessárias à adequada gestão financeira dos meios afectos ao IHM;
f) Preparar o projecto de orçamento privativo do IHM, respectivos orçamentos suplementares e alterações, e acompanhar a execução orçamental;
g) Preparar o relatório e conta de gerência anuais;
h) Assegurar as operações de processamento contabilístico e de tesouraria, designadamente a cobrança de rendas;
i) Garantir a gestão dos recursos materiais, executando as acções de aprovisionamento, controlo de stocks, inventariação, manutenção e conservação;
j) Assegurar a segurança e manutenção das instalações e viaturas;
l) Assegurar o cadastro, inventariação e registo dos bens imóveis pertença do IHM.
2. A Divisão de Apoio Técnico-Administrativo compreende:
a) O Sector Administrativo (SA);
b) O Sector Financeiro (SF).
3. Cabem ao Sector Administrativo as competências previstas nas alíneas a) a d) do n.º 1 do presente artigo.
4. O Sector Financeiro compreende:
a) A Secção de Contabilidade e Tesouraria (SCT);
b) A Secção de Património (SP).
5. Cabem ao Sector Financeiro as competências previstas nas alíneas e) a l) do n.º 1 do presente artigo.
CAPÍTULO III
Regime financeiro e patrimonial
Artigo 16.º
(Regime financeiro)
O IHM segue o regime financeiro e de contabilidade das entidades autónomas.
Artigo 17.º
(Receitas)
Constituem receitas do IHM:
a) As dotações que lhe sejam atribuídas pelo orçamento geral do Território;
b) As verbas que lhe sejam atribuídas por entidades públicas ou privadas para a prossecução das suas actividades;
c) Os rendimentos do património próprio;
d) Os juros de disponibilidades próprias;
e) As doações, heranças e legados aceites;
f) O produto da alienação de bens próprios;
g) Os montantes provenientes de taxas, multas e emolumentos que lhe sejam devidos;
h) Quaisquer outras receitas que lhe advenham pelo exercício da sua actividade, ou que por lei, contrato ou qualquer outro título, lhe devam pertencer.
Artigo 18.º
(Despesas)
Constituem despesas do IHM:
a) Os encargos inerentes ao seu funcionamento, nomeadamente com o pessoal, aquisição de bens e serviços, transferências e despesas correntes e de capital;
b) Os encargos resultantes da administração e conservação do seu património imobiliário;
c) Os encargos resultantes das providências cautelares ou das acções que promova para defesa dos seus interesses;
d) Os encargos da responsabilidade da Administração relativamente às compensações mensais de aposentação e sobrevivência a transferir para o Fundo de Pensões.
Artigo 19.º
(Isenções)
Sem prejuízo de outras isenções decorrentes da legislação aplicável, o IHM é isento:
a) De custas e emolumentos;
b) Do pagamento de traduções feitas pela Direcção dos Serviços de Assuntos Chineses.
Artigo 20.º
(Regime patrimonial)
1. O património do IHM é constituído pela universalidade dos bens, direitos e obrigações de que seja titular e que para ele transitem a título oneroso ou gratuito.
2. Os bens duradouros, móveis e imóveis, que constituem o património do IHM, constam de inventário cuja actualização anual deve acompanhar os documentos da conta de gerência elaborada em cada ano económico.
Artigo 21.º
(Destino dos legados e doações)
1. Os legados e as doações atribuídos ao IHM têm o fim que lhes tiver sido fixado pelo testador ou doador, salvo no caso de absoluta impossibilidade de cumprimento da sua vontade.
2. A afectação dos legados ou das doações a fins diferentes, nos termos da parte final do número anterior, depende de autorização do Governador.
CAPÍTULO IV
Pessoal
Artigo 22.º
(Regime de pessoal)
O regime de pessoal do IHM é o previsto na lei geral para os trabalhadores da Administração Pública de Macau.
Artigo 23.º
(Quadro de pessoal)
O quadro de pessoal do IHM é o que consta do anexo ao presente decreto-lei, dele fazendo parte integrante.
Artigo 24.º
(Funções de tesoureiro)
1. As funções de tesoureiro são asseguradas por um oficial administrativo de categoria não inferior a primeiro-oficial, a designar pelo presidente do IHM.
2. O funcionário ou agente a que se refere o número anterior fica dispensado da prestação de caução e tem direito a abono para falhas nos termos da lei.
3. Sempre que haja lugar à substituição do funcionário ou agente designado para exercer as funções de tesoureiro, deve ser conferida a folha de caixa do dia e os valores à sua guarda, iniciando-se novo período de responsabilidade.
CAPÍTULO V
Disposições finais e transitórias
Artigo 25.º
(Concessão de terrenos para habitação)
A área de terrenos para concessão destinados a aproveitamento em regime de contratos de desenvolvimento para habitação é fixada anualmente, por despacho do Governador, com base em proposta do IHM apresentada ao serviço com atribuições na área da gestão de terrenos do domínio privado do Território.
Artigo 26.º
(Transferência de património, direitos e obrigações)
1. É integrado no IHM o património imobiliário do IASM ou por este gerido e administrado, que não esteja afecto a equipamentos sociais, a habitação dos seus funcionários ou a instalação dos seus serviços próprios, designadamente:
a) Habitações sociais;
b) Instalações destinadas a actividades comerciais, industriais ou outras;
c) Centros de Habitação Temporária;
d) Habitações cedidas à Administração a título de contrapartida dos contratos de desenvolvimento para habitação, nos termos da alínea d) do n.º 3 do artigo 2.º e da alínea c) do n.º 1 do artigo 8.º do Decreto-Lei n.º 124/84/M, de 29 de Dezembro;
e) Habitações cedidas à Administração a título de contrapartida do contrato para a Concessão de Exclusivo da Exploração dos Jogos de Fortuna ou Azar no território de Macau ou de contratos de concessão de terrenos.
2. O disposto na parte final do n.º 1 deste artigo não prejudica a transferência, para o IHM, dos locais que servem de instalação a serviços do IASM incluídos nos empreendimentos de natureza essencialmente habitacional, mantendo, contudo, a afectação aos usos que actualmente têm.
3. São transferidos para o IHM os direitos e obrigações emergentes dos contratos de arrendamento e dos títulos e licenças de ocupação das habitações, estabelecimentos e unidades a que se referem as alíneas a) a e) do n.º 1.
4. São, igualmente, transferidos para o IHM os direitos adquiridos e as obrigações assumidas pelo IASM nos contratos de aquisição de bens ou serviços em que seja parte, destinados à prossecução das suas atribuições na área da habitação.
5. O presente diploma constitui título bastante para comprovação do previsto neste artigo, para todos os efeitos legais, incluindo os de registo.
Artigo 27.º
(Contrapartidas dos contratos de desenvolvimento para habitação)
Os fogos destinados a habitação social a entregar à Administração como contrapartida de contratos de desenvolvimento para habitação e de outros contratos de concessão, já celebrados ou a celebrar, revertem para o património do IHM.
Artigo 28.º
(Situação transitória)
1. São cometidas ao IHM através das respectivas subunidades, as competências relativas a habitação, conferidas ao Departamento dos Equipamentos de Acção Social do IASM e à ex-Divisão de Habitação da DSPECE.
2. É extinta a Divisão de Habitação da ex-DSPECE, criada pelo Decreto-Lei n.º 43/87/M, de 22 de Junho.
3. Enquanto não puder ser constituído o Conselho Administrativo, as respectivas competências são exercidas pelo presidente do IHM.
Artigo 29.º
(Transição e afectação de pessoal)
1. Transita para os lugares do quadro aprovado pelo presente diploma, no mesmo escalão, categoria e carreira, o pessoal dos quadros do IASM e da ex-DSPECE afecto às funções e subunidades referidas no artigo anterior.
2. O chefe da Divisão da Habitação da ex-DSPECE e o chefe de Sector de Administração Imobiliária do IASM, transitam para chefe da Divisão de Habitação Apoiada e chefe do Sector de Administração Imobiliária, respectivamente.
3. É afectado ao IHM o pessoal que desempenha funções na área da habitação do Departamento dos Equipamentos de Acção Social do IASM, na situação jurídico-funcional em que se encontra à data da entrada em vigor deste diploma.
4. A transição e afectação do pessoal mencionado nos números anteriores deste artigo opera-se por lista nominativa, aprovada por despacho do Governador, independentemente de quaisquer formalidades, salvo anotação do Tribunal Administrativo e publicação no Boletim Oficial.
5. O tempo de serviço anteriormente prestado pelo pessoal a que se refere o presente artigo, em idêntica situação funcional, contará, para todos os efeitos legais, como sendo prestado no cargo ou categoria resultante da transição.
Artigo 30.º
(Encargos)
Os encargos resultantes da execução deste diploma serão satisfeitos por conta das disponibilidades do orçamento geral do Território, bem como pelas verbas inscritas no PIDDA para as acções de habitação social atribuídas ao IASM.
Artigo 31.º
(Concursos)
O disposto no presente diploma não prejudica os concursos que à data da sua entrada em vigor se encontrem em período de validade.
Artigo 32.º
(Remissão)
1. As referências ao IASM e ao seu presidente constantes, designadamente, dos Decretos-Leis n.os 45/88/M, de 13 de Junho, e 69/88/M, de 8 de Agosto, bem como da legislação em vigor que em sua execução tenha sido aprovada, passam a considerar-se efectivadas, respectivamente, ao IHM e ao presidente do IHM.
2. Consideram-se, ainda, efectuadas ao IHM e ao seu presidente todas as referências constantes do Decreto-Lei n.º 41/87/M, de 22 de Junho, e do Decreto-Lei n.º 124/84/M, de 29 de Dezembro, na redacção dada por aquele diploma, ao IASM e ao presidente do IASM, bem como na legislação em vigor que em sua execução tenha sido aprovada.
Aprovado em 19 de Julho de 1990.
Publique-se.
O Governador, Carlos Montez Melancia.
QUADRO DE PESSOAL DO IHM
|
Grupo de pessoal |
Nível | Lugares | |
| Direcção e chefia | Presidente | 1 | |
| Vice-presidente | 1 | ||
| Adjunto de direcção | 1 | ||
| Chefe de departamento | 2 | ||
| Adjunto de chefe de departamento | 2 | ||
| Chefe de divisão | 4 | ||
| Chefe de sector | 3 | ||
| Chefe de secção | 2 | ||
| Técnico superior | 9 | Técnico superior | 18 |
| Pessoal de informática | 9 | Técnico superior de informática | 1 |
| 8 | Técnico de informática | 5 | |
| 7 | Assistente de informática | 2 | |
| 6 | Técnico auxiliar de informática | 3 | |
| Técnico | 8 | Técnico | 5 |
| Técnico-profissional | 7 |
Adjunto-técnico Técnico auxiliar de serviço social |
11 3 |
| 6 |
Desenhador Fiscal técnico |
2 3 |
|
| 5 | Técnico auxiliar | 10 | |
| Administrativo | 5 | Oficial administrativo | 25 |
| Operário e auxiliar a) | 3 | Operário semiqualificado | 3 |
| 1 | Auxiliar |
1 |
a) Lugares a extinguir quando vagarem.




