|
| |||||||||||
| 被廢止 : | |||
| 相關法規 : | |||
| 相關類別 : | |||
| 《LegisMac》的法例註釋 | |||
本法規已被 第3/95/M號法令 廢止
第77/90/M號法令
十二月二十六日
鑑於在不妨礙在適當時候會修訂治安警察廳章程下,必須將其適應因部隊擴展及納入編制,而引致組織上新的事實;
又考慮到工作能力及效率現時需要對內部組織進行部份的修改;
經聽取諮詢會意見;
護理總督根據《澳門組織章程》第十三條一款的規定,制訂在澳門地區具有法律效力的條文如下:
第一條——二月八日第13/86/M號法令通過的澳門治安警察廳章程第五條、第六條、第二十六條、第二十七條、第二十八條修訂如下:
第五條
(組成)
一、治安警察包括:
a) ;
b) ;
c) 行動部門(警務部、交通部及警察機動部隊);
d) 輔助及訓練部門。
二、
第二十六條
(交通部)
一、交通部的工作範圍遍及本地區全部,目的是管理車輛及行人交通秩序以及對其進行稽查工作。
二、交通部包括:
a) 指揮部;
b) 辦公室;
c) 行動科;
d) 由情報科指派的初步調查隊;
e) 交通隊。
三、交通指揮部由助理高級警務主任或警務主任主理,並由警務主任或總警司輔助,其職權是對直屬部門進行組織、領導及控制。
四、交通部指揮官的另一任務,是將有關交通問題的提議,呈交治安警察廳廳長,作為改善交通以及治安之用。
五、行動科的職權:
a) 規劃及協調有關交通隊範圍內的工作;
b) 規劃及協調為交通隊隊員所舉辦的訓練;
c) 協助警察學校籌劃訓練用的輔助刊物。
六、調查隊的職權是對有關分配到隊上的交通意外進行初步調查,以及與情報科初步調查分科保持聯絡,以協調情報、反情報及治安工作。
第二十七條
(交通隊)
一、每一個市設有一交通分部,名為澳門交通隊及離島交通隊直屬於交通部指揮官所管轄。
分部包括:
a) 指揮部;
b) 辦公室;
c) 交通小組及/或交通站。
二、 。
二、 。
四、交通小組及/或交通站是在管理車輛及行人交通秩序以及對其進行稽查工作的範圍內,具有特別職務的分部,而一般的組成是按照其需要而定,其職權為:
a) 根據章程條文或所收到的命令,管理及組織交通;
b) 根據法律條文對車輛及行人交通進行稽查工作;
c) 對所有車輛及其駕駛者進行稽查;
d) 按照上級指示進行治安警衛工作;
e) 對違反章程條文者進行起訴及罰款;
f) 根據有關部門的要求及在法定情況下,扣押車輛;
g) 執行治安警察廳廳長指定的其他工作。
第二十八條
(警察機動部隊)
一、警察機動部隊是直屬於治安警察廳廳長的一個行動部門,為在本地區任何地點,能迅速作出支援,並為進行特別行動而作好準備。
二、警察機動部隊的特別職權為:
a) 進行反罪惡行動,尤其是對付持槍械者;
b) 在涉及狙擊手及脅持人質的嚴重暴力情況下行動;
c) 保護高級官員的安全;
d) 協助其他行動部門,維持公共秩序及安寧。
三、警察機動部隊基本組織如下:
a) 指揮部;
b) 指揮部的輔助部門;
c) 行動科;
d) 機動連;
e) 特別行動組。
四、警察機動部隊指揮部由助理高級警務主任主理,其職權為:指揮、協調及控制所有有關行動、行政及教育等方面的工作,並由警務主任或總警司輔助。
五、指揮部的輔助部門由辦公室、投訴科、儲物室、膳堂及工程科所組成,其職權為:
a) 對所有出入的文件進行登記;
b) 為部隊提供所有行政及辦公室的輔助;
c) 處理所有被部隊扣留的人士;
d) 委派人員工作;
e) 提供交通工具及進行部隊物料的保養工作;
f) 對設施進行小規模的修理及裝修;
g) 在可能範圍內提供膳食服務。
六、行動科職權為:
a) 為各小組選拔人員;
b) 規劃及協調所有屬下部門的培訓工作;
c) 規劃培訓範圍內的模擬行動;
d) 規劃及協調,因策劃指示及治安警察廳廳長發出的命令所引致的行動;
e) 將應用於執行不同任務的有關組織性、新技術及設備的知識保持現代化。
七、機動連是處理內部保安問題的機動分部,由三至五個機動小組組成,由一位警司指揮,直屬警察機動部隊隊長。
每小組由區長或副區長指揮。
八、特別行動組是為面對嚴重暴力的情況而組成的一個經特別訓練及特別裝備的分部,由二至三個劫案小組所組成,並由一位警司指揮,直屬警察機動部隊隊長。
每一個劫案小組由一位區長指揮,並由一位副區長擔任助理。
九、每一個小組(機動小組或劫案小組)包括五個小隊(機動小隊或劫案小隊),每一小隊由四位警員組成,由一位高級警員指揮。
第二條——治安警察廳章程第四及五章內容修改如下:
第四章
行動部門(數個警務部、交通部及警察機動部隊)。
第五章
輔助及訓練部門
第三條——治安警察廳章程第三十二條——A修改如下:
第三十二條
(一般輔助警司處)
一、一般輔助警司處由總警司或警司領導,直屬治安警察廳廳長。
二、一般輔助警司處由一個辦公室及數個輔助及稽查科組成。
三、一般輔助警司處的職權為:
a) 應行政當局或機關的要求,且得到指揮部的同意,協助該等行政當局或機關,進行調查及其他行動;
b) 進行一般來自法律或指定該部門執行的稽查行動。
第四條——撤銷治安警察廳章程第二十九條。
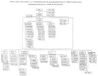
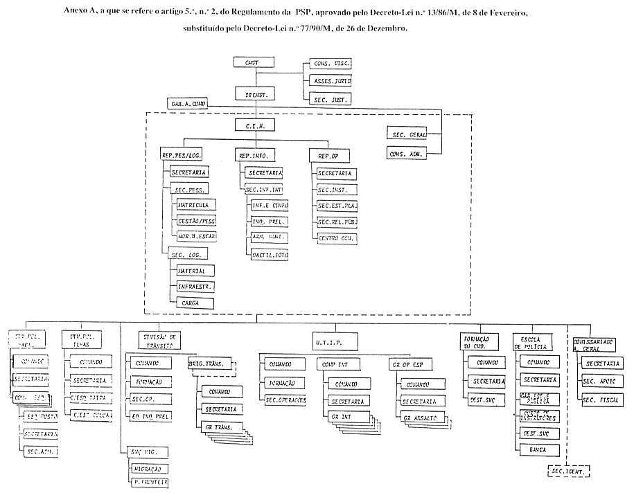
第五條——本法規刊登的治安警察組織圖表,取替舊圖表,並成為治安警察廳章程第五條二款附件A。
一九九零年十二月十八日通過
著頒行
護理總督 范禮保




