| 被廢止 : | |||
| 部份被廢止 : | |||
| 已更改 : | |||
| 廢止 : | |||
| 相關法規 : | |||
| 相關類別 : | |||
| 《LegisMac》的法例註釋 | |||
本法規已被 第21/2001號行政法規 廢止
第2/95/M號法令
一月三十日
《水警稽查隊規章》係經二月八日第14/86/M號法令核准。
該規章開始生效至今約有八年,鑑於本地區在行政上之發展,鑑於對《澳門組織章程》之修改及經十二月二十六日第76/90/M號法令設立之內部保安系統,以及鑑於有必要向水警稽查隊配備更有效應付所賦予一般任務之組織結構,故有需要重新制定該規章。
此外尚應指出,相對於為一九九三年而訂定之數目而言,為1995/1996兩年間及以後各年而訂定之人員編制,將不會有明顯更改。
實際上,可能引致在1994/1995兩年間人力資源重整之十一月十二日第67/90/M號法令之序言所述之因素,並未按當時所預計而作為擴大一九九三年人員編制之合理理由之速度發展,而十一月二十九日第65/93/M號法令可作上述結論之佐證。
基於此;
經聽取諮詢會意見後;
總督根據《澳門組織章程》第十三條第一款之規定,命令制定在澳門地區具有法律效力之條文如下:
第一章 性質、任務、職責及活動區域
第一條*
(性質)
一、水警稽查隊(葡文縮寫為PMF)為直屬總督之一 支軍事化保安部隊。
二、水警稽查隊係一刑事警察機關,並在訴訟程序中 進行活動時,須遵照司法當局之指引且在職務上從屬 於司法當局。
三、由司法當局要求水警稽查隊進行之活動或授予其 負責之行為或措施,應由為此有權限之該隊各實體指 定之軍事化人員作出。
* 已更改 - 請查閱:第12/97/M號法令
第二條
(任務)
一、水警稽查隊之一般任務為:
a) 維持公共秩序及安寧;
b) 確保人身與財產之安全及保護;
c) 預防及打擊犯罪;
d) 預防非法移民;
e) 監察貨物之進口、出口及過境,以監管對外貿易活動;
f) 監察對海事法律及規章之遵守,以助行使海上權力。
二、水警稽查隊亦參與民防及應付緊急情況。
第三條
(職責)
水警稽查隊在其任務範圍內,於其活動區域內之職責為:
a) 負責在海事管轄權範圍內巡邏;
b) 監察海事活動及港口活動;
c) 監察並促使對告示及其他現行海事規章之遵守;
d) 監察對航海安全規定之遵守;
e) 參與涉及海上人命安全之國際公約所產生之活動;
f) 監察對旅客及其行李之出入境海關法例之遵守;
g) 監察對對外貿易活動之海關法例之遵守;
h) 在本地區內部保安、民防及緊急情況之範圍內與其他保安部隊及公共機關合作;
i) 確保對關於小販、公共衛生、勞動、通訊、市政條例及屬其監察權限範圍內其他事宜之現行法例之遵守;
j) 參與海關合作委員會之活動;
l) 確保將在其活動區域內市民之遺體移走。
第四條
(活動區域)
一、水警稽查隊在本地區海事管轄權範圍內、本地區通往外界之地方及總督以批示訂定之其他區域執行其活動。
二、海事管轄權範圍包括:
a) 澳門地區附近之水域;
b) 港口範圍及造船廠;
c) 水域公產。
三、通往外界之地方係指人及財物在本地區之出入境地帶。
第二章 一般組織
第一節
組織結構
第五條
(機關及組織附屬單位)
一、水警稽查隊設有:
a) 指揮部及指揮機關;
b) 行動管理廳;
c) 海上巡邏廳;
d) 海關監察廳;
e) 資源管理廳。
二、載有關於推展水警稽查隊之組織、運作及內部事務方面必要規定之《水警稽查隊內部事務規章》,由水警稽查隊隊長以批示核准,並經總督認可。
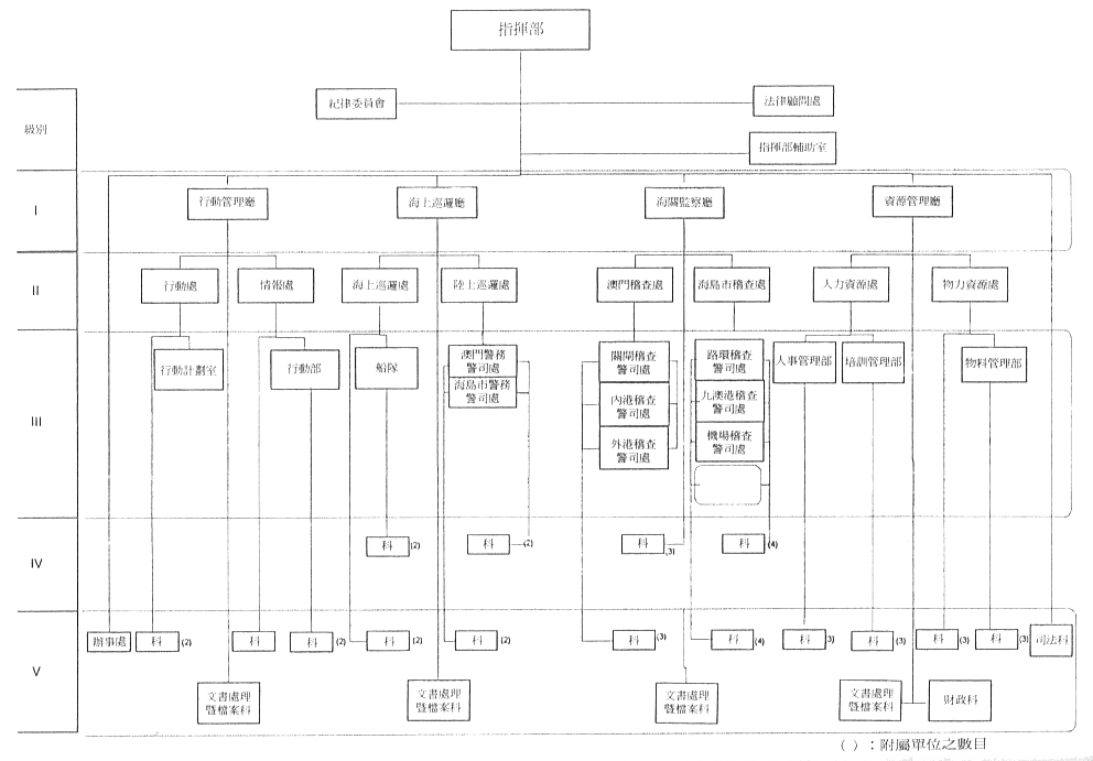
三、水警稽查隊之組織結構圖及主管級別載於本法規之附件A,而該附件為本法規之組成部分。
第二節
指揮部
第六條
(組成)
水警稽查隊之指揮部由一名水警稽查隊隊長及一名副隊長組成,該隊長由副隊長輔助。
第七條
(水警稽查隊隊長之權限)
一、水警稽查隊隊長為執行任務之負責人。
二、隊長之權限尤其為:
a) 領導、統籌及監督水警稽查隊之活動;
b) 遵守並促使遵守法律、規章及上級指令;
c) 就須上級決定之事宜作出報告,並將之上呈,以待批示;
d) 行使獲授予或獲轉授予之權限;
e) 鑑於正常運作之需要,制定附屬單位/機關應遵守之規定或指示;
f) 將年度活動計劃及有關預算送交上級審議;
g) 擔任法律所規定應由該官職當然兼任之其他職務。
三、水警稽查隊隊長得將其認為適宜授予之本身權限授予指揮部級及主管級人員。
四、在行使司法警察權之範圍內,水警稽查隊隊長亦有權限:
a) 根據刑事訴訟法發出逮捕令;
b) 為刑事偵查之目的,認別或命令認別任何人之身分;
c) 在行使指揮部之權限或維持公共秩序時,依法命令在水警稽查隊活動區域進行搜索及扣押。
第八條
(水警稽查隊副隊長之權限)
一、副隊長之權限為:
a) 輔助隊長;
b) 在隊長不在、出缺或依法不能視事時代任隊長;
c) 行使由隊長授予或轉授予之權限,以及擔任獲賦予之其他職務;
d) 主持紀律委員會。
二、在行使司法警察權之範圍內,水警稽查隊副隊長亦有權限:
a) 根據刑事訴訟法發出逮捕令;
b) 為刑事偵查之目的,認別或命令認別任何人之身分;
c) 在行使指揮部之權限或維持公共秩序時,依法命令在受水警稽查隊監察之地點進行搜索及扣押。
第三節
指揮機關
第九條
(定義及組成)
指揮機關係指揮部輔助機關及指揮部諮詢機關之集合體,並設有:
a) 紀律委員會;
b) 法律顧問處;
c) 指揮部輔助室;
d) 司法科;
e) 辦事處。
第十條
(紀律委員會)
水警稽查隊之紀律委員會(葡文縮寫為CD)為水警稽查隊隊長在紀律事宜上之諮詢機關,其結構、權限及運作受《澳門保安部隊軍事化人員通則》(葡文縮寫為EMFSM)規範。
第十一條
(法律顧問處)
一、法律顧問處(葡文縮寫為AJ)為法律事宜上之輔助機關。
二、法律顧問處尤其有權限就送交其審議之事宜作出意見書、報告書及編制法律研究書。
第十二條
(指揮部輔助室)
一、指揮部輔助室(葡文縮寫為GAC)為輔助機關,負責禮儀、資訊及公共關係之事宜。
二、指揮部輔助室之權限為:
a)處理禮儀方面之事宜;
b) 建議並執行公共關係政策方面之措施;
c) 建議並執行尤其透過社會傳播媒介向公眾發布資訊之活動;
d) 在公共關係及內部資訊上輔助指揮部;
e) 統籌對水警稽查隊正常運作所必要之翻譯工作;
f) 開展獲指派之其他性質之活動。
第十三條
(司法科)
一、司法科(葡文縮寫為SJ)為指揮部輔助機關,負責司法及紀律之事宜。
二、司法科之權限尤其為:
a) 研究有關司法及紀律之一切事宜,並就該等事宜作出建議;
b) 處理由其負責之紀律程序中之預審工作,並監督在其職務範圍外已進行之預審工作;
c) 促進在《職務命令》內公布之程序之提起及有關終局裁定;
d) 組織有關檔案;
e) 輔助預審員擬訂卷宗。
第十四條
(辦事處)
一、辦事處(葡文縮寫為Sct)為指揮部輔助機關,負責接待公眾以及處理水警稽查隊之往來文書。
二、辦事處之權限尤其為:
a) 接待公眾以及處理水警稽查隊之一般文書,包括有關紀錄;
b) 處理一切非保密書信,並確保其內部分發;
c) 管理水警稽查隊之總檔案庫;
d) 公布《職務命令》;
e) 發出證明。
第四節
組織附屬單位
第十五條
(行動管理廳)
一、行動管理廳(葡文縮寫為DGO)係組織附屬單位,有權限確保行動方面之研究及計劃,搜集、記錄及處理行動方面之資料及情報,並確保警務及海關方面之偵查。
二、行動管理廳設有:
a) 行動處;
b) 情報處;
c) 文書處理暨檔案科。
第十六條
(行動處)
一、行動管理廳之行動處(葡文縮寫為DO)之權限為:
a) 編制報告書、研究書及建議書,以輔助指揮部作出行動方面之決定;
b) 制定行動計劃及行動命令;
c) 監督尤其在民防方面及在緊急情況時行動性之組織編排;
d) 搜集、處理及記錄行動方面之資料及情報,並保持有關資料基之最新資料。
二、行動處設有行動計劃室及兩個科。
第十七條
(情報處)
一、行動管理廳之情報處(葡文縮寫為DI)之權限為:
a) 依法逮捕不法分子,拘留人及扣押財物;
b) 作出初步偵查;
c) 執行認為對履行任務為必要之情報及反情報活動;
d) 執行警務偵查活動及打擊犯罪活動;
e) 執行海關偵查活動及打擊稅務欺詐活動;
f) 編制並處理非法移民之檔案;
g) 在警務及稅務行動範圍內,就命令執行之任務與行政當局之其他機構及實體合作;
h) 對違反現行法律規定之行為作出筆錄;
i) 實施有權限法院要求水警稽查隊作出之措施;
j) 將警務及稅務方面之資料及情報記錄及存檔。
二、情報處設有行動部及一個科。
第十八條
(文書處理暨檔案科)
行動管理廳之文書處理暨檔案科之權限為:
a) 確保一切文件及書信之接收、登記、處理、寄出及存檔;
b) 保存發送予水警稽查隊之一切保密文件之紀錄及對其看管。
第十九條
(海上巡邏廳)
一、海上巡邏廳(葡文縮寫為DPM)係組織附屬單位,有權限在海事管轄權範圍內確保巡邏工作及海關活動之監察。
二、海上巡邏廳設有:
a) 海上巡邏處;
b) 陸上巡邏處;
c) 文書處理暨檔案科。
第二十條
(海上巡邏處)
一、海上巡邏廳之海上巡邏處(葡文縮寫為DM)之權限為:
a) 計劃及組織其附屬機關之後勤與行政上之行動性活動,並領導、統籌及監督該等活動之開展;
b) 編制報告書、研究書及建議書,以輔助指揮部作出警務活動範圍內之決定;
c) 將警務、海事及稅務方面之重要情報知會行動管理廳;
d) 負責澳門地區附近水域之巡邏;
e) 負責巡視商船、漁船及遊船;
f) 如有權限之機構或實體基於技術性或其他原因不能履行其職責時,代為監督對適用於海事活動之本地區法例及國際海事法例之遵守;
g) 在海上監察關於貨物之進出口及過境之海關法例之遵守;
h) 參與搜索及拯救行動,以及對危難中之人及船舶給予救援,或尤其在人命安全及撲滅火災上對需要救援之人及船舶給予救援;
i) 記錄在海事管轄權範圍內發生於海上之事故及事件,並就該等事宜作出知會;
j) 依法逮捕不法分子,拘留人及扣押財物;
l) 對違反現行法律規定之行為作出筆錄;
m) 預防非法移民;
n) 接待公眾,處理向其提出之投訴、異議、舉報及其他事宜,並提供對澄清上述問題具明顯必要性質之資訊。
二、海上巡邏處設有船隊及兩個科。
第二十一條
(陸上巡邏處)
一、海上巡邏廳之陸上巡邏處(葡文縮寫為DT)之權限為:
a) 計劃及組織其附屬機關之後勤與行政上之行動性活動,並領導、統籌及監督該等活動之開展;
b) 編制報告書、研究書及建議書,以輔助指揮部作出警務活動範圍內之決定;
c) 負責沿海之巡邏;
d) 處理對外貿易之非法活動;
e) 對違反現行法律規定之行為作出筆錄;
f) 依法逮捕不法分子,拘留人及扣押財物;
g) 將警務及稅務方面之重要情報知會行動管理廳;
h) 記錄其活動範圍內關於事故及事件之事宜,並就該等事宜知會上級;
i) 預防非法移民;
j) 友善接待公眾,處理向其提出之投訴、異議、舉報及其他事宜,並提供對澄清上述問題具明顯必要性質之資訊。
二、陸上巡邏處設有澳門警務警司處及海島市警務警司處。
第二十二條
(文書處理暨檔案科)
海上巡邏廳之文書處理暨檔案科有權限確保組織行政事宜,如書信之接收、登記、處理、寄出及存檔。
第二十三條
(海關監察廳)
一、海關監察廳(葡文縮寫為DFA)係組織附屬單位,有權限根據現行法律確保在指定地點檢查人及其行李,以及檢查進出口及過境貨物。
二、海關監察廳設有:
a) 澳門稽查處;
b) 海島市稽查處;
c) 文書處理暨檔案科。
第二十四條
(澳門稽查處)
一、海關監察廳之澳門稽查處(葡文縮寫為DFM)之權限為:
a) 在本地區通往外界之地方監察對關於貨物進出口及過境,以及旅客及其行李過境之海關法例之遵守;
b) 負責在所指定之範圍內巡邏;
c) 依法逮捕不法分子,拘留人及扣押財物;
d) 將海關及警務範圍內之重要情報知會行動管理廳;
e) 對違反現行法律規定之行為作出筆錄;
f) 如其他機構或實體基於技術性或其他原因不能履行其職責時,代為監督對適用於港口活動之本地區法例及國際海事法例之遵守;
g) 接待公眾,處理向其提出之投訴、異議、舉報及其他事宜,並提供對澄清上述問題具明顯必要性質之資訊。
二、澳門稽查處設有關閘稽查警司處、內港稽查警司處及外港稽查警司處。
第二十五條
(海島市稽查處)
一、海關監察廳之海島市稽查處(葡文縮寫為DFI)之權限為:
a) 在本地區通往外界之地方監察對關於貨物進出口及過境,以及旅客及其行李過境之海關法例之遵守;
b) 負責在所指定之範圍內巡邏;
c) 依法逮捕不法分子,拘留人及扣押財物;
d) 將海關及警務範圍內之重要情報知會行動管理廳;
e) 對違反現行法律規定之行為作出筆錄;
f) 如其他機構或實體基於技術性或其他原因不能履行其職責時,代為監督對適用於港口活動之本地區及國際海事法例之遵守;
g) 接待公眾,處理向其提出之投訴、異議、舉報及其他事宜,並提供對澄清上述問題具明顯必要性質之資訊。
二、海島市稽查處設有九澳港稽查警司處、路環稽查警司處及機場稽查警司處以及其他將有必要設立之稽查警司處。
第二十六條
(文書處理暨檔案科)
海關監察廳之文書處理暨檔案科有權限確保組織行政事宜,如書信之接收、登記、處理、寄出及存檔。
第二十七條
(資源管理廳)
一、資源管理廳(葡文縮寫為DGR)係組織附屬單位,有權限確保組織、管理、計劃、統籌及監督人力、物力及財政等資源。
二、資源管理廳設有:
a) 人力資源處;
b) 物力資源處;
c) 財政科;
d) 文書處理暨檔案科。
第二十八條
(人力資源處)
一、資源管理廳之人力資源處(葡文縮寫為DRH)之權限為:
a) 制定人員需求年度計劃,以便準備預算提案;
b) 計劃及組織其附屬機關之一切活動,並領導、統籌及監督該等活動之開展;
c) 編制報告書、研究書及建議書,以輔助指揮部作出其決定;
d) 組織個人檔案,於檔案內加入最新資料,並推動及監督個人資料之程序;
e) 組織涉及軍事化人員狀況變更之檔案;
f) 組織涉及軍事化人員之補貼、獎金、津貼及其他優惠之檔案;
g) 管理人員之年假、准許假及缺勤;
h) 促進及處理關於士氣及福利方面之活動;
i) 為擔任職務及現有官職,處理人員之委任及其調動;
j) 計劃、統籌、監督及評估每年所提供之培訓活動;
l) 計劃並組織培訓課程及活動;
m) 組織及完善圖書館,確保訓練課程之教材及輔助資料之製作;
n) 計劃、組織、統籌及監督體育及運動之活動;
o) 確保運動器材及設備之良好保存;
p) 發出式樣經核准,用以表明軍事化人員身分之工作證,並監管其使用。
二、人力資源處設有人事管理部及培訓管理部。
第二十九條
(物力資源處)
一、資源管理廳之物力資源處(葡文縮寫為DRM)之權限為:
a) 編制取得資產及勞務之年度需求計劃之建議書,以便準備預算提案;
b) 計劃及組織其附屬機關之一切活動,並領導、統籌及監督該等活動之開展;
c) 編制報告書、研究書及建議書,以輔助指揮部作出其決定;
d) 對水警稽查隊提供必要之後勤援助,以便水警稽查隊執行行動及行政上之活動;
e) 如物料之取得、配給、分發及於財產清冊內取消屬水警稽查隊之權限,根據現行規章性規定,負責上述工作;
f) 負責對財物之良好管理,並保持其財產清冊之最新資料;
g) 組織扣押物之倉庫,並確保應有之存庫條件;
h) 負責設施及樓宇、通訊系統及資訊系統、接收機及其他設備,以及車隊之保養及維修。
二、物力資源處設有物料管理部及三個科。
第三十條
(財政科)
資源管理廳之財政科之權限為:
a) 管理歸水警稽查隊處分之財政資源,取得款項使用計劃內所載之設備及物料,推動與司庫部及報告之提出有關之事宜,以及徵收收入,並將之適當處理;
b) 向澳門保安部隊事務司(葡文縮寫為DSFSM)提出報告。
第三十一條
(文書處理暨檔案)
資源管理廳之文書處理暨檔案科有權限確保書信之接收、登記、處理、寄出及存檔。
第五節
工作
第三十二條
(輪值性工作)
輪值性工作之分類及安排載於《水警稽查隊內部事務規章》。
第三章
人員
第一節
軍事化人員
第三十三條
(編制及職程)
一、水警稽查隊軍事化人員之編制載於本法規附件B,該附件為本法規之組成部分。
二、《澳門保安部隊軍事化人員通則》規範水警稽查隊之職程。
第三十四條
制度
《澳門保安部隊軍事化人員通則》規範水警稽查隊軍事化人員。
第二節
文職人員
第三十五條
(文職人員)
一、澳門保安部隊事務司將對水警稽查隊之運作所必要之文職人員分配任用於該隊。
二、上款所指人員之數目,由總督以批示核准。
第三節
當局制度
第三十五條—A*
(刑事警察當局)
水警稽查隊內下列者為刑事警察當局:
a)隊長;
b)副隊長;
c)行動管理廳廳長;
d)海上巡邏廳廳長;
e)海關監察廳廳長。
* 已更改 - 請查閱:第12/97/M號法令
第三十六條
(筆錄及報案書)
水警稽查隊軍事化人員所編制之筆錄及報案書,以及由該等人員拘留之人,應送交獲法律賦予審理或展開有關程序之有權限當局。
第三十七條
(實況筆錄)
由水警稽查隊軍事化人員根據刑事訴訟法之規定所編制之實況筆錄,在法庭具可信性。
第三十八條
(警察措施)
一、為履行法律所賦予或總督所命令之任務及職責,水警稽查隊應使用法律所規定之警察措施,但強加限制或使用強制手段時不得超過所必需之程度。
二、強制手段僅得在下列情況使用:
a) 為排除正在進行且為不法之侵犯,自衛或保護第三人;
b) 為消除在執行職務時所遇之暴力抵抗及維護權威原則,經正式勒令抵抗者服從命令及嘗試為完成任務所應使用之方法而無效者。
三、對任何等級之水警稽查隊軍事化人員執行警務時作出非法抵抗及違令之人,應處以法律所規定之刑罰。
第四章
過渡及最後規定
第三十九條
(經六月二十九日第56/85/M號法令而設立職程之編制)
一、於六月二十九日第56/85/M號法令所設立職程之警務主任及總警司職位任職者之數目,載於本法規附件C之編制內,該附件為本法規之組成部分。
二、上款所指編制之職位於出缺時予以消滅。
第四十條
(人員之轉入)
水警稽查隊編制之軍事化人員,按原職程、職位及職階轉入本法規附件B及C所定編制之職位,無須辦理其他手續。
第四十一條
(福利工作)
一、水警稽查隊之福利工作,根據現行法例,由海事署福利會(葡文縮寫為OSSM)負責。
二、水警稽查隊透過其副隊長與海事署福利會聯繫。
第四十二條
(部隊之要求)
一、需要水警稽查隊援助之文職當局,應向總督要求,或在確信為緊急時向水警稽查隊指揮部要求,指揮部應滿足上述要求,並將該等事實儘快知會上級。
二、要求應以書面作出,並指明所要求提供服務之性質以及提出要求之理由或所依據之命令,但在確信為嚴重或緊急情況時得例外以口頭為之或透過電話傳達,如為此情況,嗣後應以書面確認。
三、按第一款規定所要求之部隊,僅得以援助文職當局為任務,並以其隊長認為最適當之方式執行,但部隊與要求服務之實體並無直屬關係,且由後者對所要求服務之正當性負責。
第四十三條
(為司法行為而作之要求)
為擔任警務之水警稽查隊之軍事化人員到場之目的,法院當局或檢察院當局必須根據刑事訴訟法例之規定提前作出要求,以便該等人員參與司法行為。
第四十四條*
* 已廢止 - 請查閱:第1/1999號法律
第四十五條
(徽號)
水警稽查隊之徽號以訓令核准。
第四十六條
(財政負擔)
執行本法規所產生之財政負擔,由分配予澳門保安部隊事務司之撥款承擔。
第四十七條
(廢止性規定)
廢止二月八日第14/86/M號法令。
第四十八條
(開始生效)
本法規於公布翌日開始生效,並於一九九五年一月一日產生效力。
一九九五年一月二十五日核准
命令公佈
總督 韋奇立
一月三十日第二/九五/M號法令
第五條第三款所指之附件A
一月三十日第二/九五/M號法令
第三十三條第一款所指之附件B *
水警稽查隊之軍事化人員編制
* 已更改 - 請查閱:第51/97/M號法令

3 - 基礎職程 *
|
一般 男性 |
一般 女性 |
機械 | ||||
| 警長 | 25 | 3 | 2 | ||||
| 副警長 | 61 | 11 | 5 | ||||
| 一等警員 | 181 | 14 | 10 | ||||
| 警員 | 599 | 106 | 14 |
僅自一九九六年起根據以下所列者填補之職位數目:
(a) 2; (b) 1; (c) 5.
一月三十日第二/九五/M號法令
第三十九條第一款所指之附件C
遇下列軍事化人員出缺時 即予以消滅之水警稽查隊軍事化人員編制





