|
| |||||||||||
| Diplomas relacionados : | |||
| Categorias relacionadas : | |||
| Notas em LegisMac | |||
Despacho n.º 27/GM/97
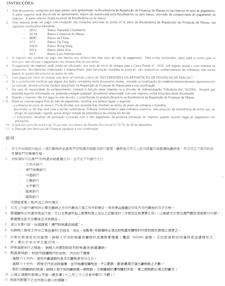
Considerando que se torna necessário adaptar o impresso modelo M/8 às actuais exigências dos procedimentos informáticos de cobrança da Contribuição Predial Urbana.
Ao abrigo do disposto no n.º 2 do artigo 133.º do Regulamento da Contribuição Predial Urbana, aprovado pela Lei n.º 19/78/M, de 12 de Agosto, o Governador determina:
1. É alterado o impresso modelo M/8 do Regulamento da Contribuição Predial Urbana, aprovado pela Lei n.º 19/78/M, de 12 de Agosto, anexo ao presente despacho e que dele faz parte integrante.
2. O presente despacho entra em vigor no dia imediato ao da sua publicação.
Publique-se.
Gabinete do Governador, em Macau, aos 13 de Maio de 1997.





