法規:

第421/99/M號訓令

公報編號:

46/1999

刊登日期:

1999.11.15

版數:

4947

  • 核准由澳門電訊有限公司所提供之流動電話服務之收費。
被廢止 :
  • 第584/99/M號訓令 - 核准澳門電訊有限公司提供之公共電訊服務收費-廢止十二月二十六日第317/96/M號訓令、三月一日第48/99/M號訓令、十月十一日第364/99/M號訓令及十一月十五日第421/99/M號訓令。
  •  
    相關法規 :
  • 第317/96/M號訓令 - 核准澳門電訊服務之新收費表——若干廢止。
  • 第48/99/M號訓令 - 核准修改無線電通訊之收費─廢止二月二十三日第27/98/M號訓令。
  •  
    相關類別 :
  • 公共電信服務 - 郵電局 -
  •  
    私營機構 :
  • 澳門電訊有限公司 -
  •  
    《LegisMac》的法例註釋

    《公報》原始 PDF 版本

    本法規已被 第584/99/M號訓令 廢止

    第421/99/M號訓令

    十一月十五日

    正如過去幾年之做法,流動電話服務之收費均有連續之下調,此一趨勢當以技術之發展令到生產成本之降低及使用之普及化而得到解釋。

    因澳門電訊有限公司獲得許可於1800兆赫頻段提供GSM數碼式流動電話服務,故是適當時候批准新的收費以回應上述之趨勢及作出新的減幅。

    基於此;

    經聽取澳門電訊有限公司意見後;

    經聽取澳門消費者委員會意見後;

    經聽取諮詢會意見後。

    總督根據《澳門電訊服務特許合同》第二十四條第一款之規定及《澳門組織章程》第十六條第一款b項之規定,命令:

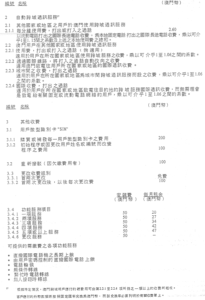
    第一條——核准由澳門電訊有限公司所提供之流動電話服務之收費,該等收費載於成為本訓令組成部份之附件內。

    第二條——廢止載於三月一日第48/99/M號訓令附件中表5.0《流動電話服務》中關於流動電話服務之收費。

    第三條——本訓令於一九九九年十二月一日開始生效。

    一九九九年十一月十二日於澳門政府

    命令公布

    總督 韋奇立

    第421/99/M號訓令之附件

    更改電訊服務收費

       

    請使用Adobe Reader 7.0或以上閱讀PDF版本檔案。
    Get Adobe Reader