| 被廢止 : | |||
| 已更改 : | |||
| 相關法規 : | |||
| 相關類別 : | |||
| 《LegisMac》的法例註釋 | |||
本法規已被 第62/2005號行政命令 廢止
第450/99/M號訓令
十一月二十九日
訂定適用於郵政服務一般原則之十一月二十九日第88/99/M號法令,規定公共郵政經營人提供服務之收費及適用該法令所訂之各種罰款之金額,均須經訓令核准之表訂定。
現核准之表訂定郵政服務之收費及罰款,有關金額之調整係考慮到經濟實況及與提供該種服務有關之成本而作出,且有關成本係受到固有之國際聯繫制約。
經考慮郵電司行政委員會之建議;
經聽取諮詢會意見後;
總督根據十一月二十九日第88/99/M號法令第三十九條第二款、第四十六條第一款及《澳門組織章程》第十六條第一款c項之規定,命令:
第一條——核准附於本訓令且成為其組成部分之郵政服務收費及罰款總表。
第二條——本訓令於一九九九年十二月一日開始生效。
一九九九年十一月十九日於澳門政府
命令公布
總督 韋奇立
———
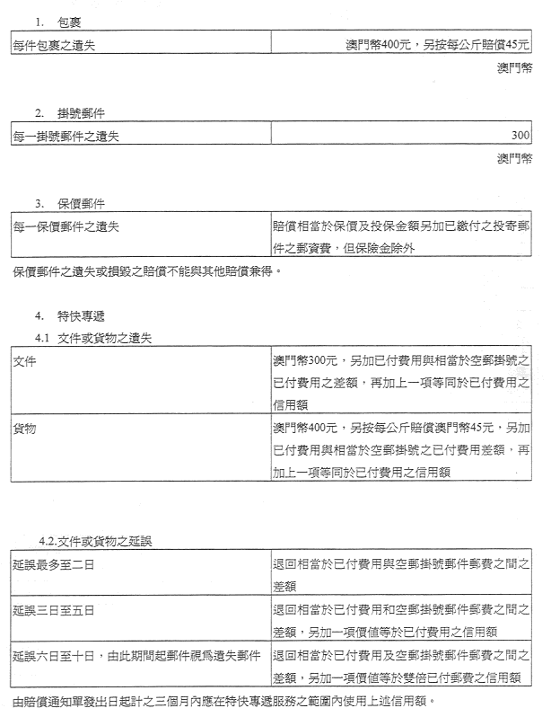
郵政服務收費及罰款總表
A — 郵政函件之公共服務
B — 郵政包裹之公共服務
C — 電子函件之公共服務
D — 特快專遞之公共服務
* 已更改 - 請查閱:第399/2005號行政長官批示





























