澳 門 特 別 行 政 區
行政長官辦公室
| 相關法規 : | |||
| 相關類別 : | |||
| 《LegisMac》的法例註釋 | |||
第256/2001號行政長官批示
行政長官行使《澳門特別行政區基本法》第五十條賦予的職權,作出本批示。
一、核准由治安警察局的梅山明警務總長代替第66/2001號行政長官批示第三款(六)項所指的治安警察局的代表馬耀權警務總長。
二、本批示於公佈翌日生效。
二零零一年十二月十一日
行政長官 何厚鏵
|
| |||||||||||
| 被廢止 : | |||
| 已更改 : | |||
| 廢止 : | |||
| 相關法規 : | |||
| 相關類別 : | |||
| 《LegisMac》的法例註釋 | |||
本法規已被 第225/2003號行政長官批示 廢止
第257/2001號行政長官批示
行政長官行使《澳門特別行政區基本法》第五十條賦予的職權,並根據經十二月二十一日第59/98/M號法令修改之十二月十八日第66/95/M號法令第一條第四款、第九條第七款、第二十四條第三款及第二十八條第三款之規定,作出本批示。
一、本批示附件一之表內第I及II欄列為供個人自用或消費而進口之貨物,祇要係由自然人手提或裝於隨身行李,以及不超過同表第III欄所指每人可攜帶數量,則該等貨物之進口不列入經十二月二十一日第59/98/M號法令修改之十二月十八日第66/95/M號法令第一條第二款c項和d項之範圍。
二、核准經十二月二十一日第59/98/M號法令修改之十二月十八日第66/95/M號法令第九條第一款a項及b項所指之出口表及進口表,該出口表及進口表載於本批示附件二內,分別簡稱為表A及表B。
三、臨時澳門市政局和臨時海島市政局有權限在其管轄範圍內,對進口及轉運之載於本批示附件三之表內之貨物進行衛生檢疫及植物檢疫。
四、廢止下列批示:
(一)公布於一九九八年十二月二十八日第五十二期《澳門政府公報》第一組的十二月二十一日第128/GM/98號批示;
(二)公布於一九九九年一月十一日第二期《澳門政府公報》第一組的一月五日第1/GM/99號批示;
(三)公布於一九九九年三月一日第九期《澳門政府公報》第一組的二月二十三日第34/GM/99號批示;
(四)公布於二零零一年九月十日第三十七期《澳門特別行政區公報》第一組副刊的九月七日第189/2001號行政長官批示。
五、本批示自二零零二年一月一日起生效。
二零零一年十二月十七日
行政長官 何厚鏵
———
請查閱:第153/2002號行政長官批示
附件一 - 供個人自用或消費之貨物表
( 於第257/2001號行政長官批示第一款 )
a)第四至二十一章、第二十三章、第三十一章及第三十八章列明之物品,每人攜帶總數之重量不得超過五千克;
b)包括(麥芽及其他物質釀造之)啤酒;苦艾酒及發酵其他非葡萄物質之飲料(祇要酒精強度不超過容積的百分之三十);
c)不論透過發酵物質或其他來源,所有酒精強度超過容積百分之三十之酒精飲料;
d)每枝雪茄之重量不得超過三克;
e)第二十四章列明之物品,每人攜帶總數之重量不得超過二百五十克。
附件二 - 出口表及進口表
(於第257/2001號行政長官批示第二款)
表 A (出口表)
附件二 - 出口表及進口表
( 於第257/2001號行政長官批示第二款 )
表 B( 進口表 )
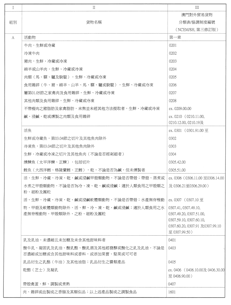
附件三 —— 須接受衛生檢疫 / 植物檢疫之貨物表
( 於第257/2001號行政長官批示第三款 )
|
| |||||||||||
| 私營機構 : | |||
| 《LegisMac》的法例註釋 | |||
第258/2001號行政長官批示
行政長官行使《澳門特別行政區基本法》第五十條賦予的權限,並根據八月十一日第85/84/M號法令第三條的規定,作出本批示。
授予經濟財政司司長譚伯源一切所需權力,就延長榮興彩票有限公司中式彩票專營批給合同期限和修改有關合同事宜,代表澳門特別行政區簽署相關的合同。
二零零一年十二月十七日
行政長官 何厚鏵
———
二零零一年十二月十九日於行政長官辦公室
辦公室主任 何永安















