澳 門 特 別 行 政 區
行政長官辦公室
| 被廢止 : | |||
| 相關法規 : | |||
| 相關類別 : | |||
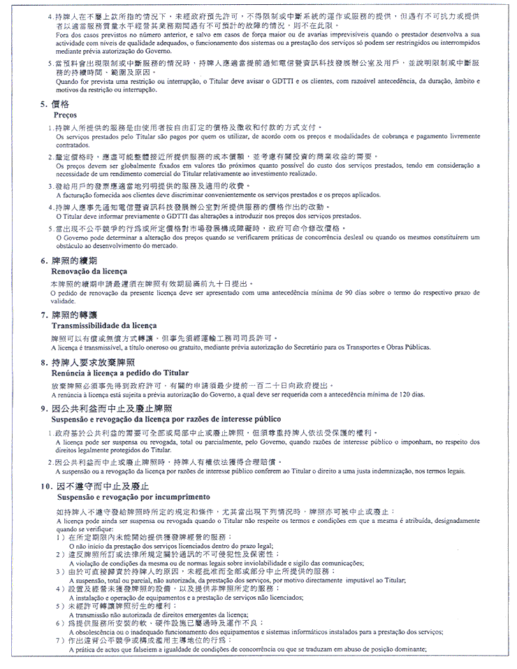
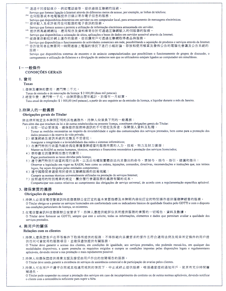
| 《LegisMac》的法例註釋 | |||
本法規已被 第47/2006號行政命令 廢止
第8/2003號行政命令
行政長官行使《澳門特別行政區基本法》第五十條(四)項規定的職權,並根據第24/2002號行政法規第九條第一款的規定,發佈本行政命令。
第一條
式樣之核准
核准附於本行政命令並作為其組成部分的互聯網服務牌照式樣。
第二條
顏色及印刷
牌照用紙為淺黃色紙,以黑色印刷,並由印務局專印,牌照式樣為GDTTI-LICD1。
第三條
生效
本行政命令自公佈翌日生效。
二零零三年三月四日。
命令公佈。
代理行政長官 陳麗敏







