澳 門 特 別 行 政 區
行政長官辦公室
| 相關法規 : | |||
| 相關類別 : | |||
| 《LegisMac》的法例註釋 | |||
第1/2005號行政長官公告
行政長官根據澳門特別行政區第3/1999號法律第六條第一款的規定,命令公佈《內地與澳門關於建立更緊密經貿關係的安排》補充協議及其三項附件。
二零零五年一月十二日發佈。
行政長官 何厚鏵
———
《內地與澳門關於建立更緊密經貿關係的安排》補充協議
為進一步提高內地1與澳門特別行政區(以下簡稱“澳門”)經貿交流與合作的水平,根據於2003年10月17日簽署的《內地與澳門關於建立更緊密經貿關係的安排》(以下簡稱“《安排》”)及附件的規定,雙方決定,就內地在貨物貿易領域和服務貿易領域對澳門擴大開放簽署本協議。
- ———
- 1《安排》中,內地係指中華人民共和國的全部關稅領士。
一、貨物貿易
(一)自2005年1月1日起,內地對本協議附件1中列明的原產澳門的進口貨物實行零關稅。本協議附件1是《安排》附件1表1《內地對原產澳門的進口貨物實施零關稅的產品清單》的補充。
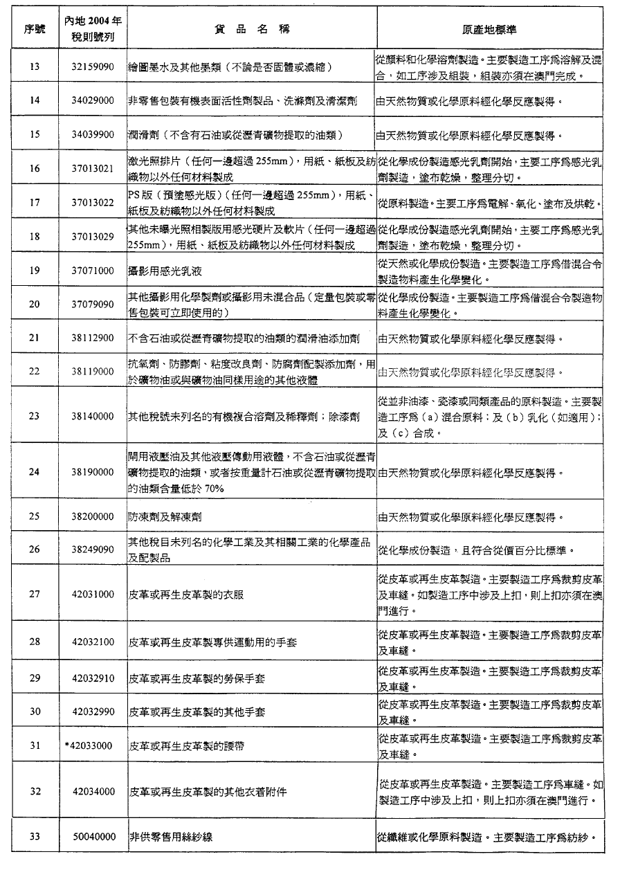
(二)根據《安排》附件2《關於貨物貿易的原產地規則》制定的本協議附件1中原產澳門的進口貨物的原產地標準載於本協議附件2。本協議附件2是《安排》附件2表1《享受貨物貿易優惠措施的澳門貨物原產地標準表》的補充。
二、服務貿易
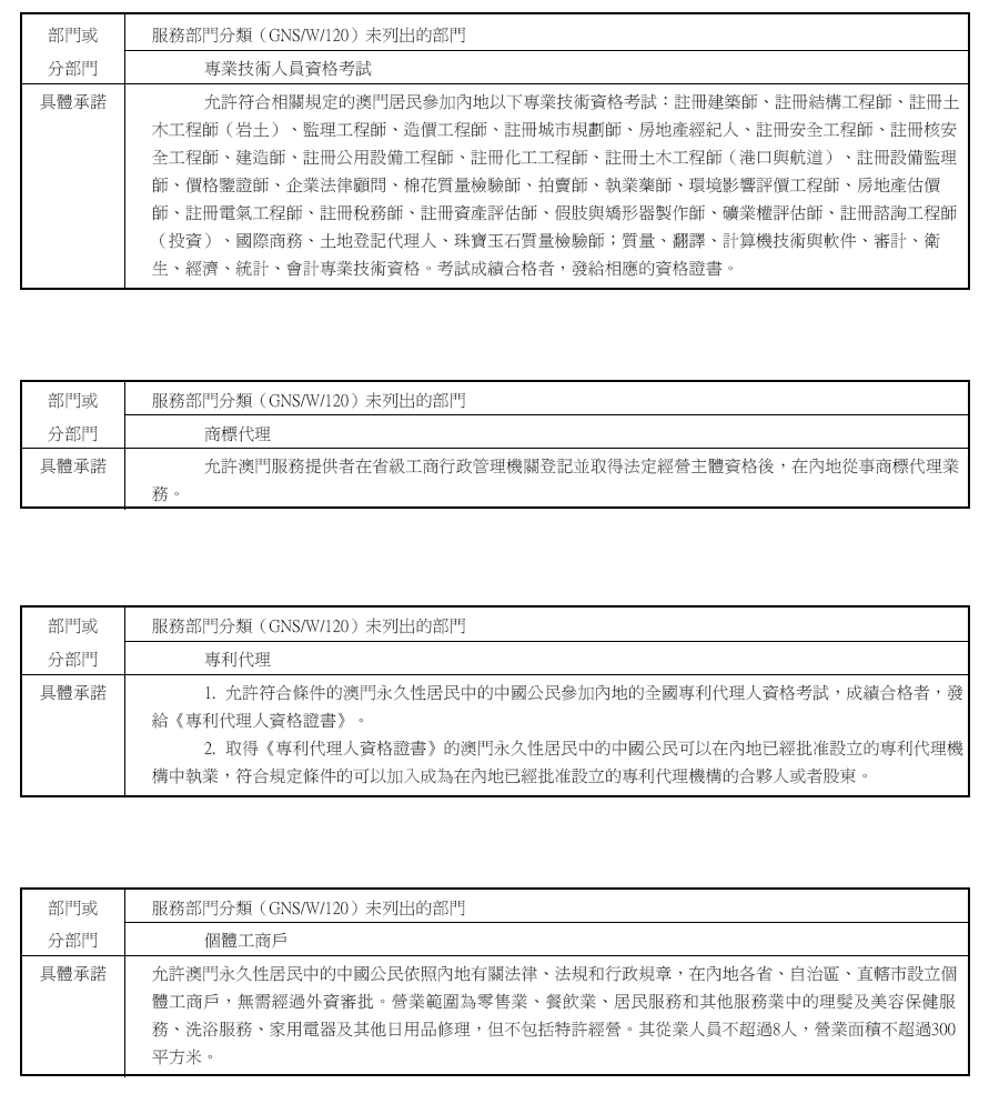
(一)自2005年1月1日起,內地在《安排》附件4《關於開放服務貿易領域的具體承諾》的基礎上,在法律、會計、醫療、視聽、建築、分銷、銀行、證券、運輸、貨運代理等領域對澳門服務及服務提供者進一步放寬市場准入的條件,擴大澳門永久性居民中的中國公民在內地設立個體工商戶的地域和營業範圍。具體內容載於本協議附件3。
(二)自2005年1月1日起,內地在專利代理、商標代理、機場服務、文化娛樂、信息技術、職業介紹、人才中介和專業資格考試等領域對澳門服務及服務提供者開放和放寬市場准入的條件。具體內容載於本協議附件3。
(三)本協議附件3中的建築領域的承諾和分銷領域的部分承諾自2004年11月1日起實施。具體見本協議附件3建築及相關工程服務和分銷服務的具體承諾。本協議附件3中澳門銀行內地分行從事代理保險業務的承諾自2004年11月1日起實施。
(四)本協議附件3是《安排》附件4表1《內地向澳門開放服務貿易的具體承諾》的補充和修正。兩者條款產生抵觸時,以本協議附件3為準。
(五)本協議附件3中的“服務提供者”,應符合《安排》附件5《關於“服務提供者”定義及相關規定》的有關規定。
三、對《安排》附件的補充和修正
(一)將《安排》附件1《關於貨物貿易零關稅的實施》第五條第(三)款第2項修改為:對擬生產的貨物,根據雙方達成的一致意見,內地將有關貨物清單補充列入《安排》附件1表1,將有關貨物的原產地標準補充列入《安排》附件2表1。申請企業正式投產後,經澳門經濟局核查,由澳門經濟局通知商務部,經雙方共同確認後,內地即根據澳門經濟局簽發的原產地證書,准予有關貨物按照《安排》零關稅進口。
(二)在《安排》附件5《關於“服務提供者”定義及相關規定》第三條第(一)2款第(2)項下增加以下內容:提供航空運輸地面服務的澳門服務提供者應已獲得澳門從事航空運輸地面服務業務的專門牌照,從事實質性商業經營5年以上(含5年),提供機場管理服務的澳門服務提供者如果是航空公司的關聯企業,還應適用內地有關法規、規章。
四、附件
本協議的附件構成本協議的組成部分。
五、生效
本協議自雙方代表正式簽署之日起生效。
本協議以中文書就,一式兩份。
本協議於二零零四年十月二十九日在澳門簽署。
| 中華人民共和國 商務部副部長 |
中華人民共和國澳門特別行政區 經濟財政司司長 |
| 安民 | 譚伯源 |
附件 1
第二批內地對原產澳門的進口貨物實施零關稅的產品清單(已生產產品)
第二批內地對原產澳門的進口貨物實施零關稅的產品清單(擬生產產品)
附件 2
第二批享受貨物貿易優惠措施的澳門貨物原產地標準表
附件
3
內地向澳門開放服務貿易的具體承諾的補充和修正1



































