澳 門 特 別 行 政 區
| 部份被廢止 : | |||
| 已更改 : | |||
| 廢止 : | |||
| 相關法規 : | |||
| 相關類別 : | |||
| 《LegisMac》的法例註釋 | |||
澳 門 特 別 行 政 區
第34/2018號行政法規
治安警察局的組織及運作
行政長官根據《澳門特別行政區基本法》第五十條(五)項及第14/2018號法律《治安警察局》第十六條的規定,經徵詢行政會的意見,制定本補充性行政法規。
第一章
一般規定
第一條
標的
本行政法規旨在訂定治安警察局的組織及運作。
第二條
機構合作
一、為確保內部公共安全及個人權利與自由的行使,治安警察局在其職權範圍內依法與其他公共行政部門合作。
二、在上述合作方面,治安警察局可在其工作的其他領域,與澳門特別行政區以外的同類機構建立合作關係。
第二章
一般組織
第一節
組織架構
第三條
指揮部及附屬單位
一、治安警察局設有:
(一)策劃行動廳;
(二)內部監管及資訊廳;
(三)情報廳;
(四)資源管理廳;
(五)居留及逗留事務廳;
(六)出入境管制廳;
(七)澳門警務廳;
(八)海島警務廳;
(九)交通廳;
(十)特警隊;
(十一)警察學校。
二、在《治安警察局內部事務規章》內訂定對開展治安警察局的組織、運作及內部事務屬必要的規定,該規章由治安警察局局長以批示核准,並由保安司司長認可。
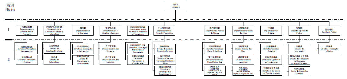
三、治安警察局的組織結構圖及主管級別載於作為本行政法規組成部分的附件一。
四、為更好執行行動配置,可在第一款所指的各個附屬單位內設立警司處或其他行動中心。
五、因應社會發展,治安警察局可在澳門特別行政區管轄範圍內的適宜地點設立警察設施。
第二節
指揮部
第四條
組成
治安警察局的指揮部由一名局長及三名副局長組成,局長由副局長輔助。
第五條
局長的職權
一、局長負責執行法律規定的任務。
二、局長的職權主要包括:
(一)領導、統籌及監督治安警察局的活動;
(二)遵守並促使遵守法律、規章及上級指令;
(三)就須上級決定的事宜作出報告,並將之上呈,以待批示;
(四)在與其他機構或實體聯繫的事宜上,代表治安警察局;
(五)編製治安警察局活動年度報告書;
(六)行使獲授予或獲轉授予的職權;
(七)為附屬單位和機關的正常運作,制定其應遵守的規定或指示;
(八)主持治安警察局福利會的行政委員會。
三、治安警察局局長亦有職權行使法律賦予的刑事警察當局權力。
四、治安警察局局長可將第二款所指的本身職權授予副局長及主管人員。
第六條
副局長的職權
一、副局長的職權主要包括:
(一)輔助局長執行其職務;
(二)行使由局長授予或轉授予的職權,以及擔任獲賦予的其他職務。
二、局長不在或因故不能視事時,由指定的副局長代任;如未指定,則由擔任職務時間較長的副局長代任。
三、副局長亦有職權行使法律賦予的刑事警察當局權力。
第三節
附屬單位
第七條
策劃行動廳
一、策劃行動廳的職權主要包括計劃、統籌及監督有關組織、行動、公共關係及禮儀的事宜。
二、策劃行動廳設有:
(一)行動及通訊處;
(二)公共關係處。
第八條
行動及通訊處
行動及通訊處的職權主要包括:
(一)研究、計劃及監督關於組織、訓練及通訊的一切事宜,主要目的為計劃及領導警務行動;
(二)制定行動的指令、計劃及命令;
(三)確保警務指揮及控制系統的運作,尤其是行動、通訊及緊急救援方面,同時匯編、製作紀錄及報告書;
(四)監督通訊的安全;
(五)協調各類重要民間活動、遊行、集會及警務行動,以便相關警務工作得以順利進行;
(六)統籌有酬勞務的提供;
(七)制定及更新治安警察局的《經常實施規定》,並監察其執行情況。
第九條
公共關係處
公共關係處的職權主要包括:
(一)在對外及對內公共關係上輔助指揮部;
(二)向社會傳播媒介及網絡平台提供並接收與治安警察局有關的資訊;
(三)計劃、統籌、製作並更新治安警察局可用的宣傳途徑及資訊;
(四)製作並分發內部資訊;
(五)製作多媒體作品以供對外及對內宣傳教育之用;
(六)進行有關預防犯罪和警務工作的宣傳及推廣活動;
(七)統籌治安警察局的禮儀活動、對外聯絡及禮賓接待工作;
(八)跟進、統計及分析有關投訴、建議、聲明異議及質詢的文書,並將有關結果轉介相關部門作進一步跟進;
(九)統籌治安警察局運作所需的翻譯及傳譯工作。
第十條
內部監管及資訊廳
一、內部監管及資訊廳的職權主要包括透過績效管理及資訊科技理論,以及持續開發資訊應用程式,促進、監察、檢討、規劃治安警察局的整體運作及持續發展。
二、內部監管及資訊廳設有:
(一)內部監管處;
(二)資訊處。
第十一條
內部監管處
內部監管處的職權主要包括:
(一)協助指揮部監察並支援各附屬單位對施政方針、策略目標、周期計劃、政策措施、質量指標的落實及執行,並製作定期報告向上級匯報;
(二)巡察各附屬單位的日常運作,評估工作效率和資訊資源運用,同時識別不足之處,作出相應的改善;
(三)推動及促進治安警察局內部各附屬單位與合作夥伴的溝通協作,以完善治安警察局對外及對內服務的流程效率;
(四)設立內部溝通機制,以收集及處理人員的意見;
(五)與學術機構合作,定期進行市民整體滿意度調查,主動了解服務對象的需要。
第十二條
資訊處
資訊處的職權主要包括:
(一)與澳門保安部隊事務局資訊附屬單位合作,推動資訊系統的使用與普及;
(二)協調資訊設備的採購及安裝;
(三)部署、推動、調整、監察及維護治安警察局資訊系統,保持其持續發展;
(四)研發、推行治安警察局對內及對外資訊平台,增強內部及警民互動關係;
(五)應警務工作的安全需要,研究及引進合適的資訊技術,使能保密及完整保存資訊化資料;
(六)檢討及優化治安警察局各類資訊運作程式,以提升效率及效益。
第十三條
情報廳
一、情報廳的職權主要包括:
(一)依法組織關於刑事情報的記錄及處理的系統,並保持其最新資料;
(二)收集及分析可影響澳門特別行政區公共秩序及安全的訊息;
(三)計劃及統籌偵查活動、情報活動、反情報活動、設施及物料保安活動;
(四)處理與非法入境者的移交、火器、彈藥、爆炸物、煙火及電動引爆裝置的入口、買賣、使用及持有有關的事宜;
(五)處理設立私人保安企業及自體防禦企業的申請;
(六)進行屬其職權的監察活動。
二、情報廳設有:
(一)偵查及情報處;
(二)監察及准照處。
第十四條
偵查及情報處
偵查及情報處的職權主要包括:
(一)計劃及協調刑事偵查工作及反罪惡行動,尤其是打擊有組織犯罪活動;
(二)偵查及打擊犯罪;
(三)執行逮捕狀及拘傳命令狀,並將有關命令狀傳達予有職權知悉的治安警察局機關;
(四)應法院要求,執行通知及其他措施;
(五)處理治安警察局範圍內與拍照及指紋有關的一切事宜;
(六)組織被拘留者的警務紀錄,並保持有關資料庫的最新資料;
(七)推動警務資料庫資訊化;
(八)支援其他行動;
(九)處理有關來自內地的非法入境者移交內地的一切事宜;
(十)與有關部門合作,以保護販賣人口受害人及跟進返回原居地的工作;
(十一)依法跟進非澳門特別行政區居民涉嫌犯罪的相關事宜;
(十二)處理及分析有關內容可影響澳門特別行政區公共秩序及安全的訊息;
(十三)定期或專項對澳門特別行政區的公共安全狀況作出評估;
(十四)對重要人物或重大活動的安全作出評估;
(十五)對確保重要設施安全的措施作出建議;
(十六)搜集、計劃及統籌警務範圍內的一切情報及反情報活動;
(十七)輔助治安警察局的行動活動;
(十八)組織、處理及更新機密檔案。
第十五條
監察及准照處
監察及准照處的職權主要包括:
(一)進行法律規定的或命令要求的監察活動及輔助行政當局的活動;
(二)執行司法當局命令,查核有關人士或財產狀況;
(三)製作及記錄監察的內容,並保持其最新資料;
(四)監察及記錄關於遺體運送、搬離、埋葬、火葬及焚化的事宜並保持其最新資料,且確保就該事宜上法律賦予的其他程序;
(五)根據現行法例的規定,處理有關設立私人保安企業或自體防禦企業的一切申請並監察相關活動;
(六)設立私人企業內保安人員的資料庫,並保持其最新資料,以及依法進行有關監察;
(七)根據《武器及彈藥規章》的規定,對使用及攜帶槍械發出執照及給予許可的事宜,處理有關卷宗,並保持其最新資料,以及持續監察相關的遵守清況;
(八)編製及監管關於彈藥、爆炸物、煙火及電動引爆裝置的買賣、進出口,以及其運輸的卷宗及文書,並保持其最新資料。
第十六條
資源管理廳
一、資源管理廳的職權主要包括計劃、統籌及監管有關人事管理、財政資源及後勤輔助的事宜。
二、資源管理廳設有:
(一)人力資源處;
(二)物力資源處。
第十七條
人力資源處
人力資源處的職權主要包括:
(一)組織警務人員的任用檔案、升級檔案、晉階檔案、免職檔案、退休檔案、確定終止職務檔案及其他引致警務人員狀況改變的檔案,以及組織關於補助、獎金及津貼的檔案;
(二)組織警務人員的個人檔案並保持其最新資料,以及管理該等人員的年假及假期計劃;
(三)執行與警務人員為擔任現有職務及官職的調動有關的一切事宜;
(四)保持在職警務人員表的最新資料,以及制定翌年生效的在職警務人員需求計劃;
(五)執行關於警務人員個人資料的一切程序;
(六)發出警務人員專業工作證,並管制其使用;
(七)探訪住院的在職警務人員,以及被拘禁的警務人員;
(八)處理人事方面的行政檔案,並將之上呈,以待決定;
(九)為康樂、文化及提高專業精神的目的,安排餘暇時間的活動;
(十)協助去世警務人員的家團處理一切必要的文件;
(十一)負責第四十九條所指文職人員的人事管理。
第十八條
物力資源處
物力資源處的職權主要包括:
(一)協調局內各附屬單位籌備制定取得資產及勞務的年度需求計劃,根據必要性、合理性、效益性和前瞻性進行綜合分析後,提出完善預算提案的意見;
(二)就設施與樓宇及其他基建的長遠發展,與澳門保安部隊事務局和澳門特別行政區其他主管機構協調,進行有關策略性規劃;
(三)執行及統籌由其負責儲存的物品及物料的分發,以及看管及保存上述物品及物料;
(四)根據規章的規定,更新財產清冊;
(五)管理資源管理廳的物資及設施;
(六)負責向治安警察局各服務領域,提供技術支援及後勤輔助;
(七)考核駕駛公務車輛及從事基本機械檢查方面的人員;
(八)應各附屬單位要求,提供運輸服務;
(九)確保運輸工具的良好操作狀況;
(十)確保洗衣服務;
(十一)對車輛、設備及設施進行維修及保養。
第十九條
居留及逗留事務廳
一、居留及逗留事務廳的職權主要包括處理居留及逗留許可申請並發出相關證件或文件,研究、制定和統籌與出入境事務有關的策略及發展計劃,以及處理所徵收的費用及罰款,並組織及保存出入境事務範圍內的個人檔案及相關電腦紀錄的事宜。
二、居留及逗留事務廳設有:
(一)居留及逗留許可處;
(二)策劃及協調處。
第二十條
居留及逗留許可處
居留及逗留許可處的職權主要包括:
(一)統籌居留及逗留事務的工作;
(二)接收及處理居留許可申請和續期申請;
(三)發出居留證明書和居留許可或居留許可續期憑單;
(四)接收及處理回境許可申請,並發出有關證明文件;
(五)對中華人民共和國駐外使領機構轉報的簽證申請提供意見;
(六)接收及處理入境及逗留許可申請,並發出有關證明文件;
(七)接收及處理延長逗留許可申請;
(八)為在澳門特別行政區遺失證件的非居民發出有關證明文件;
(九)處理特別逗留證的申請、續期、更換或取消;
(十)接收及處理外地僱員逗留許可申請和續期申請;
(十一)發出、更換或取消外地僱員身份認別證;
(十二)接收及處理逗留的特別許可申請;
(十三)接收及處理居留及逗留事務廳職權範圍內的其他證件或文件申請;
(十四)依法徵收費用及罰款。
第二十一條
策劃及協調處
策劃及協調處的職權主要包括:
(一)研究、制定和統籌與出入境、居留及逗留事務有關的策略及發展計劃;
(二)監察出入境事務範圍內的服務情況和制定優化方案,並負責協調和指導工作;
(三)向局內其他部門提供出入境事務範圍內的專業意見;
(四)規劃和優化出入境事務範圍內的資訊系統;
(五)統計和匯集出入境事務範圍內的數據資料;
(六)處理出入境事務範圍內的查詢;
(七)統籌出入境事務範圍內的信息發佈;
(八)發出個人出入境記錄證明書。
第二十二條
出入境管制廳
一、出入境管制廳的職權主要包括管制和監察一切人士在澳門特別行政區的進出境,以及預防、調查和打擊非法逗留及與出入境相關的不法活動。
二、出入境管制廳設有:
(一)陸路管制處;
(二)海空管制處;
(三)調查及遣送處。
第二十三條
陸路管制處
陸路管制處的職權主要包括:
(一)統籌澳門特別行政區各陸路出入境管制站的運作;
(二)管制、監察和記錄一切人士在陸路出入境管制站的進出境;
(三)應主管當局要求,依法對進出境人士執行通知及其他措施;
(四)依法給予入境許可;
(五)依法徵收費用及罰款。
第二十四條
海空管制處
海空管制處的職權主要包括:
(一)統籌澳門特別行政區各海港和空港出入境管制站的運作;
(二)管制、監察和記錄一切人士在海港和空港出入境管制站的進出境;
(三)應主管當局要求,依法對進出境人士執行通知及其他措施;
(四)依法給予入境許可;
(五)依法徵收費用及罰款。
第二十五條
調查及遣送處
調查及遣送處的職權主要包括:
(一)計劃、統籌及執行出入境事務範圍內的調查活動,以及依法開立的偵查卷宗;
(二)組織、處理及更新機密檔案;
(三)確保拘留中心具備應有的居住條件,並看守被拘留者;
(四)依法組成驅逐出境卷宗;
(五)依法廢止逗留許可;
(六)分析非居民的違法個案,依法建議禁止其進入澳門特別行政區;
(七)執行驅逐令及依法遣送非居民;
(八)收集、分析及整理出入境事務範圍內的情報及數據;
(九)向局內其他部門提供關於非法移民及偽證方面的專業意見;
(十)協助處理難民事務;
(十一)在出入境事務範圍內或按照上級指示,與本地及外地實體或組織聯繫和合作。
第二十六條
澳門警務廳
一、澳門警務廳負責在澳門半島及與之相鄰的填土區開展其活動,其職權主要包括:
(一)就轄下警務處的運作發出指令;
(二)根據工作需要及效益,並按所接收的指示,向轄下警務處分配工作;
(三)接收轄下警務處的一切文書並適當處理;
(四)記錄及處理投訴,舉報及聲明異議,並註錄有關步驟;
(五)依職權解決並記錄情事;
(六)保持澳門警務廳人員資料庫的最新資料;
(七)作出屬其職權範圍內事宜的通知;
(八)依法處理所有由澳門警務廳各警司處及警站拘留的人;
(九)就所接收的犯罪消息,命令展開刑事調查;
(十)因應當時的治安狀況,命令進行相關預防及打擊犯罪的警務行動。
二、澳門警務廳設有:
(一)西南區警務處;
(二)東北區警務處;
(三)澳門偵查及支援警務處。
第二十七條
西南區警務處及東北區警務處
西南區警務處及東北區警務處的職權主要包括:
(一)依法執行警察職務;
(二)領導並協調澳門警務廳各分區警司處,執行並促使執行上級發出的命令及指示;
(三)切合最新的治安狀況,向澳門警務廳廳長作出建議,以便決定適當的警力措施及調配物資;
(四)接收澳門警務廳各分區警司處的一切文書,並按規定時間,將文書送往澳門警務廳及治安警察局總辦事處;
(五)訂定及建議巡邏路線,並呈澳門警務廳廳長批准;
(六)監督轄下警司處的行動、行政及紀律事宜。
第二十八條
澳門偵查及支援警務處
澳門偵查及支援警務處的職權主要包括:
(一)依法執行警察職務;
(二)接收並跟進所有依法開立的偵查卷宗;
(三)在指定期間內,將偵查卷宗送交澳門警務廳廳長,以便將該等卷宗寄送檢察院;
(四)與治安警察局其他附屬單位的偵查部門協調;
(五)依法統籌及處理有關失物及拾獲物的事宜;
(六)協調及處理與澳門警務廳有關的投訴及質詢;
(七)協助澳門警務廳轄下警務處處理社區關係事務;
(八)協調及處理警方警誡卷宗的組織及管理;
(九)根據職務命令公佈的變更,保持人員紀錄的最新資料;
(十)保持人員所提供的服務紀錄的最新資料;
(十一)為部門的良好運作,提交認為必要的建議並編製相關的報告。
第二十九條
海島警務廳
一、海島警務廳負責在氹仔和路環島以及與之相鄰的填土區,包括澳門國際機場開展其活動,其職權主要包括:
(一)就轄下警務處的運作發出指令;
(二)根據工作需要及效益,並按所接收的指示,向轄下警務處分配工作;
(三)接收轄下警務處的一切文書並適當處理;
(四)記錄及處理投訴、舉報及聲明異議,並註錄有關步驟;
(五)依職權解決並記錄情事;
(六)保持海島警務廳人員資料庫的最新資料;
(七)作出屬其職權範圍內事宜的通知;
(八)依法處理所有由海島警務廳各警司處及警站拘留的人;
(九)就所接收的犯罪消息,命令展開刑事調查;
(十)因應當時的治安狀況,命令進行相關預防及打擊犯罪的警務行動。
二、海島警務廳設有:
(一)海島警務處;
(二)機場警務處;
(三)海島偵查及支援警務處。
第三十條
海島警務處
海島警務處的職權主要包括:
(一)依法執行警察職務;
(二)領導並協調轄下警司處,執行並促使執行上級發出的命令及指示;
(三)切合最新的治安狀況,向海島警務廳廳長作出建議,以便決定適當的警力措施及調配物資;
(四)接收轄下警司處的一切文書,並按規定時間,將文書送往海島警務廳及治安警察局總辦事處;
(五)訂定及建議巡邏路線,並呈海島警務廳廳長批准;
(六)監督轄下警司處的行動、行政及紀律事宜。
第三十一條
機場警務處
一、機場警務處配合民航局及其他負責機場管理的實體,就澳門國際機場的保安事宜作出協調和處理。
二、機場警務處的職權主要包括:
(一)依法執行警察職務;
(二)監察機場保安人員的工作;
(三)如有理由,實施應急的人員計劃,且應對其正常運作的影響減至最低;
(四)與機場各工作實體協調以保持良好的治安,公眾秩序及運作環境,以及確保重要人物在該地方的安全。
第三十二條
海島偵查及支援警務處
海島偵查及支援警務處的職權主要包括:
(一)依法執行警察職務;
(二)接收並跟進所有依法開立的偵查卷宗;
(三)在指定期間內,將偵查卷宗送交海島警務廳廳長,以便將該等卷宗寄送檢察院;
(四)與治安警察局其他附屬單位的偵查部門協調;
(五)按照治安警察局的失物及拾獲物處理程序,處理有關失物及拾獲物的事宜;
(六)協調及處理與海島警務廳有關的投訴及質詢;
(七)協助海島警務廳轄下警務處處理社區關係事務;
(八)協調及處理警方警誡卷宗的組織及管理;
(九)根據職務命令公佈的變更,保持人員紀錄的最新資料;
(十)保持人員所提供的服務紀錄的最新資料;
(十一)為部門的良好運作,提交認為必要的建議並編製相關的報告。
第三十三條
交通廳
一、交通廳的職權主要包括指揮及監察整個澳門特別行政區的車輛與行人的通行。
二、交通廳設有:
(一)交通警務處;
(二)行動及協調處;
(三)交通偵查及支援處。
第三十四條
交通警務處
交通警務處的職權主要包括:
(一)安排行動監察及打擊交通違法行為;
(二)根據法律、規章性規定或所接收的指示,指揮及組織交通;
(三)依法監察車輛與行人的通行;
(四)監察一切車輛及其駕駛員;
(五)依法將車輛鎖扣、解鎖及移走;
(六)對違反交通事務範圍內的法律規定的行為作出筆錄,並建議科處罰款;
(七)應主管實體的要求及在法律規定的情況下扣押車輛;
(八)計劃及統籌各交通警司處範圍內的行動。
第三十五條
行動及協調處
行動及協調處的職權主要包括:
(一)統籌及處理所有交通方面的投訴事宜;
(二)向局內其他部門提供交通方面的專業意見;
(三)計劃、統籌及協調涉及治安警察局其他機關、部門或附屬單位的交通方面的大型行動;
(四)為計劃及統籌的目的,與其他實體建立適當聯繫;
(五)執行交通安全護衛;
(六)依法處理交通廳扣押的車輛及進行其他的後續工作。
第三十六條
交通偵查及支援處
交通偵查及支援處的職權主要包括:
(一)接收並跟進所有依法開立的交通事故偵查卷宗;
(二)處理突發的嚴重交通事故並進行有關搜證工作;
(三)製作交通事故筆錄、交通事故報案書及繪製電子交通事故場景圖以及跟進傷者事宜;
(四)監控道路監察系統及處理與系統有關的事宜;
(五)依法向未繳交罰款、罰金的違法者,發出通知書或將個案移交檢察院或法院審理;
(六)跟進未於法定期限內繳納的罰款、罰金;
(七)徵收罰款、罰金及其他款項,編製已繳納款項的報表,並透過憑單將款項交予相關部門;
(八)處理及跟進所有已發出的告票;
(九)與策劃行動廳協調交通安全的宣傳、教育及推廣工作;
(十)保持交通廳所負責的一切存庫物料的紀錄的最新資料;
(十一)確保貯物室及倉庫的有效運作;
(十二)負責交通廳物料及設施的保安、存庫、保存及管理,並負責設施的改善及維修。
第三十七條
特警隊
一、特警隊是等同廳級的行動性質附屬單位,能在澳門特別行政區的任何地點,以迅速支援方式執行特別行動,其職權主要包括:
(一)負責保護重要人物及重要設施的安全;
(二)打擊不法分子,尤其是使用火器的不法分子;
(三)在嚴重暴力,包括出現狙擊手或挾持人質的情况下採取行動;
(四)與其他行動機關協調,維持公共秩序及安寧;
(五)訓練及飼養警犬,用以搜救、巡邏、追蹤線索、偵查毒品及爆炸品;
(六)對爆炸物進行偵測、移走及拆除;
(七)應上級命令,確保貴重物品的運輸;
(八)確保特殊活動、慶典及重要區域和地點的安全。
二、特警隊設有:
(一)特警處;
(二)爆炸品處理及搜查處;
(三)特別行動組。
第三十八條
特警處
特警處的職權主要包括:
(一)打擊不法分子,尤其是使用火器的不法分子;
(二)在受特別威脅,尤其在未經許可的示威及集會的情况下採取行動;
(三)保護人身及財產的安全,尤其在受嚴重威脅的情况下;
(四)與其他行動機關協調,維持公共秩序及安寧。
第三十九條
爆炸品處理及搜查處
爆炸品處理及搜查處的職權主要包括:
(一)確保爆炸品處理及搜查工作的人員調配;
(二)對爆炸物進行偵測、移走及拆除;
(三)訓練警犬,用以搜救、巡邏、追縱線索、偵查毒品及爆炸品;
(四)確保重要活動及場地的安全。
第四十條
特別行動組
一、特別行動組的職權主要包括:
(一)在受特別威脅時,包括出現狙擊手或挾持人質的情況下採取行動;
(二)在有需要時運用空中及水上途徑採取行動,尤其是出現劫持船隻或飛機時;
(三)在重要人物到訪時,聯同其他警務單位共同執行保護工作,確保其人身及住地安全;
(四)為保衛澳門特別行政區,執行高度危險的任務,尤其是執行反恐行動;
(五)執行水面及水底的搜索、跟蹤、搜證及拯救行動;
(六)在必要的情況下,參與大型災難的救援行動。
二、特別行動組屬處級部門。
第四十一條
警察學校
一、警察學校是等同廳級的附屬單位,其職權主要包括:
(一)負責對警務人員和保安學員提供培訓、升級及提升專業素質和能力所需的課程及實習;
(二)研究、評估警務人員的能力發展,並提出政策建議;
(三)統籌及管理治安警察局的所有體育隊伍;
(四)組織及推動局內外的體育、文化和康體交流活動;
(五)分析並制定年度培訓計劃,與其他公共機關或實體合作,以保證適當執行培訓及計劃;
(六)與各附屬單位協調,統籌局內的專業培訓及推行知識管理;
(七)統籌警務人員的年度射擊及體能測試;
(八)管理樂隊的運作。
二、警察學校設有教務處。
第四十二條
教務處
教務處的職權主要包括:
(一)開辦各類培訓課程;
(二)舉辦與警務工作有關的講座以增加人員的專業知識;
(三)製作及更新各類課程的教學內容;
(四)研究開辦配合社會發展及警務工作的各類培訓課程;
(五)與本地及外地相關部門交流以提高警察學校的教學質量。
第四十三條
職務主管
為開展特定的工作,治安警察局可依法設立職務主管。
第四節
工作
第四十四條
輪值工作
輪值工作的分類及安排載於《治安警察局內部事務規章》。
第三章
人員
第一節
警務人員
第四十五條
人員編制
治安警察局的人員編制載於作為本行政法規組成部分的附件二。
第四十六條
人員制度
治安警察局人員的薪俸、報酬、補助、職程及紀律制度由專有法規規範。
第四十七條
主管制度
一、廳級及處級的主管人員職務,分別由高級職程人員的警務總長及副警務總長出任。
二、上款所指主管人員職務可由其緊接下級職位的據位人代任。
第四十八條
使用無部門識別牌的車輛
基於執行調查任務的需要或經行政長官許可的情況下,第14/2018號法律第七條第二款所指人員及其他履行特定職務的人員,可使用無部門識別牌的車輛。
第二節
文職人員
第四十九條
文職人員
一、澳門保安部隊事務局將治安警察局開展活動所需的文職人員分配任用於該局。
二、上款所指文職人員數目,由保安司司長以批示核准。
第四章
過渡及最後規定
第五十條
人員轉入
一、第22/2001號行政法規《治安警察局的組織與運作》附件所指的治安警察局編制人員,包括領導及主管官職據位人,按原職位及職階轉入載於第四十五條所指編制的相應的職位。
二、上款所指的轉入,以行政長官批示所核准的名單為之,該名單除須公佈於《澳門特別行政區公報》外,無須辦理其他手續。
第五十一條
福利工作
一、根據適用法例的規定,治安警察局的福利工作由治安警察局福利會負責。*
二、應治安警察局福利會的要求,治安警察局可向其提供後勤及行政輔助,尤其是人力資源方面的輔助。
* 已更改 - 請查閱:第3/2023號行政法規
第五十二條*
* 已廢止 - 請查閱:第2/2021號行政法規
第五十三條
紀念日
三月十四日為治安警察局的周年紀念日,該日定名為《治安警察日》。
第五十四條
財政負擔
執行本行政法規所產生的財政負擔,由分配予澳門保安部隊事務局的撥款承擔。
第五十五條
更新提述
在任何法規中對第22/2001號行政法規第五條第一款(五)項所指的“出入境事務廳”的提述,按本行政法規賦予居留及逗留事務廳及出入境管制廳的職權,視為對“居留及逗留事務廳”及“出入境管制廳”的提述。
第五十六條
廢止
廢止:
(一)第22/2001號行政法規;
(二)第19/2007號行政法規《治安警察局及消防局人員編制》獨一條第一款;
(三)第8/2008號行政法規《調整保安部隊及保安部門人員編制》第一條第一款。
第五十七條
生效
本行政法規自公佈翌日起生效。
二零一八年五月十八日制定。
命令公佈。
行政長官 崔世安
———
附件一
(第三條第三款所指者)
治安警察局的組織結構圖
附件二*
(第四十五條所指者)
治安警察局人員編制
| 職位 | 職位數目 |
| 警務總監 | 1 |
| 副警務總監 | 3 |
| 警務總長 | 12 |
| 副警務總長 | 27 |
| 警司 | 60 |
| 副警司 | 70 |
| 高級警長 | 90 |
| 警長 | 232 |
| 副警長 | 458 |
| 首席警員 | 1326 |
| 一等警員/警員 | 4076 |
| 總數 | 6355 |
* 已更改 - 請查閱:第98/2019號行政命令,第20/2022號行政法規



