立法會
| 被廢止 : | |||
| 相關類別 : | |||
| 《LegisMac》的法例註釋 | |||
本法規已被 第3/98/M號法律 廢止
第13/92/M號法律
八月十七日
政治職位權利人財產利益的聲明
按照《澳門組織章程》第三十條一款c項及卅一條一款c項的規定,立法會制訂在澳門地區具有法律效力的條文如下:
第一條
(範圍)
一、本法律的規定施行於下列政治職位的權利人:
a)立法會議員;
b)諮詢會委員;
c)市政機構成員;
d)其他按照法律而將被包括者。
第二條
(財政利益的聲明)
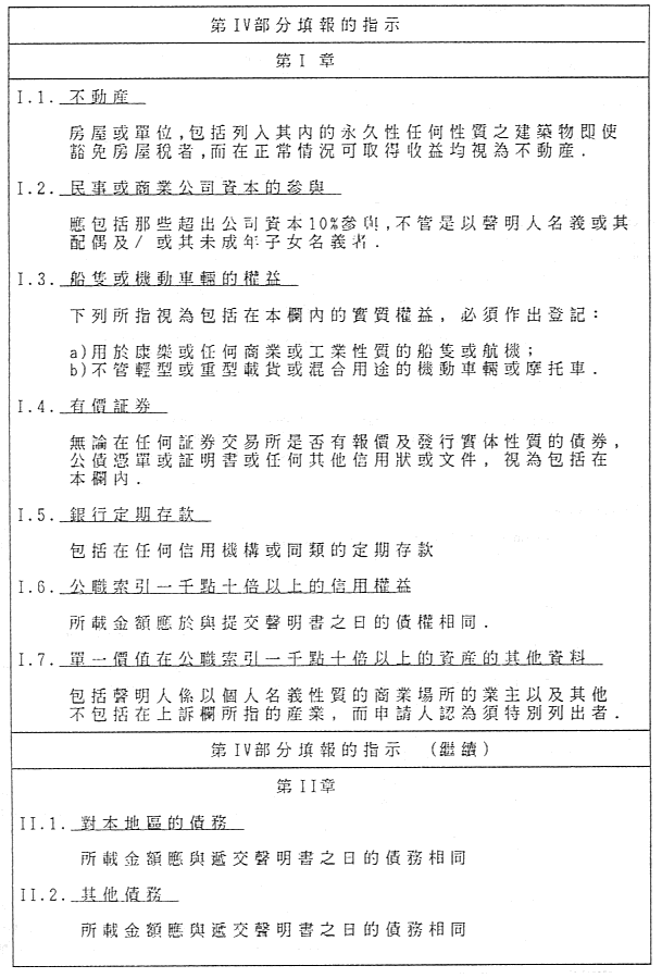
一、上條所指職位權利人必須透過填妥附於本法律的專用表格,提交一份由四部分組成的財產利益的聲明。
二、財產利益聲明的第一部分載有政治職位權利人的個人認別資料。
三、第二部分載有下列資料:
a)在公或私法人的領導,管理,行政機構內所擔任的職位,職務或工作而使聲明人因此而取得報酬或其他財產利益者;
b)有報酬的專業職務或工作;
c)指出商業,工業活動或其他服務而使聲明人因此獲得報酬或其他財產利益者;
d)指明與聲明人維持經濟或財政關係而對導致提交聲明的職位的擔任可有任何影響的自然人或法人。
四、第三部分載有下列資料:
a)倘職位是由選舉產生,聲明人所收取的財務資助,當價值超出有關競選宣傳總支出的25%時;
b)作出聲明前兩年內,基於執行政治職位的職務,在旅途及在外地逗留時所支付的費用,當並非全由聲明人或公庫負擔時;
c)收取外國的政府,組織或實體所支付的款項或財產利益;
d)聲明人基於其有關職務的執行而直接或間接取得的任何其他經濟上的利益或優惠。
五、第四部分載有下列資料:
a)資產狀況;
b)指明聲明人以其本身或連同其配偶及/或未成年子女名義所擁有股份超過股本10%的公司。
六、第四、五款所指資料,可附同註冊的核數師或審計師的確認。
第三條
(提交的期限)
一、政治職位權利人應在開始擔任有關職務三十天期限內,及在終止有關職務六十天期限內,提交財產利益聲明。
二、上述聲明是由有關人士個人或為此行為由其賦予特別權力的代表以其名譽承諾作出。
第四條
(聲明書的存放)
一、財產利益的聲明是以一式三份填寫並交與高等法院辦事處或用以火漆封妥其上寫明高等法院院長收的信封,透過郵政局的安全途徑寄交。
二、如聲明書是交與高等法院,該法院的秘書即將聲明書正本編入為每一聲明者而組織的卷宗內。
三、聲明書的第一及第二部分就此歸檔,第三及第四部分則當提交人面前放入信封內並加上火漆,然後放置於聲明者的檔案。
四、聲明的副本在作出原本收妥的註記後,將交回提交者。
五、第三副本為著再造法院的卷宗,是當提交者面前放進信封內並加上火漆,同時存於與存放正本所在的不同地點。
六、如果聲明書是透過郵局寄交,法院秘書經作出必要的適應後將採取第三和第五款所規定程序。
七、如聲明者亦附寄回郵信封時,則法院秘書在隨後的四十八小時內,透過郵局的安全途徑,把聲明者的副本在加上原本收妥的註記後寄回。
八、如聲明者無附寄回郵信封時,則法院秘書著令將副本放進一信封內並加上火漆,然後與正本同時歸檔並將之以線縛於卷宗上,以便聲明者在任何時刻可要求取回。
第五條
(卷宗的資料庫)
法院的辦事處對上條所指卷宗內以姓名為索引的資料庫適當維持最新資料,俾能方便取得卷宗。
第六條
(聲明書的記錄)
一、聲明書將在專用冊內記錄。
二、冊內應載有由高等法院院長簽名的啟用語及結束語,並在經適當編號的每一頁上有其簡簽。
三、記錄應載明:
a)聲明者的認別,並指明所擔任的職位;
b)提交聲明書日期;
c)有關卷宗的編號及卷宗歸檔處。
四、記錄旁將附註:
a)聲明書的認別註記;
b)對聲明書的遺漏或資料不正確所作出決定的認別註記。
五、聲明記錄的取閱是自由的,無論直接取閱記錄冊或法院辦事處所提供的經認証的影印本均可。
第七條
(聲明書第一及第二部分內容的取閱)
財產利益聲明書的第一及第二部分的取閱,是確保平常辦公時間內,在法院辦事處自由進行。
第八條
(聲明書第三部分內容的取閱)
一、財產利益聲明書的第三部分的取閱,是限於下款所指的實體,且確保於平常辦公時間內,在法院辦事處進行。
二、下列實體有取閱卷宗的正當性:
a)聲明人;
b)在其有關職能內的任何公共實體;
c)表明獲悉有關資料是重要的且屬其正當權益的任何自然人或法人。
三、申請人應陳明具體的事實以顯示其正當權益以及重要性,並明確指出所欲取得的資料同時簽署一份聲明書,肯定已獲悉未經許可而將取閱內容洩露所負的刑事和民事責任。
四、第三部分內容的取閱,事先需獲得法院院長的許可,該項許可是載於由有意者或其為此目的而授予特別權力的受託人所提出的申請書內。
五、取閱行為應透過附註方式在原來卷宗內記錄,註明取閱的日期,取閱者及原因。
第九條
(聲明書第四部分內容的取閱)
一、財產利益聲明書第四部分的取閱,需獲得高等法院裁決作出許可,該項許可是載於由司法實體作出的申請書內,當若干資料的傳証實是必須用以解決司法上的爭議或必須是刑事案件內尋找的真相時。
二、上款所指法庭的裁決,將知會聲明人。
三、從事其職務時或因其職務而獲知第四部分內容的人士,必須遵守司法保密,如有違反,受一般規定的處分,且不免除對受害者負賠償責任。
四、除第一款所規定效力外,本條所指資料對聲明人不成為証據,而透過違反本規定而取得的証據則無效。
第十條
(由法院發佈)
一、在有理由的情況和環境下,或當公共利益促使澄清政治職位權利人的財產狀況下,高等法院透過院長的主動或在聲明人,其繼承人,在其職務範圍內的公共實體,或司法實體的申請下,得議決把所作聲明的內容,以詳盡或摘要方式,透過法院官方發出的通告發佈。
二、有關通告需全部受官方文告司法制度管制。
第十一條
(聲明書第一、第二及第三部分內容的發佈)
一、把聲明書第一、第二及第三部分內容全部或局部發佈,而與該等聲明所載者不能嚴格吻合時,違反者將受一個月至兩年的監禁處分,再犯則上下限加倍,且不免除在有關事項上對受害者的賠償。
二、對本條規定亦補充施行經作出所需配合的八月六日第7/90/M號法律第三十二及四十二條所載關於正犯及連帶責任的規則。
第十二條
(禁止聲明書第四部分內容的發佈)
一、除第十條規定外,禁止把第四部分所載資料內容全部或局部發佈。
二、違反上款規定者,將受六個月至三年的監禁處分,在再犯情況時,按一般的規定加重處分,且不免除在有關事項對受害人的賠償。
三、上款所規定的監禁處分,不能以罰款代替亦不得緩刑。
四、有關賠償方面,採用上條第二款規定。
第十三條
(聲明書的欠交及資料的不正確)
一、當在規定限期內而欠交財產利益聲明是歸咎於因其職位而必須提交的職位權利人,則受罰款相當於所擔任職位的相應月報酬三倍的處分,且導致中止支付該項報酬直至履行遞交聲明的責任為止。
二、聲明書所載資料存有不可寬恕的不正確,將受罰款相當於所擔任有關職位的六個月至一年的報酬。
三、聲明書所載資料存有故意的不正確,違反者將受假聲明罪行的處分。
第十四條
(豁免預付金和司法稅)
對財產利益聲明書以及組織有關卷宗資料庫或制訂本法律所規定的函件,毋須繳付任何預付金和司法稅。
第十五條
(生效)
一、本法律於設立高等法院日生效。
二、在本法律生效時擔任職務的政治職位權利人應由法律生效日起計,三十天期限內應提交第二條一款所規定的聲明書。
一九九二年七月二十三日通過
立法會主席 林綺濤
一九九二年八月十一日頒佈
著頒行
總督 韋奇立










