| 被廢止 : | |||
| 部份被廢止 : | |||
| 已更改 : | |||
| 廢止 : | |||
| 相關法規 : | |||
| 相關類別 : | |||
| 《LegisMac》的法例註釋 | |||
本法規已被 第14/2018號法律 廢止
第3/95/M號法令
一月三十日
二月八日第13/86/M號法令核准了《澳門冶安警察廳規章》,以後又分別經八月十五日第78/88/M號法令及十二月二十六日第77/90/M號法令修改,以調整其內容。
該規章開始生效至今約有八年,鑑於本地區在行政上之發展,鑑於對《澳門組織章程》之修改及經十二月二十六日第76/90/M號法令設立之內部保安系統,以及鑑於有必要向治安警察廳配備更有效應付所賦予一般任務之組織結構,故有需要重新制定該規章。
此外尚應指出,相對於為一九九三年而訂定之數目而言,為1995/1996兩年間及以後各年而訂定之人員編制,將不會有明顯更改。
實際上,可能引致在1994/1995兩年間人力資源重整之十一月十二日第67/90/M號法令之序言所述之因素,並未按當時所預計而作為擴大一九九三年人員編制之合理理由之速度發展,而十一月二十九日第65/93/M號法令可作上述結論之佐證。
基於此;
經聽取諮詢會意見後;
總督根據《澳門組織章程》第十三條第一款之規定,命令制定在澳門地區具有法律效力之條文如下:
第一章 性質、任務、職責、活動區域
第一條*
(性質)
一、治安警察廳(葡文縮寫為CPSP)為直屬總督之一支軍事化保安部隊。
二、治安警察廳係一刑事警察機關,並在訴訟程序中進行活動時,須遵照司法當局之指引且在職務上從屬於司法當局。
三、由司法當局要求治安警察廳進行之活動或授予其負責之行為或措施,應由為此有權限之該廳各實體指定之軍事化人員作出。
* 已更改 - 請查閱:第9/97/M號法令
第二條
(任務)
一、治安警察廳作為人身及財產安全之保護者以及作為刑事警察機關,具有如下一般任務:*
a)維持公共秩序及安寧;
b)預防、偵查及打擊犯罪;
c)維護公共及私人財產;
d)管制非法移民;
e)負責出入境工作;
f)管制及監察車輛與行人之通行。
二、治安警察廳亦參與民防及應付緊急情況。
* 已更改 - 請查閱:第9/97/M號法令
第三條
(職責)
一、治安警察廳負責其一般任務範圍內之職責,但不妨礙由法律賦予其他實體之職責,尤其為:
a)保障本地區體制之正常運作;
b)保障公民基本權利及自由之行使;
c)確保尊重法治,並維持公共秩序、安全及安寧;
d)預防犯罪,尤其預防有組織及嚴重暴力之犯罪;
e)向處身於公共災難之市民提供幫助及救助;
f)巡邏街道及公眾地方,以及保障在集會、示威、莊嚴儀式、慶典及表演時之公共秩序及安寧;
g)確保遵守道路及交通法例之規定;
h)依法發出臨時逗留證,並為之續期;
i)擔負有關出入境之一切任務;
j)在獲悉任何犯罪之預備或實行時,採取必要之迫切措施,以防止犯罪之實施、查明並拘留犯罪行為人,直至有權限之刑事警察機關介入為止;*
l)進行與偵查或預審有關之措施及調查,但僅以獲有權限司法當局授權進行者為限;*
m)監視及監察易於準備或實施犯罪,以及易於因犯罪結果而獲利或包庇罪犯等之活動及地點,例如攤檔、非法賭場、酒店業場所及類似之場所、娛樂場所以及交通工具;
n)監察及促使對市政條例、告示、管制規章及行政規章之遵守。
二、治安警察廳在一般任務之外,亦有職責:
a)如情況需要,看守公共建築物;
b)監管有關武器、彈藥、爆炸性物質之使用及攜帶以及狩獵等之一切法律規定之遵守;
c)在文職或非文職之官方當局、公共行政當局及市政廳之公務員或服務人員,以及其他公法實體為履行其職務而要求協助時,應予以協助;
d)在公共災難,尤其為自然災禍或火災時與其他公共或私人實體合作,並提供協助;
e)如知悉撿獲物之物主,根據現行法例之規定,將檢獲物交還物主;
f)向上級匯報有關傳染病之任何跡象或表現;
g)根據屬其或將屬其之權限監察法律規定之遵守;如遇違反該等規定,應作實況筆錄及科處規定之罰款;
h)為更好遵守現存法例內關於設立工業之規定,提供協助及援助,並舉報獲悉之違法行為;
i)保證政府財產利益,保護合法交易、工藝及工業,並對確保良好行政所必需之法律、規章、規定及命令之執行,提供必要之協助;
j)對工業企業或在運作上已被聲明對本地區有戰略利益之其他企業,提供長期性或臨時性保護;
l)管制流浪者及乞丐,阻止其行乞,即使其藉口找尋工作亦然,並且向社會援助實體告知需援助者之姓名;
m)監察本地區關於遺體之搬離、移動、埋葬、火葬及焚化之規定之遵守。
三、在不影響《刑事訴訟法典》規定之適用下,推定給予治安警察廳專屬權限以調查剝奪他人行動自由罪、使人成為奴隸罪、綁架罪或挾持人質罪,但僅以第一款d項所指預防行動中所取得之犯罪線索而隨即展開之調查者為限。*
四、在上款所指情況下,治安警察廳除須根據《刑事訴訟法典》之規定行動外,應在最短時間內將獲悉之事實通知司法警察。*
* 已更改 - 請查閱:第9/97/M號法令
第四條
(活動區域)
一、治安警察廳之活動範圍為整個本地區,但水域公產或港口範圍不包括在內。
二、治安警察廳之活動區域係由總督以批示核准,並在地圖上詳細界定。
第二章
一般組織
第一節
組織結構
第五條
(機關及組織附屬單位)
一、治安警察廳設有:
a)指揮部及指揮機關;
b)資源管理廳;
c)情報廳;
d)行動廳;
e)出入境事務局;
f)交通廳;
g)澳門警務廳;
h)海島市警務廳;
i)特警隊;
j)指揮部輔助部門;
l)警察學校;
m)樂隊。
二、載有關於推展治安警察廳之組織、運作及內部事務方面必要規定之《治安警察廳內部事務規章》,由治安警察廳廳長以批示核准,並經總督認可。
三、治安警察廳之組織結構圖及主管級別載於本法規之附件A,而該附件為本法規之組成部分。
第二節
指揮部
第六條
(組成)
治安警察廳之指揮部由一名治安警察廳廳長及一名副廳長組成,該廳長由副廳長輔助。
第七條
(治安警察廳廳長之權限)
一、治安警察廳廳長負責執行任務。
二、廳長之權限尤其為:
a)領導、統籌及監督治安警察廳之活動;
b)遵守並促使遵守法律、規章及上級指令;
c)就須上級決定之事宜作出報告,並將之上呈,以待批示;
d)對其他機構或實體代表治安警察廳;
e)編制治安警察廳活動年度報告書;
f)行使獲授予或獲轉授予之權限;
g)鑑於正常運作之需要,制定附屬單位/機關應遵守之規定或指示;
h)主持治安警察廳福利會之行政委員會。
三、治安警察廳廳長得將其認為適宜授予之本身權限授予指揮部級及主管級人員。
四、在行使司法警察權之範圍內,治安警察廳廳長亦有權限:
a)根據刑事訴訟法發出逮捕令;
b)為刑事偵查之目的,認別或命令認別任何人之身分;
c)在行使指揮部之權限或維持公共秩序時,命令在治安警察廳活動區域內依法進行搜索及扣押。
第八條
(治安警察廳副廳長之權限)
一、副廳長之權限為:
a)輔助廳長執行其職務,並在其不在、出缺或依法不能視事時代任之;
b)行使由廳長授予或轉授予之權限,以及擔任獲賦予之其他職務;
c)主持治安警察廳紀律委員會。
二、在行使司法警察權之範圍內,治安警察廳副廳長亦有權限:
a)根據刑事訴訟法發出逮捕令;
b)為刑事偵查之目的,認別或命令認別任何人之身分;
c)在行使指揮部之權限或維持公共秩序時,依法命令在受治安警察廳監察之地點進行搜索及扣押。
第三節
指揮機關
第九條
(定義及組成)
指揮機關係機關及為行使指揮部之權限而歸治安警察廳廳長指揮之工具之集合體,該等單位為:
a)紀律委員會;
b)法律顧問處;
c)司法辦公室;
d)辦事處;
e)指揮部輔助室。
第十條
(紀律委員會)
紀律委員會為治安警察廳廳長在紀律事宜上之諮詢機關,其結構、權限及運作受《澳門保安部隊軍事化人員通則》(葡文縮寫為EMFSM)規範。
第十一條
(法律顧問處)
法律顧問處有權限在被要求時就法律性質之事宜作出意見書,以及對屬其職務範圍內之其他事宜進行研究,並建議有關措施,以使指揮部工作及警務活動具有更高效率。
第十二條
(司法辦公室)
一、司法辦公室(葡文縮寫為GJ)負責在司法及紀律事宜上提供輔助。
二、司法辦公室之權限尤其為:
a)研究有關司法及紀律之一切事宜,並就該等事宜作出建議,以及推動有關工作;
b)處理由其負責之紀律程序中之預審工作。
第十三條
(辦事處)
一、辦事處(葡文縮寫為Sct)為輔助指揮部之機關,負責治安警察廳之書信往來及文書處理。
二、辦事處之權限尤其為:
a)接收、登記、分發及寄出治安警察廳指揮部之一切非保密書信;
b)擬訂及傳達《職務命令》;
c)組織並負責總檔案庫之運作;
d)編造屬其職責之輪值表;
e)發出報到憑單;如有需要,發出使用交通工具證明;
f)負責有關非列明屬其他機關權限之事務之文書處理。
第十四條
(指揮部輔助室)
指揮部輔助室有權限對指揮部提供秘書服務,並確保由廳長及副廳長所命令之其他工作之執行。
第四節
組織附屬單位
第十五條
(資源管理廳)
一、資源管理廳(葡文縮寫為DGR)負責計劃、統籌及監督與人員管理及後勤輔助有關之事宜。
二、資源管理廳設有:
a)人力資源處;
b)物力資源處;
c)財政資源室;
d)文書處理暨檔案科。
第十六條
(人力資源處)
資源管理廳之人力資源處之權限為:
a)組織人員之任用檔案、升級檔案、晉階檔案、免職檔案、退休檔案及其他引致軍事化人員狀況改變之檔案,以及組織關於補助、獎金及津貼等檔案;
b)組織軍事化人員個人檔案並保持其最新資料,以及管理對該等人員之年假、准許假及其他優惠等之計劃;
c)為軍事化人員擔任職務及現有官職,推動與該等人員調動有關之一切事宜;
d)保持在職人員表之最新資料,以及制定來年生效之在職人員需求計劃;
e)推動關於軍事化人員個人資料之一切程序;
f)發出為證明軍事化人員身分之核准式樣之身分證,並管制其使用;
g)探訪住院之現役或退休軍事化人員,以及被拘留之軍事化人員;
h)協助處理人事範圍內行政檔案,並將之上呈,以待批示;
i)為康樂、文化及提高專業精神之目的,安排餘暇時間之活動;
j)協助去世軍事化人員之家團處理一切必要之文件。
第十七條
(物力資源處)
資源管理廳之物力資源處之權限為:
a)制定取得資產及勞務之年度需求計劃之建議,以便準備預算提案,經核准後,為取得計劃內所載之設備及物料,統籌及監督計劃之執行;
b)根據現行規章性規定,負責物料之儲備、分發,以及於財產清冊內將之取消;
c)保持財產清冊之最新資料及將由治安警察廳負責之一切物料記帳,並監督之,以及監察存庫物料之存貨及保存之情況;
d)在澳門保安部隊事務司(葡文縮寫為DSFSM)之輔助下,保存及維修由治安警察廳負責之設施與樓宇。
第十八條
(財政資源室)
資源管理廳之財政資源室之權限為:
a)管理歸治安警察廳處分之財政資源,取得款項使用計劃內所載之設備及物料,推動與司庫部及報告之提出有關之事宜,以及徵收收入,並將之適當處理;
b)按月向澳門保安部隊事務司提出報告。
第十九條
(文書處理暨檔案科)
資源管理廳之文書處理暨檔案科有權限登記往來之書信及組織檔案。
第二十條
(情報廳)
一、情報廳(葡文縮寫為DI)負責關於刑事情報之紀錄及處理之系統之組織,並保持其最新資料,計劃及統籌偵查活動、情報活動、反情報活動、設施及物料保安活動,以及與非法移民之移交,火器、彈藥、爆炸物、煙火及電動引爆裝置之入口、買賣、使用及持有等有關之一切事宜,以及計劃及統籌法律所規定或命令所要求之監察活動。
二、情報廳設有:
a)偵查暨情報處;
b)初步偵查警司處;
c)總務警司處;
d)文書處理暨檔案科。
第二十一條
(偵查暨情報處)
情報廳之偵查暨情報處之權限為:
a)計劃及統籌警務範圍內之一切情報活動;
b)偵查及打擊犯罪;
c)組織被拘留人之警務紀錄,並保持資料庫之最新資料;
d)執行逮捕及拘傳命令,並將有關命令向有權限知悉之治安警察廳之機關傳達之;
e)法院要求時,執行通知及其他措施;
f)建議旨在確保設施安全之措施;
g)計劃及統籌治安警察廳範圍內一切反情報活動;
h)處理有關將非法移民移交予中華人民共和國(葡文縮寫為RPC)當局之一切事宜;
i)組織及保存秘密檔案。
第二十二條
(初步偵查警司處)
情報廳之初步偵查警司處之權限為:
a)根據現行法例,進行指派之初步偵查;
b)保持與治安警察廳其他機關之初步偵查科/組之協調;
c)應法院要求調查某人下落;
d)就已完成之初步偵查,以其最初報案書副本組織檔案,並保存之。
第二十三條
(總務警司處)
情報廳之總務警司處之權限為:
a)處理治安警察廳範圍內與拍照及指模有關之一切事宜;
b)進行法律所規定或命令所要求對行政當局之監察及輔助之活動;
c)監察本地區關於遺體之搬離、移動、埋葬、火葬及焚化之規定之遵守,以及處理法律規定為治安警察廳權限範圍內之有關事宜;
d)就根據《武器及彈藥規章》對使用及攜帶槍械發出執照及給予許可之事宜,編制有關卷宗,並保持其最新資料;
e)編制及監管關於彈藥、爆炸物、煙火及電動引爆裝置之買賣、進出口以及涉及其運輸之卷宗及文書,並保持其最新資料;
f)根據現行法例之規定,處理有關設立私人保安企業或自體防禦企業之一切申請書;
g)設立私人企業內保安人員之資料庫,並保持其最新資料,以及根據現行法律,進行監察。
第二十四條
(文書處理暨檔案科)
情報廳之文書處理暨檔案科之權限為:
a)根據現行規定,接收、登記、分發及寄出保密文件,並將之存檔;
b)登記一切往來之書信及組織檔案。
第二十五條
(行動廳)
一、行動廳(葡文縮寫為DO)負責計劃及統籌關於在職人員之組織與使用、通訊、公共關係及禮儀之事宜。
二、行動廳設有:
a)行動暨通訊處;
b)內部資訊、公共關係暨禮儀警司處;
c)文書處理暨檔案科。
第二十六條
(行動暨通訊處)
行動廳之行動暨通訊處之權限為:
a)研究、計劃、統籌及監督關於在職人員與可動用資源之組織及使用之一切事宜;
b)制定行動之指令、計劃及命令;
c)制定有關不法及犯罪活動資料之統計,以便對警務活動進行分析及檢討;
d)制定上級命令作出之規章;
e)制定並更新治安警察廳之《經常實施規定》(葡文縮寫為NEP);
f)制定並更新行動室形勢圖;
g)統籌通訊工具之使用及保存;
h)確保緊急公共電話服務(999)之運作,並根據上級命令採取必要之措施。
第二十七條
(內部資訊、公共關係暨禮儀警司處)
行動廳之內部資訊、公共關係暨禮儀警司處之權限為:
a)分析涉及治安警察廳形象之新聞,並向各機關及組織附屬單位傳發之;
b)統籌治安警察廳各機關所要求之翻譯工作;
c)製作並分發內部通訊;
d)為使行政程序不斷簡化,制定並分析對部門運作所必要之資訊在外部之流通及推廣,以及在與各機關及組織附屬單位之負責人協調下,建議適當之解決方案;
e)根據現存之法律規定及由指揮部所訂定之先後標準,促進刊物、其他文件及印件之中譯;
f)要求治安警察廳提供之儀仗隊服務;
g)在治安警察廳之一切儀式及慶典上,處理禮儀方面之事宜;
h)向社會傳播媒介提供警務範圍內應為公眾知悉之事宜之資訊;
i)在對外公共關係及內部資訊上輔助指揮部。
第二十八條
(文書處理暨檔案科)
行動廳之文書處理暨檔案科有權限登記往來之書信及組織檔案。
第二十九條
(出入境事務局)
一、出入境事務局(葡文縮寫為SM)負責進行有關出入境之一切工作,尤其為檢查一切人士在本地區之進出境、逗留及定居,以及有關發出由治安警察廳發出之證件,並更正該等證件及為其辦理續期。
二、出入境事務局設有:
a)出入境事務處;
b)邊境檢查處;
c)文書處理暨檔案科;
d)身分資料科;
e)統計科。
第三十條
(出入境事務處)
一、出入境事務局之出入境事務處之權限為:
a)接收及組織許可居留申請書,以及就該等申請書作出報告,並將申請書上呈,以待批示;
b)依法發出居留證,使之重新有效,或取消居留證;
c)依法處理延長逗留簽證申請;
d)保持外國居民紀錄之最新資料;
e)發出旅行聲明書以代替已遺失之旅行證件;
f)經核准,發出回境許可;
g)發出居留證明書;
h)組織有關中華人民共和國單程通行證之檔案;
i)發出出入境範圍內之其他證件;
j)組織獲許可僱用外地勞動力之僱主之檔案,並保持其最新資料;
l)依法發出外地勞工身分辨別證,為之續期,或取消該辨別證;
m)組織僱主及外地勞工之紀錄,並保持其最新資料。
二、出入境事務處設有:
a)外國人事務警司處,其權限為上款a項至f項所指者;
b)居民事務警司處,其權限為上款g項至h項所指者;
c)外地勞工事務警司處,其權限為上款i項至m項所指者。
第三十一條
(邊境檢查處)
一、出入境事務局之邊境檢查處之權限為:
a)統籌本地區各邊境站之活動;
b)處理一切人士在本地區之進出境工作;
c)計劃及統籌出入境事務局範圍內之調查活動;
d)建議遣返不受本地區歡迎之人士;
e)依法組織驅逐外國人之程序,以及經適當作出批示後執行之;
f)檢查及監察一切人士在本地區之進出境;
g)依法給予為在本地區過境或逗留之入境許可;
h)將依法徵收之手續費及收費入帳,並依法處理上述費用。
二、邊境檢查處設有關閘、外港、機場等邊境站警司處及其他將有需要設立之邊境站警司處,該等警司處具有之權限為第一款a項至h項所指者。
第三十二條
(文書處理暨檔案科)
出入境事務局之文書處理暨檔案科之權限為:
a)根據現行規定,接收、登記、分發及寄出保密文件,並將之存檔;
b)登記一切書信之往來及組織檔案。
第三十三條
(身分資料科)
出入境事務局之身分資料科之權限為:
a)發出臨時居留證,並為之續期;
b)更正臨時逗留證。
第三十四條
(統計科)
出入境事務局之統計科有權限制定關於出入境流動量之統計,並將之定期提供予公共行政當局其他機關及部門。
第三十五條
(交通廳)
一、交通廳(葡文縮寫為DT)之管轄範圍為整個本地區,負責指揮及監察車輛與行人之通行。
二、交通廳設有:
a)部門輔助警司處;
b)澳門交通警司處;
c)海島市交通警司處;
d)文書處理暨檔案科;
e)行動科。
第三十六條
(部門輔助警司處)
交通廳之部門輔助警司處之權限為:
a)根據獲賦予之任務及交通廳廳長之指令,組織、領導及監督其附屬部門;
b)負責物料及設施之保安、存庫、保存及檢查;
c)確保貯物室及倉庫之有效運作;
d)保持防衛及保安工具之可操作性;如為必要適時就上述工具之修理、將之從財產清冊內取消或其取代作出建議;
e)保持交通廳所負責之一切存庫物料之紀錄之最新資料;
f)記錄一切科處之罰款;
g)編造對《道路法典》、《道路法典規章》及關於車輛與行人通行之其他法例之違例報表;
h)徵收罰款,編造已繳納罰款之報表,並透過憑單將罰款交予財政資源室;
i)編制有關未於法定期限內繳納之罰款之違例筆錄。
第三十七條
(交通警司處)
交通廳之交通警司處之權限為:
a)根據法律、規章性規定或所接收之指示,管理及組織交通;
b)根據法律規定,監察車輛與行人之通行;
c)監察一切車輛及其駕駛員;
d)任命由上級指定之安全護衛;
e)依法將車輛鎖扣、解鎖及移走;
f)對違反《道路法典》及《道路法典規章》之行為作出筆錄,並科處罰款;
g)應有權限實體之要求及在法律所規定之情況下扣押車輛;
h)執行治安警察廳廳長所命令之其他工作。
第三十八條
(文書處理暨檔案科)
交通廳之文書處理暨檔案科之權限為:
a)登記一切往來之書信及組織有關檔案;
b)向交通廳之機關及各交通警司處提供一切秘書服務;
c)依法處理由交通警司處拘留之一切人士;
d)組織本地區現有車輛之資料庫,以及不斷加入最新資料;
e)記錄已發生之交通事故,並組織其統計;
f)編造每日發生交通事故之報表;
g)組織一切車輛駕駛員之資料庫,以及對駕駛員、車輛所有人、保留所有權之取得人及用益權人科處罰款之資料庫;
h)組織駕駛證副本之資料庫,並保持其最新資料。
第三十九條
(行動科)
交通廳之行動科之權限為:
a)計劃及統籌交通警司處範圍內之行動;
b)計劃及統籌涉及交通廳以外治安警察廳以內之其他機關、部門或附屬單位參與之交通方面之行動;
c)為計劃及統籌之目的,如為必要或遇上級命令時,與其他實體建立適當之聯繫;
d)計劃及統籌對交通警司處人員之訓練;
e)在警察學校之協助下,編制訓練活動之輔助教材。
第四十條
(澳門警務廳)
一、澳門警務廳(葡文縮寫為DPM)之權限尤其為:
a)就警司處之運作發出指令;
b)以較適當之方式或根據所接收之指示,向各警司處分配工作;
c)接收各警司處之一切文書,並予以適當處理;
d)記錄及處理向其呈交之投訴、舉報及異議,並註錄有關步驟;
e)根據指揮部之指令,解決並記錄事故;
f)如指揮部要求,提供有關澳門警務廳人員一切必要之資料;
g)保持澳門警務廳人員資料庫之最新資料;
h)根據所接收之指令,透過發出必要之自由通行證,許可在受特別措施管制下之本地區區域內通行;
i)作出關於其權限範圍內事宜之通知;
j)依法處理由警司處、警區及警站所拘留之一切人士,並就已實施之拘留及對被拘留人之處理通知情報廳。
二、澳門警務廳設有:
a)第一警司處;
b)第二警司處;
c)第三警司處;
d)文書處理暨檔案科;
e)行動暨情報科;
f)初步偵查科。
第四十一條
(警務警司處)
澳門警務廳之警務警司處之權限為:
a)依法執行警察職務;
b)執行並促使執行指揮部發出之命令及指示;
c)接收投訴、舉報、異議或發生事故之資訊,以及移交上述非以其權限所能解決之事宜;
d)巡邏其管轄範圍;
e)經澳門警務廳廳長之核准,訂定巡邏路線;
f)編造輪值表;
g)對違反法律規定之行為作出筆錄,並科處罰款;
h)收取自願繳納之罰款,發出有關收據,並將所收取之款項透過憑單送交資源管理廳之財政資源室;
i)按規定之時間,將文書送交澳門警務廳、治安警察廳之辦事處及資源管理廳之財政資源室;
j)根據《治安警察廳指揮部職務命令》公布之變更,保持軍事化人員紀錄簿之最新資料;
l)應指揮部要求,提供關於人員之一切資料;
m)為召喚之目的,保持軍事化人員住址資料庫之最新資料;
n)保持軍事化人員所呈交之服務紀錄之最新資料;
o)保持物料紀錄之最新資料;
p)負責保存一切所分配之物料;
q)為部門之良好運作,提交認為必要之建議及作出認為必要之報告;
r)編造被拘留人之報表。
第四十二條
(文書處理暨檔案科)
澳門警務廳之文書處理暨檔案科有權限向澳門警務廳指揮部提供行政輔助及秘書服務,並負責書信之接收、登記、處理、寄出及存檔。
第四十三條
(行動暨情報科)
澳門警務廳之行動暨情報科之權限為:
a)計劃一般巡邏活動,並就該等活動作出建議;
b)將涉及一切犯罪之重要情報知會情報廳。
第四十四條
(初步偵查科)
澳門警務廳之初步偵查科之權限為:
a)就其管轄範圍內之事宜作出初步偵查;
b)與治安警察廳其他機關之初步偵查科/組保持協調。
第四十五條
(海島市警務廳)
一、海島市警務廳(葡文縮寫為DPI)負責在氹仔島及路環島上推展其活動,其權限為第四十條第一款所指者,此外亦確保由上級指定關於澳門國際機場之措施之執行。
二、海島市警務廳設有:
a)氹仔警司處;
b)路環警司處;
c)機場警司處;
d)文書處理暨檔案科;
e)行動暨情報科;
f)初步偵查科。
三、上款所指附屬單位分別具有第四十一條、第四十二條、第四十三條及第四十四條所規定之權限。
第四十六條
(特警隊)
一、特警隊(葡文縮寫為UTIP)係行動性附屬單位,能在本地區任何地點以迅速援助之方式執行特別行動,其權限尤其為:
a)負責重要設施之安全;
b)打擊不法分子,尤其為使用火器之不法分子;
c)在嚴重暴力,包括出現狙擊手或挾持人質之情況下採取行動;
d)保護重要人物之安全;
e)與其他行動性機關協調,維持公共秩序及安寧;
f)訓練及飼養警犬,以偵查毒品;
g)對爆炸物進行偵查、移走及拆除活動;
h)應上級命令,確保錢財之運輸。
二、特警隊設有:
a)特警處;
b)特別行動組;
c)指揮部輔助組;
d)行動暨訓練警司處。
第四十七條
(特警處)
特警隊之特警處之權限為:
a)打擊不法分子,尤其為使用火器之不法分子;
b)在受特別威脅,尤其在未經許可之示威及集會之情況下採取行動;
c)保護人身及財產之安全,尤其在其受嚴重威脅之情況下為然。
第四十八條
(特別行動組)
特警隊之特別行動組之權限為:
a)在受特別威脅,包括出現狙擊手或挾持人質之情況下採取行動;
b)為保衛本地區,執行高度危險之任務。
第四十九條
(指揮部輔助組)
特警隊之指揮部輔助組之權限為:
a)登記一切書信之往來,並轉交該等書信;
b)對特警隊車隊進行普通維修,並在車輛需進行非普通維修時作出意見書;
c)對特警隊之各機關提供運輸服務;
d)負責物料之安全、存庫、保存及管理,並負責設施之改善及維修;
e)保持一切存庫物料之紀錄之最新資料;
f)透過治安警察廳專責配給之機關,確保物品及物料之配給。
第五十條
(行動暨訓練警司處)
特警隊之行動暨訓練警司處之權限為:
a)計劃訓練方面之模擬活動;
b)根據治安警察廳廳長所作之計劃性指令及命令,對有關行動制定計劃及統籌;
c)不斷吸收有關執行各項任務之組織、新技術及設備方面之最新知識;
d)對特警隊之其他附屬單位提供通訊服務;
e)計劃及統籌對特警隊所進行之訓練;
f)挑選參與特警隊各項課程之人員;
g)與警察學校協調,製作、組織及推廣訓練活動之內部輔助教材;
h)計劃及統籌特警隊之一切體育活動。
第五十一條
(指揮部輔助部門)
指揮部輔助部門係組織附屬單位,負責治安警察廳之內務,其權限尤其為:
a)訓練駕駛車輛及從事機械維修方面之人員;
b)應指揮部要求,提供運輸服務;
c)提供飲食部及膳宿部之服務;
d)提供洗衣服務;
e)對車輛、設備及設施進行維修;
f)組織、統籌及監督木工工場、修鎖工場、髹漆工場、電器工場、製革工場、裁縫工場、鋼板平直工場、機械工場及印刷工場等之內部運作;
g)推動及統籌由其負責儲存之物品及物料之分發,以及看管及保存上述物品及物料。
第五十二條
(警察學校)
一、警察學校(葡文縮寫為EP)有權限對治安警察廳之軍事化人員及地區保安服務之學員教授對培訓及提高專業質素所需之課程以及提供有關實習。
二、警察學校設有:
a)輔助警司處;
b)訓練警司處;
c)文書處理暨檔案科。
第五十三條
(輔助警司處)
警察學校之輔助警司處之權限為:
a)準備、統籌及推動與軍事化人員體格水平及射擊水平之提高及保持有關之一切事宜,以及本廳之體育活動;
b)統籌在儀式及其他文化性質之表演上使用樂隊及舞蹈組之工作;
c)負責警察學校之物料之安全、存庫及管理,以及其設施之改善及維修,並分發用品。
第五十四條
(訓練警司處)
警察學校之訓練警司處有權限對治安警察廳人員教授對培訓及提高專業質素所需之課程以及提供有關實習。
第五十五條
(文書處理暨檔案科)
警察學校之文書處理暨檔案科有權限確保書信之接收、登記、處理、寄出及存檔。
第五十六條
(樂隊)
樂隊之權限為:
a)參與官方儀式或其他命令參與之儀式及文娛活動;
b)透過音樂演奏活動,豐富治安警察廳人員文化生活或娛樂該等人員。
第五節
工作
第五十七條
(輪值性工作)
輪值性工作之分類及安排載於《治安警察廳內部事務規章》。
第三章
人員
第一節
軍事化人員
第五十八條
(編制及職程)
一、治安警察廳軍事化人員之編制載於本法規附件B,該附件為本法規之組成部分。
二、《澳門保安部隊軍事化人員通則》規範治安警察廳之職程。
第五十九條
(制度)
《澳門保安部隊軍事化人員通則》規範治安警察廳軍事化人員。
第二節
文職人員
第六十條
(文職人員)
一、澳門保安部隊事務司將對治安警察廳之運作所必要之文職人員分配任用於該廳。
二、上款所指文職人員之數目,由總督以批示核准。
第三節
當局制度
第六十條-A*
(刑事警察當局)
治安警察廳內下列者為刑事警察當局:
a)廳長;
b)副廳長;
c)情報廳廳長;
d)出入境事務局局長;
e)澳門警務廳廳長;
f)海島市警務廳廳長;
g)特警隊隊長。
* 附加 - 請查閱:第9/97/M號法令
第六十一條
(筆錄及報案書)
治安警察廳軍事化人員所編制之筆錄及報案書,以及由該等人員拘留之人,應送交獲法律賦予審理或展開有關程序之有權限當局。
第六十二條
(實況筆錄)
由治安警察廳軍事化人員根據刑事訴訟法之規定所編制之實況筆錄,在法庭具可信性。
第六十三條
(警察措施)
一、為履行法律所賦予或總督所訂定之任務及職責,治安警察廳應使用法律所規定之警察措施,但強加限制或使用強制手段不得超過所必需之程度。
二、強制手段僅得在下列情況使用:
a)為排除正在進行且為不法之侵犯,自衛或保護第三人;
b)為消除在執行職務時所遇之暴力抵抗及維護權威原則,經正式勒令抵抗者服從命令及嘗試為完成任務所應使用之方法而無效者。
三、對任何等級之治安警察廳軍事化人員執行警務時作出非法抵抗及違令之人,應處以法律所規定之刑罰。
第四章
過渡及最後規定
第六十四條
(經六月二十九日第56/85/M號法令所設立職程之編制)
一、於六月二十九日第56/85/M號法令所設立職程之總警司職位任職者之數目,載於本法規附件C之編制內。
二、上款所指編制之職位於出缺時予以消滅。
第六十五條
(人員之轉入)
治安警察廳編制之軍事化人員,按原職程、職位及職階轉入本法規附件B及C所定編制之職位,無須辦理其他手續。
第六十六條
(福利工作)
治安警察廳之福利工作,根據有關規章之規定,由治安警察廳福利會負責。
第六十七條
(部隊之要求)
一、需要治安警察廳援助之文職當局,應向總督要求,或在確信為緊急時向警務廳廳長、警司處處長、警區區長或警站站長要求,該等人員應滿足上述有關要求,並將該等事實知會上級。
二、要求應以書面作出,並指明所要求提供服務之性質以及提出要求之理由或所依據之命令,但在嚴重或緊急情況時得例外以口頭為之或透過電話傳達,如為此情況,嗣後應以書面確認。
三、按第一款規定所要求之部隊,僅得以援助文職當局為任務,並以其隊長認為最適當之方式執行,但部隊與要求服務之實體並無直屬關係,且由後者對所要求服務之正當性負責。
第六十八條
(為司法行為而作之要求)
為擔任警務之軍事化人員到場之目的,法院當局或檢察院當局必須根據刑事訴訟法例之規定提前作出要求,以便該等人員參與司法行為。
第六十九條*
* 已廢止 - 請查閱:第1/1999號法律
第七十條
(徽號)
治安警察廳之徽號以訓令核准。
第七十一條
(財政負擔)
執行本法規所產生之財政負擔,由分配予澳門保安部隊事務司之撥款承擔。
第七十二條
(廢止性規定)
廢止下列法規:
—— 二月八日第13/86/M號法令;
—— 八月十五日第78/88/M號法令;
—— 十二月二十六日第77/90/M號法令。
第七十三條
(開始生效)
本法規於公布翌日開始生效,並於一九九五年一月一日產生效力。
一九九五年一月二十五日核准
命令公佈
總督 韋奇立
一月三十日第三/九五/M號法令
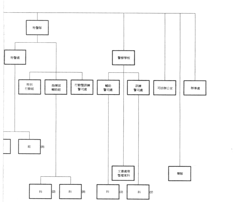
第五條第三款所指之附件A
澳門治安警察廳之組織結構圖
|  |  |  |  | 
一月三十日第三/九五/M號法令
第五十八條第一款所指的附件B*
治安警察局之軍事化人員編制
表 1 — 指揮部
| 職位 | 職位數目 | 
| 警務總監 | 1 | 
| 副警務總監 | 1 | 
表 2 — 高級職程
| 職位 | 編制 | |
| 高級 男性 | 高級 女性 | |
| 警務總長 | 7 | 1 | 
| 副警務總長 | 16 | 4 | 
| 警司 | 34 | 6 | 
| 副警司 | 42 | 8 | 
表 3 — 基礎職程
| 職位 | 編制 | ||||
| 一般 男性 | 一般 女性 | 音樂 | 機械 | 無線電 | |
| 警長 | 105 | 20 | 6 | 1 | 2 | 
| 副警長 | 190 | 35 | 12 | 4 | 4 | 
| 高級警員 | 405 | 81 | 37 | 10 | 8 | 
| 警員 | 2362 | 420 | 15 | 23 | 12 | 
* 已更改 - 請查閱:第51/97/M號法令,第39/2000號行政法規
一月三十日第三/九五/M號法令
第六十四條第一款所指之附件C
遇下列軍事化人員出缺時
即予以消滅之治安警察廳軍事化人員編制
| 職位 | 編制 | 
| 一般性 男性 | |
| 總警司 | 1 | 






