第 25 期
政府機關通告及公告
二零零七年六月二十日,星期三
澳門特別行政區
 政府機關通告及公告
      政府機關通告及公告
立 法 會 輔 助 部 門
通 告
第1/GSG/2007號批示
根據第11/2000號法律第十七條第二款規定,本人決定:
一、將第11/2000號法律通過的《澳門特別行政區立法會組織法》第十七條第一款(一)及(二)項載有的本身權限授予副秘書長楊,瑞茹碩士。
二、本項授權並不妨礙收回權及監管權的行使。
三、本批示自其公佈日起生效。
二零零七年六月十三日於立法會輔助部門
秘書長 施明蕙
終 審 法 院 院 長 辦 公 室
通 告
按照二零零七年六月十三日終審法院院長的批示,並根據第30/2004號行政法規第二十三條的規定,現公佈此通告,旨在展開分配任用完成刊登於二零零四年十一月十日第四十五期《澳門特別行政區公報》第二組內的為司法文員職程的入職而設的任職資格課程的合格學員,以填補各級法院辦事處編制內出現的空缺,具體安排如下:
1. 各級法院辦事處空缺數目:
26個。
2. 分配任用準則:
分配任用先後次序以第30/2004號行政法規第二十三條的規定為之。
3. 申請方法、期限及地點:
自本通告公佈之翌日起至二零零七年六月二十七日內辦公時間,所有合格學員可親自前往位於澳門四月二十五日前地終審及中級法院大樓,向終審法院院長辦公室工作人員索取任用申請書,並親自將填妥後的申請書於上述期限內交回相同地點。
二零零七年六月十四日於終審法院院長辦公室
辦公室主任 鄧寶國
檢 察 長 辦 公 室
公 告
為錄取三十三名檢察院司法文員參加晉升檢察院首席書記員而設的培訓課程,經於二零零七年五月九日第十九期《澳門特別行政區公報》第二組刊登之入學試的開考通告,現根據十二月二十一日第87/89/M號法令核准,並經十二月二十八日第62/98/M號法令所修訂之《澳門公共行政工作人員通則》第五十七條第三款的規定,公佈投考人臨時名單,名單已張貼於澳門新口岸新填海區宋玉生廣場皇朝廣場二樓檢察院(請由位於仙德麗街之檢察院正門進出),亦已上載到本辦公室網址(http://www.mp.gov.mo),以供參閱。
根據現行《澳門公共行政工作人員通則》第五十七條第五款之規定,本名單被視為確定名單。
二零零七年六月十五日於檢察長辦公室
辦公室主任 黎建恩
商 業 及 動 產 登 記 局
2007年05月之商業登記
———
二零零七年六月十二日於商業及動產登記局——代局長 Leonor Madeira de Carvalho
民 政 總 署
名 單
本署透過二零零七年四月二十五日第十七期第二組《澳門特別行政區公報》刊登招考公告,進行限制性一般晉升考試,以填補按十二月十七日第17/2001號法律第四條第六款規定仍然生效之前臨時澳門市政局人員編制內行政文員職程第一職階首席行政文員壹缺,現公佈應考人評核成績如下:
合格應考人: 分
Joaquim, Lucinda de Fátima 7.11
根據《澳門公共行政工作人員通則》第六十八條的規定,上述應考人可於本名單公佈日起計十個工作天內提出上訴。
(經二零零七年六月一日管理委員會會議確認)
二零零七年五月二十八日於民政總署
典試委員會:
主席:人力資源處處長 黃玉珠
正選委員:一等技術員 岑寶芬
特級助理技術員 Isabel Claudio Luís
通 告
決議之建議
第01/PDCA/2007號
授予權限
依照第32/2001號行政法規第十四條第一款之規定,民政總署管理委員會於二零零七年五月九日的特別會議上作出決議如下:
除上指行政法規第十一條、第十二條第一款、第二款及第七款第一部份,以及第十三條第七款規定的權限外,授予管理委員會主席譚偉文全面協調民政總署的權力,以及以下權限:
一、許可作出開支至澳門幣伍拾萬元($ 500,000.00)和清繳所有經其本人許可的開支,以及因法律、合同或民政總署承擔義務而產生的、且經管理委員會通過的無限額開支。
二、許可減免附屬單位根據第268/2003號行政長官批示及相關修改,以及《民政總署的費用、收費及價金表》所定收取的費用、收費及價金,上限為澳門幣伍萬元($ 50,000.00),以及退還保證金。
三、認可民政總署工作人員的工作表現評核。
四、為使民政總署有更良好的運作,獲授權人可將權力轉授予管理委員會成員或附屬單位主管。
根據《行政程序法典》第一百二十六條之規定,追認張,素梅和譚偉文以代主席身份,以及本署部長、處長和附屬單位負責人自二零零七年三月一日至本日期間作出的所有行為。
廢止二零零六年一月二日第01/PDCA/2006號決議之建議。
本決議之建議自二零零七年五月九日起生效。
第02/VPC/2007號批示
一、根據第16/2003號行政法規第十六條第二款的規定,以及二零零六年一月二日民政總署管理委員會第02/PDCA/2006號決議之建議:
(一)本人現將權限授予民政總署行政執照處處長李春梅,以便:
(1)確保上述行政法規第四章所指的飲食/飲料場所檢查委員會發出通知以及作出正常運作所需的其他行為;
(2)在 (1) 項所指的檢查委員會的職權範疇內,於向各部門及私人發出的函件上署名,函件所傳達的內容應為純涉及技術性的資料或意見,而非作出任何承諾或決定。
(二)在本人不在或因故不能視事時,則授權予環境衛生及執照部部長汪雲,根據第16/2003號行政法規第十五條第五款及第六條第二款之規定,協調檢查委員會平常會議及技術會議之相關工作。
二、本人行使第06/PCA/2007號批示賦予本人的權力,現將權限轉授予:
(一)授予附表I所載的附屬單位主管以下權限,以便在有關職責範圍內:
(1)根據第06/PCA/2007號批示,且不影響由管理委員會成員所作的指示下,執行非專屬管理委員會成員的權限的一般文書行為;
(2)接受或不接受缺勤解釋,並許可有關人員的假期,以及許可累積和轉移假期;
(3)根據法律及規章,科以罰款至澳門幣伍仟元($ 5,000.00),並發出證明書及認證官方文件;
(4)簽署給予私人的、且純涉及技術性意見或資料的文書,但在任何情況下,均不代表承擔任何承諾或決定;
(5)許可運用零用基金作出開支最多至每張發票計澳門幣壹仟元($ 1,000.00);
(6)經本人預先許可後,將本條文(一)至(五)項所述的權力轉授;
(7)簽署員工合同的附註。
(二)授予附表II所載的附屬單位主管以下權限,以便在有關職責範圍內:
(1)接受或不接受缺勤解釋,並許可有關人員的假期,以及許可累積和轉移假期;
(2)許可運用零用基金作出開支最多至每張發票計澳門幣壹仟元($ 1,000.00)。
(三)授權載於附表III的主管人員進行表內的行為,而經本人預先許可後,可將此等權力轉授。
三、本批示不影響民政總署管理委員會、其主席或其他成員的收回權和監管權,也不優於以特別事宜為標的且具相同性質的批示。
四、廢止二零零七年一月二日第01/VPC/2007號批示。
五、追認自二零零七年五月九日根據本轉授權,由被轉授權人作出的一切行為。
六、本批示自二零零七年五月九日起生效。
二零零七年五月十一日於民政總署
管理委員會副主席 張, 素梅
附表一
關於二零零七年五月十一日第02/VPC/2007號批示第二點(一)項所指的主管人員:

*代任
附表二
關於二零零七年五月十一日第02/VPC/2007號批示第二點(二)項所指的主管人員:

*代任
附表三
關於二零零七年五月十一日第02/VPC/2007號批示第二點(三)項所指的主管人員:

第03/VPC/2007號批示
一、根據第16/2003號行政法規第十六條第二款的規定,以及行使第06/PCA/2007號批示賦予本人的權力,現將權限轉授予:
管理委員會委員伍,秉賢,以便管理衛生監督部、環境衛生及執照部和化驗所,以便:
(一)簽署零售野生動物准照,零售活家禽准照,零售寵物准照,零售新鮮、冰鮮或急凍肉類准照,零售蔬菜准照,零售漁獲准照,以及擁有競賽馬匹准照,擁有馬、騾或驢准照;
(二)簽署承租街市攤位申請書,臨時流動攤位准照,街市攤位承租人資料表,以及一日有效准照 — 半日佔用;
(三)簽署臨時市集准照,臨時售賣牌照,小販准照,特別小販准照(協助人證)及特別小販准照(灣仔花販);
(四)許可臨時佔用公地准照,以及設置圍板、防護設施及排柵的特別佔用公地准照。
二、本批示不影響民政總署管理委員會、其主席或其他成員的收回權和監管權,也不優於以特別事宜為標的且具相同性質的批示。
三、追認自二零零七年五月九日根據本轉授權,由被轉授權人作出的一切行為。
四、本批示自二零零七年五月九日起生效。
二零零七年五月十一日於民政總署
管理委員會副主席 張,素梅
第06/PCA/2007號批示
根據第32/2001號行政法規第十四條第一款、第十六條(五)項及第十七條第一款的規定,以及行使民政總署管理委員會於二零零七年五月九日第01/PDCA/2007號決議之建議賦予本人的權力,現將權限授予及轉授予:
一、副主席張, 素梅,以便:
(一) 監管衛生監督部、環境衛生及執照部、化驗所、質量控制辦公室、資訊處等屬其管轄部門的工作;
(二) 監管及管理交通運輸部、園林綠化部和法律及公證辦公室;
(三)(一)及(二)項所指的管轄權尤其包括以下權限:
(1) 許可開支最多至澳門幣叁拾萬元($300,000.00)和清繳由其本人許可的費用,以及清繳因法律、合同或民政總署承擔義務而產生的、且經管理委員會議決通過的無限額開支;
(2) 簽署寄送予法院的函件;
(3) 簽署送予公共或私人實體的函件;但寄給澳門特別行政區行政長官辦公室主任及司長辦公室主任、廉政公署、海關、警察總局、檢察院、檢察長辦公室和終審法院院長辦公室的函件除外,這應由本人簽署;
(4) 認可工作人員的工作表現評核;
(5) 許可減免根據第268/2003號行政長官批示及相關修改,以及《民政總署的費用、收費及價金表》所定收取的費用、收費及價金,上限為澳門幣叁萬元($30,000.00),以及退還保證金;
(6)許可以代任方式出任上述(一)項所指附屬單位且期間多於十天的主管職務,及許可以代任方式出任上述(二)項所指附屬單位任何期間的主管職務;
(7)在管理委員會指派的有關工作人員不能視事時,許可上述(一)項所指附屬單位且期間多於十天的職務主管、錯算補助和秘書職務之設立,及許可上述(二)項所指附屬單位任何期間的職務主管、錯算補助和秘書職務之設立;
(8)接受或不接受缺勤解釋,並許可有關人員的假期,以及許可累積和轉移假期;
(9)根據法律及規章科以罰款,並發出證明書及認證官方文件;
(10) 許可合葬和延長墓地租賃期;發出遺體安葬准照和續期;
(11) 發出骨殖箱使用准照及發出在公共墳場內有關墓地或墓室的工程准照,並為該等准照續期;
(12) 許可理髮店、髮型屋、美容院和燃放爆竹的預先許可申請,以及許可由利害關係人提出的取消和修改申請;
(13) 許可長期性廣告、臨時性廣告和車輛上的廣告准照,並為該等准照續期,以及許可由利害關係人提出的取消和修改申請;
(14) 許可度量衡檢定的申請;
(15) 對進口第7/2003號法律及第225/2003號行政長官批示,涉及進口表B,A組所載的貨物給予許可;
(16) 簽署多種貨物出口許可,有關權限按照法律規定屬於民政總署;
(17) 許可及簽署發出質量證明書及衛生檢驗檢疫證明書;
(18) 向街市承租人及小販准照持有人許可及簽署發出 “協助者證明書”,以及許可承租合同及准照的取消申請;
(19) 許可及簽署發出植物衛生證明書。
二、管理委員會委員Isabel Celeste Jorge(關施敏),以便:
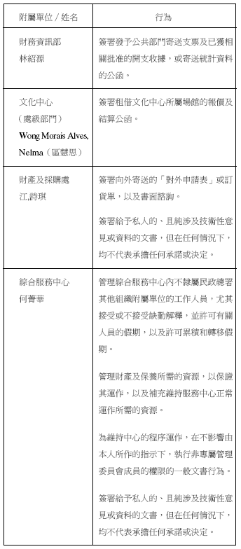
(一) 管理行政輔助部、財務資訊部財務處和財產及採購處,以及資訊處的工作;
(二) 許可上述(一)項所指範疇之附屬單位的開支最多至澳門幣壹拾伍萬元($150,000.00),以及清繳費用最多至澳門幣貳拾萬元($200,000.00);
(三) 許可以代任方式出任上述(一)項所指附屬單位,且少於十天的主管職務;
(四) 許可上述(一)項所指附屬單位期間少於十天的職務主管、錯算補助和秘書職務的設立;
(五) 簽署(一)項所述附屬單位寄送予公共或私人實體的函件;但寄給第一點(三)項(3)分項所指實體的函件除外,這應由本人簽署;
(六) 許可減免(一)項所述附屬單位根據第268/2003號行政長官批示及其相關修改,以及《民政總署的費用、收費及價金表》所定收取的費用、收費及價金,上限為澳門幣壹萬伍仟元($15,000.00)。
三、管理委員會委員伍秉賢,以便:
(一) 管理衛生監督部、環境衛生及執照部和化驗所;
(二) 行使第二點(二)項至(六)項的權限,但部門為本點第(一)項所指的附屬單位。
四、管理委員會委員鄧惠蓮,以便:
(一) 管理市民事務辦公室、質量控制辦公室和技術輔助辦公室的工作;
(二) 行使第二點(二)項至(六)項的權限,但部門為本點第(一)項所指的附屬單位。
五、管理委員會委員羅永德,以便:
(一)管理建築及設備部和道路渠務部的工作;
(二)行使第二點(二)項至(六)項的權限,但部門為本點第(一)項所指的附屬單位;
(三) 許可《民政總署的費用、收費及價金表》第二章第一節在公共地方進行的工程的准照。
六、為確保每一管轄範圍內的附屬單位正常運作,於上述成員休假或不在時,按下列安排替代:
(一) 當副主席張, 素梅享受年假、不在或因故不能視事時:
由本人收回對監管衛生監督部、環境衛生及執照部、化驗所、質量控制辦公室和資訊處的監管權,以及收回對園林綠化部、交通運輸部和法律及公證辦公室的監管及管理權;
(二)當委員Isabel Celeste Jorge(關施敏)享受年假、不在或因故不能視事時:
由委員鄧惠蓮負責管理行政輔助部的工作,而委員伍秉賢則負責管理財務資訊部財務處和財產及採購處,以及資訊處的工作;
(三) 當委員伍秉賢享受年假、不在或因故不能視事時:
由副主席張,素梅負責管理化驗所的工作,委員Isabel Celeste Jorge(關施敏)負責管理環境衛生及執照部的工作,而委員鄧惠蓮則負責管理衛生監督部的工作;
(四) 當委員鄧惠蓮享受年假、不在或因故不能視事時:
由委員伍秉賢負責管理市民事務辦公室的工作,委員Isabel Celeste Jorge(關施敏)負責管理質量控制辦公室的工作,而本人則收回對技術輔助辦公室的管理權;
(五) 當委員羅永德享受年假、不在或因故不能視事時:
由本人收回對建築及設備部和道路渠務部的管理權。
七、本批示所述的權限可以轉授。
八、本批示不影響民政總署管理委員會、其主席或其他成員的收回權和監管權,也不優於以特別事宜為標的且具相同性質的批示。
九、廢止二零零七年一月二日第01/管理委員會主席/2007號批示。
十、本批示自二零零七年五月九日起生效。
二零零七年五月九日於民政總署
管理委員會主席 譚偉文
第07/PCA/2007號批示
根據第32/2001號行政法規第十四條第一款、第十六條(五)項及第十七條第一款的規定,以及行使民政總署管理委員會於二零零七年五月九日第01/PDCA/2007號決議之建議賦予本人的權力,現將權限授予及轉授予:
一、授予附表I所載的附屬單位主管以下權限,以便在有關職責範圍內:
(一) 根據第06/PCA/2007號批示,且不影響管理委員會成員所作的指示下,執行非專屬管理委員會成員的權限的一般文書行為;
(二) 接受或不接受缺勤解釋,並許可有關人員的假期,以及許可累積和轉移假期;
(三) 根據法律及規章,科以罰款至澳門幣伍仟元($5,000.00),並發出證明書及認證官方文件;
(四) 簽署給予私人的、且純涉及技術性意見或資料的文書,但在任何情況下,均不代表承擔任何承諾或決定;
(五) 許可運用零用基金作出開支最多至每張發票計澳門幣壹仟元($1,000.00);
(六)經本人預先許可後,將本條文(一)至(五)項所述的權力轉授;
(七) 簽署員工合同的附註。
二、授予附表II所載的附屬單位主管以下權限,以便在有關職責範圍內:
(一) 接受或不接受缺勤解釋,並許可有關人員的假期,以及許可累積和轉移假期;
(二) 許可運用零用基金作出開支最多至每張發票計澳門幣壹仟元($1,000.00)。
三、授權載於附表III的主管人員進行表內的行為,而經本人預先許可後,可將此等權力轉授。
四、本批示不影響民政總署管理委員會、其主席或其他成員的收回權和監管權,也不優於以特別事宜為標的且具相同性質的批示。
五、廢止二零零七年一月二日第02/管理委員會主席/2007號批示。
六、本批示自二零零七年五月九日起生效。
二零零七年五月九日於民政總署
管理委員會主席 譚偉文
———
附表一
關於二零零七年五月九日第07/PCA/2007號批示第一點所指的主管人員:

附表二
關於二零零七年五月九日第07/PCA/2007號批示第二點所指的主管人員:


*代任
附表三
關於二零零七年五月九日第07/PCA/2007號批示第三點所指的主管人員:

三十日告示
茲公佈,辜,秀英申請其已故配偶謝,泉之死亡津貼、喪葬津貼及其他金錢補償。他曾為本署建築及設備部設備處第六職階半熟練工人,如有人士認為具權利領取該項補償,應由本告示在《澳門特別行政區公報》刊登之日起計三十天內,向民政總署申請應有之權益。如於上述期限內未接獲任何異議,則現申請人之要求將被接納。
二零零七年六月十四日於民政總署
管理委員會委員 關施敏
經 濟 局
名 單
經濟局為填補人員編制高級技術員職程第一職階一等高級技術員一缺,經於二零零七年三月二十一日第十二期第二組《澳門特別行政區公報》刊登以文件審閱、有限制的方式進行普通晉升開考的招考公告。現公佈應考人評核成績如下:
合格應考人: 分
譚妙梨 8.59
按照十二月二十八日第62/98/M號法令修改的十二月二十一日第87/89/M號法令核准之《澳門公共行政工作人員通則》第六十八條的規定,應考人可自本名單公佈之日起計十個工作天內向核准招考的實體提起訴願。
(經二零零七年六月七日經濟財政司司長的批示確認)
二零零七年六月十三日於經濟局
典試委員會:
主席:蘇添平
正選委員:吳錦松
候補委員:Pereira de Oliveira, José Manuel
財 政 局
名 單
為填補財政局人員編制高級技術員職程第一職階一等高級技術員四缺,以文件審查、有限制的方式進行普通晉升開考的招考
公告,經二零零七年五月二日第十八期《澳門特別行政區公報》第二組刊登。現公布應考人評核成績如下:
合格應考人: 分
- 1. 雲大衛a) 8.03
- 1. 鄧世杰 8.03
- 3. Pedro Miguel Rodrigues Cardoso das Neves 7.89
- 4. Ulísses Júlio Freire Marques 7.83
按照十二月二十一日第87/89/M號法令核准的《澳門公共行政工作人員通則》第六十八條第二款的規定,應考人可自本名單公布之日起計十個工作天內向核准招考的實體提起訴願。
a) 擔任公職之年資較長。
(經濟財政司司長於二零零七年六月十二日批示確認)
二零零七年六月四日於財政局
典試委員會:
主席:副局長 Vitória A. M. da Conceição
委員:處長 何燕梅
處長 李天碩
———
為填補財政局人員編制翻譯員職程第一職階顧問翻譯一缺,以文件審查、有限制的方式進行普通晉升開考的招考公告,經二零零七年五月二日第十八期《澳門特別行政區公報》第二組刊登。現公布應考人評核成績如下:
合格應考人: 分
Isabel Fernandes Lei Meira 8.48
按照十二月二十一日第87/89/M號法令核准的《澳門公共行政工作人員通則》第六十八條第二款的規定,應考人可自本名單公布之日起計十個工作天內向核准招考的實體提起訴願。
(經濟財政司司長於二零零七年六月十二日批示確認)
二零零七年六月四日於財政局
典試委員會:
主席:局長 劉玉葉
委員:副局長 Vitória A. M. da Conceição
廳長 Elfrida Botelho dos Santos
———
為填補財政局人員編制助理技術員職程第一職階特級助理技術員一缺,以文件審查、有限制的方式進行普通晉升開考的招考公告,經二零零七年五月二日第十八期《澳門特別行政區公報》第二組刊登。現公布應考人評核成績如下:
合格應考人: 分
Alberto Domingos Ley 7.29
按照十二月二十一日第87/89/M號法令核准的《澳門公共行政工作人員通則》第六十八條第二款的規定,應考人可自本名單公布之日起計十個工作天內向核准招考的實體提起訴願。
(經濟財政司司長於二零零七年六月十二日批示確認)
二零零七年六月四日於財政局
典試委員會:
主席:副局長 容光亮
委員:處長 朱奕聰
科長 張祖強
———
為填補財政局人員編制行政文員職程第一職階首席行政文員四缺,以文件審查、有限制的方式進行普通晉升開考的招考公告,經二零零七年五月二日第十八期《澳門特別行政區公報》第二組刊登。現公布應考人評核成績如下:
合格應考人: 分
- 1. Isabel Pereira Loi 8.44
- 2. 林文捷 8.40
- 3. Filipe Luís Chan 8.34
- 4. 張哲源 7.20
按照十二月二十一日第87/89/M號法令核准的《澳門公共行政工作人員通則》第六十八條第二款的規定,應考人可自本名單公布之日起計十個工作天內向核准招考的實體提起訴願。
(經濟財政司司長於二零零七年六月十二日批示確認)
二零零七年六月四日於財政局
典試委員會:
主席:處長 林雪梅
委員:稅務執行處助理處長 Amélia Maria Minhava Afonso
科長 張祖強
澳 門 財 稅 廳
告 示
關於所得補充稅的公佈
按照九月九日第21/78/M號法律核准及經七月二日第6/83/M號法律修訂之《所得補充稅章程》第四十三條一款所規定,茲特佈告,由評稅委員會核定的關於該章程第四條第三款所指納稅人的可課稅收益,現已公開供上述人士索閱。
倘納稅人對所核定的可課稅收益有異議,可於本月十六日至三十日向複評稅委員會提出申駁。有關之申駁亦可在收益評定通知書之郵遞掛號日起計二十日內提出。
茲將公佈多繕數張,張貼於平常標貼告示處,並刊登於中、葡文主要報章及《澳門特別行政區公報》。
二零零七年六月十一日於澳門財稅廳
澳門財稅廳代廳長 鄭世傑
本件經由財政局局長劉玉葉核閱
統 計 暨 普 查 局
公 告
統計暨普查局為填補人員編制之第一職階特級普查暨調查員一缺及第一職階顧問高級技術員一缺,經於二零零七年五月二十三日第二十一期《澳門特別行政區公報》第二組刊登以文件審閱,有限制的方式進行普通晉升開考的招考公告,現根據十二月二十一日第87/89/M號法令第一條核准,並經十二月二十八日第62/98/M號法令修訂的《澳門公共行政工作人員通則》第五十七條第三款的規定,准考人臨時名單張貼於宋玉生廣場411- 417號 “皇朝廣場”十七樓本局行政暨財政處告示板以供查閱。
根據同一通則第五十七條第五款的規定,上述臨時名單被視為確定名單。
二零零七年六月七日於統計暨普查局
代局長 鄺碧芳
博 彩 監 察 協 調 局
公 告
博彩監察協調局為填補人員編制第一職階特級督察十缺,經於二零零七年五月三十日第二十二期《澳門特別行政區公報》第二組刊登以文件審閱、有條件限制的方式進行一般晉升開考的招考公告。現根據十二月二十一日第87/89/M號法令第一條核准的,並經十二月二十八日第62/98/M號法令修訂的《澳門公共行政工作人員通則》第五十七條第三款的規定,准考人臨時名單張貼於南灣大馬路762-804號中華廣場二十一樓本局行政財政處告示版以供查閱。
根據上述通則第五十七條第五款的規定,上述名單被視為確定名單。
二零零七年六月十一日於博彩監察協調局
局長 雪萬龍
退 休 基 金 會
三十日告示
謹此公佈現有港務局已故二等二管輪羅就之遺孀梁四申請其遺屬撫恤金,如有人士認為具權利領取該項撫恤金,應由本告示在《澳門特別行政區公報》刊登之日起計三十天內,向退休基金會申請應有之權益。如於上述期限內未接獲任何異議,則現申請人之要求將被接納。
二零零七年六月十三日於退休基金會
行政管理委員會主席 劉婉婷
澳 門 金 融 管 理 局
通 告
第006/2007-AMCM號通告
澳門金融管理局根據六月二十八日第27/2001號行政法規修改的六月五日第38/89/M號法令第四十三條的規定,現公佈有關獲准在澳門特別行政區從事中介業務的保險中介人之名錄及其各別之編號:
保險推銷員
保險代理人(個人)
保險代理人(在澳門設立之法人)
保險代理人(總公司設在外地的法人)
保險經紀人(開設於澳門)
保險經紀人(總公司設在外地的法人)
二零零七年六月七日於澳門金融管理局
行政委員會:
行政委員會主席:丁連星
行政委員:潘志輝
第007/2007-AMCM號通告
事項: 公佈澳門金融管理局認為合資格的實體名單及成績等級以免除保險中介人考試
根據經六月二十八日第27/2001號行政法規第一條修改的六月五日第38/89/M號法令第四十三條的規定,澳門金融管理局須於每年六月在《澳門特別行政區公報》上公佈該局認為合資格的實體名單,以及由該局訂定的成績等級,以免除為取得從事保險中介業務的許可所要求的考試;
澳門金融管理局現訂定:
1. 為免除給予從事保險中介業務的許可所要求的考試,投考人須提交由以下實體發出符合以下成績等級的證書:
Chartered Insurance Institute(ACII/FCII)的“Asssociate ”或“Fellow ”資格;
Australian and New Zealand Institute of Insurance and Finance(ANZIIF(Affiliate)/ANZIIF(Associate)/ANZIIF(Fellow))的 “Affiliate ”、“Associate ” 或“Fellow ”資格;
Life Management Institute(FLMI)的“Fellow ”資格;
Chartered Life Underwriter(CLU)的證書;
Chartered Property Casualty Underwriter (CPCU)的證書;
Institute of Actuaries of England(FIA)的 “Fellow ”資格;
Faculty of Actuaries of Scotland(FFA)的“Fellow ”資格;
Institute of Actuaries of Australia(FIAA)的 “Fellow ”資格;
Society of Actuaries of the United States of America (FSA)的“Fellow ”資格。
澳門金融學會(IFF)的證書,“A ”級成績(最少90%)。
2. 由澳門金融管理局認為合資格的其他學術或專業實體發出的證書亦可接受,但投考人必須獲得最高的成績等級。
二零零七年六月七日於澳門金融管理局
行政委員會:
主席:丁連星
委員:潘志輝
澳 門 保 安 部 隊 事 務 局
名 單
澳門保安部隊事務局為填補文職人員編制第一職階首席資訊助理技術員一缺,經於二零零七年五月九日第十九期《澳門特別行政區公報》第二組刊登,以審查文件、有限制方式進行普通晉升開考之開考公告。現公佈投考人評核成績如下:
合格投考人: 分
梁頌華 6.91
根據現行《澳門公共行政工作人員通則》第六十八條規定,投考人可自本名單公佈之日起計十個工作日內向許可開考之實體提起上訴。
(經保安司司長於二零零七年六月十一日的批示確認)
二零零七年六月七日於澳門保安部隊事務局
典試委員會:
主席:二等資訊技術員 孫振東
委員:二等資訊技術員 馮啟明
二等資訊技術員 劉震宇
司 法 警 察 局
公 告
茲通知根據現行第87/89/M號法令核准的《澳門公共行政工作人員通則》的規定,現以有條件限制、審查文件的方式進行普通晉升開考,以填補本局編制內以下空缺:
- 資訊人員組別的第一職階首席高級資訊技術員一缺;
- 專業技術員組別的第一職階特級技術輔導員四缺。
上述開考之通告已張貼在司法警察局人事及行政處。報考申請應自本公告於《澳門特別行政區公報》刊登之日緊接第一個工作日起計十天內遞交。
二零零七年六月十一日於司法警察局
局長 黃少澤
公 告
茲通知按照刊登於二零零七年五月二十三日第二十一期第二組《澳門特別行政區公報》之公告,以有條件限制及審查文件方式進行普通晉升開考,以填補本局編制內刑事偵查人員組別的第一職階首席刑事偵查員三十九缺的確定名單已張貼於本局人事及行政處內,以供查閱。
二零零七年六月十三日於司法警察局
局長 黃少澤
衛 生 局
通 告
透過知識考試進行入讀專科培訓之開考,按照社會文化司司長於二零零六年六月二日之批示展開,並且刊登於二零零六年六月二十一日第二十五期第二組《澳門特別行政區公報》上,再根據二零零七年一月十二日之批示,廢止確認批示和撤銷部分內容。現公佈開考之准考人臨時名單,已重新張貼於衛生局行政大樓三樓實習醫生培訓委員會的通告欄上,供有關人士查閱。
二零零七年六月八日於衛生局
局長 瞿國英
———
本局現進行第8/P/2007號公開招標——“向衛生局之醫療設備提供預防性和故障性維修保養服務及供應零件”。有意投標者可從二零零七年六月二十日起,於辦公日上午九時至下午一時及下午二時三十分至五時三十分,前往位於仁伯爵綜合醫院地庫一(C1)之物資供應暨管理處查詢有關投標詳情,並繳付所需費用,以取得本次招標的招標方案和承投規則影印本或於本局網頁(www.ssm.gov.mo)內免費下載。
投標書應交往仁伯爵綜合醫院地下(R/C)衛生局文書科。遞交投標書之截止時間為二零零七年七月二十三日下午五時三十分。
開標將於二零零七年七月二十四日上午十時在位於仁伯爵綜合醫院側之本局行政大樓地下“博物館”舉行。
投標者需向本局司庫科繳交金額$100,000.00(澳門幣壹拾萬元正)之現金或抬頭人為“衛生局”之銀行擔保或受益人為“衛生局”之保險擔保作為臨時擔保。
二零零七年六月十一日於衛生局
局長 瞿國英
體 育 發 展 局
公 告
公開招標
體育發展局宣佈,根據社會文化司司長於二零零七年六月十四日的批示,進行“第二屆亞洲室內運動會清潔服務”公開招標。
有關的《招標計劃》及《承投規則》存放於羅理基博士大馬路澳門綜藝館第一座體育發展局總部接待處,有意競投者可自本公告刊登於《澳門特別行政區公報》之日起,於辦公時間內到上址查閱。
競投者必須於辦公時間內把標書送達體育發展局總部接待處,遞交期於二零零七年七月九日下午五時四十五分結束。
競投者須向本局行政財政處繳交金額$ 30,000.00(澳門幣三萬圓正)之現金或支票,又或抬頭人為“體育發展局”之銀行擔保作為臨時保證金。
二零零七年七月十日上午十時正在羅理基博士大馬路澳門綜藝館第一座體育發展局會議室舉行開標。
二零零七年六月十四日於體育發展局
代局長 黃有力
———
體育發展局宣佈,根據社會文化司司長於二零零七年六月十四日的批示,進行“第二屆亞洲室內運動會保安服務”公開招標。
有關的《招標計劃》及《承投規則》存放於羅理基博士大馬路澳門綜藝館第一座體育發展局總部接待處,有意競投者可自本公告刊登於《澳門特別行政區公報》之日起,於辦公時間內到上址查閱。
競投者必須於辦公時間內把標書送達體育發展局總部接待處,遞交期於二零零七年七月十八日下午五時四十五分結束。
競投者須向本局行政財政處繳交金額$40,000.00(澳門幣四萬圓正)之現金或支票,又或抬頭人為“體育發展局”之銀行擔保作為臨時保證金。
二零零七年七月十九日上午十時正在羅理基博士大馬路澳門綜藝館第一座體育發展局會議室舉行開標。
二零零七年六月十四日於體育發展局
代局長 黃有力
澳 門 大 學
通 告
根據經第14/2006號行政命令核准的《澳門大學章程》第十八條第一款第十八項的規定,澳門大學校董會於二零零七年五月二十二日決議通過教務委員會的建議,在澳門大學社會科學及人文學院設立文學碩士學位課程——翻譯專業,以及通過有關課程的學術與教學安排和學習計劃,該學術與教學安排和學習計劃載於附件一及附件二,並為本決議的組成部分。
二零零七年六月八日於澳門大學
校董會主席 謝志偉博士
———
附件一
文學碩士學位課程——翻譯專業學術與教學安排
一、學術範圍:翻譯
二、課程正常期限:兩學年
三、畢業要求:學生必須取得30個學分,並撰寫一篇學術論文及通過論文答辯。
四、授課語言:按各語言組(中/葡、中/英、葡/英)的需要,以中文、葡文或英文授課。
附件二
文學碩士學位課程——翻譯專業
學習計劃

選修科目——A組
			
			
選修科目——B組
地 圖 繪 製 暨 地 籍 局
澳門測量暨地籍學校
通告
地形測量學一般課程
根據八月二十八日第44/95/M 號法令核准的澳門測量暨地籍學校規章第八條之規定,現作出通告如下:
一、根據刊登於二零零七年六月十八日第二十五期《澳門特別行政區公報》第一組的第63/2007 號運輸工務司司長批示,地形測量學一般課程將於二零零七年九月十日開課。
二、報讀課程之條件為具備九年級或中三以上學歷及為執行職務所需之體能。
三、報名學員須接受為入讀地形測量學一般課程之考核。
四、地形測量學一般課程之學生無需繳交學費。
五、課程為期一年,並安排在工餘時間上課。
六、報名日期由本日起至二零零七年七月十六日止,報名地點為澳門馬交石炮台馬路三十二至三十六號六字樓地圖繪製暨地籍局。
七、報名人士可於辦公時間內,前往地圖繪製暨地籍局索取報名表格,或透過網頁(http://www.dscc.gov.mo)下載,並於填妥後附同以下文件遞交:
(1)澳門居民身份證影印本;
(2)有關學歷證明文件影印本;
(3)近照一張。
遞交上述影印本時請連同正本以作認證,報名查詢電話:7991637(葉小姐)。
二零零七年六月十四日於地圖繪製暨地籍局
澳門測量暨地籍學校校長 張紹基工程師
港 務 局
名 單
港務局為填補人員編制內高級技術員組別第一職階一等高級技術員一缺,經於二零零七年四月四日第十四期《澳門特別行政區公報》第二組刊登,以審查文件方式進行限制性普通晉升開考的公告。現公布准考人評核成績如下:
合格准考人: 分
郭趣歡 8.20
按照十二月二十一日第87/89/M號法令核准的現行《澳門公共行政工作人員通則》第六十八條的規定,准考人可自本名單公佈之日起計十個工作天內向核准開考的實體提起訴願。
(運輸工務司司長於二零零七年六月四日批示確認)
二零零七年五月十一日於港務局
典試委員會:
主席:廳長 李榮勝
委員:顧問高級技術員 吳德龍
首席高級技術員 郭虔
———
港務局為填補人員編制內專業技術員組別第一職階特級繪圖員一缺,經於二零零七年四月十一日第十五期《澳門特別行政區公報》第二組刊登,以審查文件方式進行限制性普通晉升開考的公告。現公布准考人評核成績如下:
合格准考人: 分
羅榮威 7.8
按照十二月二十一日第87/89/M號法令核准的現行《澳門公共行政工作人員通則》第六十八條的規定,准考人可自本名單公佈之日起計十個工作天內向核准開考的實體提起訴願。
(運輸工務司司長於二零零七年六月四日批示確認)
二零零七年五月十五日於港務局
典試委員會:
主席:處長 唐煥陽
委員:特級技術輔導員 林衛邦
特級技術輔導員 楊永平
———
港務局為填補人員編制內技術員組別第一職階特級技術員兩缺,經於二零零七年四月四日第十四期《澳門特別行政區公報》第二組刊登,以審查文件方式進行限制性普通晉升開考的公告。現公布准考人評核成績如下:
合格准考人: 分
- 1. 高雯慧 7.72
- 2. 李家碧 7.65
按照十二月二十一日第87/89/M號法令核准的現行《澳門公共行政工作人員通則》第六十八條的規定,准考人可自本名單公佈之日起計十個工作天內向核准開考的實體提起訴願。
(運輸工務司司長於二零零七年六月七日批示確認)
二零零七年六月四日於港務局
典試委員會:
主席:處長 唐蘊紅
委員:顧問高級技術員 黃潔嫻
顧問高級技術員 麥遠邦
公 告
現根據十二月二十一日第87/89/M號法令所核准的現行《澳門公共行政工作人員通則》第五十七條第三款的規定,現把填補本局人員編制內海上工作人員職程第一職階船長十一缺,以考核方式進行限制性普通晉升開考的報考人臨時名單張貼於媽閣斜坡港務局(水師廠)行政及財政廳/行政處/人事科。其開考公告已刊登於二零零七年五月二十三日第二十一期《澳門特別行政區公報》第二組內。
按照上述通則第五十七條第五款規定,該名單被視為確定名單。
二零零七年六月十二日於港務局
局長 黃穗文
房 屋 局
公 告
房屋局為填補人員編制內第一職階首席行政文員三缺,經於二零零七年五月二日第十八期《澳門特別行政區公報》第二組內公佈,以文件審閱及有限制方式進行一般晉升開考的公告,根據十二月二十一日第87/89/M號法令核准並經十二月二十八日第62/98/M號法令修訂的《澳門公共行政工作人員通則》第五十七條第三款規定,報考人臨時名單張貼在沙梨頭北巷102號9樓,本局支援處的告示板,以供查閱。根據上述通則第五十七條第五款規定,有關名單被視為確定名單。
二零零七年六月八日於房屋局
局長 鄭國明












































