澳 門 特 別 行 政 區
行政長官辦公室
|
| |||||||||||
| 相關法規 : | |||
| 相關類別 : | |||
| 《LegisMac》的法例註釋 | |||
第4/2008號行政長官公告
鑑於中華人民共和國是世界衛生組織(世衛組織)的成員國;
又鑑於在日內瓦召開的第五十八屆世界衛生大會,根據世衛組織《組織法》第二十一條第一款的規定,透過其WHA58.3號決議,於二零零五年五月二十三日通過了世衛組織《國際衛生條例》修訂案(簡稱《國際衛生條例(2005)》,且一般在葡文及英文分別縮寫為RSI(2005)及IHR(2005));
又鑑於根據世衛組織《組織法》第二十二條和《國際衛生條例(2005)》第五十九條第二款的規定,《國際衛生條例(2005)》自二零零七年六月十五日起在國際法律秩序上對沒有作出拒絕或保留的所有成員國生效;
再鑑於中華人民共和國沒有對《國際衛生條例(2005)》作出拒絕或保留,因此《國際衛生條例(2005)》自二零零七年六月十五日起於全國生效;
再鑑於中華人民共和國於二零零七年五月十二日(參閱SA/07/03064號文件)以照會向世衛組織秘書處送交中央人民政府關於適用《國際衛生條例(2005)》的聲明;
同時,中華人民共和國於二零零七年九月十九日(參閱SA/07/99號文件)以照會向世衛組織秘書處送交就適用《國際衛生條例(2005)》指定的國家歸口單位聯繫表;
行政長官根據澳門特別行政區第3/1999號法律第六條第一款的規定,命令公佈:
- ——《國際衛生條例(2005)》的中文正式文本及以該條例各正式文本為依據的葡文譯本;
- ——中華人民共和國送交保管實體的聲明中、英文文本及相應的葡文譯本;
- ——中華人民共和國送交世衛組織秘書處的指定國家歸口單位聯繫表英文文本的適用部分及相應的中、葡文譯本。
二零零八年二月二十一日發佈。
行政長官 何厚鏵
———
二零零八年二月二十二日於行政長官辦公室
辦公室主任 何永安
國際衛生條例(2005)
第一編
定義、目的和範圍、原則及負責當局
第一條
定義
一、為《國際衛生條例》(以下簡稱“衛生條例”或“條例”)之目的:
“受染”是指受到感染或污染或攜帶感染源或污染源以至於構成公共衛生風險的人員、行李、貨物、集裝箱、交通工具、物品、郵包或屍體(骸骨)。
“受染地區”是指世界衛生組織依據本條例建議採取衛生措施的某個特定地理區域。
“航空器”是指進行國際航行的航空器。
“機場”是指國際航班到達或離開的任何機場。
交通工具的“到達”是指:
(一)遠洋航輪到達或停泊港口的規定區域;
(二)航空器到達機場;
(三)國際航行中的內陸航行船舶到達入境口岸;
(四)火車或公路車輛到達入境口岸。
“行李”是指旅行者的個人物品。
“貨物”是指交通工具或集裝箱中運載的物品。
“主管當局”是指根據本條例負責執行和採取衛生措施的當局。
“集裝箱”是指一種運輸設備:
(一)具有永久特性,足夠堅固,適於反覆使用;
(二)以便於以一種或多種運輸方式運送貨物而專門設計,中途無需重新裝貨;
(三)安裝了易於搬運的裝置,特別便於集裝箱從一種運輸方式轉移至另一種運輸方式;以及
(四)專門設計以便於裝卸。
“集裝箱裝卸區”是指為裝卸用於國際運輸的集裝箱而專門開闢的地點或設施。
“污染”是指在人體或動物身體表面、在消費產品中(上)或在其他無生命物體(包括交通工具)上存在可以構成公共衛生風險的傳染性病源體或有毒物質。
“交通工具”是指用於國際航行的航空器、船舶、火車、公路車輛或其他運輸工具。
“交通工具運營者”是指負責管理交通工具的自然人或法人,或其代理。
“乘務人員”是指交通工具上不是乘客的人員。
“除污”是指採取衛生措施消除在人體或動物身體表面、在消費產品中(上)或在其他無生命物體(包括交通工具)上存在可以構成公共衛生風險的傳染性病源體或有毒物質的程序。
“離境”是指人員、行李、貨物、交通工具或物品離開某一領土的行動。
“滅鼠”是指在入境口岸採取衛生措施控制或殺滅行李、貨物、集裝箱、交通工具、設施、物品和郵包中存在的傳播人類疾病的嚙齒類媒介的程序。
“總幹事”是指世界衛生組織總幹事。
“疾病”是指對人類構成或可能構成嚴重危害的任何病症或醫療狀況,無論其病因或來源如何。
“消毒”是指採用衛生措施利用化學或物理因子的直接作用控制或殺滅人體或動物身體表面或行李、貨物、集裝箱、交通工具、物品和郵包中(上)的傳染性病源體的程序。
“除蟲”是指採用衛生措施控制或殺滅行李、貨物、集裝箱、交通工具、物品和郵包中傳播人類疾病的昆蟲媒介的程序。
“事件”是指發生疾病或可能發生疾病的情況。
“無疫通行”是指允許船舶進入港口、離岸或登岸、卸載貨物或儲備用品;允許航空器着陸後登機或下機、卸載貨物或儲備用品;允許陸地運輸車輛到達後上車或下車、卸載貨物或儲備用品。
“物品”是指國際航行中運輸的有形產品(包括動物和植物),以及在交通工具上使用的物品。
“陸路口岸”是指一個締約國內的陸地入境口岸,包括道路車輛和火車使用的口岸。
“陸地運輸車輛”是指國際航行中用於陸地運輸的機動交通工具,包括火車、客車、貨車等機動車輛。
“衛生措施”是指為預防疾病或污染傳播實行的程序;衛生措施不包括執行法律或安全措施。
“病人”是指患有或感染可造成公共衛生風險的身體疾患的個人。
“感染”是指傳染性病源體進入人體和動物身體並在體內發育或繁殖,並可能構成公共衛生風險。
“檢查”是指由主管當局或在其監督下檢查地區、行李、集裝箱、交通工具、設施、物品或郵包(包括相關資料和文件),以確定是否存在公共衛生風險。
“國際交通”是指人員、行李、貨物、集裝箱、交通工具、物品或郵包跨越國際邊境的流動,包括國際貿易。
“國際航行”是指:
(一)如為交通工具,是指在不止一個國家領土的入境口岸之間的航行,或者在同一國家領土或各管區的入境口岸之間的航行(該交通工具在航行中必須經停任何其他國家,但只限於有停靠的航程);
(二)如為旅行者,是指進入某個國家領土的旅行,而此領土不屬該旅行者啟程的國家。
“侵擾性”是指通過深入或密切的接觸或詢問可能引起不適。
“創傷性”是指皮膚被刺傷或切開,或者器具或異物插入身體或檢查體腔。對本條例而言,對耳、鼻、口進行醫學檢查,使用耳內、口腔或皮膚溫度計測量體溫,或者採用熱感應成像術、醫學檢查、聽診、體外觸診、視網膜檢影、體外採集尿、糞或唾液標本、體外測量血壓以及心電圖,應被視為非創傷性的。
“隔離”是指將病人或受染者或受染的行李、集裝箱、交通工具、物品或郵包與其他人員和物體分開,以防止感染或污染擴散。
“醫學檢查”是指經授權的衛生人員或主管當局直接監督下的人員對個人的初步評估,以確定其健康狀況和對他人的潛在公共衛生風險,可包括檢查健康證書以及根據個案情況需要而進行的體格檢查。
“《國際衛生條例》國家歸口單位”是指各締約國指定的,世界衛生組織《國際衛生條例》聯絡點根據本條例隨時可與之溝通的國家中心。
“本組織”或“世衛組織”是指世界衛生組織。
“永久居留”的含義由有關締約國的國家法律界定。
“個人資料”是指與已確認或可確認的自然人有關的任何信息。
“入境口岸”是指旅行者、行李、貨物、集裝箱、交通工具、物品和郵包入境或出境的國際關口,以及為入境或出境的旅行者、行李、貨物、集裝箱、交通工具、物品和郵包提供服務的單位和區域。
“港口”是指國際航行的船舶到達或離開的一個海港或內陸水路港口。
“郵包”是指由郵政或快遞服務部門進行國際輸送的註明收件地址的物件或包裹。
“國際關注的突發公共衛生事件”是指根據本條例規定所確定的不同尋常的事件:
(一)通過疾病的國際傳播構成對其他國家的公共衛生風險;以及
(二)可能需要採取協調一致的國際應對措施。
“公共衛生觀察”是指為了確定疾病傳播的危險性在一段時間內監測旅行者的健康狀況。
“公共衛生風險”是指發生不利於人群健康事件,特別是可在國際上播散或構成嚴重和直接危險事件的可能性。
“檢疫”是指限制無症狀的受染嫌疑人的活動和(或)將無症狀的受染嫌疑人及有受染嫌疑的行李、集裝箱、交通工具或物品與其他人或物體分開,以防止感染或污染的可能播散。
“建議”和“建議的”是指根據本條例發佈的臨時或長期建議。
“宿主”是指傳染性病源體通常寄居的動物、植物或物質,其存在可構成公共衛生風險。
“公路車輛”是指火車之外的陸地運輸車輛。
“科學依據”是指根據既定和公認的科學方法提供一定證據的信息。
“科學原則”是指通過科學方法了解的公認基本自然法則和事實。
“船舶”是指國際航行中的遠洋或內河航運船舶。
“長期建議”是指世界衛生組織根據第十六條提出的有關適宜衛生措施的非約束性建議,建議是針對現有的特定公共衛生風險、為防止或減少疾病的國際傳播和盡量減少對國際交通的干擾而需要例行或定期採取的措施。
“監測”是指出於公共衛生目的,系統地連續收集、核對和分析數據以及在必要時及時傳播公共衛生信息,以供評估和採取公共衛生應對措施。
“嫌疑”是指締約國認為已經暴露於或可能暴露於公共衛生風險,並且有可能是傳播疾病的可能來源的人員、行李、貨物、集裝箱、交通工具、物品或郵包。
“臨時建議”是指世界衛生組織根據第十五條在應對國際關注的突發公共衛生事件時提出的,有時間限定並建立在特定風險基礎上的非約束性建議,以防止或減少疾病的國際傳播和盡量減少對國際交通的干擾。
“臨時居留”的含義由有關締約國的國家法律界定。
“旅行者”是指進行國際旅行的自然人。
“媒介”是指通常傳播構成公共衛生風險的傳染性病源體的昆蟲或其他動物。
“核實”是指一個締約國向世界衛生組織提供信息確認該國一處或多處領土內事件的狀況。
“世界衛生組織《國際衛生條例》聯絡點”是指《國際衛生條例》國家歸口單位隨時可與之溝通的世界衛生組織內的單位。
二、除非另有規定或依上下文確定,提及本條例時包括其附件。
第二條
目的和範圍
本條例的目的和範圍是以針對公共衛生風險,同時又避免對國際交通和貿易造成不必要干擾的適當方式,預防、抵禦和控制疾病的國際傳播,並提供公共衛生應對措施。
第三條
原則
一、本條例的執行應充分尊重人的尊嚴、人權和基本自由。
二、本條例的執行應以《聯合國憲章》和《世界衛生組織組織法》為指導。
三、本條例的執行應以其廣泛適用以保護世界上所有人民不受疾病國際傳播之害的目標為指導。
四、根據《聯合國憲章》和國際法的原則,國家具有根據其衛生政策立法和實施法規的主權權利。在這樣做時,它們應遵循本條例的目的。
第四條
負責當局
一、各締約國應該指定或建立一個《國際衛生條例》國家歸口單位以及在各自管轄範圍內負責實施本條例規定衛生措施的當局。
二、《國際衛生條例》國家歸口單位應隨時能夠同根據本條第三款設立的世界衛生組織《國際衛生條例》聯絡點保持聯繫。《國際衛生條例》國家歸口單位的職責應該包括:
(一)代表有關締約國同世界衛生組織《國際衛生條例》聯絡點就有關本條例實施的緊急情況進行溝通,特別是根據第六條至第十二條的規定;以及
(二)向有關締約國的相關行政管理部門傳播信息,並匯總反饋意見,其中包括負責監測和報告的部門、入境口岸、公共衛生服務機構、診所、醫院和其他政府機構。
三、世界衛生組織應該指定《國際衛生條例》聯絡點,後者應與《國際衛生條例》國家歸口單位隨時保持聯繫。世界衛生組織《國際衛生條例》聯絡點應將本條例的執行情況(特別是根據第六條至第十二條的規定)及時分送有關締約國的《國際衛生條例》國家歸口單位。世界衛生組織《國際衛生條例》聯絡點可由世界衛生組織在本組織總部或區域一級指定。
四、締約國應該向世界衛生組織提供本國《國際衛生條例》國家歸口單位的詳細聯繫方式,同時世界衛生組織應該向締約國提供世界衛生組織《國際衛生條例》聯絡點的詳細聯繫方式。以上聯繫細節應不斷更新並每年予以確認。世界衛生組織應該讓所有締約國了解世界衛生組織根據本條規定所收到的《國際衛生條例》國家歸口單位的聯繫細節。
第二編
信息和公共衛生應對
第五條
監測
一、各締約國應該根據本條例附件1的具體規定,在不遲於本條例在該締約國生效後五年內,儘快發展、加強和保持其發現、評估、通報和報告事件的能力。
二、在附件1第一部分第(二)項所述的評估之後,締約國可根據正當需要和實施計劃向世界衛生組織報告,從而獲得兩年的延長期以履行本條第一款規定的義務。在特殊情況下並在一項新的實施計劃的支持下,締約國可向總幹事進一步要求不超過兩年的延長期,總幹事應該考慮根據第五十條成立的委員會(以下稱“審查委員會”)的技術意見作出決定。在本條第一款所述的期限之後,獲得延期的締約國應每年向世界衛生組織報告全面實施方面的進展。
三、應締約國的要求,世界衛生組織應該幫助締約國發展、加強和保持本條第一款所述的能力。
四、世界衛生組織應該通過其監測活動收集有關事件的信息,並評估事件引起疾病國際傳播和干擾國際交通的可能性。世界衛生組織根據本款收到的信息應該酌情根據第十一條和第四十五條處理。
第六條
通報
一、各締約國應該利用附件2的決策文件評估本國領土內發生的事件。各締約國應在評估公共衛生信息後24小時內,以現有最有效的通訊方式,通過《國際衛生條例》國家歸口單位向世界衛生組織通報在本國領土內發生、並根據決策文件有可能構成國際關注的突發公共衛生事件的所有事件,以及為應對這些事件所採取的任何衛生措施。如果世界衛生組織接到的通報涉及國際原子能機構的權限,世界衛生組織應立刻通報國際原子能機構。
二、通報後,締約國應該繼續及時向世界衛生組織報告它得到的關於所通報事件的確切和充分詳細的公共衛生信息,在可能時包括病例定義、實驗室檢測結果、風險的來源和類型、病例數和死亡數、影響疾病傳播的情況及所採取的衛生措施;必要時,應該報告在應對可能發生的國際關注的突發公共衛生事件時面臨的困難和需要的支持。
第七條
在意外或不尋常公共衛生事件期間的信息共享
締約國如果有證據表明在其領土內存在可能構成國際關注的突發公共衛生事件的意外或不尋常的公共衛生事件,不論其起源或來源如何,應向世界衛生組織提供所有相關的公共衛生信息。在此情況下,第六條的規定應充分適用。
第八條
磋商
若發生在本國領土的事件無需根據第六條通報,特別是現有的信息不足以填寫決策文件,締約國仍可通過《國際衛生條例》國家歸口單位讓世界衛生組織對此事件知情,並同世界衛生組織就適宜的衛生措施進行磋商。此類聯繫應根據第十一條第二款至第四款處理。在本國領土發生事件的締約國可要求世界衛生組織協助評估該締約國獲取的任何流行病學證據。
第九條
其他報告
一、世界衛生組織可考慮來自除通報或磋商外其他來源的報告,應根據既定的流行病學原則評估這些報告,然後將事件信息通報據稱在其領土內發生事件的締約國。在根據這類報告採取任何行動前,世界衛生組織應該根據第十條規定的程序與據稱在其領土內發生事件的締約國進行協商並設法獲得核實。為此目的,世界衛生組織應將獲得的信息通報各締約國,並且只有在充分合理的情況下世界衛生組織才可對信息來源進行保密。這類信息將根據第十一條規定的程序加以使用。
二、在可行的情況下,締約國應該在獲得在本國領土外確認發生有可能引起疾病國際傳播的公共衛生風險證據後的24小時內報告世界衛生組織,其依據為出現以下輸出或輸入性:
(一)人間病例;
(二)攜帶感染或污染的媒介;或
(三)被污染的物品。
第十條
核實
一、根據第九條的規定,世界衛生組織應該要求締約國對來自除通報和磋商以外的其他來源的、聲稱該國正發生可能構成國際關注的突發公共衛生事件的報告進行核實。在此情況下,世界衛生組織應就正設法核實的報告通知有關締約國。
二、根據上一款和第九條,當世界衛生組織提出要求時,每個締約國應該核實並:
(一)在24小時內對世界衛生組織的要求做出初步答覆或確認;
(二)在24小時內提供關於世界衛生組織要求中所提及事件狀況的現有公共衛生信息;以及
(三)在第六條規定評估的前提下向世界衛生組織報告信息,其中包括該條陳述的相關信息。
三、世界衛生組織在收到可能構成國際關注的突發公共衛生事件的信息後,應該表示願意與有關締約國合作,評估疾病國際傳播的可能性、對國際交通的可能干擾和控制措施是否適當。這種活動可包括與其他制定標準的組織合作以及建議動員國際援助以支持國家當局開展和協調現場評估。在締約國提出要求時,世界衛生組織應該提供支持上述建議的信息。
四、倘若該締約國不接受合作建議,當公共衛生風險的規模證實有必要時,世界衛生組織可與其他締約國共享其獲得的信息,同時在考慮到有關締約國意見的情況下鼓勵該締約國接受世界衛生組織的合作建議。
第十一條
世界衛生組織提供信息
一、根據本條第二款,世界衛生組織應該通過目前最有效的途徑儘快秘密向所有締約國並酌情向相關政府間組織發送根據第五條至第十條規定收到並是使該締約國能夠應付公共衛生風險所必需的公共衛生信息。世界衛生組織應向其他締約國通報可幫助它們防範發生類似事件的信息。
二、世界衛生組織應該利用根據第六條、第八條及第九條第二款收到的信息,根據本條例的規定進行核實、評估和援助,但不得將此類信息廣泛提供給其他締約國,除非與以上條款所涉的締約國另有協議,直至:
(一)該事件根據第十二條被確定為構成國際關注的突發公共衛生事件;或
(二)根據既定的流行病學原則,世界衛生組織確認了證明感染或污染在國際間傳播的信息;或
(三)有證據表明:
1. 由於污染、病源體、媒介或宿主的性質,控制國際傳播的措施不可能取得成功;或
2. 締約國缺乏為防止疾病進一步傳播採取必要措施的實際能力;或
(四)鑒於可能受到感染或污染的旅行者、行李、貨物、集裝箱、交通工具、物品或郵包國際流動的性質和範圍,必須立即採取國際控制措施。
三、世界衛生組織應該與在其領土內發生事件的締約國就根據本條公開信息的意圖進行協商。
四、如果有關同一事件的其他信息已經公開,而且有必要發佈權威、獨立的信息,根據本條例,世界衛生組織在將根據本條第二款收到的信息通報締約國的同時,也可向公眾公開上述信息。
第十二條
國際關注的突發公共衛生事件的確定
一、根據收到的信息,特別是從本國領土上正發生事件的締約國收到的信息,總幹事應該根據本條例規定的標準和程序確定該事件是否構成國際關注的突發公共衛生事件。
二、如果總幹事依據本條例規定進行評估,認為國際關注的突發公共衛生事件正在發生,則應該與本國領土上發生事件的締約國就初步決定進行磋商。如果總幹事和締約國對決定意見一致,總幹事應該根據第四十九條規定的程序就適宜的臨時建議徵求根據第四十八條成立的委員會(以下稱“突發事件委員會”)的意見。
三、在以上第二款磋商後,如果總幹事和本國領土上發生事件的締約國未能在48小時內就事件是否構成國際關注的突發公共衛生事件取得一致意見,應該根據第四十九條規定的程序做出決定。
四、在決定某個事件是否構成國際關注的突發公共衛生事件時,總幹事應該考慮:
(一)締約國提供的信息;
(二)附件2所含的決策文件;
(三)突發事件委員會的建議;
(四)科學原則以及現有的科學依據和其他有關信息;以及
(五)對人類健康危險度、疾病國際傳播風險和對國際交通干擾危險度的評估。
五、如果總幹事經與本國領土上發生國際關注的突發公共衛生事件的締約國磋商後,認為一起國際關注的突發公共衛生事件業已結束,總幹事應該根據第四十九條規定的程序做出決定。
第十三條
公共衛生應對
一、各締約國應該根據附件1的要求盡速、但不遲於本條例對該締約國生效之日起五年,發展、加強和保持快速和有效應對公共衛生風險和國際關注的突發公共衛生事件的能力。世界衛生組織應該與會員國協商,發佈指南以支持締約國發展公共衛生應對能力。
二、在附件1第一部分第(二)項所述的評估之後,締約國可根據正當需要和實施計劃向世界衛生組織報告,從而獲得兩年的延長期以履行本條第一款規定的義務。在特殊情況下並在一項新的實施計劃的支持下,締約國可向總幹事進一步要求不超過兩年的延長期,總幹事應該考慮審評委員會的技術意見並作出決定。在本條第一款所述的時期之後,獲得延期的締約國應每年向世界衛生組織報告全面實施方面的進展。
三、在締約國的要求下,世界衛生組織應該通過提供技術指導和援助以及通過評估所採取的控制措施的有效性,包括在必要時調動國際專家組開展現場援助,進行合作,以應對公共衛生風險和其他事件。
四、根據第十二條經與有關締約國磋商後,如果世界衛生組織確定國際關注的突發公共衛生事件正在發生,除本條第三款所示的支持外,它還可向締約國提供進一步的援助,其中包括評估國際危害的嚴重性和控制措施是否適當。這種合作可包括建議動員國際援助以支持國家當局開展和協調現場評估。當締約國提出要求時,世界衛生組織應該提供支持此類建議的信息。
五、在世界衛生組織的要求下,締約國應該盡最大可能對世界衛生組織協調的應對活動提供支持。
六、當有要求時,世界衛生組織應該應要求向受到國際關注的突發公共衛生事件影響或威脅的其他締約國提供適宜的指導和援助。
第十四條
世界衛生組織與政府間組織和國際機構的合作
一、世界衛生組織在實施本條例時應該酌情與其他有關政府間組織或國際機構合作並協調其活動,其中包括通過締結協定和其他類似的安排。
二、如果通報、核實或應對某個事件主要屬於其他政府間組織或國際機構的職責範圍,則世界衛生組織應該與該組織或機構協調活動,以確保為保護公眾健康採取適當的措施。
三、儘管如前所述,本條例不應阻止或限制世界衛生組織出於公共衛生目的而提供建議、支持或給予技術或其他援助。
第三編
建議
第十五條
臨時建議
一、如果根據第十二條確定國際關注的突發公共衛生事件正在發生,總幹事應該根據第四十九條規定的程序發佈臨時建議。此類臨時建議可酌情修改或延續,包括在確定國際關注的突發公共衛生事件已經結束後,根據需要發佈旨在預防或迅速發現其再次發生的其他臨時建議。
二、臨時建議可包括遭遇國際關注的突發公共衛生事件的締約國或其他締約國對人員、行李、貨物、集裝箱、交通工具、物品和(或)郵包應該採取的衛生措施,其目的在於防止或減少疾病的國際傳播和避免對國際交通的不必要干擾。
三、臨時建議可根據第四十九條規定的程序隨時撤銷,並應在公佈三個月後自動失效。臨時建議可修改或延續三個月。臨時建議至多可持續到確定與其有關的國際關注的突發公共衛生事件之後的第二屆世界衛生大會。
第十六條
長期建議
世界衛生組織可根據第五十三條提出關於常規或定期採取適宜衛生措施的長期建議。締約國可針對正發生的特定公共衛生危害對人員、行李、貨物、集裝箱、交通工具、物品和(或)郵包採取以上措施,以防止或減少疾病的國際傳播和避免對國際交通的不必要干擾。世界衛生組織可根據第五十三條酌情修改或撤銷長期建議。
第十七條
建議的標準
總幹事在發佈、修改或撤銷臨時或長期建議時應該考慮:
(一)有直接關係的締約國的意見;
(二)視情況,突發事件委員會或審查委員會的建議;
(三)科學原則以及現有的科學證據和信息;
(四)根據適合情況的危險評估所採取的衛生措施,對國際交通和貿易的限制和對人員的侵擾不超過可適度保護健康的其他合理措施;
(五)相關的國際標準和文書;
(六)其他相關政府間組織和國際機構開展的活動;以及
(七)其他與事件有關的適宜和具體信息。
對於臨時建議,總幹事在本條第(五)項和第(六)項中的考慮可因情況緊急而受到限制。
第十八條
針對人員、行李、貨物、集裝箱、交通工具、物品和郵包的建議
一、世界衛生組織針對人員向締約國發佈的建議可包括以下意見:
- ——不必採取特定的衛生措施;
- ——審查在受染地區的旅行史;
- ——審查醫學檢查證明和任何實驗室分析結果;
- ——需要做醫學檢查;
- ——審查疫苗接種或其他預防措施的證明;
- ——需要接種疫苗或採取其他預防措施;
- ——對嫌疑者進行公共衛生觀察;
- ——對嫌疑者實行檢疫或其他衛生措施;
- ——對受染者實行隔離並進行必要的治療;
- ——追蹤與嫌疑者或受染者接觸的人員;
- ——不准嫌疑者或受染者入境;
- ——拒絕未感染的人員進入受染地區;以及
- ——對來自受染地區的人員進行出境檢查和(或)限制出境。
二、世界衛生組織針對行李、貨物、集裝箱、交通工具、物品和郵包向締約國發佈的建議可包括以下意見:
- ——不必採取特定的衛生措施;
- ——審查載貨清單和航行路線;
- ——實行檢查;
- ——審查離境或過境時採取消除感染或污染措施的證明;
- ——處理行李、貨物、集裝箱、交通工具、物品、郵包或屍體(骸骨)以消除感染或污染,包括病媒和宿主;
- ——採取具體衛生措施以確保安全處理和運輸屍體(骸骨);
- ——實行隔離或檢疫;
- ——如果現有的一切處理或操作方法均不成功,則在監控的情況下查封和銷毀受感染、污染或者嫌疑的行李、貨物、集裝箱、交通工具、物品或郵包;以及
- ——不准離境或入境。
第四編
入境口岸
第十九條
基本職責
除本條例規定的其他職責外,各締約國應該:
(一)確保附件1規定的指定入境口岸的能力在第五條第一款和第十三條第一款規定的期限內得到加強;
(二)確定負責本國領土上各指定入境口岸的主管當局;並
(三)當為應對特定的潛在公共衛生風險提出要求時,盡量切實可行地向世界衛生組織提供有關入境口岸有可能導致疾病的國際傳播的感染源或污染源,包括媒介和宿主的相關資料。
第二十條
機場和港口
一、締約國應該指定理應發展附件1規定的能力的機場和港口。
二、締約國應該確保根據第三十九條的要求和附件3的示範格式簽發船舶免予衛生控制措施證書和船舶衛生控制措施證書。
三、各締約國應該向世界衛生組織寄送被授予以下權限的港口名單:
(一)簽發船舶衛生控制措施證書和提供附件1和附件3提及的服務;或
(二)只簽發船舶免予衛生控制措施證書;以及
(三)延長船舶免於衛生控制措施證書一個月,直至船舶抵達可能收到證書的港口。
每個締約國應該將列入名單的港口情況可能發生的任何改變通知世界衛生組織。世界衛生組織應該公佈根據本款收到的信息。
四、應有關締約國的要求,世界衛生組織可以經適當調查後,組織對其領土內符合本條第一款和第三款要求的機場或港口進行認證。世界衛生組織可與締約國協商定期對這些認證進行審核。
五、世界衛生組織應與相關政府間組織和國際機構合作,制訂和公佈根據本條規定對機場和港口進行認證的指南。世界衛生組織還應該發佈經認證的機場和港口的名錄。
第二十一條
陸路口岸
一、出於合理的公共衛生原因,締約國可指定應發展附件1規定能力的陸路口岸,並考慮:
(一)與其他入境口岸相比,締約國可能指定的陸路口岸各類型國際交通的流量和頻率;以及
(二)國際交通始發地或到達特定陸路口岸之前所通過地區存在的公共衛生風險。
二、擁有共同邊界的締約國應考慮:
(一)根據第五十七條就預防或控制疾病在陸路口岸的國際傳播達成雙邊或多邊協定或安排;以及
(二)根據本條第一款聯合指定具備附件1中所規定能力的毗鄰陸路口岸。
第二十二條
主管當局的職責
一、主管當局應該:
(一)負責監測離開或來自受染地區的行李、貨物、集裝箱、交通工具、物品、郵包和屍體(骸骨),以便其始終保持無感染源或污染源的狀態,包括無媒介和宿主;
(二)盡量切實可行地確保旅行者在入境口岸使用的設施清潔衛生,保持無感染源或污染源,包括無媒介和宿主;
(三)根據本條例要求負責監督對行李、貨物、集裝箱、交通工具、物品、郵包和屍體(骸骨)採取的任何滅鼠、消毒、除蟲或除污措施或對人員採取的任何衛生措施;
(四)盡可能事先告知交通工具運營者對交通工具採取控制措施的意向,並應在有條件的情況下提供有關使用方法的書面信息;
(五)負責監督清除和安全處理交通工具中任何受污染的水或食品、人或動物排泄物、廢水和任何其他污染物;
(六)採取與本條例相符的一切可行措施,監測和控制船舶排放的可污染港口、河流、運河、海峽、湖泊或其他國際水道的污水、垃圾、壓艙水和其他有可能引起疾病的物質;
(七)負責監督在入境口岸向旅行者、行李、貨物、集裝箱、交通工具、物品、郵包和屍體(骸骨)提供服務的從業人員,必要時包括實施檢查和醫學檢查;
(八)具備有效的應急機制以應對意外的公共衛生事件;並
(九)就根據本條例採取的相關公共衛生措施同《國際衛生條例》國家歸口單位溝通。
二、如有確實跡象和(或)證據表明從受染地區出發時採取的措施並不成功,則可對來自該受染地區的旅行者、行李、貨物、集裝箱、交通工具、物品、郵包和屍體(骸骨)在到達時重新採取世界衛生組織建議的衛生措施。
三、在進行除蟲、滅鼠、消毒、除污和其他衛生處理程序中,應避免傷害個人並盡可能避免造成不適,或避免損害環境以致影響公共衛生,或損壞行李、貨物、集裝箱、交通工具、物品和郵包。
第五編
公共衛生措施
第一章
總則
第二十三條
到達和離開時的衛生措施
一、遵循適用的國際協議和本條例各有關條款,締約國出於公共衛生目的可要求在到達或離境時:
(一)對旅行者:
1. 了解有關該旅行者旅行目的地的情況,以便與其取得聯繫;
2. 了解有關該旅行者旅行路線以確認到達前是否在受染地區或其附近進行過旅行或可能接觸傳染病或污染物,以及根據本條例要求檢查旅行者的健康文件;和(或)
3. 進行能夠實現公共衛生目標的侵擾性最小的非創傷性醫學檢查。
(二)對行李、貨物、集裝箱、交通工具、物品、郵包和屍體(骸骨)進行檢查。
二、如通過本條第一款規定的措施或通過其他手段取得的證據表明存在公共衛生風險,締約國尤其對嫌疑或受染旅行者可在逐案處理的基礎上,根據本條例採取能夠實現防範疾病國際傳播的公共衛生目標的侵擾性和創傷性最小的醫學檢查等額外衛生措施。
三、根據締約國的法律和國際義務,未經旅行者本人或其父母或監護人的事先知情同意,不得進行本條例規定的醫學檢查、疫苗接種、預防或衛生措施,但第三十一條第二款不在此列。
四、根據締約國的法律和國際義務,根據本條例接種疫苗或接受預防措施的旅行者本人或其父母或監護人應該被告知接種或不接種疫苗以及採用或不採用預防措施引起的任何風險。締約國應該根據該國的法律將此要求通知醫生。
五、對旅行者實行或施行涉及疾病傳播危險的任何醫學檢查、醫學操作、疫苗接種或其他預防措施時,必須根據既定的國家或國際安全準則和標準,以盡量減少這種危險。
第二章
對交通工具和交通工具運營者的特別條款
第二十四條
交通工具運營者
一、締約國應該採取符合本條例的一切可行措施,確保交通工具運營者:
(一)遵守世界衛生組織建議並經締約國採納的衛生措施;
(二)告知旅行者世界衛生組織建議並經締約國採納在交通工具上實施的衛生措施;並
(三)經常保持所負責的交通工具無感染源或污染源,包括無媒介和宿主。如果發現有感染源或污染源的證據,需要採取相應的控制措施。
二、本條對交通工具和交通工具運營者的具體規定見附件4。在媒介傳播疾病方面,適用於交通工具和交通工具運營者的具體措施見附件5。
第二十五條
過境船舶和航空器
除第二十七條和第四十三條規定或經適用的國際協議授權之外,締約國對以下情況不得採取衛生措施:
(一)不是來自受染地區、在前往另一國家領土港口的途中經過該締約國領土上的運河或航道的船舶。在主管當局監督下應該允許任何此類船舶添加燃料、水、食物和供應品;
(二)通過該締約國管轄的水域、但不在港口或沿岸停靠的任何船舶;以及
(三)在該締約國管轄的機場過境的航空器,但可限制航空器停靠在機場的特定區域,不得上下人員和裝卸貨物。然而,在主管當局監督下應該允許任何此類航空器添加燃料、水、食物和供應品。
第二十六條
過境的民用貨車、火車和客車
除第二十七條和第四十三條規定或經適用的國際協議授權之外,不得對來自非疫區並在無人員上下和裝卸貨物的情況下通過領土的民用貨車、火車或客車採取衛生措施。
第二十七條
受染交通工具
一、如果在交通工具上發現有臨床體徵或症狀和基於公共衛生風險事實或證據的信息,包括感染源和污染源,主管當局應該認為該交通工具受染,並可:
(一)對交通工具進行適宜的消毒、除污、除蟲或滅鼠,或使上述措施在其監督下進行;並
(二)在每個病例中決定所採取的技術,以保證根據本條例的規定充分控制公共衛生風險。若世界衛生組織為此程序有建議的方法或材料,應予採用,除非主管當局認為其他方法也同樣安全和可靠。
主管當局可執行補充衛生措施,包括必要時隔離交通工具,以預防疾病傳播。應該向《國際衛生條例》國家歸口單位報告這類補充措施。
二、如果入境口岸的主管當局不具備執行本條要求的控制措施的實力,受染交通工具在符合以下條件的情況下可允許離境:
(一)主管當局應該在離境之際向下一個已知入境口岸的主管當局提供第(二)項提及的信息;以及
(二)如為船舶,則在船舶衛生控制措施證書中應該註明所發現的證據和需要採取的控制措施。
應該允許此類船舶在主管當局的監督下添加燃料、水、食品和供應品。
三、主管當局對以下情況表示滿意時,應不再認為該交通工具受染:
(一)本條第一款規定的措施已得到有效執行;以及
(二)交通工具上無構成公共衛生風險的情況。
第二十八條
入境口岸的船舶和航空器
一、除第四十三條或適用的國際協議另有規定之外,不應當因公共衛生原因而阻止船舶或航空器在任何入境口岸停靠。但是,如果入境口岸不具備執行本條例規定的衛生措施的能力,可命令船舶或航空器在自擔風險的情況下駛往可到達的最近適宜入境口岸,除非該船舶或航空器有會使更改航程不安全的操作問題。
二、除第四十三條或適用的國際協議另有規定之外,締約國不應該出於公共衛生理由拒絕授予船舶或航空器“無疫通行”,特別是不應該阻止它上下乘客、裝卸貨物或儲備用品,或添加燃料、水、食品和供應品。締約國可在授予“無疫通行”前進行檢查,若艙內發現感染源或污染源,則可要求進行必要的消毒、除污、除蟲或滅鼠,或者採取其他必要措施防止感染或污染傳播。
三、在可行的情況下和根據上一款,締約國如根據船舶或航空器到達前收到的信息認為該船舶或航空器的到達不會引起或傳播疾病,則應當通過無線通訊或其他通訊方式授予無疫。
四、在到達目的地港口或機場前,一旦發現交通工具上有可疑傳染病病人或公共衛生風險的證據,船長或機長或其代理應當儘早通知港口或機場管制部門。該信息必須立即告知港口或機場的主管當局。在緊急情況下,船長或機長應直接向有關港口或機場主管當局通報。
五、如由於非機長或船長所能控制的原因,嫌疑受染或受染的航空器或船舶着陸或停泊於不是原定到達的機場或港口,則應該採取以下措施:
(一)航空器機長或船長或其他負責人應該盡一切努力立即與最近的主管當局聯繫;
(二)主管當局一旦得知航空器着陸,可採取世界衛生組織建議的衛生措施或本條例規定的其他衛生措施;
(三)除非出於緊急情況或與主管當局進行聯繫的需要,或得到主管當局的批准,否則搭乘航空器或船舶的旅客應保持原位,也不得在航空器或船舶內挪動貨物;以及
(四)完成主管當局要求的所有相關衛生措施後,航空器或船舶可繼續前往原定着陸或停泊的機場或港口,如因技術原因不能前往,可前往方便的機場或港口。
六、雖然有本條的規定,船長或機長可為了交通工具上旅客的健康和安全而採取認為必需的緊急措施。他(她)應將根據本款採取的任何措施儘早告知主管當局。
第二十九條
入境口岸的民用貨車、火車和客車
世界衛生組織應與締約國協商,制定對入境口岸和通過陸路口岸的民用貨車、火車和客車所採取衛生措施的指導原則。
第三章
對旅行者的特別條款
第三十條
接受公共衛生觀察的旅行者
除第四十三條另有規定外或適用的國際協議另行授權,如在抵達時接受公共衛生觀察的可疑旅行者不構成直接的公共衛生風險,而締約國將其預期到達的時間通知已知入境口岸的主管當局,則可允許該旅行者繼續國際旅行。該旅行者在抵達後應向該主管當局報告。
第三十一條
與旅行者入境有關的衛生措施
一、不得將創傷性醫學檢查、疫苗接種或其他預防措施作為旅行者進入某個締約國領土的條件。但除第三十二條、第四十二條和第四十五條另有規定外,本條例不排除締約國在以下情況中要求實行醫學檢查、疫苗接種或其他預防措施或者提供疫苗接種或其他預防措施的證明:
(一)對確定是否存在公共衛生風險有必要;
(二)作為申請臨時或長期居留的旅行者入境的條件;
(三)根據第四十三條或附件6和附件7作為任何旅行者入境的條件;或
(四)根據第二十三條可予以實行。
二、如果締約國根據本條第一款要求旅行者接受醫學檢查、疫苗接種或其他預防措施,而旅行者本人不同意採取任何此類措施或拒絕提供第二十三條第一款第(一)項提及的信息或文件,則有關締約國可根據第三十二條、第四十二條和第四十五條拒絕該旅行者入境。若有證據表明存在危急的公共衛生風險,則締約國根據其國家法規並出於控制此風險的必要,可強制旅行者接受或根據第二十三條第三款建議旅行者接受:
(一)創傷性和侵擾性最小、但可達到公共衛生目的的醫學檢查;
(二)疫苗接種或其他預防措施;或
(三)預防或控制疾病傳播的其他常用的衛生措施,包括隔離、檢疫或讓旅行者接受公共衛生觀察。
第三十二條
旅行者的待遇
在實行本條例規定的衛生措施時,締約國應該以尊重其尊嚴、人權和基本自由的態度對待旅行者,並盡量減少此類措施引起的任何不適或痛苦,包括:
(一)以禮待人,尊重所有旅行者;
(二)考慮旅行者的性別、社會文化、種族或宗教等方面的關注;以及
(三)向接受檢疫、隔離、醫學檢查或其他公共衛生措施的旅行者提供或安排足夠的食品和飲水、適宜的住處和衣服,保護其行李和其他財物,給予適宜的醫療,如可能,以其理解的語言提供必要交流方式和其他適當的幫助。
第四章
對貨物、集裝箱和集裝箱裝卸區的特別條款
第三十三條
轉口貨物
除非第四十三條規定或經適用的國際協議授權,否則除活的動物外,無須轉運的轉口貨物不應該接受本條例規定的衛生措施或出於公共衛生目的而被扣留。
第三十四條
集裝箱和集裝箱裝卸區
一、締約國應該在可行的情況下確保集裝箱托運人在國際航行中使用的集裝箱保持無感染源或污染源,包括無媒介和宿主,特別是在拼箱過程中。
二、締約國應該在可行的情況下確保集裝箱裝卸區保持無感染源或污染源,包括無媒介和宿主。
三、一旦締約國認為國際集裝箱裝卸量非常繁重時,主管當局應該採取符合本條例的一切可行措施,包括進行檢查,評估集裝箱裝卸區和集裝箱的衛生狀況,以確保本條例規定的義務得到履行。
四、在可行的情況下,集裝箱裝卸區應配備檢查和隔離集裝箱的設施。
五、多用途使用集裝箱時,集裝箱托運人和受托人應當盡力避免交叉污染。
第六編
衛生文件
第三十五條
一般規定
除本條例或世界衛生組織發佈的建議所規定的衛生文件外,在國際航行中不應要求其他衛生文件,但本條不適用於申請臨時或長期居留的旅行者,也不適用於根據適用的國際協議有關國際貿易中物品或貨物公共衛生狀況的文件要求。主管當局可要求旅行者填寫符合第二十三條所規定要求的通訊地址表和關於旅行者健康情況的調查表。
第三十六條
疫苗接種或其他預防措施證書
一、根據本條例或建議對旅行者進行的疫苗接種或預防措施以及與此相關的證書應當符合附件6的規定,適用時應當符合附件7有關特殊疾病的規定。
二、除非主管當局有可證實的跡象和(或)證據表明疫苗接種或其他預防措施無效,否則持有與附件6及適用時附件7相符的疫苗接種或其他預防措施證書的旅行者不應當由於證明中提及的疾病而被拒絕入境,即使該旅行者來自受染地區。
第三十七條
航海健康申報單
一、船長在到達締約國領土的第一個停靠港口前應當查清船上的健康情況,而且除非締約國不要求,否則船長應該在船舶到達後,或如果船舶有此配備且締約國要求事先提交,在船舶到達之前,填寫航海健康申報單,並提交給該港口的主管當局;如果帶有船醫,航海健康申報單則應當有後者的副簽。
二、船長或船醫應該提供主管當局所要求的有關國際航行中船上衛生狀況的任何信息。
三、航海健康申報單應當符合附件8規定的示範格式。
四、締約國可決定:
(一)免予所有到港船舶提交航海健康申報單;或
(二)根據對來自受染地區船舶的建議,要求其提交航海健康申報單或要求可能受感染或污染的船舶提交此文件。
締約國應該將以上要求通知船舶運營者或其代理。
第三十八條
航空器總申報單的衛生部分
一、除非締約國無此要求,航空器機長或其代表在飛行期間或在着陸於締約國領土的第一個機場後應當盡其所能填寫並向該機場的主管當局提交航空器總申報單的衛生部分,後者應符合附件9規定的示範格式。
二、航空器機長或其代表應該提供締約國所要求的有關國際航行中機艙衛生狀況和航空器採取的衛生措施的任何信息。
三、締約國可決定:
(一)免予所有到達的航空器提交航空器總申報單的衛生部分;或
(二)根據對來自受染地區航空器的建議要求提交航空器總申報單的衛生部分或要求可能攜帶感染或污染的航空器提交此文件。
締約國應該將以上要求通知航空器運營者或其代理。
第三十九條
船舶衛生證書
一、船舶免予衛生控制措施證書和船舶衛生控制措施證書的有效期最長應為六個月。如果所要求的檢查或控制措施不能在港口完成,此期限可延長一個月。
二、如果未出示有效的船舶免予衛生控制措施證書或船舶衛生控制措施證書,或在船上發現公共衛生風險的證據,締約國可根據第二十七條第一款行事。
三、本條提及的證書應當符合附件3的示範格式。
四、只要有可能,控制措施應當在船舶和船艙騰空時進行。如果船舶有壓艙物,應在裝貨前進行。
五、如圓滿完成需要進行的控制措施,主管當局應該簽發船舶衛生控制措施證書,註明發現的證據和採取的控制措施。
六、主管當局如對船舶無感染或污染,包括無媒介和宿主狀況表示滿意,可在第二十條規定的任何港口簽發船舶免予衛生控制措施證書。只有當船舶和船艙騰空時,或只剩下壓艙水或其他材料,而根據其性質和擺放方式可對船艙進行徹底檢查時,才能對船舶進行檢查,檢查後通常應簽發證書。
七、如果執行控制措施的港口主管當局認為,由於執行措施的條件有限,不可能取得滿意的結果,主管當局應該在船舶衛生控制措施證書上如實註明。
第七編
收費
第四十條
對關於旅行者的衛生措施收費
一、除申請臨時或長期居留的旅行者以及符合本條第二款規定外,締約國根據本條例對以下公共衛生保護措施不得收取費用:
(一)根據本條例進行的醫學檢查,或締約國為確定被檢查旅行者健康狀況而可能要求進行的任何補充檢查;
(二)為到達旅行者進行的任何疫苗接種或其他預防措施,如其屬於未公佈的要求或者在進行疫苗接種或其他預防措施之前十天內公佈的要求;
(三)要求對旅行者進行合適的隔離或檢疫;
(四)為說明採取的措施和採取措施日期而為旅行者頒發的證書;或
(五)對旅行者隨身行李採取的衛生措施。
二、締約國可對除本條第一款中提及的衛生措施之外的其他衛生措施,包括主要有益於旅行者的措施,收取費用。
三、對根據本條例規定對旅行者採取的此類衛生措施收費時,每個締約國對此類收費只應有一種價目表,而且每次收費應:
(一)與價目表相符;
(二)不超過提供服務的實際成本;以及
(三)不分旅行者的國籍、住所或居留地。
四、價格表及其任何修訂應當至少在徵收前十天公佈。
五、本條例決不阻止締約國尋求收回在採取本條第一款中衛生措施時產生的費用:
(一)向交通工具運營者或所有者收取的用於其僱員的費用;或
(二)向有關保險來源收取的費用。
六、在任何情況下都不得因有待交付本條第一款或第二款中提及的費用而阻礙旅行者或交通工具運營者離開締約國領土。
第四十一條
對行李、貨物、集裝箱、交通工具、物品或郵包的收費
一、對根據本條例規定對行李、貨物、集裝箱、交通工具、物品或郵包採取的衛生措施收費時,每個締約國對此類收費只應有一種價目表,而且每次收費應:
(一)與價目表相符;
(二)不超過提供服務的實際成本;以及
(三)不區分行李、貨物、集裝箱、交通工具、物品或郵包的國籍、旗幟、註冊或所有權,特別不應對行李、貨物、集裝箱、交通工具、物品或郵包有本國和外國之分。
二、價目表及其任何修訂應當至少在徵收前十天公佈。
第八編
一般條款
第四十二條
衛生措施的執行
根據本條例採取的衛生措施應當無延誤地開始和完成,以透明和無歧視的方式實施。
第四十三條
額外的衛生措施
一、本條例不應妨礙締約國為應對特定公共衛生風險或國際關注的突發公共衛生事件,根據本國有關法律和國際法義務採取衛生措施。此類措施:
(一)可獲得與世界衛生組織的建議相同或更大程度的健康保護,或
(二)根據第二十五條、第二十六條、第二十八條第一和二款、第三十條、第三十一條第一款第(三)項和第三十三條禁止使用,但這些措施須符合本條例。
這些措施對國際交通造成的限制以及對人員的創傷性或侵擾性不應超過能適度保護健康的其他合理的可行措施。
二、在決定是否執行本條第一款提及的衛生措施或第二十三條第二款、第二十七條第一款、第二十八條第二款和第三十一條第二款第(三)項規定的額外衛生措施時,締約國的決定應基於:
(一)科學原則;
(二)現有的關於人類健康危險的科學證據,或者此類證據不足時,現有信息,包括來自世界衛生組織和其他相關政府間組織和國際機構的信息;以及
(三)世界衛生組織的任何現有特定指導或建議。
三、締約國執行本條第一款所述並對國際交通造成明顯干擾措施的額外衛生措施時,應該向世界衛生組織提供採取此類措施的公共衛生依據和有關科學信息。世界衛生組織應與其他締約國分享這種信息並應分享關於所執行衛生措施的信息。就本條而言,明顯干擾一般是指拒絕國際旅行者、行李、貨物、集裝箱、交通工具、物品等入境或出境或延誤入境或出境24小時以上。
四、對本條第三款和第五款提供的信息和其他相關信息進行評估後,世界衛生組織可要求有關締約國重新考慮此類措施的執行。
五、締約國應該在採取本條第一款和第二款所述的對國際交通造成明顯干擾的額外衛生措施後48小時內,向世界衛生組織報告此類措施及其衛生依據,臨時或長期建議中涵蓋的措施除外。
六、締約國根據本條第一款或第二款採取衛生措施,應該在三個月內考慮世界衛生組織的意見和本條第二款中的標準對這種措施進行複查。
七、在不影響第五十六條權利的情況下,受到根據本條第一款或第二款採取措施影響的任何締約國可要求採取此類措施的締約國與之協商。協商的目的是為了明確該措施的科學信息和公共衛生依據並找到共同接受的解決方案。
八、本條的規定可適用於執行涉及參加群體性集會的旅行者的措施。
第四十四條
合作和援助
一、締約國應盡可能在以下方面相互合作:
(一)根據條例規定,發現和評估事件並採取應對措施;
(二)提供或促進技術合作和後勤支持,特別在發展、加強和保持本條例所要求的公共衛生能力方面;
(三)籌集財政資源以促進履行其根據本條例承擔的義務;以及
(四)為履行本條例制訂法律草案和其他法律和行政規定。
二、世界衛生組織應該應要求盡可能在以下方面與締約國合作:
(一)評價和評估其公共衛生能力,以促進本條例的有效實施;
(二)向締約國提供技術合作和後勤支持或給予方便;並
(三)籌集財政資源以支持發展中國家建設、加強和保持附件1所規定的能力。
三、本條所涉的合作可通過包括雙邊在內的多渠道,通過區域網絡和世界衛生組織區域辦事處以及政府間組織和國際機構實施。
第四十五條
個人資料的處理
一、締約國對根據本條例從另一締約國或從世界衛生組織收集或收到的、涉及身份明確或可查明身份的個人的健康信息,應根據國家法律要求保密並匿名處理。
二、雖然有第一款的規定,如對評估和管理公共衛生風險至關重要,締約國可透露和處理個人資料,但締約國,根據國家法律,和世界衛生組織必須確保個人資料:
(一)得到公平、合法處理,並且不以與該目的不一致的方式予以進一步處理;
(二)與該目的相比充分、相關且不過量;
(三)準確且在必要時保持最新,必須採取一切合理措施確保刪除或糾正不準確或不完整的資料;以及
(四)保留期限不超過必需的時間。
三、應要求,世界衛生組織應該在可行的情況下以可理解的形式向個人提供本條中提及的其個人資料,無不當延誤或費用,且在必要時允許予以糾正。
第四十六條
診斷用生物物質、試劑和材料的運輸和處理
締約國應該根據國家法律並考慮到有關國際準則,便利根據本條例用於核實和公共衛生應對目的的生物物質、診斷樣本、試劑和其他診斷材料的運輸、入境、出境、處理和銷毀。
第九編
《國際衛生條例》專家名冊、突發事件委員會和審查委員會
第一章
《國際衛生條例》專家名冊
第四十七條
組成
總幹事應該確立由所有相關專業領域的專家組成的名冊(以下簡稱“《國際衛生條例》專家名冊”)。除非本條例另有規定,總幹事應該根據《世界衛生組織專家諮詢團和專家委員會條例》(以下簡稱《世界衛生組織諮詢團條例》)任命《國際衛生條例》專家名冊成員。此外,總幹事應根據每個締約國的要求任命一名成員,並酌情任命有關政府間組織和區域經濟一體化組織建議的專家。有意的締約國應將擬推薦為諮詢團成員的每位專家的資歷和專業領域報告總幹事。總幹事應將《國際衛生條例》專家名冊的組成定期通知締約國以及有關政府間組織和區域經濟一體化組織。
第二章
突發事件委員會
第四十八條
職責和組成
一、總幹事應成立突發事件委員會,該委員會應總幹事要求就以下方面提出意見:
(一)某個事件是否構成國際關注的突發公共衛生事件;
(二)國際關注的突發公共衛生事件的結束;以及
(三)建議發佈、修改、延續或撤銷臨時建議。
二、突發事件委員會應由總幹事從《國際衛生條例》專家名冊和酌情從本組織其他專家諮詢團選出的專家組成。總幹事應從保證審議某個具體事件及其後果連續性的角度出發確定委員的任期。總幹事應根據任何特定會議所需要的專業知識和經驗並適當考慮地域公平代表性原則選定突發事件委員會的成員。突發事件委員會至少有一名成員應當是在其領土內發生事件的締約國提名的專家。
三、總幹事根據本人的動議或應突發事件委員會的要求可任命一名或多名技術專家擔任該委員會的顧問。
第四十九條
程序
一、總幹事應根據最接近正發生的具體事件的專業和經驗的領域從第四十八條第二款提及的專家中選出若干專家,召開突發事件委員會會議。為本條的目的,突發事件委員會“會議”可包括遠程會議、視頻會議或電子通訊。
二、總幹事應向突發事件委員會提供會議議程和有關事件的信息,包括締約國提供的信息,以及總幹事擬發佈的任何臨時建議。
三、突發事件委員會應當選舉主席並在每次會議後撰寫會議進程和討論情況的簡要報告,包括任何對建議的意見。
四、總幹事應邀請在本國領土上發生事件的締約國向突發事件委員會陳述意見。為此,總幹事應根據需要盡量提前將突發事件委員會的會議日期和議程通知有關締約國。但有關締約國不可為陳述意見而要求推遲突發事件委員會會議。
五、突發事件委員會的意見應提交總幹事酌定。總幹事應對此作出最終決定。
六、總幹事應就國際關注的突發公共衛生事件的確定和結束、有關締約國採取的任何衛生措施、任何臨時建議及此類建議的修改、延續和撤銷以及突發事件委員會的意見與締約國進行溝通。總幹事應通過締約國向交通工具運營者並向有關國際機構通報此類臨時建議,包括其修改、延續或撤銷。總幹事應隨後向公眾公佈此類信息和建議。
七、在本國領土上發生事件的締約國可向總幹事提出國際關注的突發公共衛生事件已經結束和(或)建議撤銷臨時建議,並可就此向突發事件委員會陳述意見。
第三章
審查委員會
第五十條
職責和組成
一、總幹事應該成立審查委員會,其職責如下:
(一)就本條例的修訂,向總幹事提出技術性建議;
(二)向總幹事提出有關長期建議和對其修改或撤銷的技術性意見;
(三)向總幹事就其所交付的與本條例的實施有關的任何事宜提供技術性意見。
二、審查委員會應被視為專家委員會,應服從於《世界衛生組織諮詢團條例》,除非本條另有規定。
三、總幹事應從《國際衛生條例》專家名冊成員和適當時從本組織其他專家諮詢團成員中挑選和任命審查委員會成員。
四、總幹事應確定應邀參加審查委員會會議的成員人數,決定開會日期和會期,並召集會議。
五、總幹事任命的審查委員會成員只應在一次會議工作期間任職。
六、總幹事在地域公平代表性原則、性別平衡、來自發達國家和發展中國家專家之間的平衡、世界不同地區各種科學觀點、方法和實踐經驗的代表性以及適當的學科間平衡的基礎上挑選審查委員會成員。
第五十一條
會議進程的掌握
一、審查委員會的決定應當以出席和投票的成員多數通過。
二、總幹事應該邀請會員國、聯合國及其專門機構和其他相關政府間組織或與世界衛生組織有正式關係的非政府組織指定代表出席委員會會議。以上代表可提交備忘錄,並經主席同意就討論中的議題發言,但無表決權。
第五十二條
報告
一、審查委員會應該為每次會議起草報告,陳述委員會意見和建議。此報告應在當次會議結束前經審查委員會批准。報告中的意見和建議對世界衛生組織無約束力,應作為對總幹事的建議提出。報告文本未經委員會同意不可修改。
二、如果審查委員會對審查結果意見不一,任何成員有權在個人或集體報告中表述不同專業觀點,陳述堅持不同意見的理由,此類報告應成為審查委員會報告的一部分。
三、審查委員會的報告應提交總幹事,總幹事應將委員會的意見和建議提請衛生大會或執行委員會審議和採取行動。
第五十三條
長期建議的程序
如果總幹事認為長期建議對於某個特定的公共衛生風險是必要和適當的,總幹事應該徵詢審查委員會的意見。除第五十條至第五十二條的相關條款外,以下條款亦應適用:
(一)有關長期建議及其修改或撤銷的提議可由總幹事或由締約國通過總幹事提交審查委員會;
(二)任何締約國可提交供審查委員會審議的相關信息;
(三)總幹事可要求任何締約國、政府間組織或與世界衛生組織有正式關係的非政府組織向審查委員會提供所掌握的有關審查委員會提議的長期建議問題的信息,供其參考;
(四)總幹事可應審查委員會要求或主動任命一名或數名技術專家擔任審查委員會的顧問,顧問無表決權;
(五)任何包含審查委員會有關長期建議的意見和建議的報告應當提請總幹事審議和作出決定,總幹事應該向衛生大會報告審查委員會的意見和建議;
(六)總幹事應該將任何長期建議、對此類建議的修改或撤銷以及審查委員會的意見一併通報締約國;
(七)長期建議應該由總幹事向隨後一屆衛生大會提交供審議。
第十編
最終條款
第五十四條
報告和審查
一、締約國和總幹事應該根據衛生大會的決定向衛生大會報告本條例的執行情況。
二、衛生大會應該定期審查本條例的實施情況。為此目的,衛生大會可通過總幹事要求審查委員會提出意見。第一次審查應不遲於本條例生效後五年進行。
三、世界衛生組織應定期開展研究以審查和評價附件2的實施情況。第一次審查應不遲於本條例生效後一年開始。審查的結果應該酌情提交衛生大會審議。
第五十五條
修正
一、對本條例的修正可由任何締約國或總幹事提出。修正提案應當提交衛生大會審議。
二、任何提議的修正案文本應該由總幹事至少在擬審議此修正案的衛生大會前四個月通報所有締約國。
三、衛生大會根據本條通過的本條例的修正案,應該以與《世界衛生組織組織法》第二十二條和本條例第五十九條至第六十四條規定相同的條件及權利和義務,在所有締約國中生效。
第五十六條
爭端的解決
一、如兩個或兩個以上締約國之間就本條例的解釋或執行發生爭端,有關締約國應首先通過談判或其自行選擇的任何其他和平方式尋求解決此爭端,包括斡旋、調停或和解。未能達成一致的,並不免除爭端各當事方繼續尋求解決該爭端的責任。
二、如果通過本條第一款所述方式未能解決爭端,有關締約國可商定將爭端提交總幹事,總幹事應該盡全力予以解決。
三、締約國可在任何時候以書面方式向總幹事聲明,對於以本國為當事國的本條例解釋或執行方面的所有爭端或對於與接受同樣義務的任何其他締約國有關的某個具體爭端,接受仲裁是強制性的。仲裁應根據提出仲裁要求時適用的常設仲裁法庭仲裁兩個國家間爭端的任擇規則進行。同意接受強制性仲裁的締約國應該接受仲裁裁決具有約束力而且是最終的。總幹事應酌情向衛生大會通報此類行動。
四、本條例不應損害締約國根據其參加的任何國際協議將爭端訴諸該協議建立的或其他政府間組織的爭端解決機制的權利。
五、世界衛生組織與一個或多個締約國就本條例的解釋或執行發生的爭端,應提交衛生大會。
第五十七條
與其他國際協議的關係
一、締約國認識到,《國際衛生條例》和其他相關的國際協議應該解釋為一致。《國際衛生條例》的規定不應該影響任何締約國根據其他國際協議享有的權利和承擔的義務。
二、根據本條第一款,本條例不應妨礙具有衛生、地域、社會或經濟方面的某些共同利益的締約國締結特別條約或協議,以促進本條例的實施,特別在以下方面:
(一)在不同國家的毗鄰領土之間直接快速交流公共衛生信息;
(二)對國際沿海交通和其管轄範圍內水域的國際交通擬採取的衛生措施;
(三)在不同國家毗鄰領土的共同邊境擬採取的衛生措施;
(四)用專門改裝的運輸工具運送受染人員或受染屍體(骸骨)的安排;以及
(五)滅鼠、除蟲、消毒、除污或使物品無致病因子的其他處理措施。
三、在不損害本條例規定義務的情況下,作為某個區域經濟一體化組織成員國的各締約國應該在其相互關係中實行該區域經濟一體化組織施行的共同規則。
第五十八條
國際衛生協議和條例
一、除非第六十二條另有規定及下述例外,在受本條例約束的國家之間以及這些國家和世界衛生組織之間,本條例應該取代下列國際衛生協議和條例:
(一)一九二六年六月二十一日於巴黎簽署的《國際衛生公約》;
(二)一九三三年四月十二日於海牙簽署的《國際航空衛生公約》;
(三)一九三四年十二月二十二日於巴黎簽署的《免予健康證書的國際協議》;
(四)一九三四年十二月二十二日於巴黎簽署的《免予健康證書領事簽證的國際協議》;
(五)一九三八年十月三十一日於巴黎簽署的修正一九二六年六月二十一日《國際衛生公約》的公約;
(六)一九四四年十二月十五日於華盛頓開放供簽署的一九四四年《國際衛生公約》(修改一九二六年六月二十一日的《國際衛生公約》);
(七)一九四四年十二月十五日於華盛頓開放供簽署的一九四四年《國際航空衛生公約》(修改一九三三年四月十二日的《國際衛生公約》);
(八)於華盛頓簽署的延長一九四四年《國際衛生公約》的一九四六年四月二十三日議定書;
(九)於華盛頓簽署的延長一九四四年《國際航空衛生公約》的一九四六年四月二十三日議定書;
(十)一九五一年《國際公共衛生條例》以及一九五五年、一九五六年、一九六○年、一九六三年和一九六五年的補充條例;以及
(十一)一九六九年《國際衛生條例》以及一九七三年和一九八一年的修正案。
二、一九二四年十一月十四日於哈瓦那簽署的泛美衛生法典依然有效,但第二條、第九條、第十條、第十一條、第十六條至第五十三條、第六十一條和第六十二條除外,本條第一款的相關部分應對此適用。
第五十九條
生效、拒絕或保留的期限
一、為執行《世界衛生組織組織法》第二十二條規定,對本條例或其修正案作出拒絕或保留的期限,應該為總幹事通報衛生大會通過本條例或其修正案之日起十八個月。總幹事在此期限以後收到的任何拒絕或保留應屬無效。
二、本條例應該在本條第一款提及的通報日後二十四個月生效,但以下締約國不在此列:
(一)根據第六十一條拒絕本條例或其修正的國家;
(二)雖提出保留、但本條例仍應根據第六十二條規定對其生效的國家;
(三)在本條第一款提及的總幹事通報日後成為世界衛生組織會員國並且尚不是本條例締約國的國家,本條例應該根據第六十條的規定對其生效;以及
(四)接受本條例、但不是世界衛生組織會員國的國家,本條例應該根據第六十四條第一款的規定對其生效。
三、如果一個國家不能在本條第二款規定的期限內完全根據本條例調整其國內立法和行政安排,該國應在本條第一款規定的期限內向總幹事申明有待作出的調整並最遲在本條例對該締約國生效後十二個月實現這些調整。
第六十條
世界衛生組織的新會員國
在第五十九條第一款提及的總幹事通知日以後成為世界衛生組織會員國、但當時尚不是本條例締約國的任何國家,可在成為世界衛生組織會員國後自總幹事向其通報之日起十二個月內,告知其對本條例的拒絕或任何保留。除非拒絕,本條例應該在上述期限屆滿後對該國生效,但以第六十二條和六十三條規定為限。本條例在任何情況下都不得早於第五十九條第一款提及的通知日期後二十四個月對該國生效。
第六十一條
拒絕
如果一個國家在第五十九條第一款規定的期限內通知總幹事拒絕本條例或其修正案,則本條例或其修正案不應對該締約國生效。但第五十八條所列、該國已參加的任何國際衛生協議或條例仍然對該國有效。
第六十二條
保留
一、國家可根據本條對本條例提出保留。這種保留不應與本條例的宗旨和目的不符。
二、應酌情根據第五十九條第一款和第六十條、第六十三條第一款或第六十四條第一款向總幹事通報對本條例的保留。非世界衛生組織會員國的國家如有任何保留意見,應在通知接受本條例時通知總幹事。提出保留的國家應向總幹事提供保留的理由。
三、拒絕本條例的部分內容應被視為保留。
四、根據第六十五條第二款,總幹事應通報根據本條第二款收到的每項保留。總幹事應:
(一)如果保留是在本條例生效之前提出的,則要求未拒絕本條例的會員國在六個月內向其報告對保留的任何反對意見,或者
(二)如果保留是在本條例生效之後提出的,則要求締約國在六個月內向其報告對保留的任何反對意見。
反對某項保留的國家應向總幹事提供反對的理由。
五、在此期限之後,總幹事應向所有締約國通報其收到的對保留的反對意見。除非在本條第四款提及的通報之日起六個月期限結束時一項保留已遭到本條第四款中提及的三分之一國家的反對,否則應認為該保留被接受,而且本條例應對保留國生效,但以保留為條件。
六、如果在本條第四款提及的通報之日起六個月期限結束時,本條第四款中提及的國家至少有三分之一對保留提出反對意見,則總幹事應通知保留國以便其考慮在總幹事通知之日起三個月內撤回保留。
七、保留國應繼續履行該國在第五十八條所列的任何國際衛生協議或條例中已經同意的任何與保留事宜相應的義務。
八、如果保留國在本條第六款中提及的總幹事通知之日起三個月內未撤回保留,應保留國要求,總幹事應該徵求審查委員會的意見。審查委員會應該根據第五十條,就該保留對本條例實施的實際影響儘快向總幹事提出意見。
九、總幹事應該將保留或審查委員會的意見提交衛生大會審議。如果衛生大會因為保留與本條例的宗旨和目的不符,以多數票反對,則該保留不被接受。本條例只有在保留國根據第六十三條撤回其保留後才能對之生效。如衛生大會接受保留,則本條例應對保留國生效,但以保留為條件。
第六十三條
拒絕和保留的撤回
一、國家可在任何時候通知總幹事撤回根據第六十一條所作的拒絕。在此情況下,本條例將在總幹事收到通知之日起對該國生效。在該國撤回拒絕時提出保留的情況下,本條例應根據第六十二條的規定生效。本條例在任何情況下都不得早於第五十九條第一款提及的通知日期後二十四個月對該國生效。
二、有關締約國可在任何時候通知總幹事撤回全部或部分保留。在此情況下,該撤回應在總幹事收到通知之日起生效。
第六十四條
非世界衛生組織會員國的國家
一、非世界衛生組織會員國的任何國家,如為第五十八條所列的任何國際衛生協議或條例的締約國或總幹事已向其通報本條例得到世界衛生大會通過,可通知總幹事接受本條例而成為本條例的締約國。除第六十二條規定以外,此接受應該在本條例生效之日起開始生效,或者如果關於接受本條例的通知在此日期後發出,則在總幹事收到通知之日後三個月生效。
二、成為本條例締約國的非世界衛生組織會員國的任何國家可以在任何時候通過通知總幹事的方式撤回對本條例的參加,此撤回應在總幹事收到通知後六個月生效。撤回的國家自此日起應恢復實施第五十八條所列、以前參加的任何國際協議或條例的條款。
第六十五條
總幹事的通報
一、總幹事應該將衛生大會通過本條例一事通報所有世界衛生組織會員國和準會員以及第五十八條所列的任何國際衛生協議或條例的其他締約國。
二、總幹事還應該將根據第六十條至第六十四條世界衛生組織分別收到的通知以及衛生大會根據第六十二條做出的任何決定通報這些國家以及參加本條例或其任何修正的任何其他國家。
第六十六條
作準文本
一、本條例的阿拉伯文、中文、英文、法文、俄文和西班牙文文本應同等作準。本條例的正本應保存於世界衛生組織。
二、總幹事應該隨同第五十九條第一款規定的通報將經核證無誤的副本寄送給所有會員國和準會員以及第五十八條所列的任何一項國際衛生協議或條例的其他締約國。
三、本條例一旦生效,總幹事應該根據《聯合國憲章》第一百零二條將經核證無誤的副本交聯合國秘書長登記。
附件1
一、監測和應對的核心能力要求
(一)締約國應該利用現有的國家機構和資源,滿足本條例規定的核心能力要求,包括以下方面:
1. 監測、報告、通報、核實、應對和合作活動;以及
2. 指定機場、港口和陸路口岸的活動。
(二)每個締約國應該在本條例對本國生效後兩年內評估現有國家機構和資源滿足本附件所述的最低要求的能力。根據評估結果,締約國應制定和實施行動計劃,以確保根據第五條第一款和第十三條第一款的規定在本國全部領土內使上述核心能力到位,並發揮作用。
(三)締約國和世界衛生組織應支持本附件所述的評估、計劃和實施過程。
(四)當地社區層面和(或)基層公共衛生應對層面的能力要求:
1. 發現在本國領土的所有地區於特定時間和地點發生的超過預期水平的涉及疾病或死亡的事件;和
2. 立即向相應的衛生保健機構報告所掌握的一切重要信息。在社區層面,應該向當地社區衛生保健機構或合適的衛生人員報告。在基層公共衛生層面,應該根據組織結構向中層或國家機構報告。就本附件而言,重要信息包括:臨床記錄、實驗室結果、風險的來源和類型、患病人數和死亡人數、影響疾病傳播的條件和所採取的衛生措施;以及
3. 立即採取初步控制措施。
(五)中層公共衛生應對能力要求:
1. 確認所報告事件的狀況並支持或採取額外控制措施;以及
2. 立即評估報告的事件,如發現情況緊急,則向國家級機構報告所有重要信息。就本附件而言,緊急事件的標準包括嚴重的公共衛生影響和(或)不尋常或意外的、傳播可能大的特性。
(六)國家層面評估和通報的能力要求:
1. 在48小時內評估所有緊急事件的報告;以及
2. 如評估結果表明,根據第六條第一款和附件2該事件屬應通報事件,則通過《國際衛生條例》國家歸口單位根據第七條和第九條第二款的要求立即通報世界衛生組織。
國家層面公共衛生應對的能力要求:
1. 迅速決定為防止國內和國際傳播需採取的控制措施;
2. 通過專業人員、對樣品的實驗室分析(在國內或通過合作中心)和後勤援助(如設備、供應和運輸)提供支持;
3. 提供需要的現場援助,以補充當地的調查;
4. 與高級衛生官員和其他官員建立直接業務聯繫,以迅速批准和執行遏制和控制措施;
5. 與其他有關政府部門建立直接聯繫;
6. 以現有最有效的通訊方式與醫院、診所、機場、港口、陸路口岸、實驗室和其他重要的業務部門聯繫,以傳達從世界衛生組織收到的關於在締約國本國領土和其他締約國領土上發生事件的信息和建議;
7. 制定、實施和保持國家突發公共衛生事件應急預案,包括建立多學科、多部門工作組以應對可構成國際關注的突發公共衛生情況的事件;以及
8. 全天24小時執行上述措施。
二、指定機場、港口和陸路口岸的核心能力要求
(一)隨時具備以下能力:
1. 能提供(1)地點適宜的醫療服務機構(包括診斷設施),(2)足夠的醫務人員、設備和場所,以使患病的旅行者得到迅速的診治;
2. 能調動設備和人員,以便將患病的旅行者運送至適當的醫療設施;
3. 配備受過培訓的人員檢查交通工具;
4. 通過酌情開展衛生監督工作,確保使用入境口岸設施的旅行者擁有安全的環境,包括檢查飲水供應、餐飲點、班機服務設施、公共洗手間、固體和液體廢物處理措施和其他潛在的危險地方;以及
5. 制定盡可能切實可行的計劃並提供受過培訓的人員,以控制入境口岸及其附近的媒介和宿主。
(二)應對可能的國際關注的突發公共衛生事件,具備以下能力:
1. 通過建立和完善突發公共衛生事件應急預案,為突發公共衛生事件提供適當的應對措施,包括在相應的入境口岸、公共衛生和其他機構和服務部門任命協調員和指定聯繫點;
2. 評估和診治受染的旅行者或動物,為此與當地醫療和獸醫機構就其隔離、治療和可能需要的其他支持性服務做出安排;
3. 提供與其他旅行者分開的適當場地,以便對嫌疑受染或受染的人員進行訪視;
4. 對嫌疑旅行者進行評估,必要時進行檢疫,檢疫設施最好遠離入境口岸;
5. 採取建議的措施,對行李、貨物、集裝箱、交通工具、物品或郵包進行除蟲、滅鼠、消毒、除污,或進行其他處理,包括適當時在為此目的特別指定和裝備的場所採取這些措施;
6. 對到達和離港的旅行者採取出入境控制措施;以及
7. 調動專用設備和穿戴合適個人防護裝備的受過培訓的人員,以便運送可能攜帶感染或污染的旅行者。
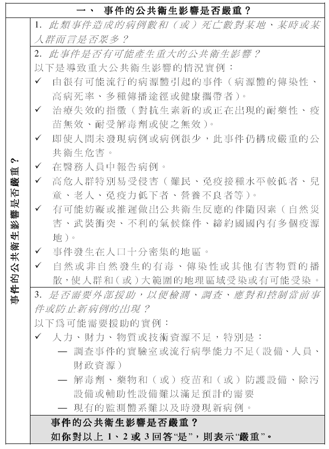
附件2
評估和通報可能構成國際關注的突發公共衛生事件的決策文件

為評估和通報可能構成國際關注的突發公共衛生事件
而適用決策文件的實例
本附件中的實例不具有約束力,其目的是為協助解釋決策文件的標準提供指導
事件是否至少符合以下兩個標準?



附件3
船舶免予衛生控制措施證書/船舶衛生控制措施證書示範格式
船舶免予衛生控制措施證書/船舶衛生控制措施證書示範格式附錄
附件4
對交通工具和交通工具運營者的技術要求
一、交通工具運營者
(一)交通工具運營者應為以下活動提供便利:
1. 檢查貨物、集裝箱及交通工具;
2. 乘員的醫學檢查;
3. 根據本條例採取其他衛生措施;以及
4. 應締約國要求提供相關的公共衛生信息。
(二)交通工具運營者應根據本條例的要求向主管當局提供有效的船舶免予衛生控制措施證書或船舶衛生控制措施證書或航海健康申報單,或航空器總申報單的衛生部分。
二、 交通工具
(一)根據本條例對行李、貨物、集裝箱、交通工具和物品採取的控制措施應盡可能避免對個人帶來損傷或不適,或對行李、貨物、集裝箱、交通工具和物品造成損壞。應盡可能和酌情在交通工具和貨艙騰空時採取控制措施。
(二)締約國應該以書面形式說明對貨物、集裝箱或交通工具採取的措施、處理的部分、使用的方法和採取措施的理由。以上信息應向航空器負責人書面提交,如為船舶則在船舶衛生控制措施證書上載明。對於其他貨物、集裝箱或交通工具,締約國應向發貨人、收貨人、承運人、交通工具負責人或各自代理書面發佈此類信息。
附件5
針對媒介傳播疾病的具體措施
一、世界衛生組織應該定期公佈一份地區名單,對來自這些地區的交通工具建議採取除蟲或其他媒介控制措施。這些地區的確定應酌情遵循有關臨時或長期建議的程序。
二、對離開位於建議採取媒介控制措施地區的入境口岸的每個交通工具均宜採取除蟲措施,並保持無媒介狀況。凡是有本組織為此類措施建議的方法和材料時,理應予以採用。交通工具中存在媒介的情況和所採取的消滅媒介的措施應列入以下文件:
(一)如為航空器,航空器總申報單的衛生部分,除非到達機場的主管當局免除申報單中的衛生部分;
(二)如為船舶,船舶衛生控制措施證書;以及
(三)如為其他交通工具,分別向發貨人、收貨人、承運人、交通工具負責人或其他代理人簽發書面處理證明。
三、如本組織建議的方法和材料得到採用,締約國應接受其他國家對交通工具採取的除蟲、滅鼠和其他控制措施。
四、締約國應建立規劃,把可傳播構成公共衛生危害的傳染因子的媒介控制在離用於旅行者、交通工具、集裝箱、貨物和郵包業務的入境口岸設施地區至少400米,如發現較大範圍的媒介,則應增加此最近距離。
五、如果為了確定所採用的媒介控制措施是否成功需要進行追蹤檢查,則建議採取追蹤檢查的主管當局應將此要求事先通知有檢查能力的下一個已知停靠港口或機場的主管當局。如為船舶,則應在船舶衛生控制措施證書上註明。
六、如發現以下情況,交通工具應被視為有嫌疑,並應該檢查是否存在媒介和宿主:
(一)交通工具上有可能的媒介傳播疾病的病例;
(二)國際航行中的交通工具上出現了可能的媒介傳播疾病的病例;或
(三)在離開受染地區的期間內,交通工具上媒介仍可能攜帶疾病。
七、如本附件第三款提及的控制措施或本組織建議的其他措施業已採用,則締約國不應該禁止航空器在本國領土著陸或禁止船舶在本國領土停泊。但是,可要求來自受染地區的航空器或船舶著陸於該締約國為此專門指定的機場或轉向前往締約國為此專門指定的另一港口。
八、如果在某個締約國領土上出現前述疾病的媒介,該締約國可對來自媒介傳播疾病受染地區的交通工具採取媒介控制措施。
附件6
疫苗接種、預防措施和相關證書
一、附件7中規定或根據本條例建議進行的疫苗接種或其他預防措施應質量適宜;由世界衛生組織指定的疫苗和預防措施應經其批准。應要求,締約國應該向世界衛生組織提供適當的證據說明根據本條例在其領土上使用的疫苗和預防措施是適宜的。
二、對根據本條例接受疫苗接種或其他預防措施的人員,應根據本附件限定的示範格式發給疫苗接種或預防措施國際證書(以下稱“證書”)。不得偏離本附件中規定的證書示範格式。
三、只有使用經世界衛生組織批准的疫苗或預防措施,根據本附件簽發的證書才有效。
四、證書必須由臨床醫師親筆簽字,其應當是執業醫師或其他經授權的衛生人員,負責監督疫苗接種或預防措施。證書必須蓋有施種機構的正式印章;但印章不應被認為可替代簽字。
五、證書應用英文或法文填妥。除英文或法文外,也可另用其他語言填寫。
六、對證書的任何修改或塗抹或不填寫其中的任何部分,均可使之無效。
七、證書屬於個人,任何情況下不得集體使用。對兒童應發給單獨的證書。
八、兒童不能書寫時應由父母或監護人在證書上簽字;文盲的簽字應由本人以通常的方式畫押並由他人註明這是他的畫押。
九、如果主管臨床醫師認為由於醫學原因不宜接種疫苗或採取預防措施,應向本人說明理由,以英文或法文以及適宜時以英文或法文以外的另一種語言說明其意見,到達口岸的主管當局應予考慮。主管臨床醫師和主管當局應根據第二十三條第四款將不接種疫苗或不採取預防措施的任何風險告知本人。
十、由軍隊發給部隊現役軍人的對等文件應該得到承認,可代替本附件所示格式的國際證書,若:
(一)它包含的醫學信息與此種格式所要求的基本相同;以及
(二)它包含記錄疫苗接種或預防措施性質和日期的英文和法文說明,適宜時還應有英文或法文以外的另一種語言的說明,其大意是:該文件乃根據本款的規定而簽發。
疫苗接種或預防措施國際證書示範格式
| 茲證明 | 出生日期 | 性別 | ||||||||||||||||||
| 國籍 | 國家身份證(如有) | |||||||||||||||||||
| 簽名: | ||||||||||||||||||||
| 根據《國際衛生條例》 | ||||||||||||||||||||
| 在指明的日期接種了疫苗或接受了預防措施: | ||||||||||||||||||||
| (疾病或疾患名稱)。 | ||||||||||||||||||||
|
||||||||||||||||||||
只有使用經世界衛生組織批准的疫苗或預防措施,證書才有效。
證書必須由臨床醫師親筆簽字,其應當是監督疫苗接種或預防措施的執業醫師或其他經授權的衛生人員。證書也必須蓋有施種機構的正式印章;但印章不應被認為可替代簽字。
對證書的任何更改或塗抹或不填寫其中任何一部分,均可使之無效。
此證書的有效性將持續至對該特定疫苗接種或預防措施指明的日期。證書應當以英文或法文填寫完整。在同一份文件上也可用除英文或法文外的另一種語言填寫證書。
附件7
對於特殊疾病的疫苗接種或預防措施要求
一、除了對疫苗接種或預防措施的任何建議外,作為進入某個締約國的條件,旅行者可能需要有針對本條例專門規定的以下疾病的疫苗接種或預防措施的證明:
黃熱病疫苗接種
二、對黃熱病疫苗接種的建議和要求:
(一)適用於本附件:
1. 黃熱病的潛伏期為6天;
2. 經世界衛生組織批准的黃熱病疫苗在接種後10天開始發揮防止感染的保護效果;
3. 保護效果持續10年;以及
4. 黃熱病疫苗接種證書的有效期應為10年,並從接種之日後10天開始或,如果在這10年中重新接種疫苗,則從重新接種之日開始。
(二)對離開本組織確定存在黃熱病傳播危險的地區的任何旅行者均可要求接種黃熱病疫苗。
(三)如果旅行者持有的黃熱病疫苗接種證書尚未生效,可允許該旅行者離境,但在抵達時可援引本附件第二款第(八)項中的規定。
(四)持有有效的黃熱病疫苗接種證書的旅行者不應被視為嫌疑人,即使他來自本組織確定存在黃熱病傳播危險的地區。
(五)根據附件6第一款,所用的黃熱病疫苗必須經本組織批准。
(六)為了保證使用的操作和材料的質量和安全性,締約國應在其領土內指定專門的黃熱病疫苗接種中心。
(七)凡受僱於本組織確定為存在黃熱病傳播危險地區的入境口岸的每一名工作人員,以及使用任何此類入境口岸的交通工具乘務員中的每一名成員均應持有有效的黃熱病疫苗接種證書。
(八)在本國領土上存在黃熱病媒介的締約國可要求來自本組織確定存在黃熱病傳播風險、而又不能出示有效的黃熱病疫苗接種證書的旅行者接受檢疫,直至證書生效,或直至不超過6天的期限(從最後可能接觸感染的日期計算)已過,二者中以日期在先者為準。
(九)儘管如此,可允許持有由經授權的衛生官員或經授權的衛生人員簽字的免予黃熱病疫苗接種證書的旅行者入境,但須服從本附件前面所述的條款,並被告知有關防範黃熱病媒介的信息。若該旅行者未接受檢疫,可要求其向主管當局報告任何發熱或其他有關症狀並接受監測。
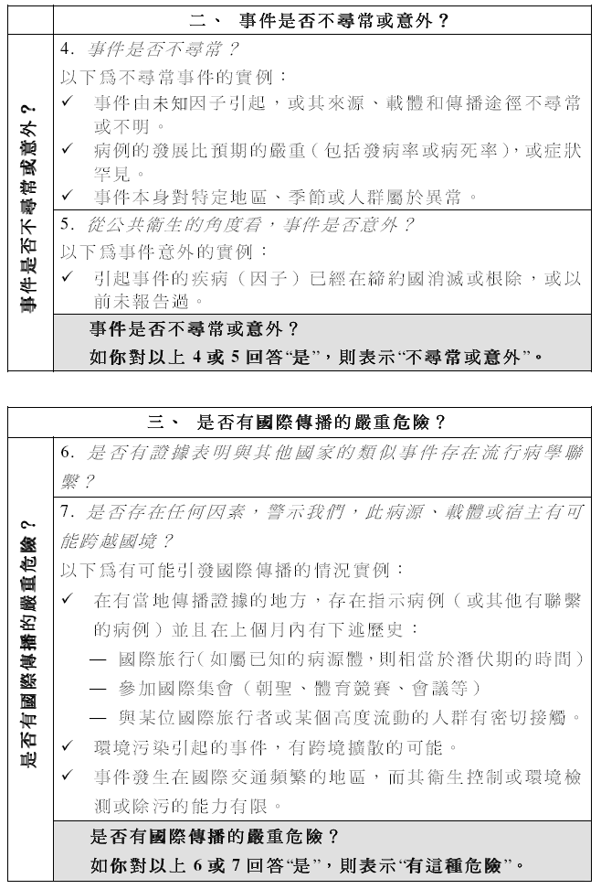
附件8
航海健康申報單示範格式

航海健康申報單示範格式附頁

附件9
本文件是國際民用航空組織發佈的航空器總申報單的一部分1
航空器總申報單的衛生部分

中華人民共和國政府關於中國實施
《國際衛生條例(2005)》的聲明
一、中華人民共和國政府決定,《國際衛生條例(2005)》(以下簡稱《條例》)適用於中華人民共和國全境,包括香港特別行政區、澳門特別行政區和台灣省。
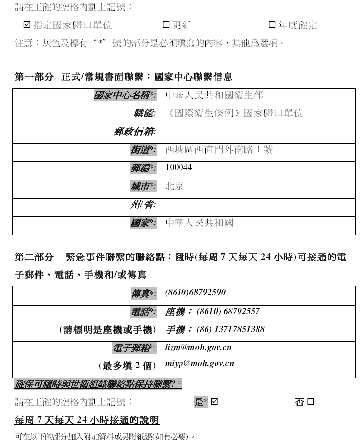
二、根據《條例》第4條第1款的規定,指定中華人民共和國衛生部為《條例》國家歸口單位。各地衛生行政部門為各自管轄範圍內負責實施《條例》規定的衛生當局。中國國家質檢總局及各地檢驗檢疫機構為《條例》第22條所指的入境口岸的主管當局。
三、中華人民共和國政府根據《條例》適用需要,正在對《中華人民共和國國境衛生檢疫法》進行修訂;已將發展、加強和維持快速和有效應對公共衛生危害和國際關注的突發公共衛生事件的核心能力建設,納入到了國民經濟和社會發展第十一個五年規劃期間國家衛生應急體系建設規劃之中;正在制定國際關注突發公共衛生事件監測、報告、評估、判定和通報的技術規範;建立了實施《條例》的跨部門的信息交流和協調機制;與相關締約國開展了《條例》實施的合作與交流。
四、中華人民共和國政府同意並實施第59屆世界衛生大會有關決議,立即自願遵守《條例》有關條款,並應對禽流感和流感大流行造成的危險。
Statement of the Government of the People’s Republic of China on China’s
Implementation of the International Health Regulations (2005)
I. The Government of the People’s Republic of China decides that the International Health Regulations (2005) (hereinafter referred to as “the IHR”) applies to the entire territory of the People’s Republic of China, including the Hong Kong Special Administrative Region, the Macao Special Administrative Region and the Taiwan Province.
II. The Ministry of Health of the People’s Republic of China is designated as China’s National Focal Point, pursuant to Paragraph 1 of Article 4 of the IHR. The local health administrative authorities are the health authorities responsible for the implementation of the IHR in their respective jurisdictions. The General Administration of Quality Supervision, Inspection and Quarantine of the People’s Republic of China and its local offices are the competent authorities of the points of entry referred to in Article 22 of the IHR.
III. To meet the needs of applying the IHR, the Government of the People’s Republic of China is revising the Frontier Health and Quarantine Law of the People’s Republic of China. It has incorporated the development, enhancement and maintenance of the core capability-building for rapid and effective response to public health hazards and public health emergencies of international concern into its program of establishing a national health emergency response system during the 11th Five-year Plan for National Economic and Social Development. It is formulating the technical standards for the surveillance, reporting, assessment, determination and notification of public health emergencies of international concern. It has established an inter-agency information-sharing and coordination mechanism for implementing the IHR. And it has conducted cooperation and exchanges with relevant states parties on the implementation of the IHR.
IV. The Government of the People’s Republic of China endorses and will implement the resolution of the 59th World Health Assembly calling upon its member states to comply immediately, on a voluntary basis, with provisions of the IHR considered relevant to the risk posed by the avian influenza and pandemic influenza.
指定/更新/年度確定《國際衛生條例》國家歸口單位
聯繫表









