澳 門 特 別 行 政 區
運輸工務司司長辦公室
|
| |||||||||||
| 相關法規 : | |||
| 相關類別 : | |||
| 《LegisMac》的法例註釋 | |||
第25/2009號運輸工務司司長批示
運輸工務司司長行使《澳門特別行政區基本法》第六十四條賦予的職權,並根據七月五日第6/80/M號法律第一百零七條及第一百二十九條的規定,作出本批示。
一、根據本批示組成部分的附件合同所載規定及條件,修改一幅以租賃制度批出,面積59平方米,位於澳門半島,其上建有爹美刁施拿地大馬路58號及巴素打爾古街330號樓宇,標示於物業登記局第12279號,以興建一幢作住宅及商業用途的樓宇的土地批給。
二、基於上述修改,根據對該地點所訂定的新街道準線的規定,將上款所指土地的兩幅無帶任何責任或負擔,面積21平方米的地塊歸還澳門特別行政區,以納入其公產,作為公共街道,因此批出土地的面積現為38平方米。
三、本批示即時生效。
二零零九年六月十二日
運輸工務司司長 劉仕堯
———
附件
(土地工務運輸局第2527.01號案卷及土地委員會第8/2009號案卷)
合同協議方:
甲方——澳門特別行政區;及
乙方——鄭志文及其配偶程錦霞。
鑒於:
一、鄭志文及程錦霞,以取得共同財產制結婚,兩人均為中國籍,通訊處為澳門東方斜巷9號豪景大廈1字樓“A”座,根據以其名義在F1L冊第42頁作出的第39號登錄及第119774G號登錄,其擁有一幅以租賃制度批出,登記面積62.838平方米,經重新測量後修正為59平方米,位於澳門半島,其上建有爹美刁施拿地大馬路58號及巴素打爾古街330號樓宇,標示於物業登記局B33冊第26頁第12279號的土地的批給所衍生的權利,包括建築物的所有權。
二、該土地在地圖繪製暨地籍局於二零零七年十二月十九日發出的第6540/2006號地籍圖中以字母“A”、“B1”及“B2”定界及標示,面積分別為38平方米、9平方米及12平方米。
三、根據對該地點所訂定的街道準線,在上述地籍圖中以字母“B1”及“B2”標示,面積9平方米及12平方米,將脫離上述土地的地塊歸還澳門特別行政區,以納入其公產,作為公共街道,因此批出土地的面積現為38平方米。
四、承批人擬重新利用該土地興建一幢7層高,屬分層所有權制度,作住宅及商業用途的樓宇,因此於二零零七年三月十四日向土地工務運輸局遞交有關建築計劃,根據該局副局長於二零零七年五月七日所作之批示,該計劃被視為可予核准,但須遵守某些技術要件。
五、因此,承批人於二零零七年六月二十七日向行政長官遞交了申請書,根據七月五日第6/80/M號法律第一百零七條的規定,請求批准按照已遞交土地工務運輸局的計劃,更改上述土地的利用及隨後修改有關批給合同。
六、在組成案卷後,土地工務運輸局計算了應得之回報,並制定修改批給的合同擬本,根據於二零零九年二月二日遞交的聲明書,承批人已接納該擬本。
七、案卷按一般程序送交土地委員會,該委員會於二零零九年三月十二日舉行會議,同意批准有關申請。
八、土地委員會的意見書已於二零零九年四月三日經行政長官的批示確認。
九、根據並履行七月五日第6/80/M號法律第一百二十五條的規定,已將由本批示規範的合同條件通知承批人。承批人透過於二零零九年四月二十日遞交的聲明書,明確表示接納有關條件。
十、由本批示規範的合同第八條款所訂定因本批給修改而應付的溢價金,已透過由土地工務運輸局於二零零九年四月十三日發出的第2009-77-900910-0號憑單,於二零零九年四月二十日在澳門財稅廳收納處繳付(收入編號31373),其副本已存檔於有關案卷內。
十一、合同第十條款所述的保證金,已透過由大豐銀行有限公司發出的第BG09000893HI號銀行擔保提供。
第一條款——合同標的
1. 本合同標的為:
1)修改一幅以租賃制度批出,登記面積為62.838(陸拾貳點捌叁捌)平方米,經重新量度後修正為59(伍拾玖)平方米,位於澳門半島,其上建有爹美刁施拿地大馬路58號及巴素打爾古街330號樓宇,標示於物業登記局B33冊第26頁第12279號及其批給所衍生的權利以乙方名義登錄於第39號及第119774G號,並在本合同組成部分的地圖繪製暨地籍局於二零零七年十二月十九日發出的第6540/2006號地籍圖中以字母“A”、“B1”及“B2”標示的土地的批給;
2)根據新街道準線的規定,將兩幅無帶任何責任或負擔,面積分別為9(玖)平方米及12(拾貳)平方米,在上述地籍圖中以字母“B1”及“B2”標示,將脫離上項所指土地的地塊歸還甲方,以納入澳門特別行政區公產,作為公共街道。
2. 批出土地現時的面積為38(叁拾捌)平方米,在上述地籍圖中以字母“A”標示,以下簡稱土地,其批給轉由本合同的條款規範。
第二條款——租賃期限
1. 租賃的有效期至二零一五年九月四日。
2. 上款訂定的租賃期限可按照適用法例連續續期。
第三條款——土地的利用及用途
1. 土地用作興建一幢屬分層所有權制度的7(柒)層高樓宇。
2. 上款所指的樓宇按用途分配如下:
1)住宅:建築面積377平方米;
2)商業:建築面積38平方米。
3. 上款所述面積在為發出有關使用准照而作實地檢查時可作修改。
第四條款——租金
1. 根據三月二十一日第50/81/M號訓令的規定,乙方每年須繳付的租金如下:
1)在土地利用工程施工期間,每年須繳付總金額為$304.00(澳門幣叁佰零肆元整)的租金,相當於每平方米批出土地的租金為$8.00(澳門幣捌元整);
2)在土地利用工程完成後,繳付的租金將改為按以下數值計算:
(1)住宅:建築面積每平方米$4.00;
(2)商業:建築面積每平方米$6.00。
2. 租金每五年調整一次,由規範本合同的批示在《澳門特別行政區公報》公佈之日起計,但不妨礙在本合同生效期間所公佈法例的新訂租金的即時實施。
第五條款——利用期限
1. 土地利用的總期限為24(貳拾肆)個月,由規範本合同的批示在《澳門特別行政區公報》公佈之日起計。
2. 上款訂定的期限包括乙方遞交圖則及甲方審議該等圖則所需的時間。
第六條款——特別負擔
由乙方獨力承擔的特別負擔為騰空在地圖繪製暨地籍局於二零零七年十二月十九日發出的第6540/2006號地籍圖中以字母“A”、“B1”及“B2” 標示的地塊,並移走其上倘有的全部建築物、物料及基礎設施。
第七條款——罰款
1. 除有合理解釋且為甲方接受的特殊原因外,乙方不遵守第五條款訂定有關完成工程的利用期限,延遲不超過60(陸拾)日者,處以罰款每日可達$5,000.00(澳門幣伍仟元整),延遲超過60(陸拾)日,但在120(壹佰貳拾)日以內者,則罰款將加至雙倍。
2. 遇有不可抗力或發生被證實為非乙方所能控制的特殊情況,則免除乙方承擔上款所指的責任。
3. 僅因不可預見及不可抵抗事件而引發的情況,方視為不可抗力。
4. 為著第2款規定的效力,乙方必須儘快將發生上述事實的情況以書面通知甲方。
第八條款——合同溢價金
當乙方接受七月五日第6/80/M號法律第一百二十五條所指的本合同條件時,須向甲方一次性全數繳付合同溢價金$266,853.00(澳門幣貳拾陸萬陸仟捌佰伍拾叁元整)。
第九條款——保證金
1. 根據七月五日第6/80/M號法律第一百二十六條的規定,乙方須透過存款或甲方接受的銀行擔保繳付保證金$304.00(澳門幣叁佰零肆元整)。
2. 上款所指的保證金金額應按每年有關租金的數值調整。
3. 第1款所述的保證金,將在遞交由土地工務運輸局發出的使用准照後,應乙方要求,由財政局退還。
第十條款——轉讓
1. 倘土地未被完全利用而將本批給所衍生的狀況轉讓,須事先獲得甲方許可,而承讓人亦須受本合同修改後的條件約束,尤其有關溢價金方面。
2. 在不妨礙上款最後部分規定的情況下,乙方須以存款、其條款獲甲方接受的擔保或保險擔保提供保證金$50,000.00(澳門幣伍萬元整),作為擔保履行已設定的義務。該保證金可應乙方要求,在發出使用准照或批准轉讓批給所衍生的權利時退還。
第十一條款——監督
在批出土地的利用期間,乙方必須准許行政當局有關部門執行監督工作的代表進入土地及施工範圍,並向代表提供一切所需的協助,使其有效執行任務。
第十二條款——失效
1. 本合同在下列情況下失效:
1)第七條款第一款規定的加重罰款期限屆滿;
2)土地利用未完成,未經同意而更改批給用途;及
3)土地利用中斷超過90(玖拾)日,但有合理解釋且為甲方接受的特殊原因除外。
2. 合同的失效由行政長官以批示宣告,並在《澳門特別行政區公報》公佈。
3. 合同的失效導致該幅土地連同其上的所有改善物歸甲方所有,乙方無權要求任何賠償。
第十三條款——解除
1. 倘發生下列任一事實,本合同可被解除:
1)不準時繳付租金;
2)當土地利用完成,未經同意而更改土地的利用及/或批給用途;
3)不履行第六條款規定的義務;及
4)違反第十條款的規定,將批給所衍生的狀況轉讓。
2. 合同的解除由行政長官以批示宣告,並在《澳門特別行政區公報》公佈。
第十四條款——有權限法院
澳門特別行政區初級法院為有權解決由本合同所產生任何爭訟的法院。
第十五條款——適用法例
如有遺漏,本合同以七月五日第6/80/M號法律和其他適用法例規範。
|
| |||||||||||
| 相關法規 : | |||
| 相關類別 : | |||
| 《LegisMac》的法例註釋 | |||
第26/2009號運輸工務司司長批示
運輸工務司司長行使《澳門特別行政區基本法》第六十四條賦予的職權,並根據七月五日第6/80/M號法律第一百零七條及第一百二十九條的規定,作出本批示。
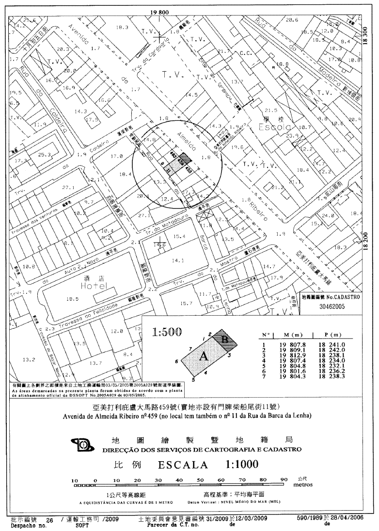
一、根據本批示組成部分的附件合同所載規定及條件,修改一幅以長期租借制度批出,登記面積為67平方米,位於澳門半島亞美打利庇盧大馬路,其上建有459號,昔日為93號的樓宇,標示於物業登記局B25冊第205頁背頁第8448號,以興建一幢作商業用途的樓宇的土地批給。
二、基於上述修改,根據新街道準線的規定,把一幅無帶任何責任或負擔,面積15平方米,將脫離上款所指土地的地塊歸還澳門特別行政區,以納入其公產,作為公共街道,因此批出土地的面積現為52平方米。
三、本批示即時生效。
二零零九年六月十二日
運輸工務司司長 劉仕堯
———
附件
(土地工務運輸局第913.01號案卷及土地委員會第6/2009號案卷)
合同協議方:
甲方——澳門特別行政區;及
乙方——黎紹良及其配偶蔡秀蘭,由受權人黎潤生代表。
鑒於:
一、黎紹良,澳門出生,及其配偶蔡秀蘭,香港出生,以取得共同財產制結婚,兩人均為中國籍,通訊處為澳門家辣堂街7號利美大廈10字樓 “B”,根據以其名義作出的第10967號登錄,其擁有一幅登記總面積為67平方米,位於澳門半島亞美打利庇盧大馬路,其上建有459號,昔日為93號的樓宇,標示於物業登記局B25冊第205頁背頁第8448號的土地的利用權。
二、該土地的田底權以澳門特別行政區的名義登錄於F2冊第186頁背頁第1429號。
三、上述土地在地圖繪製暨地籍局於二零零六年四月二十八日發出的第590/1989號地籍圖中以字母“A”及“B”定界及標示,面積分別為52平方米及15平方米。
四、上述擁有人擬重新利用該土地興建一幢樓高4層,作商業用途的樓宇,因此於二零零六年一月十三日向土地工務運輸局遞交有關建築計劃,根據該局副局長於二零零六年三月十三日所作之批示,該計劃已被視為可予核准,但須遵守某些技術要件。
五、因此,承批人於二零零六年五月三日向行政長官遞交申請書,根據七月五日第6/80/M號法律第一百零七條的規定,請求批准按照已遞交土地工務運輸局的計劃,更改上述土地的利用及隨後修改有關批給合同。
六、在組成案卷後,土地工務運輸局計算了應得之回報,並制定修改批給的合同擬本,根據於二零零九年一月二十九日遞交的聲明書,承批人已接納該擬本。
七、根據對該地點所訂定的街道準線,該幅以字母“B”標示,面積15平方米,將脫離標示於物業登記局B25冊第205頁背頁第8448號土地的地塊歸還澳門特別行政區,以納入其公產,作為公共街道。
八、案卷按一般程序送交土地委員會。該委員會於二零零九年三月十二日舉行會議,同意批准有關申請。
九、土地委員會的意見書已於二零零九年四月三日經行政長官的批示確認。
十、根據並履行七月五日第6/80/M號法律第一百二十五條的規定,已將由本批示規範的合同條件通知申請人。申請人透過其受權人黎潤生,未婚,成年,於二零零九年五月十二日遞交所簽署的聲明書,明確表示接納有關條件。
十一、合同第三條款第一款所述經調整後的利用權價金及第七條款所述的溢價金,已透過由土地工務運輸局於二零零九年四月二十一日發出的第2009-77-900962-3號不定期收入憑單,於二零零九年四月二十九日在澳門財稅廳收納處繳付(收入編號33374),其副本已存於土地委員會的案卷內。
十二、合同第八條款第二款所述的保證金,已透過由永亨銀行股份有限公司於二零零九年五月八日發出的第SBG-09/043號銀行擔保提供。
第一條款——合同標的
1. 本合同標的為修改一幅以長期租借制度批出,登記面積為67(陸拾柒)平方米,位於澳門半島亞美打利庇盧大馬路,其上建有459號樓宇,在地圖繪製暨地籍局於二零零六年四月二十八日發出的第590/1989號地籍圖中以字母“A”及“B”標示,並標示於物業登記局第8448號,及其利用權以乙方名義登錄於第10967號的土地的批給。
2. 鑒於上述修改,根據新街道準線的規定,將一幅無帶任何責任或負擔,面積15(拾伍)平方米,在上述地籍圖中以字母“B”標示的地塊脫離上款所指的土地,並在保留有關立面和拆卸建於其上的樓宇後歸還給甲方,以便納入澳門特別行政區公產,作為公共街道。
3. 批出土地現時的面積為52(伍拾貳)平方米,在地圖繪製暨地籍局於二零零六年四月二十八日發出的第590/1989號地籍圖中以字母“A”標示,以下簡稱土地,其批給轉由本合同的條款規範。
第二條款——土地的利用及用途
1. 土地用作興建一幢屬單一所有權制度,樓高4(肆)層,建築面積為250(貳佰伍拾)平方米的商業樓宇,但須保留樓宇的立面。
2. 上款所述的建築面積在為發出有關使用准照而作實地檢查時可作修改。
第三條款——利用權價金及地租
1. 土地的利用權價金總金額為$37,500.00(澳門幣叁萬柒仟伍佰元整)。
2. 當乙方接受七月五日第6/80/M號法律第一百二十五條所指的本合同條件時,須繳付上款所訂定的利用權價金。
3. 每年繳付的地租為$101.00(澳門幣壹佰零壹元整)。
4. 不準時繳付地租,將按照稅務執行程序的規定進行強制徵收。
第四條款——利用期限
1. 土地利用的總期限為18(拾捌)個月,由規範本合同的批示在《澳門特別行政區公報》公佈之日起計。
2. 上款所定的期限包括乙方遞交圖則及甲方審議該等圖則和發出相關准照所需的時間。
第五條款——特別負擔
由乙方獨力承擔的特別負擔為騰空在地圖繪製暨地籍局於二零零六年四月二十八日發出的第590/1989號地籍圖中以字母“A”及“B”標示的地塊,並移走其上倘有的全部建築物、物料及基礎設施。
第六條款——罰款
1. 除有適當解釋且為甲方接受的特殊原因外,乙方不遵守上條款訂定的期限,延遲不超過60(陸拾)日者,處以罰款每日可達$5,000.00(澳門幣伍仟元整),延遲超過60(陸拾)日,但在120(壹佰貳拾)日以內者,則罰款將加至雙倍。
2. 遇有不可抗力或發生被證實為非乙方所能控制的特殊情況,則免除乙方承擔上款所指的責任。
3. 僅因不可預見及不可抵抗事件而引發的情況,方視為不可抗力。
4. 為着第2款規定的效力,乙方必須儘快將發生上述事實的情況以書面通知甲方。
第七條款——合同溢價金
當乙方接受七月五日第6/80/M號法律第一百二十五條所指的本合同條件時,須向甲方繳付合同溢價金,總金額為$788,935.00(澳門幣柒拾捌萬捌仟玖佰叁拾伍元整)。
第八條款——轉讓
1. 倘土地未被完全利用而將本批給所衍生的狀況轉讓,須事先獲得甲方許可,而承讓人亦須受本合同修改後的條件約束,尤其有關溢價金方面。
2. 在不妨礙上款最後部分規定的情況下,乙方須以存款、其條款獲甲方接受的擔保或保險擔保提供保證金$50,000.00(澳門幣伍萬元整),作為擔保履行已設定的義務。該保證金可應乙方要求,在發出使用准照或批准轉讓批給所衍生的權利時退還。
第九條款——監督
在批出土地的利用期間,乙方必須准許行政當局有關部門執行監督工作的代表進入土地及施工範圍,並向代表提供一切所需的協助,使其有效執行任務。
第十條款——土地的收回
1. 倘未經批准而更改批給用途或土地的利用,甲方可宣告全部或局部收回土地。
2. 當發生下列任一事實,土地亦會被收回:
1)第六條款規定的加重罰款期限屆滿;
2)未經同意而中斷土地的利用。
3. 土地的收回由行政長官以批示宣告,並在《澳門特別行政區公報》公佈。
4. 土地收回的宣告將產生以下效力:
1)土地的利用權全部或局部被撤銷;
2)全部或局部土地連同其上的所有改善物歸甲方所有,乙方有權收取由甲方訂定的賠償。
第十一條款——有權限法院
澳門特別行政區初級法院為有權解決由本合同所產生任何爭訟的法院。
第十二條款——適用法例
如有遺漏,本合同以七月五日第6/80/M號法律和其他適用法例規範。
第27/2009號運輸工務司司長批示
運輸工務司司長行使《澳門特別行政區基本法》第六十四條賦予的職權,作出本批示。
委派陳寶霞學士,以股東身份代表澳門特別行政區出席大利來建設發展有限公司於二零零九年六月二十五日舉行的股東特別大會。
二零零九年六月十九日
運輸工務司司長 劉仕堯
———
二零零九年六月二十三日於運輸工務司司長辦公室
辦公室主任 黃振東







