Número 33
II
SÉRIE
Quarta-feira, 18 de Agosto de 2010
REGIÃO ADMINISTRATIVA ESPECIAL DE MACAU
Avisos e anúncios oficiais
[ Página Anterior ][ Versão Chinesa ]
REGIÃO ADMINISTRATIVA ESPECIAL DE MACAU
Avisos e anúncios oficiais
2009
RELATÓRIO DE ACTIVIDADES DO COMISSARIADO CONTRA A CORRUPÇÃO DE MACAU
ÍNDICE
- SECÇÃO I — SITUAÇÃO GERAL DE TRATAMENTO DOS PROCESSOS
- I. Número de queixas recebidas
- II. Situação de tratamento dos casos
- SECÇÃO II — COMBATE À CORRUPÇÃO
- I. Número de denúncias e de processos instruídos
- II. Sumário de processos findos
- III. Casos de corrupção eleitoral descobertos
- IV. Cooperação transfronteiriça e cooperação judiciária internacional
- SECÇÃO III — PROVEDORIA DE JUSTIÇA
- I. Introdução
- II. Quantidade de pedidos de apoio e sua natureza
- III. Investigação mediante instrução de processo e emissão de recomendações e sugestões
- IV. Pesquisa de funcionamento dos Serviços
- V. «Plano para uma Gestão Íntegra»
- VI. «Programa de Bolsas para o Estudo Comparativo de Sistemas de Provedoria de Justiça na Ásia»
- VII. Seminários e workshops
- VIII. Formação de pessoal e intercâmbio com o exterior
- SECÇÃO IV — OUTROS ASSUNTOS
- I. Grau de integridade avaliado por organizações internacionais
- II. Declaração de rendimentos e interesses patrimoniais
- III. Acções de formação e intercâmbio
- SECÇÃO V — RELAÇÕES COMUNITÁRIAS E ACTIVIDADES DE SENSIBILIZAÇÃO
- I. Breve apresentação sobre relações comunitárias
- II. Acções de divulgação de eleições limpas
- SECÇÃO VI — CONCLUSÃO
- ANEXO — ANÁLISE DOS CASOS DA ÁREA DA PROVEDORIA DE JUSTIÇA
- Caso I — Supervisão da gestão da habitação económica
- Caso II — Concurso de acesso à compra de habitação económica e respectivas formalidades
- Caso III — Formalidades relativas à atribuição de habitação económica
- Caso IV — Condições de exploração e questões de segurança relativas aos produtos combustíveis
- Caso V — Adjudicação para concepção e realização de exposição
———
SECÇÃO I
SITUAÇÃO GERAL DE TRATAMENTO DOS PROCESSOS
I. Número de queixas recebidas
Em 2009, o CCAC recebeu no total 923 casos de queixa/participações, dos quais 768 são de natureza criminal, sendo 155 de natureza administrativa, tendo-se registado um ligeiro aumento comparativamente com os dados referentes aos últimos três anos. O que se deve presumivelmente ao facto de haver em 2009 eleições, cujas actividades e integridade constituem objecto de atenção por parte da população. Por outro lado, registou-se uma diminuição significativa de queixas administrativas, o que se deveu, prevê-se, ao aumento da transparência da procedimento administrativo e ao aperfeiçoamento dos mecanismos de queixas por parte Administrativa Pública.
EVOLUÇÃO DO NÚMERO DE QUEIXAS RECEBIDAS ENTRE 2000 E 2009

CLASSIFICAÇÃO DAS QUEIXAS RECEBIDAS ENTRE 2007 E 2009

De entre os 923 casos recebidos, 10 foram investigados por iniciativa do CCAC, e 4 casos com abertura de inquérito pelos órgãos judiciais, sendo os restantes 909 foram apresentados por cidadãos ou remetidos por outros órgãos. Destes, 423 apresentados com identificação ou com disponibilidade de os queixosos para fornecimento de informações pessoais, enquanto 443 são queixas anónimas, ou pediram que fosse guardado a identidade dos queixosos.
QUADRO COMPARATIVO DAS QUEIXAS RECEBIDAS ENTRE 2007 E 2009 (segundo a origem)
| Origem | 2007 | 2008 | 2009 | ||||
| Total | Percentagem | Total | Percentagem | Total | Percentagem | ||
| Participações dos cidadãos | Queixas anónimas | 333 | 45,3% | 368 | 46,2% | 443 | 48,0% |
| Queixas com identificação | 312 | 42,4% | 374 | 47,0% | 423 | 45,8% | |
| Casos remetidos/participados por entidades públicas | 26 | 3,5% | 24 | 3,0% | 30 | 3,3% | |
| Casos investigados mediante cooperação | 18 | 2,5% | 14 | 1,8% | 13 | 1,4% | |
| Casos remetidos/participados pela comunicação social | 0 | 0% | 0 | 0% | 0 | 0% | |
| Casos com abertura de inquérito pelos órgãos judiciais | 4 | 0,5% | 3 | 0,4% | 4 | 0,4% | |
| Intervenções por iniciativa do CCAC | 43 | 5,8% | 13 | 1,6% | 10 | 1,1% | |
|
Total |
736 | 100,0% | 796 | 100,0% | 923 | 100,0% | |
À semelhança dos anos anteriores, a via principal das queixas/pedidos que chegou ao CCAC em 2009 foi por via postal ou telefone, o que representa uma percentagem de 67,9% do total das queixas recebidas, sendo 16,7% dos casos apresentados pessoalmente por cidadão nas instalações do CCAC.
QUEIXAS RECEBIDAS EM 2009 (segundo a via)

QUADRO COMPARATIVO DAS QUEIXAS RECEBIDAS ENTRE 2007 E 2009 (segundo a via)
| Via usada na queixa | 2007 | 2008 | 2009 | |||
| Total | Percentagem | Total | Percentagem | Total | Percentagem | |
| Postal | 305 | 41,4% | 308 | 38,7% | 360 | 39,0% |
| Telefone | 135 | 18,4% | 218 | 27,4% | 267 | 28,9% |
| Apresentação Pessoal | 125 | 17,0% | 152 | 19,1% | 154 | 16,7% |
| Correio electrónico | 106 | 14,4% | 77 | 9,7% | 116 | 12,6% |
| Fax | 18 | 2,5% | 25 | 3,1% | 12 | 1,3% |
| Casos com abertura de inquérito pelos órgãos judiciais | 4 | 0,5% | 3 | 0,4% | 4 | 0,4% |
| Casos acompanhados por iniciativa do CCAC | 43 | 5,8% | 13 | 1,6% | 10 | 1,1% |
|
Total |
736 | 100,0% | 796 | 100,0% | 923 | 100,0% |
II. Situação de tratamento dos casos
Do total das 923 queixas recebidas em 2009, 661 não reuniram condições para serem prosseguidas, ou por não se verificarem quaisquer actos de corrupção ou fraude, ou por não caberem na competência do CCAC, ou por insuficiência das informações fornecidas, o que representa mais de 70% do total.
TRATAMENTO DAS QUEIXAS RECEBIDAS EM 2009
| Forma de tratamento | Total | Percentagem | |
| Queixas com condições para serem investigadas | Com instrução de processo | 48 | 28,4% |
| Remetidas para outros serviços | 27 | ||
| Por meios informais | 187 | ||
| Queixas sem condições para serem investigadas | 661 | 71,6% | |
|
Total |
923 | 100,0% | |
Em 2009, foram instruidos 48 processos, sendo 44 de natureza criminal e 4 de natureza administrativa. Acumulado os 71 casos transitados do ano transacto (65 de casos penais e 6 de casos de provedoria de justiça), foram tratados 119 casos durante o ano em análise, entre os quais 28 foram concluidos e remetidos ao Ministério Público.
EVOLUÇÃO DO NÚMERO DE PROCESSOS INSTRUÍDOS ENTRE 2000 E 2009

QUADRO COMPARATIVO DOS PROCESSOS INSTRUÍDOS ENTRE 2007 E 2009 (segundo a origem)
| Origem | 2007 | 2008 | 2009 | ||||
| Total | Percentagem | Total | Percentagem | Total | Percentagem | ||
| Participações dos cidadãos | Queixas anónimas | 19 | 25,3% | 9 | 25% | 18 | 37,5% |
| Queixas com identificação | 11 | 14,7% | 15 | 41,7% | 20 | 41,7% | |
| Casos remetidos/participados por entidades públicas | 7 | 9,3% | 3 | 8,3% | 4 | 8,3% | |
| Casos remetidos/participados pela comunicação social | 0 | 0% | 0 | 0% | 0 | 0% | |
| Casos com abertura de inquérito pelos órgãos judiciais | 4 | 5,3% | 3 | 8,3% | 4 | 8,3% | |
| Intervenções por iniciativa do CCAC | 34 | 45,4% | 6 | 16,7% | 2 | 4,2% | |
|
Total |
75 | 100,0% | 36 | 100,0% | 48 | 100,0% | |
No âmbito da provedoria de justiça, foram recebidas 155 queixas e participações em 2009. Juntados os transitados de 2008, os casos tratados no ano de 2009 atingiram 202, dos quais 184 foram dados concluidos e arquivados. Destes, para além dos 8 casos tratados com instrução de processo, os restantes 176 foram tratados flexivelmente por forma de averiguação preliminar, transferência para outras instituições, consulta de documentos ou reunião. A par disso, foram 108 os casos em que, realizadas uma análise preliminar, não foram detectados indícios de ilegalidade ou irregularidade administrativa. Os pedidos de consulta em 2009 totalizaram 566.
SECÇÃO II
COMBATE À CORRUPÇÃO
I. Número de denúncias e de processos instruídos
Durante o ano de 2009, foram registados 768 casos de incidência criminal, correspondendo a um aumento de 38,9% em relação aos 553 verificados em 2008. Dos 768 casos, 107 reuniram condições para serem investigados. Somando o número de processos transitados de 2008 em 2009, cifram-se num total de 194 casos, correspondendo a um ligeiro decréscimo de 1,5% comparativamente com os 197 casos do ano anterior.
Em 2009, 44 casos de natureza penal foram instruídos, apresentando um crescimento relativamente aos 31 casos registados em 2008. Juntando os 65 casos transitados do ano anterior, o CCAC necessita de instruir um total de 109 de processo de natureza penal.
Para além disso, em 2009 foi solicitado a este Comissariado apoio, por parte de autoridades do exterior, para a investigação de 13 casos de natureza criminal. Somados aos 14 casos transitados de 2008, registaram-se um total de 27 casos desta natureza.
ESTATÍSTICA DOS CASOS RECEBIDOS PELA DIRECÇÃO DOS SERVIÇOS CONTRA A CORRUPÇÃO EM 2008 E 2009
| Casos | 2008 | 2009 | Variação |
| Total de casos recebidos | 796 | 923 | +16% |
| Casos de incidência criminal | 553 | 768 | +38,9% |
| Casos com condições para serem investigados | 88 | 107 | +21,6% |
| Total de casos com condições para serem investigados (incluídos os casos transitados do ano anterior e os reabertos no ano corrente) | 197 | 194 | -1,5% |
| Processos instruídos | 31 | 44 | +41,9% |
II. Sumário de processos findos
Durante o ano de 2009, foram dados como findos 86 processos. De entre eles, 28 foram encaminhados para o Ministério Público e 58 arquivados após a competente investigação. Comparando com 2008, verificou-se, em 2009, um aumento de 87% no que diz respeito aos processos concluídos. Em relação aos processos encaminhados para o Ministério Público tiveram um crescimento significativo, para o dobro, e quanto aos processos arquivados após investigação, assistiu-se a um aumento de 70,6%, sendo este um ano com um grau de eficiência mais elevado no tratamento dos processos, em comparação com os últimos anos.
ESTATÍSTICA DOS CASOS CONCLUÍDOS PELA DIRECÇÃO DOS SERVIÇOS CONTRA A CORRUPÇÃO EM 2008 E 2009
| Processos | 2008 | 2009 | Variação |
| Processos encaminhados para o Ministério Público | 10 | 28 | +180% |
| Processos terminados na sequência de investigação | 34 | 58 | +70,6% |
| Processos arquivados após novas investigação | 2 | 0 | -- |
| Processos criminais concluídos | 46 | 86 | +87% |
Resumo de processos investigados pelo CCAC:
1. Certos trabalhadores do estabelecimento prisional, suspeitos de recepção de vantagens ilícitas com vista a transportar equipamentos de comunicações para uso dos reclusos, foram detidos pelo pessoal deste Comissariado e o caso foi encaminhado para o órgão judicial competente.
2. Seis agentes das Forças de Segurança entregaram atestados médicos ao serviço a que pertencem para justificar a ausência, e deslocaram-se depois à China Continental. Os mesmos foram investigados por este Comissariado e o caso foi remetido ao Ministério Público.
3. Um trabalhador de um determinado serviço, suspeito de revelar e de obter informações internas na ocasião do tratamento de casos que envolvem direitos e interesses laborais a uma entidade patronal, pedindo-lhe, em troca, uma vantagem, foi investigado por este Comissariado e o caso foi encaminhado para o Ministério Público.
4. Um candidato a condutor de veículos pesados de mercadorias foi detido na sequência da tentativa de oferecer uma vantagem ilícita de trezentas patacas ao examinador de condução, na expectativa de, com a oferta, passar a prova. O caso foi encaminhado depois para o Ministério Público.
5. De acordo com uma notificação do Tribunal Judicial de Base a este Comissariado, dois guardas policiais teriam instigado menores a prestar falsas declarações, além de ter aliciado terceiros, por diversas vezes, para o tráfico de droga e ter praticado o crime de favorecimento pessoal. Após investigações, o caso foi remetido para o Ministério Público.
6. O trabalhador de uma entidade autónoma é suspeito de ter usado um certificado de habilitações do ensino secundário falso para ingressar na função pública. Após investigação foi acusado da prática de crime de falsificação de documentos.
7. Com base numa participação, este Comissariado investigou um trabalhador de um determinado serviço público que teria deixado o seu amigo usar, durante 14 meses, os lugares de estacionamento reservados àquele serviço.
8. Este Comissariado recebeu uma queixa contra um trabalhador de uma entidade autónoma que teria alegadamente exagerado ou prestado informações falsas sobre o salário por hora de trabalhadores a tempo parcial, apropriando-se do excedente. Foi investigado pela prática do crime de peculato.
9. Este Comissariado recebeu uma queixa, encaminhada por um serviço, contra um elemento da chefia suspeita da prática de irregularidades na gestão financeira. Após investigação do CCAC, suspeitou-se que este elemento tivesse prestado falsas informações sobre as horas de serviço prestadas por trabalhadores a tempo parcial. Além disso, o referido elemento ter-se-ia aproveitado das suas funções para se apropriar do remanescente de verbas públicas destinadas às actividades organizadas pelos serviços a que pertence. Todo o dinheiro ilicitamente apropriado era colocado num «pequeno cofre» instalado pelo próprio elemento da chefia. É suspeito ainda que ele tenha falsificado documentos e obtido, de forma ilícita, cupões de compras. A pessoa foi investigada pela prática de crimes de falsificação de documentos e de concussão.
10. Este Comissariado recebeu uma participação e lançou investigação contra um elemento da chefia de uma determinada entidade autónoma, alegando que ele teria adjudicado projectos de obras e adquirido bens e serviços a empresas possuídas ou administradas por um familiar seu.
11. Com base numa participação contra um assistente de uma instituição de ensino superior alegado em não ter cumprido a obrigação de dar aulas previstas no programa lectivo, entregando todo o seu trabalho docente a terceiros sem as qualificações devidas, o CCAC investigou e apurou que, no decorrer do ano lectivo de 2007/2008, o assistente envolvido não procedeu aos respectivos trabalhos de ensino e fez-se substituir secretamente por pessoa sem as devidas qualificações académicas, sem autorização nem conhecimento da referida instituição de ensino superior, tendo, no entanto, auferido da referida instituição um total de mais de 400 mil patacas de remunerações. O assistente envolvido foi detido por suspeita de crime de burla.
12. Foi apresentada uma participação a este Comissariado que relatava o facto de um funcionário público de uma entidade autónoma ter alegadamente frequentado casinos após ter conseguido atestados médicos por doença. Em resultado da investigação, foi descoberto que o referido funcionário obtinha, por várias vezes, atestados médicos deste Fevereiro de 2009 e que, ao invés de seguir as indicações médicas de permanência no domicílio, ia jogar com frequência para os casinos. A sua actuação é suspeita de ter integrado na prática de burla.
13. De acordo com uma participação apresentada a este Comissariado, foram investigados guardas policiais que teriam alegadamente cobrado vantagens indevidas durante a prestação de «serviço gratificado». Os referidos guardas foram detidos, sendo outros três suspeitos da prática de crime de corrupção passiva para acto lícito. Para além disso, três trabalhadores de construção civil foram suspeitos da prática do crime de corrupção activa.
14. O Comissariado recebeu uma participação contra um elemento da chefia dum serviço público suspeito da prática do crime de abuso de poder. Em resultado da investigação, descobriu que esse elemento abusou das suas funções exigindo os seus subordinados fazerem trabalhos de recepção em prol da sua família, sendo a sua conduta suspeita da prática de abuso de poder.
15. Na sequência duma participação que tem como visado um responsável de uma determinada entidade autónoma, alegando que teria abusado das suas funções para adjudicar secretamente a impressão de publicações, a prestação de serviços de limpeza e a aquisição de monitores a uma empresa determinada, foi aberto processo de inquérito para a investigação da eventual prática dos crimes de abuso de poder, burla e corrupção passiva para acto ilícito.
16. Durante a investigação de um caso de fraude sobre a concessão de obras por pessoal de uma entidade autónoma, este Comissariado descobriu que um funcionário tem prestado, intencionalmente, informações falsas na apresentação da sua declaração de rendimentos e interesses patrimoniais e que o seu cônjuge violou o dever de colaboração, tendo este caso sido instruído para investigação.
17. Foi recebida neste Comissariado uma queixa transmitida pelo Fundo de Pensões contra um guarda aposentado que alegadamente teria obtido, por meios fraudulentos, o subsídio de família. Em resultado das investigações efectuadas, apurou-se que o indivíduo referido ocultou, desde 1991 a 2007, o facto de a sua mulher auferir mensalmente rendimentos próprios superiores ao limite permitido por lei para a atribuição do subsídio, sendo a sua conduta suspeita de crime de burla.
III. Casos de corrupção eleitoral descobertos
Foi apresentada ao CCAC uma participação contra a eventual prática de corrupção eleitoral organizada, com vista a influenciar o sentido de voto dos eleitores. Levada a cabo a respectiva investigação, apurou-se que determinadas pessoas, por intermédio de terceiros, procuraram induzir os eleitores, de forma organizada, a entregar os respectivos elementos de identificação e a votar na determinada lista para as eleições da Assembleia Legislativa, em troca da retribuição no valor de 500 a 700 patacas após as eleições. O grupo referido recolheu uma lista de mais de 200 eleitores suspeitos. Por suspeita de ter integrado na corrupção eleitoral activa, 23 pessoas foram remetidas para o Ministério Público.
No dia 20 de Setembro, dia das eleições para 4.ª Assembleia Legislativa, o CCAC recebeu 56 denúncias de irregularidades eleitorais, apresentadas por candidatos e cidadãos, o que representa uma diminuição de 40% em comparação com as últimas eleições. Foram ainda recebidos 9 pedidos de informação sobre assuntos eleitorais, menos 70% relativamente às últimas eleições.
Antes de abertura das assembleias de voto, os investigadores do CCAC dividiram-se em vários grupos, no intuito de exercer acções de prevenção contra a corrupção e fraude eleitoral, por várias zonas de Macau. Face a suspeitas de campanha eleitoral, o pessoal do CCAC empreendeu várias acções de advertência, que foram voluntariamente acatadas pelos indivíduos envolvidos. Em relação às 56 denúncias de irregularidades eleitorais, a maioria foi de propaganda eleitoral ilegal. Relativamente a algumas denúncias sobre a compra de votos por listas de candidatura, apurou-se, após a competente investigação, serem as mesmas infundadas.
No dia das eleições para a Assembleia Legislativa, em 2009, o CCAC recebeu uma participação contra um indivíduo que se suspeitava de ter feito propaganda eleitoral ilícita quando fornecia transporte aos eleitores. O resultado das investigações revelou que o condutor, de apelido Hui, deu instruções aos eleitores para que votassem numa determinada lista. Hui foi detido em flagrante por agentes do CCAC, por suspeita de ter envolvido na propaganda eleitoral ilícita no dia das eleições. O caso foi julgado em processo sumário e o arguido foi condenado ao pagamento de uma multa no valor de 9 600 patacas.
Fazendo um balanço geral da votação nas eleições para a Assembleia Legislativa, concluiu-se que todas as listas de candidatura se contiveram não havendo irregularidades dignas de nota nem acções de fraude eleitoral graves.
IV. Cooperação transfronteiriça e cooperação judiciária internacional
Cooperar com as autoridades do exterior na investigação de casos é uma das tarefas importantes do CCAC. Em 2009, por solicitação das autoridades judiciais da China Continental, de Hong Kong e de outras regiões, o CCAC prestou apoio para a investigação de 13 casos, para além dos 14 já iniciados no ano anterior. De entre estes casos, 16 foram concluídos e 11 continuam pendentes. Este Comissariado contou igualmente com o apoio de investigação de autoridades do exterior em 17 vezes, obtendo informações cruciais para o avanço da investigação dos processos.
No decurso do caso relacionado com o ex-Secretário para os Transportes e Obras Públicas, Ao Man Long, foi descoberto de que recebia inúmeras vantagens ilícitas em Hong Kong e no Reino Unido. Face a isto, o CCAC solicitou, através do Governo da Região Administrativa Especial de Macau, aos respectivos países ou regiões, cooperação judiciária com vista a obter provas sobre as contas bancárias envolvidas no sentido de possibilitar o trabalho de recuperação das vantagens ilícitas recebidas pelo ex-Secretário. Em Fevereiro de 2009, o Tribunal Superior de Hong Kong decidiu restituir ao Governo da RAEM as vantagens ilícitas que Ao Man Long detinha em Hong Kong. Segue-se uma série de procedimentos até Novembro do mesmo ano, altura em que as vantagens ilícitas no valor de 360 milhões de dólares de Hong Kong, depositados em contas bancárias de Hong Kong por Ao Man Long, foram totalmente recuperadas e retribuídas ao Cofre do Governo da RAEM.
É realizado, anualmente, pelas autoridades contra a corrupção de Guangdong, Hong Kong e Macau, um colóquio sobre cooperação na investigação de casos, que visa essencialmente o intercâmbio de experiências e a avaliação das acções de cooperação prosseguidas no ano anterior. Entre 29 e 31 de Outubro de 2009, o CCAC realizou o «5.º Colóquio sobre Cooperação na Investigação de Casos em Guangdong, Hong Kong e Macau», que contou com a presença de representantes da Suprema Procuradoria do Povo e do Gabinete para os Assuntos de Hong Kong e Macau do Conselho de Estado, para além do pessoal das autoridades das três regiões, pertencentes à respectiva área.
SECÇÃO III
PROVEDORIA DE JUSTIÇA
Em 2009, o Comissariado contra a Corrupção tem continuado a desempenhar um importante papel no que respeita aos trabalhos de provedoria de justiça, fiscalizando a legalidade e o mérito dos procedimentos administrativos junto dos serviços públicos, assumindo devidamente as suas funções para melhorar a eficiência administrativa e assegurar o estrito cumprimento da lei na actuação administrativa. Apesar dos resultados alcançados terem ficado aquém dos objectivos pré-definidos, estamos convictos de que através do aperfeiçoamento do regime, da experiência acumulada e do aumento do nível funcional dos trabalhadores, o CCAC reunirá condições para aumentar a sua capacidade de tratamento dos casos de provedoria de justiça, bem como para promover e implementar a consciência de «administrar de acordo com a lei» no intuito de elevar, na generalidade, o nível da actuação da Administração.
O relatório de actividades do CCAC apresenta uma análise e um balanço dos trabalhos desenvolvidos em 2009 pelo CCAC nos seguintes aspectos no âmbito da provedoria de justiça, nomeadamente:
(1) Pedidos de apoio e sua natureza;
(2) Cooperação com outros serviços públicos, especialmente nas acções de pesquisa do funcionamento dos serviços;
(3) Seminários e intercâmbios;
(4) Cooperação com o exterior.
II. Quantidade de pedidos de apoio e sua natureza
Ponto da situação em relação ao tratamento de casos em 2009:
- • Pedidos de consulta: 566 casos
- • Queixas e participações: 155 casos
Em 2009, os pedidos de apoio recebidos pelo CCAC totalizaram 566, o que corresponde a uma descida de 11% comparativamente com o ano anterior. Os pedidos de apoio mais frequentes continuaram a estar relacionados com o regime da função pública, as infracções à legislação rodoviária, obras ilegais, assuntos municipais e conflitos laborais. É de notar que os pedidos de informação relativos a obras ilegais, infracções à legislação rodoviária e questões de trânsito registaram uma tendência decrescente.
A quantidade de pedidos de informação relacionados com as obras ilegais registou uma tendência decrescente graças às acções de sensibilização desenvolvidas pela Direcção dos Serviços de Solos, Obras Públicas e Transportes, que visaram reforçar a divulgação dos critérios e das formas de tratamento dos casos de obras ilegais. Quanto às infracções à legislação rodoviária, notou-se também a queda na quantidade de pedidos de informação apresentados junto do CCAC com a entrada em vigor da «Lei do Trânsito Rodoviário» e a adopção de medidas de divulgação dos critérios de execução de acordo com a lei e dos procedimentos de punição por parte das autoridades competentes.
É importante realçar que o número de pedidos de apoio relativos à elaboração do código da integridade (designadamente no que respeita a acumulação de funções; conflito de interesses; funcionamento dos serviços ou elaboração do código de conduta de diferentes sectores, etc.) tem registado um aumento de duas décimas, em consequência do surgimento de dúvidas sobre a elaboração do código de conduta interna e de problemas relacionados com a primeira fase de implementação do mesmo.
Foi criado ainda um «Hot-Line»[1] no âmbito da provedoria de justiça para uniformizar e concentrar a prestação de esclarecimentos aos residentes por parte dos funcionários do CCAC, reforçando assim os serviços de primeira linha.
———
[1]
Número de telefone:
28286606.
Assuntos constantes dos pedidos de apoio e consulta na área da provedoria de justiça em 2009:
| Assuntos | N.º de pedidos |
| Regime da função pública (direitos e interesses do pessoal, recrutamento, disciplina e conduta pessoal, declaração de rendimentos e interesses patrimoniais) | 124 |
| Infracções à legislação rodoviária | 47 |
| Orientações para uma Conduta Íntegra | 43 |
| Conflitos laborais | 31 |
| Obras ilegais | 26 |
| Assuntos municipais | 25 |
| Assuntos fiscais | 17 |
| Competências e atribuições do CCAC | 15 |
| Trânsito | 14 |
| Cuidados de saúde | 14 |
| Habitação económica e social | 14 |
| Segurança social | 13 |
| Aquisição pública | 11 |
| Trabalho ilegal | 10 |
| Assistência social | 8 |
| Fiscalização da utilização de prédios urbanos | 7 |
| Direito de residência | 6 |
| Poluição sonora | 5 |
| Educação | 4 |
| Sigilo Pessoal | 4 |
| Outros procedimentos irregulares | 37 |
| Fora da competência do CCAC (sector privado, matérias penais e acções judiciais) | 91 |
|
Total |
566 |
Assuntos constantes dos casos da área da provedoria de justiça:
| Assuntos | N.º de casos |
| Regime da função pública (direitos e interesses do pessoal, recrutamento, gestão interna e disciplina) | 41 |
| Habitação social e económica | 13 |
| Obras ilegais | 11 |
| Fiscalização da utilização de prédios urbanos | 11 |
| Aquisição pública | 7 |
| Prestação de informações | 7 |
| Assuntos municipais | 6 |
| Conflitos laborais | 6 |
| Segurança social | 5 |
| Assuntos fiscais | 5 |
| Infracções à legislação rodoviária | 5 |
| Educação e cuidados de saúde | 4 |
| Exercício ilegal de actividades | 4 |
| Registo predial | 4 |
| Direito de residência | 3 |
| Outros procedimentos irregulares | 23 |
|
Total |
155 |
Em 2009, o CCAC recebeu 155 queixas no âmbito de provedoria de justiça, a que acrescentam 62 casos transitados de 2008, totalizando-se 217 casos, dos quais 15 eram repetidos (por tratarem de mesma matéria) que não entram para a estatística, o que dá origem ao número total de 202 casos para tratar em 2009. Destes 184 já se encontram findos, representando uma taxa de resolução de 91%, notando-se a um aumento da taxa de resolução (77%). Destes, 176 casos foram tratados de forma sumária, ou seja, por meio de consulta de documentos, apresentado directamente medidas de aperfeiçoamento.
Os casos de provedoria de justiça em 2009 foram tratados da seguintes forma:
| Razões de arquivamento | N.º de casos |
| Sem indícios de ilegalidade ou irregularidade administrativa | 108 |
| Casos adequadamente tratados pelos serviços visados (através da intervenção formal ou informal do CCAC) | 50 |
| Insuficiência de informação | 15 |
| Fora da competência do CCAC | 2 |
| Outros | 9 |
|
Total |
184 |
III. Investigação mediante instrução de processo e emissão de recomendações e sugestões
Em 2009, entre os casos, objecto de profunda investigação e de arquivo pelo CCAC, contam-se três casos que foram instruídos e investigados em 2008, e que culminaram com a emissão de recomendações por parte do Comissariado, tendo estas sido aceites por parte dos respectivos serviços no primeiro trimestre do ano de 2009. (Vide o anexo do Relatório de Actividades do CCAC de 2008)
Relativamente aos casos que envolveram a Fundação Macau e o Fundo para o Desenvolvimento das Ciências e da Tecnologia, já em 2008 aceitaram as sugestões emitidas pelo CCAC. Tendo a Fundação Macau aceitado ainda em adoptar medidas de aperfeiçoamento do respectivo funcionamento, o que levou ao arquivamento dos casos.
Outro caso que foi instruído em 2008 e concluída a sua análise em 2009, está relacionado com a fiscalização das habitações económicas. Relativamente a outros dois casos (concurso e procedimentos de atribuição) que foram instruídos e analisados em 2009, as respectivas recomendações, emitidas pelo CCAC, foram aceites pelas autoridades competentes. Os três casos encontram-se já arquivados e os respectivos sumários podem ser encontrados no ponto 9 do presente capítulo.
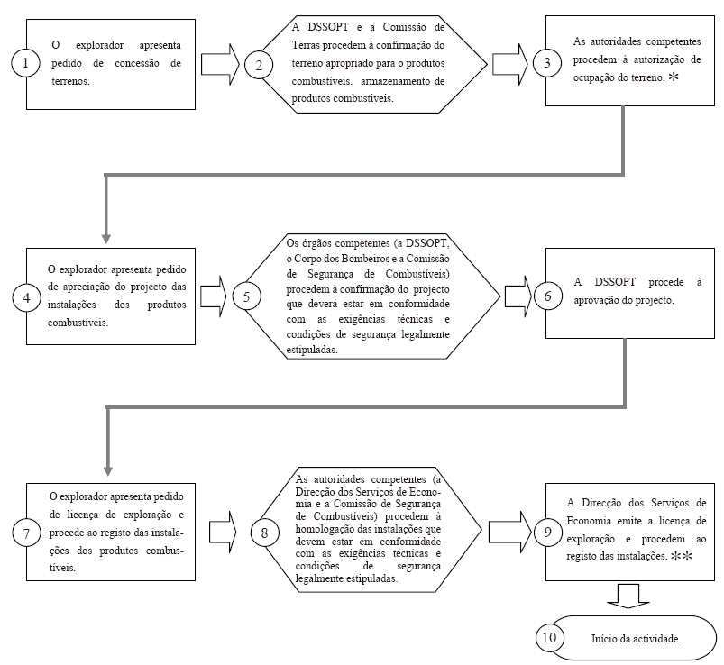
Entretanto, o CCAC concluiu ainda o processo de investigação e análise da «legalidade dos armazéns intermediários de combustíveis» e da «Exposição Comemorativa do 10.º Aniversário do Estabelecimento da Região Administrativa Especial de Macau em Pequim», emitindo as respectivas recomendações que foram já aceites pelos serviços competentes, considerando-se, por isso, findos os respectivos trabalhos de acompanhamento.
IV. Pesquisa de funcionamento dos Serviços
Em 2009, o CCAC continuou a desenvolver, conjuntamente com outros serviços públicos, no âmbito da pesquisa de funcionamento dos mesmos, tendo sugerido um conjunto de medidas de aperfeiçoamento que visam elevar a eficiência dos respectivos serviços.
(I) Direcção dos Serviços de Identificação
1. O CCAC e a DSI realizaram conjuntamente uma pesquisa sobre o funcionamento dos procedimentos relativos ao «Direito à residência e questões da nacionalidade» junto do Departamento de Identificação de Residentes, tendo sido acordadas, em Julho de 2009, as seguintes medidas de melhoria:
Direito à residência:
1) Aperfeiçoar o conteúdo das instruções internas sobre os critérios de apreciação do pedido de Certificado de Confirmação do Direito de Residência e através da experiência na prática, adicionar casos típicos que sirvam de referência na «presunção» do requerente que tenha residido habitualmente em Macau.
2) Fornecer ao requerente mais informação sobre as formalidades de apreciação do pedido de Certificado de Confirmação do Direito de Residência, como, por exemplo, quando é indeferido o pedido apresentado pelo requerente por falta de documentos comprovativos do período de residência em Macau, tanto em tempo parcial como em períodos sucessivos.
3) Actualizar a informação constante da respectiva página electrónica, disponibilizando esclarecimentos detalhados sobre os requisitos legalmente exigidos para a obtenção do estatuto de residente permanente por parte dos interessados que possuem «Título de Residência Permanente».
4) Relativamente aos pedidos de informação sobre os casos em concreto (incluindo pedidos de informação por telefone e pessoalmente) serão os mesmos registados no sistema informático.
5) Os menores que reúnam os requisitos estabelecidos na alínea 10) do n.º 1 do artigo 1.º da Lei n.º 8/1999, de 20 de Dezembro, não necessitam de apresentar a «Declaração de Macau como local de domicílio permanente» para a confirmação do estatuto de residente permanente, depois de completar os 18 anos de idade.
Por outro lado, relativamente aos indivíduos que reúnam os requisitos estabelecidos nas alíneas 9) e 10) do n.º 1 do artigo 1.º da referida Lei, o ofício que lhes é enviado pela Direcção dos Serviços de Identificação contém a menção de que «se deixarem de residir habitualmente em Macau por um período superior a 36 meses consecutivos perdem o direito de residência».
6) Tanto as informações a prestar sobre o pedido do «Certificado de Confirmação do Direito de Residência» como a página electrónica da Direcção dos Serviços de Identificação, devem conter a indicação de que «os indivíduos de ascendência chinesa e portuguesa, que tenham o seu domicílio permanente em Hong Kong, devem apresentar sempre o passaporte da RAEHK (caso o possuam).»
Requerimentos relativos à nacionalidade:
1) Indicar claramente por escrito, os critérios de apreciação da nacionalidade de indivíduos de ascendência chinesa e portuguesa.
2) Relativamente às situações em que é exigida a apresentação do certificado do registo criminal, deve aperfeiçoar-se o respectivo modelo de requerimento, os panfletos informativos, a página electrónica e as orientações de trabalho, de forma a conter a informação de que «Os requerentes de aquisição da nacionalidade chinesa devem sempre declarar os locais onde têm residido durante mais de seis meses e entregar um certificado de registo criminal emitido pelas respectivas entidades competentes.»
2. Sobre o funcionamento da Divisão do Registo Criminal, foram acordadas entre o CCAC e a DSI várias medidas de melhoria, nomeadamente, o reforço da divulgação das formalidades relativas ao pedido do certificado de registo criminal; a melhoria dos procedimentos de emissão do certificado de registo criminal e do certificado do registo especial de menores; a revisão das instruções de trabalho sobre a periodicidade de arquivamento e a destruição da respectiva documentação, bem como o aperfeiçoamento do mecanismo de depósito de documentos.
(II) Direcção dos Serviços de Solos, Obras Públicas e Transportes
Continuar a acompanhar os trabalhos relativos à pesquisa do funcionamento da Divisão de Fiscalização do Departamento de Urbanização da Direcção dos Serviços de Solos, Obras Públicas e Transportes, referente ao ano de 2006; proceder a estudos e apresentar sugestões de melhoria sobre a revisão do Regulamento Geral da Construção Urbana e do Regulamento da Utilização de Prédios Urbanos, sobre a aplicabilidade das regras de autorização de obras, sobre os critérios de isenção dos requisitos do sistema de segurança contra o incêndio, e sobre a sistematização do mecanismo de concurso público das obras públicas com processo de consulta (incluindo a base de dados de empreiteiros dos concursos públicos com processo de consulta).
(III) Direcção dos Serviços de Saúde
Dar acompanhamento aos trabalhos de pesquisa do funcionamento da Direcção dos Serviços de Saúde, especialmente no que diz respeito ao mecanismo de gestão do sistema electrónico de controlo de assiduidade e pontualidade do respectivo pessoal; ao mecanismo de pedido e entrega do atestado médico e do relatório médico (com carácter urgente); ao mecanismo das regras de espera nas urgências hospitalares bem como ao ponto de situação da elaboração do «Termo de Concordância com a Intervenção Cirúrgica» e do «Termo de Consentimento Informado».
V. «Plano para uma Gestão Íntegra»
Gestão íntegra nos serviços públicos
O «Plano para uma Gestão Íntegra» lançado em finais de Agosto de 2007, com a duração de dois anos, contou com a participação de todos os serviços e entidades públicas e alcançou os resultados pré-definidos. Concluída a primeira fase do «Plano para uma Gestão Íntegra», todos os serviços elaboraram o seu código de integridade interno, tendo assim cumprido a exigência mínima estabelecida. Alguns serviços já procederam à avaliação da experiência inicial da aplicação do respectivo código interno e ao seu aperfeiçoamento. Outros elaboraram ainda instruções sobre os procedimentos da aquisição de bens e serviços bem como as actividades diárias.
Em termos gerais, um número significativo de serviços melhoraram o funcionamento e a transparência nos procedimentos de trabalho e aperfeiçoaram os mecanismos de tratamento e consulta de informações. Relativamente aos funcionários públicos em geral, nota-se uma maior sensibilização junto dos mesmos, relativamente a impedimentos e aceitação de vantagens e à prevenção de conflitos de interesses. Com base nos resultados alcançados na primeira fase do «Plano para uma Gestão Íntegra», foram definidos novos objectivos para a segunda fase do respectivo Plano, e o CCAC irá executar e implementar gradualmente este projecto.
VI. «Programa de Bolsas para o Estudo Comparativo de Sistemas de Provedoria de Justiça na Ásia»
No âmbito deste programa, organizado conjuntamente pelo CCAC e pela Fundação Macau, foram finalizados dois trabalhos de investigação alusivos aos temas «Perspectivas Sobre o Rumo de Evolução do Sistema de Provedoria de Justiça de Macau – Estudo Comparativo de Sistemas de Provedoria de Justiça na Ásia» e «Estudo das Experiências de Macau, Coreia do Sul e Índia – Estudo Comparativo de Sistemas de Provedoria de Justiça na Ásia». Os respectivos trabalhos de investigação já se encontram compilados em livro (nas versões chinesa e inglesa), e publicados em finais de 2009.
Em colaboração com o Ministério de Supervisão da República Popular da China e a Comissão Independente contra a Corrupção de Hong Kong, foi realizado, entre 9 e 10 de Novembro do ano passado, pelo CCAC, o Seminário sobre «Actualidade e Perspectivas da Prevenção e Combate à Corrupção no Sector Privado», que contou com a presença de cerca de 200 participantes provenientes da China, Hong Kong e Macau, incluindo membros de órgãos de supervisão, empresários, deputados locais bem como professores e investigadores académicos. O objectivo do Seminário assenta numa reflexão mais aprofundada e na análise das perspectivas no que diz respeito à situação concreta bem como aos trabalhos de prevenção da corrupção no sector privado das três regiões.
Prosseguiu-se em 2009 com a realização de palestras e workshops sobre «conduta íntegra», «aquisição de bens e serviços», «provedoria de justiça», entre outros temas. Entretanto, com a aprovação da «Lei da Prevenção e Repressão da Corrupção no Sector Privado», que vigora a partir do dia 1 de Março de 2010, o CCAC tem desenvolvido um conjunto de acções de promoção e sensibilização bem como trabalhos de prevenção em colaboração com diferentes sectores profissionais, apresentando desta forma os pontos mais importantes da nova Lei, no sentido de elevar o espírito cumpridor da Lei bem como a consciência de conduta íntegra junto do sector privado de Macau.
VIII. Formação de pessoal e intercâmbio com o exterior
No tocante à formação, o pessoal do CCAC participou no curso de formação em assuntos estatais organizado e ministrado pelo Instituto Nacional de Administração da China e no programa de promoção realizado por este Comissariado e a Universidade de Segurança Pública Popular da China. Foram promovidas ainda acções de formação internas a propósito da aprovação da «Lei da Prevenção e Repressão da Corrupção no Sector Privado».
Relativamente ao intercâmbio com o exterior, o CCAC irá continuar a fazer-se representar em seminários e conferências organizadas pelo Instituto Internacional de Ombudsman e por outras organizações internacionais da área da prevenção da corrupção.
SECÇÃO IV
OUTROS ASSUNTOS
I. Grau de integridade avaliado por organizações internacionais
No relatório anual relativo às tendências de corrupção na Ásia, referente ao ano de 2009, publicado pela Political & Economic Risk Consultancy, Macau manteve-se no lugar alcançado em 2008, obtendo 3,75 valores, classificando em 4.º lugar de entre 14 países e regiões asiáticos aí analisados. No «Índice de Percepção da Corrupção», publicado pela «Transparência Internacional», a Região obteve 5,3 valores, classificando em 43.º lugar na posição mundial, de entre mais de 180 países e regiões avaliados, mantendo o mesmo lugar relativamente ao ano anterior, e ocupando o 9.º lugar na Região Ásia-Pacífico.
II. Declaração de rendimentos e interesses patrimoniais
Nos termos do n.º 5 do art. 4.º da Lei n.º 10/2000, compete ao CCAC fiscalizar a licitude e a correcção administrativa de actos que envolvem interesses patrimoniais.
Em 2009, faz 11 anos da entrara em vigor (desde 1998) da Lei da Declaração de Rendimentos e Interesses Patrimoniais, de 1998, entrou em vigor. Ao longo destes 11 anos, o CCAC reforçou a comunicação com serviços públicos e conseguiu a cooperação dos trabalhadores da função pública e respectivos cônjuges ou unidos de facto, não tendo nenhum declarante ou pessoa que se limite a facultar os elementos necessários ao preenchimento da declaração sido juridicamente responsabilizado por falta da entrega da declaração ou pela sua apresentação com irregularidades, tendo os trabalhos relativos à declaração de rendimentos e interesses patrimoniais obtido o resultado desejado.
Em 2009, o CCAC recebeu 12 173 declarações de rendimentos e interesses patrimoniais dos trabalhadores da função pública. Apresenta-se de seguida uma estatística correspondente ao número de declarantes em 2009.
MAPA ESTATÍSTICO DO NÚMERO DE PESSOAS QUE APRESENTARAM DECLARAÇÕES DE RENDIMENTOS E INTERESSES PATRIMONIAIS EM 2009
| Início de funções | 3 295 |
| Alteração da situação jurídico-funcional | 2 782 |
| Cessação de funções | 1 524 |
| Actualização quinquenal | 3 079 |
| Actualização voluntária em razão do cônjuge | 363 |
| Cumprimento do dever de prestação de informações | 923 |
| Actualização voluntária | 207 |
|
Total |
12 173 |
No âmbito das actividades de divulgação e promoção junto da comunidade, o CCAC continuou, em 2009, a realizar sessões de esclarecimento sobre a declaração de rendimentos e interesses patrimoniais destinadas aos serviços públicos que recrutaram um número elevado de trabalhadores. A realização destas sessões de esclarecimento permitiu, por um lado, aos novos trabalhadores da função pública compreender melhor o significado e a importância do dever de apresentação da declaração, bem como conhecer o teor da respectiva legislação, e, por outro lado, auxiliá-los a proceder, na prática, a um correcto preenchimento da declaração. A divulgação e os trabalhos relacionados com a declaração de rendimentos são tarefas contínuas do CCAC que permitem aos funcionários públicos e residentes conhecerem melhor o significado do respectivo regime jurídico, reforçando, deste modo, o apoio e a participação no cumprimento da lei. Nesta medida, com vista a uma edificação de um governo eficiente e transparente, estas acções têm um imenso significado.
O Comissariado contra a Corrupção irá proceder no próximo ano à revisão do Regime Jurídico da Declaração de Rendimentos e Interesses Patrimoniais, incluindo a adopção de um mecanismo de publicitação adequada dos dados patrimoniais dos titulares de cargos públicos. O projecto de revisão desta lei será colocado na agenda num futuro próximo.
III. Acções de formação e intercâmbio
No intuito de reforçar a sua equipa de investigação contra a corrupção, o CCAC realizou o 7.º Curso de Formação para Pessoal Investigador, com a duração de cerca de cinco meses em treino intensivo. Mais de 10 formandos obtiveram avaliação positiva e iniciaram funções como investigadores do CCAC em Março de 2009, reforçando o quadro de pessoal do CCAC com novos elementos de força, assim como dota de maior força de combate para os trabalhos de investigação dos casos relacionados com a corrupção no sector privado no futuro.
O nosso Comissariado tem sempre atribuído grande importância ao desenvolvimento das capacidades de investigação do pessoal investigador. Por este motivo, em 2009, enviou o aludido pessoal para participar em vários cursos de formação, destacando-se os seguintes:
(1) Curso de Formação Profissional para Investigadores, realizado na Universidade Popular de Segurança Pública da China, em Pequim;
(2) «29th Chief Investigators Command Course (CICC)» e «Investigator Induction Course», realizados na Independent Commission Against Corruption (ICAC) de Hong Kong;
(3) Curso sobre o Combate à Corrupção e a Investigação Especial, organizado pela Serious Organised Crime Agency (SOCA) do Reino Unido;
(4) Diversos Estudos Judiciários, Policiais, de Anti-Corrupção e de Informação, entre outros, nos Estados Unidos da América;
(5) Curso de Investigação Financeira Sintética, realizado pela International Law Enforcement Academy, Bangkok (ILEA-Bangkok), na Tailândia;
(6) Curso de Investigação Financeira, realizado pela Polícia de Hong Kong;
(7) Curso de Formação de Técnicas de Investigação Financeira, realizado em Macau pela Criminal Investigation Division, Internal Revenue Service dos Estados Unidos da América.
Em 2009, os formandos do «29th Chief Investigators Command Course (CICC)» e do «Investigator Command Course (2009)» da ICAC de Hong Kong visitaram sucessivamente o nosso Comissariado para intercâmbio de conhecimentos e experiências. Para além disso, o CCAC recebeu também a visita de várias delegações do exterior, nomeadamente, do sector de assuntos policiais e migratórios do Consulado-Geral da Holanda em Hong Kong e Macau, da Polícia da Nova Zelândia, do pessoal do Comissariado Nacional Contra a Corrupção da Tailândia, do Banco Mundial, da Polícia Federal Australiana (AFP) e da Serious Organised Crime Agency (SOCA) do Reino Unido.
O nosso Comissariado enviou ainda elementos seus para participar no 4.º Seminário Internacional da ICAC e visitar a secção de investigação financeira da ICAC. A par disso, destacou também pessoal para a Singapura a fim de visitar o Corrupt Practices Investigation Bureau (CPIB), a Singapore Police Force e a Casino Regulatory Authority, no sentido de reforçar a cooperação com as autoridades deste país, bem como combater, de forma eficiente, os crimes de corrupção e fraude transfronteiriços.
No intuito de preparar, em 2009, o início de funcionamento do sector do jogo e diversões na Singapura, o pessoal da Casino Regulatory Authority daquele país visitaram, por duas vezes, o CCAC de Macau para obter conhecimentos e informações sobre a corrupção relacionada com os casinos. O pessoal do Criminal Investigation Department of Singapore Police Force realizou igualmente o mesmo tipo de intercâmbio. Para além disso, a convite dos referidos departamentos, o CCAC enviou um investigador chefe principal para proferir um discurso alusivo a um tema específico no fórum organizado por estas duas autoridades em conjunto.
Para além do intercâmbio de trabalho, em 16 e 17 de Outubro de 2009, o CCAC destacou também seus elementos para participar nos «4.os Jogos Desportivos dos Agentes de Autoridade das Instituições Contra a Corrupção de Guangdong. Hong Kong e Macau», que se realizaram em Hong Kong, A equipa de Macau manteve o primeiro lugar em basquetebol e ganhou o segundo lugar na modalidade de ténis de mesa.
SECÇÃO V
RELAÇÕES COMUNITÁRIAS E ACTIVIDADES DE SENSIBILIZAÇÃO
I. Breve apresentação sobre relações comunitárias
(I) Sensibilização para a integridade
Desde sempre, o CCAC tem dado grande importância à promoção da integridade dos funcionários públicos e da formação ética dos jovens. Promover a integridade social e ganhar o apoio e a colaboração dos cidadãos na construção de uma sociedade íntegra constituem a missão fundamental do Departamento de Relações Comunitárias no desenvolvimento de acções de sensibilização e comunitárias junto da comunidade.
Apresenta-se, no quadro abaixo, uma estatística do número de sessões, de participantes e de destinatários das palestras organizadas pelo CCAC ao longo dos anos.
ESTATÍSTICA DAS PALESTRAS REALIZADAS ENTRE 2000 E 2009
| 2000 | 2001 | 2002 | 2003 | 2004 | 2005 | 2006 | 2007 | 2008 | 2009 | ||
| Funcionários públicos | N.º de sessões | 23 | 94 | 132 | 132 | 51 | 173 | 67 | 88 | 64 | 78 |
| N.º de participantes | 855 | 5 209 | 7 435 | 11 385 | 1 752 | 20 228 | 3 340 | 4 731 | 2 842 | 3 165 | |
| Estudantes e formandos | N.º de sessões | 10 | 21 | 40 | 50 | 301 | 175 | 263 | 182 | 285 | 243 |
| N.º de participantes | 886 | 5 386 | 3 271 | 6 105 | 27 483 | 12 430 | 18 902 | 14 300 | 29 696 | 23 724 | |
| Professores | N.º de sessões | --- | --- | --- | 24 | --- | --- | --- | --- | --- | --- |
| N.º de participantes | --- | --- | --- | 810 | --- | --- | --- | --- | --- | --- | |
| Membros de associações | N.º de sessões | 14 | 19 | 10 | 6 | 22 | 17 | 25 | 13 | 9 | 36 |
| N.º de participantes | 1 678 | 1 736 | 493 | 190 | 890 | 876 | 1 010 | 413 | 327 | 2 637 | |
| Trabalhadores de instituições de crédito | N.º de sessões | 6 | 4 | 2 | 6 | 8 | 3 | 2 | 1 | 1 | 2 |
| N.º de participantes | 220 | 132 | 55 | 316 | 538 | 135 | 75 | 90 | 100 | 170 | |
| Trabalhadores de entidades de utilidade pública e do sector privado | N.º de sessões | --- | 2 | 1 | --- | 3 | 3 | 9 | 16 | 18 | 9 |
| N.º de participantes | --- | 70 | 25 | --- | 105 | 154 | 393 | 586 | 535 | 340 | |
|
Total |
N.º de sessões | 53 | 140 | 185 | 218 | 385 | 371 | 366 | 300 | 377 | 368 |
| N.º de participantes | 3 639 | 12 533 | 11 279 | 18 806 | 30 768 | 33 823 | 23 720 | 20 120 | 33 500 | 30 036 |
Em 2009, o CCAC continuou a desenvolver, de forma contínua e sistemática, acções de sensibilização e de relações comunitárias, tendo como ponto de partida a realidade do desenvolvimento social. Foram organizadas 368 palestras, colóquios e workshops, contando com a participação de mais de 30 036 pessoas. Apresenta-se, no quadro abaixo, uma estatística das actividades acima referidas.
ESTATÍSTICA DAS PALESTRAS, COLÓQUIOS E WORKSHOPS REALIZADOS EM 2009
| Destinatários | Natureza/Tema da actividade | N.º de sessões | N.º de participantes | Total |
| Trabalhadores da função pública | Sessão de esclarecimento sobre «Carácter nobre, conduta íntegra» | 3 | 75 | 3 165 |
| Programa de formação essencial para os trabalhadores da função pública | 51 | 1 722 | ||
| Workshop sobre gestão da integridade | 2 | 80 | ||
| Procedimento de aquisição de bens e serviços | 4 | 105 | ||
| Integridade e dedicação ao público | 10 | 720 | ||
| Consciência de integridade | 7 | 363 | ||
| Eleições Limpas | 1 | 100 | ||
| Estudantes do ensino primário | Nova Geração Íntegra — Programa de Educação para a Honestidade dos Alunos do Ensino Primário | 131 | 4 550 | 4 995 |
| Sessão comemorativa do Dia Mundial da Criança | 13 | 445 | ||
| Estudantes do ensino secundário | Programa da Educação para a Honestidade da Juventude | 45 | 10 606 | 17 237 |
| Programa da Educação para o Teatro em Escolas Secundárias | 10 | 1 875 | ||
| Palestra sobre «Consciência de Integridade» | 6 | 157 | ||
| Eleições Limpas | 18 | 4 599 | ||
| Estudantes do ensino superior | Eleições Limpas | 13 | 1 178 | 1 242 |
| Palestra sobre «Consciência de Integridade» | 2 | 64 | ||
| Formandos | Palestra sobre «Consciência de Integridade» | 5 | 250 | 250 |
| Associações | Palestra sobre «Consciência de Integridade» | 3 | 95 | 2 637 |
| Eleições Limpas | 33 | 2 542 | ||
| Instituições de crédito, entidades de utilidade pública e entidades privadas | Palestra sobre «Consciência de Integridade» | 7 | 330 | 510 |
| Palestra sobre «Carácter nobre, conduta íntegra» | 4 | 180 | ||
|
Total |
368 | 30 036 | ||
Apresentam-se, de forma discriminada, as várias acções de sensibilização sobre o combate à corrupção e o sentido da integridade:
1. Acções de sensibilização destinadas a funcionários públicos
Em 2009, o CCAC organizou 78 palestras, subordinadas a diversos temas, destinadas aos trabalhadores da função pública no intuito de elevar o seu sentido de integridade e de dedicação ao público. Estiveram presentes 3 165 participantes.
STATÍSTICA DAS PALESTRAS E SESSÕES DE ESCLARECIMENTO DESTINADAS A FUNCIONÁRIOS PÚBLICOS EM 2009
| Tema | Entidade | Destinatários | N.º de sessões | N.º de participantes |
| Sessão de esclarecimento sobre integridade | Direcção dos Serviços para os Assuntos de Tráfego | Trabalhadores | 2 | 55 |
| Gabinete de Apoio ao Secretariado Permanente do Fórum para a Cooperação Económica e Comercial entre a China e os Países de Língua Portuguesa | Trabalhadores | 1 | 20 | |
| Programa de formação essencial para os trabalhadores da função pública | Serviços públicos | Trabalhadores em início de funções | 51 | 1 722 |
| Workshop sobre a gestão de integridade | Direcção dos Serviços de Solos, Obras Públicas e Transportes | Pessoal
profissional Trabalhadores da linha de frente Técnicos Trabalhadores não especializados da linha de frente |
2 | 80 |
| Programa sobre maior integridade | Escola Superior das Forças de Segurança | Curso de formação para o acesso às categorias de subchefe da Polícia de Segurança Pública e do Corpo de Bombeiros | 2 | 125 |
| Estabelecimento Prisional de Macau | Curso de formação para o acesso à categoria de subchefe | 1 | 14 | |
| Corpo de Bombeiros | Curso de formação para o acesso à categoria de bombeiro principal | 1 | 43 | |
| Integridade e dedicação ao público | Estabelecimento Prisional de Macau | Guardas prisionais | 1 | 23 |
| Escola Superior das Forças de Segurança | Formandos | 2 | 406 | |
| Direcção dos Serviços de Finanças | Motoristas e auxiliares | 1 | 30 | |
| Serviços de Alfândega de Macau | Formandos | 3 | 117 | |
| Instituto para os Assuntos Cívicos e Municipais | Trabalhadores em início de funções | 1 | 40 | |
| Consciência de integridade | Polícia Judiciária | Formandos do Curso de Formação para Investigador Criminal Estagiário | 1 | 40 |
| Instituto para os Assuntos Cívicos e Municipais | Trabalhadores | 2 | 85 | |
| Direcção dos Serviço de Finanças | Trabalhadores da linha de frente | 2 | 160 | |
| Procedimento de aquisição de bens e serviços | Direcção dos Serviços de Economia | Trabalhadores | 1 | 30 |
| Laboratório de Engenharia Civil | Trabalhadores | 1 | 15 | |
| Centro Hospitalar Conde de São Januário | Pessoal médico e de enfermagem | 2 | 60 | |
| Eleições limpas | Universidade de Macau | Docentes e trabalhadores | 1 | 100 |
|
Total |
78 | 3 165 | ||
2. Acções de sensibilização destinadas a jovens
As acções de sensibilização destinadas aos jovens continuaram a ser uma prioridade em 2009. As mudanças na estrutura das profissões e na expectativa de emprego nos últimos anos em Macau, no contexto do rápido desenvolvimento social, têm influenciado profundamente os jovens e a sua concepção dos valores da vida, ressaltando nessa medida a importância da formação ética da juventude. É uma área a que o CCAC presta muita atenção e em que se propõe avançar com o reforço das respectivas acções.
No âmbito da educação para a honestidade da juventude, o CCAC, reunindo os esforços das suas delegações, contou com o apoio de escolas e de associações juvenis para promover valores éticos junto dos estudantes e jovens.
1) Material didáctico sobre a honestidade destinado aos estudantes do ensino secundário
Com a colaboração das individualidades do sector educativo de Macau, os primeiros 4 volumes da colectânea «Estudar e Pensar», versão experimental de material didáctico de educação ética destinado aos alunos do ensino secundário, foram já concluídos e têm estado a ser utilizados em várias escolas secundárias. No intuito de aperfeiçoar o referido material pedagógico, o CCAC irá oportunamente recolher opiniões junto dos referidos docentes.
Este material tem, na sua totalidade, 8 volumes. Numa primeira fase foram lançados quatro deles, nomeadamente, o «Valor do Dinheiro», a «Honestidade e Rectidão», a «Incorruptibilidade» e as «Eleições Limpas». Os restantes volumes, designadamente, a «Justiça», a «Amizade e Justiça», o «Cumprimento da Lei» e a «Responsabilidade e Dever», serão lançados posteriormente, numa segunda fase.
Esta colectânea vem acompanhada de um conjunto de materiais de apoio, incluindo um manual do professor e um CD-Rom que contem textos, entre outros, vídeos, recortes de jornais, fichas de trabalho, que os docentes poderão seleccionar consoante as necessidades dos alunos e a organização do ano lectivo. Com este material didáctico, o CCAC espera poder aumentar a eficácia da educação para a honestidade da juventude.
2) Educação da honestidade para os estudantes do ensino secundário
O CCAC continua a promover a «Semana da Integridade» e o «Programa da Educação para a Honestidade da Juventude», reforçando gradualmente o sentido de honestidade nos estudantes do ensino secundário. Em colaboração com a Escola Portuguesa e com a Escola Secundária Técnico-Profissional da União Geral das Associações dos Moradores, o CCAC organizou a «Semana de Integridade», junto de cada um dos estabelecimentos de ensino, com o objectivo de formar jovens honestos e rectos.
Em relação ao «Programa da Educação para a Honestidade da Juventude», os principais destinatários são os estudantes dos estabelecimentos de ensino secundário, de língua veicular chinesa. Através da realização de palestras que versaram sobre o valor do dinheiro, o Programa chamou a atenção dos alunos do ensino secundário para a importância da formação para a sua honestidade. Neste âmbito, foram organizadas, em 2009, 45 palestras contando com a participação de 10 606 alunos.
ESTATÍSTICA DOS PARTICIPANTES NO PROGRAMA DA EDUCAÇÃO PARA A HONESTIDADE DA JUVENTUDE EM 2009
| Estabelecimento de ensino | Destinatários | N.º de sessões | N.º de participantes |
| Escola Secundária Tong Sin Tong | Alunos do 1.º, 2.º e 3.º ano do ensino secundário e do 1.º, 2.º e 3.º ano do ensino secundário complementar | 2 | 406 |
| Escola Secundária Cham Son | Alunos do 3.º ano do ensino secundário | 4 | 160 |
| Escola Secundária Luso-Chinesa de Luís Gonzaga Gomes | Alunos do 1.º, 2.º e 3.º ano do ensino secundário e do 1.º e 2.º ano do ensino secundário complementar | 7 | 1 029 |
| Escola Secundária Pui Va | Alunos do 1.º, 2. º e 3.º ano do ensino secundário e do 1.º, 2. º e 3.º ano do ensino secundário complementar | 2 | 900 |
| Escola Secundária Kao Ip | Alunos do 1.º ano do ensino secundário | 1 | 110 |
| Escola Secundária Choi Nong Chi Tai | Alunos do 1.º e 2.º ano do ensino secundário | 2 | 310 |
| Escola Secundária Nocturna Xin Hua | Alunos do 1.º, 2.º e 3.º ano do ensino secundário | 1 | 400 |
| Sheng Kung Hui Escola Choi Kou (Macau) | Alunos do 1.º, 2.º e 3.º ano do ensino secundário | 3 | 575 |
| Colégio Diocesano de São José (2.ª e 3.ª Escolas) | Alunos do 1.º, 2.º e 3.º ano do ensino secundário e do 1.º e 2.º ano do ensino secundário complementar | 4 | 1 267 |
| Colégio de Santa Rosa de Lima (Secções Chinesa e Inglesa) | Alunos do 1.º, 2.º e 3.º ano do ensino secundário e do 1.º, 2.º e 3.º ano do ensino secundário complementar | 15 | 1 519 |
| Escola dos Moradores de Macau | Alunos do 1.º, 2.º e 3.º ano do ensino secundário e do 1.º, 2.º e 3.º ano do ensino secundário complementar | 2 | 550 |
| Escola Fong Chong da Taipa | Alunos do 1.º, 2.º e 3.º ano do ensino secundário e do 1.º, 2.º e 3.º ano do ensino secundário complementar | 1 | 380 |
| Escola Secundária Hou Kong | Alunos do 1.º, 2.º e 3.º ano do ensino secundário e do 1.º ano do ensino secundário complementar | 1 | 3000 |
|
Total |
45 | 10 606 | |
3) Educação da honestidade para os estudantes do ensino primário
Na Delegação do CCAC na Areia Preta, foram realizadas 131 sessões no âmbito do Programa «Nova Geração Íntegra», em que participaram 4 550 alunos oriundos de 25 escolas primárias.
ESTATÍSTICA DOS PARTICIPANTES NA «NOVA GERAÇÃO ÍNTEGRA» EM 2009
| Estabelecimento de ensino | N.º de sessões | N.º de participantes |
| Escola Primária Luso-chinesa da Flora | 2 | 42 |
| Escola Há Ván Châm Vui | 1 | 19 |
| Escola Primária Luso-Chinesa de Tamagnini Barbosa | 8 | 189 |
| Escola Tong Sin Tong | 4 | 139 |
| Escola Primária Oficial Luso-Chinesa Sir Robert Ho Tung | 3 | 80 |
| Escola Secundária Pui Ching | 16 | 716 |
| Escola Kao Yip (Primária e Pré-Primária) Sucursal | 9 | 328 |
| Colégio Perpétuo Socorro Chan Sui Ki | 9 | 405 |
| Escola Choi Nong Chi Tai | 10 | 389 |
| Colégio Diocesano de São José, 5.ª Escola | 2 | 62 |
| Escola Dom João Paulino | 5 | 93 |
| Escola Santa Maria Mazzarello | 4 | 147 |
| Escola Keang Peng (Secção Primária) | 5 | 185 |
| Escola Primária Luso-Chinesa do Bairro do Hipódromo | 3 | 87 |
| Escola Primária Luso-Chinesa do Bairro Norte | 2 | 42 |
| Escola Hoi Fai | 2 | 56 |
| Escola Pui Va | 3 | 43 |
| Escola Pui Tou (Sucursal da Secção Primária) | 11 | 396 |
| Escola Xin Hua | 6 | 212 |
| Colégio Diocesano de São José, 1.ª Escola | 3 | 104 |
| Escola da Sagrada Família | 11 | 375 |
| Colégio do Sagrado Coração de Jesus (Secção chinesa) | 3 | 109 |
| Escola Fukien | 2 | 60 |
| Escola de Aplicação Anexa à Universidade de Macau | 4 | 150 |
| Escola Chong Tak de Macau | 3 | 122 |
|
Total |
131 | 4 550 |
Por ocasião do Dia Mundial da Criança, e à semelhança dos anos anteriores, foram promovidas na Delegação do CCAC na Areia Preta, 13 sessões especiais de sensibilização dedicadas a alunos do ensino primário, aproveitando-se a ocasião para se alertar para a importância da honestidade através do teatro de marionetas.
ESTATÍSTICA DOS ESTUDANTES PARTICIPANTES NAS «SESSÕES ESPECIAIS EM COMEMORAÇÃO DO DIA DA CRIANÇA» EM 2009
| Estabelecimento de ensino | N.º de sessões | N.º de participantes |
| Escola De São José De Ká Hó | 1 | 15 |
| Escola São João de Brito (Sucursal) | 2 | 65 |
| Escola para Filhos e Irmãos dos Operários (Primário) | 5 | 238 |
| Escola Dom João Paulino | 1 | 27 |
| Escola Ling Nam (Primário) | 1 | 34 |
| Escola Luso-Chinesa da Taipa | 3 | 66 |
|
Total |
13 | 445 |
A par disso, o CCAC marcou também a presença nas actividades comemorativas do Dia Mundial da Criança em 2009, organizadas pela Associação Geral dos Operários, em 30 de Maio, no Campo dos Operários das Portas do Cerco. A ideia foi a de permitir aos menores absorver mensagens de honestidade e de cumprimento da lei através da participação nos jogos.
4) Concursos destinados a jovens
a. Concurso de Vídeos Publicitários Anti-Corrupção de Guangdong, Hong Kong e Macau
O CCAC organiza, anualmente, concursos juvenis com temas diversificados para fortalecer o contacto e o intercâmbio com os jovens alunos, a fim de os fazer apreender na concepção de valores éticos. Em finais de 2009, o CCAC alargou o âmbito destes concursos juvenis e, pela primeira vez, cooperou com a Procuradoria Popular de Guangdong e a Comissão Independente contra a Corrupção de Hong Kong, organizando conjuntamente o «Concurso de Vídeos Publicitários Anti-Corrupção de Guangdong, Hong Kong e Macau», uma actividade destinada a estudantes do ensino secundário e universitário.
«A sociedade íntegra começa comigo» é o mote do concurso que terminará em meados de 2010 e que tem por objectivo, através de actividades criativas, alertar os jovens para o mal da corrupção e granjear o seu apoio à promoção da integridade, bem como incentivá-los a participar em campanhas de sensibilização contra a corrupção.
b) Concurso de Banda Desenhada «Vamos Desenhar um Paraíso da Integridade»
O Concurso foi co-organizado pelo CCAC e pela Associação Geral de Estudantes Chong Wa (AECM), e recebeu a participação de alunos oriundos de 33 estabelecimentos de ensino. Os trabalhos foram excelentes pela criatividade e os distinguidos foram exibidos em várias escolas primárias e secundárias com a participação activa dos alunos.
5) Palestras destinadas a associações e entidades privadas
O CCAC desenvolveu acções de promoção da integridade junto da população em geral, tendo realizado várias palestras destinadas a trabalhadores de entidades privadas, com temas diferentes interagindo com os cidadãos, para transmitir mensagens de integridade. Em 2009, foram organizadas 11 palestras contando com a participação de 510 pessoas.
ESTATÍSTICA DAS PALESTRAS REALIZADAS JUNTO DE ENTIDADES PRIVADAS EM 2009
| Entidade privada | Destinatários | N.º de sessões | N.º de participantes |
| Centro de Ciência de Macau | Chefias e trabalhadores | 2 | 60 |
| Companhia de Engenharia CLP (Macau), Limitada | Trabalhadores | 1 | 20 |
| Companhia de Electricidade de Macau | Chefias e trabalhadores | 4 | 180 |
| Hotel Wynn | Chefias e trabalhadores | 2 | 80 |
| Banco da China | Trabalhadores (área de crédito) | 1 | 130 |
| Banco Tai Fung | Trabalhadores em início de funções | 1 | 40 |
|
Total |
11 | 510 | |
(II) Acções de promoção comunitária
A 14 de Agosto de 2009, teve lugar a cerimónia de inauguração da Delegação do CCAC na Taipa, a segunda instalada pelo CCAC depois de ter estabelecido, em 2004, a delegação na Areia Preta. A abertura desta delegação na Taipa teve por finalidade permitir ao CCAC estreitar o contacto com as associações e residentes da zona, melhorar a auscultação da população e facilitar a apresentação de queixas, participações e pedidos de informação, de modo a promover a construção de uma sociedade íntegra na RAEM.
As delegações da Areia Preta e da Taipa têm assumido um papel muito positivo inerente à sua criação, desempenhando cabalmente as suas funções, nomeadamente, no alargamento das relações comunitárias e na promoção da sensibilização para a integridade. Em 2009, o CCAC visitou 19 associações e recolheu opiniões e sugestões do público para a construção de uma sociedade íntegra.
ASSOCIAÇÕES QUE TROCARAM VISITAS COM O DEPARTAMENTO DE RELAÇÕES COMUNITÁRIAS EM 2009
| Data da visita | Associação |
| 7 de Abril | Centro de Serviços da Federação das Associações dos Operários de Macau |
| 29 de Maio | Associação para Desenvolvimento dos Jovens Voluntários da Comunidade de Macau |
| 9 de Junho | Associação de Juventude de Macau |
| 17 de Junho | Associação de Mútuo Auxílio das Mulheres das Ilhas |
| 18 de Junho | Associação dos Birmaneses de Origem Chinesa Residentes em Macau |
| 29 de Junho | Centro Comunitário da Taipa e Delegação nas Ilhas da União Geral das Associações dos Moradores de Macau |
| 30 de Junho | Associação de Moradores da Taipa |
| 1 de Julho | Centro de Serviços da Taipa da Federação das Associações dos Operários de Macau |
| 8 de Julho | Centro Juvenil de Budismo de Macau |
| 29 de Agosto | Centro de Apoio às Famílias Carenciadas da Associação de Mútuo Auxílio das Mulheres das Ilhas |
| 1 de Setembro | Conselho Consultivo de Serviços Comunitários das Ilhas |
| 7 de Setembro | Centro de Apoio Familiar da Associação Senhoras Democráticas de Macau — Serviço da rede de apoio mútuo a famílias monoparentais |
| 7 de Setembro | Delegação nas Ilhas da União Geral das Associações dos Moradores de Macau |
| 8 de Setembro | Direcção da Escola Secundária Pui Va |
| 16 de Setembro | Delegação na Taipa da Federação das Associações dos Operários de Macau |
| 18 de Setembro | Departamento de Administração Pública e Governamental da Universidade de Macau |
| 19 de Setembro | Associação de Juventude Voluntária de Macau |
| 5 de Dezembro | Associação dos Estudantes da Faculdade de Direito de Macau |
| 9 de Dezembro | Associação dos Jovens Cristãos de Macau |
Em 2009, o número de queixas e participações, de pedidos de apoio, informação e de consulta recebidos nas duas delegações totalizaram os 617, tendo-se registado um aumento de 49 casos em relação aos 568 recebidos em 2008.
ESTATÍSTICA DOS CIDADÃOS ATENDIDOS NAS DELEGAÇÕES DO CCAC NA AREIA PRETA E NA TAIPA EM 2009
| Queixas/Participações | Por escrito | Pedidos de Informação | Consulta | ||
| Pessoalmente | Por telefone | Pessoalmente | Por telefone | ||
| 27 | 2 | 32 | 160 | 309 | 87 |
| Subtotal: 61 | Subtotal: 556 | ||||
| Total: 617 | |||||
(III) Outras acções de sensibilização
1. Contactos com a comunicação social: foi realizada a actividade anual intitulada «Chá — Para uma Sociedade Incorrupta», que tem por objectivo auscultar opiniões e sugestões da comunicação social com vista à promoção da integridade.
2. Projectos de sensibilização regulares: mensagens de integridade continuaram a ser divulgadas pelos mais diversos canais, nomeadamente:
- — Através da publicação de artigos na imprensa chinesa e dos seus extractos no «Jornal de Associação de Educação de Adultos de Macau» e no «Kai Po», boletim trimestral do estabelecimento prisional;
- — Do programa televisivo «Informações ao Público»; e
- — Publicidade em jornais, rádio, slogans nos autocarros e reclamos luminosos para promover eleições limpas.
3. Publicações: Publicação do Relatório de Actividades do Comissariado contra a Corrupção, e do Boletim Trimestral do CCAC, em língua chinesa e portuguesa, e do Boletim Semestral do CCAC em língua inglesa (Newsletter).
(IV) Contactos e intercâmbio
ACTIVIDADES DE INTERCÂMBIO COM O EXTERIOR EM 2009
| Janeiro | Visita do novo Reitor da Universidade de Macau, Zhao Wei |
| Fevereiro | Visita de uma delegação de senadores do Senado da Nigéria |
| Visita de uma delegação da Procuradoria Popular da Província de Guandgong da RPC, chefiada pelo Procurador, Zheng Hong | |
| Março | Visita do novo Cônsul-Geral de Portugal em Macau e Hong Kong, Manuel Carvalho |
| Abril | Participação de uma delegação do CCAC na cerimónia de inauguração e seminário no Centro de Estudos contra a Corrupção de Hong Kong |
| Maio | Visita de deputados da Assembleia Legislativa |
| Participação no 4.º Fórum de Alto Nível sobre a Segurança no Trabalho e a Produção Jurídica em 2009 | |
| Visita de uma delegação da Comissão Nacional contra a Corrupção da Tailândia | |
| Junho | Participação na Reunião da Direcção e Conferência do Instituto Internacional de Ombudsman (IOI), na Suécia |
| Julho | Participação na visita de estudo «Serviços para novos imigrantes», em Hong Kong |
| Agosto | Participação na Convenção Internacional sobre Eliminação de todas as Formas de Discriminação Racial, em Genebra, Suíça |
| Setembro | Participação na Conferência organizada pela ICAC de Hong Kong, «Business Ethics Conference cum Pledging Ceremony for Small and Medium Enterprises» |
| Participação na 14.ª Reunião do Grupo orientador da Iniciativa do ADB/OECD contra a Corrupção para a Ásia-Pacífico e no Seminário Regional sobre a Economia Política da Corrupção | |
| Outubro | Participação de uma delegação do CCAC no Workshop Anti-Corrupção da Cooperação Económica da Ásia e do Pacífico, em Beijing, RPC |
| Novembro | Participação de uma delegação do CCAC na 11.ª Conferência da Associação de Ombudsman Asiático (AOA), em Banguecoque, Tailândia |
| Participação de uma delegação do CCAC na Reunião da Direcção do Instituto Internacional de Ombudsman (IOI), na Áustria | |
| Participação de uma delegação do CCAC na 6.ª Conferência dos Procuradores-Gerais da China e dos Membros da União dos Países do Sudeste Asiático | |
| Dezembro | Visita de uma delegação da Procuradoria Popular Suprema da R.P. da China, chefiada pelo Director do Departamento de Cooperação Internacional, Guo Xingwang |
II. Acções de divulgação de eleições limpas
Em 20 de Setembro de 2009 realizaram-se as 4.as eleições para a Assembleia Legislativa da Região Administrativa Especial de Macau. Para garantir a justiça das eleições, o CCAC criou, no final de 2008, o «Grupo de Estudos contra a Corrupção Eleitoral», que é responsável pelo planeamento da divulgação, sensibilização e prevenção da corrupção eleitoral, com o objectivo de assegurar que as actividades eleitorais decorram de forma justa e limpa. Na área da divulgação e sensibilização para as eleições limpas, os trabalhos desenvolvidos foram os seguintes:
(I) Colóquios e palestras comunitários
Durante os meses de Fevereiro e Março, foram realizados três colóquios na zona norte, centro e ilhas da Cidade, dirigidos a representantes de associações e cidadãos em geral, os quais contaram com a presença de 159 pessoas. O CCAC sensibilizou os participantes para a importância de eleições limpas e aproveitou estas ocasiões para recolher opiniões e sugestões sobre o tema.
A par disso, a convite de várias associações, o CCAC realizou palestras sobre eleições limpas, tendo contado com a participação de 2 383 pessoas. No decorrer destas palestras, elementos do CCAC prestaram esclarecimentos sobre a legislação eleitoral em vigor, nomeadamente no tocante a actos de corrupção eleitoral, e responderam in loco a perguntas dos cidadãos.
PALESTRAS SOBRE ELEIÇÕES LIMPAS DESTINADAS A ASSOCIAÇÕES
| Associação | N.º de sessões | N.º de participantes |
| Aliança de Povo de Instituição de Macau | 1 | 500 |
| União Geral das Associações dos Moradores de Macau (UGAMM) | 1 | 55 |
| Associação Geral dos Operários de Macau (AGOM) | 1 | 200 |
| Associação de Beneficência e Assistência Mútua dos Moradores do Bairro T’âi O | 1 | 40 |
| Departamento para o Desenvolvimento da Classe Baixa, da Associação Geral dos Operários de Macau | 2 | 200 |
| Associação de Surdos de Macau | 1 | 40 |
| Associação Richmond Fellowship de Macau | 1 | 20 |
| Associação Desportiva dos Trabalhadores da Administração Pública de Macau | 1 | 80 |
| Associação de Nova Juventude Chinesa de Macau | 2 | 50 |
| Centro de Actividades do Edifício Pak Wai | 1 | 80 |
| Associação dos Antigos Alunos da Universidade de Macau | 1 | 25 |
| Lares de idosos do Instituto de Acção Social | 1 | 60 |
| Centro Comunitário da Ilha Verde da UGAMM | 1 | 120 |
| Centro de Dia do Porto Interior | 1 | 40 |
| Associação dos Birmaneses de Origem Chinesa Residentes em Macau | 1 | 50 |
| Centro de Cuidados Especiais Longevidade da Cáritas de Macau | 1 | 70 |
| Centro de Apoio Comunitário da Areia Preta da UGAMM | 1 | 120 |
| Casa dos «Pinheiros» da Taipa | 1 | 60 |
| Centro de Cuidados Especiais Rejuvenescer da UGAMM | 1 | 80 |
| Associação dos Moradores da Zona de Aterros do Porto Exterior (ZAPE) | 1 | 100 |
| Centro Comunitário de Tamagnini Barbosa da AGOM | 1 | 200 |
| Centro Pastoral da Areia Preta | 1 | 70 |
| Centro de Apoio Familiar da Associação Senhoras Democráticas de Macau — Serviço da rede de apoio mútuo a famílias monoparentais | 1 | 28 |
| Centro de Apoio a Famílias Carenciadas da Associação de Mútuo Auxílio das Mulheres das Ilhas | 1 | 13 |
| Centro Comunitário da Ilha Verde da UGAMM | 1 | 15 |
| Associação dos Jovens Cristãos de Macau | 1 | 12 |
| Centro de Serviços da Taipa da Federação das Associações dos Operários de Macau | 1 | 25 |
| Associação de Juventude Voluntária de Macau | 1 | 30 |
|
Total |
30 | 2 383 |
Nestas eleições para a Assembleia Legislativa, a maior parte dos novos eleitores pertence à camada juvenil, relativamente aos quais o CCAC atribuiu muita importância ao nível do desenvolvimento de acções de sensibilização sobre eleições limpas destinadas aos jovens, designadamente alunos do 2.º e 3.º anos de ensino secundário complementar, estudantes do ensino superior e formandos de cursos profissionais. Para além de realizar palestras destinadas a alunos do ensino secundário, o CCAC realizou peças de teatro em várias escolas secundárias. Através destas acções pretende-se incutir nos jovens, de forma interactiva, a importância de eleições limpas. Foram organizadas várias actividades para os alunos do ensino secundário, a saber:
ACTIVIDADES DE SENSIBILIZAÇÃO SOBRE ELEIÇÕES LIMPAS NAS ESCOLAS SECUNDÁRIAS
| Projecto | Estabelecimento de ensino | N.º de sessões | N.º de participantes |
| Palestra sobre eleições limpas | Escola de Aplicação Anexa à Universidade de Macau | 2 | 161 |
| Colégio Yuet Wah | 1 | 450 | |
| Colégio Perpétuo Socorro Chan Sui Ki | 1 | 96 | |
| Escola Secundária Kao Ip | 1 | 86 | |
| Escola para Filhos e Irmãos dos Operários | 1 | 240 | |
| Escola Secundária Luso-Chinesa de Luís Gonzaga Gomes | 2 | 94 | |
| Escola Pui Tou | 1 | 176 | |
| Palestra sobre eleições limpas | Escola Hou Kong (Sucursal da Taipa) | 2 | 1 650 |
| Escola Choi Nong Chi Tai | 1 | 100 | |
| Escola Xin Hua | 1 | 80 | |
| Escola Seong Fan | 1 | 500 | |
| Sheng Kung Hui Escola Choi Kou (Macau) | 1 | 378 | |
| Escola Kwong Tai | 1 | 130 | |
| Escola Católica Estrela do Mar | 1 | 320 | |
| Escola São Paulo | 1 | 138 | |
| «Peça de Teatro» | Colégio do Sagrado Coração de Jesus — Secção Inglesa | 1 | 187 |
| Escola Pui Tou | 1 | 127 | |
| Escola dos Moradores de Macau (Secundário) | 2 | 210 | |
| Escola Fong Chong da Taipa (Secundário) | 1 | 85 | |
| Escola Tong Nam | 1 | 820 | |
| Escola Luso-Chinesa Técnico-Profissional | 1 | 103 | |
| Escola Secundária Pui Va | 1 | 157 | |
| Escola Xin Hua | 1 | 110 | |
| Escola Secundária Luso-Chinesa de Luís Gonzaga Gomes | 1 | 76 | |
|
Total |
28 | 6 474 | |
O CCAC organizou 13 palestras sobre eleições limpas destinadas a alunos dos estabelecimentos de ensino superior, tendo contado com a participação de 1 178 pessoas.
PALESTRAS SOBRE ELEIÇÕES LIMPAS NOS ESTABELECIMENTOS DE ENSINO SUPERIOR
| Estabelecimento de ensino | N.º de sessões | N.º de participantes |
| Faculdade de Direito da Universidade de Macau | 3 | 320 |
| Universidade de Ciência e Tecnologia de Macau | 3 | 120 |
| Instituto de Enfermagem Kiang Wu | 1 | 200 |
| Alunos do Instituto Politécnico de Macau | 1 | 55 |
| Escola Superior de Saúde do Instituto Politécnico de Macau | 1 | 30 |
| Instituto Milénio de Macau | 2 | 297 |
| Universidade de Macau | 2 | 156 |
|
Total |
13 | 1 178 |
Para reforçar a sensibilização dos alunos do ensino superior, o CCAC realizou uma actividade intitulada «Chit Chat (Conversa Fiada) com Alfred Cheung, sobre eleições», em que mais de 600 alunos universitários estiveram presentes. O CCAC aproveitou a ocasião para aprofundar o conhecimento dos jovens quanto às funções da Assembleia Legislativa e à importância do dever cívico. Além disso, apelou para que exerçam o seu direito de voto, em consciência, de forma a promover o progresso da sociedade.
Desde o início do ano até 20 de Setembro, dia de votação, foram realizadas 76 palestras sobre eleições limpas, contando com a participação de 10 296 pessoas.
ESTATÍSTICA DE COLÓQUIOS, PALESTRAS E ACTIVIDADES SOBRE ELEIÇÕES LIMPAS
| Destinatários | N.º de sessões | N.º de participantes |
| Colóquios comunitários | 3 | 159 |
| Associações | 30 | 2 383 |
| Estabelecimentos de ensino superior | 13 | 1 178 |
| Escolas secundárias | 18 | 4 599 |
| Escolas secundárias («Peça de teatro») | 10 | 1 875 |
| Formandos do Departamento de Formação Profissional da Direcção dos Serviços para os Assuntos Laborais | 2 | 102 |
|
Total |
76 | 10 296 |
(II) Actividades e espectáculos de variedades ao ar livre
A 1 de Março, foi realizada pelo CCAC a «Marcha pela Integridade Eleitoral», cujo itinerário rodeou o Lago Sai Van, que teve por objectivo apelar à participação dos cidadãos na defesa de eleições limpas. A marcha contou com a participação de mais de 2000 cidadãos.
A par disso, o CCAC organizou ainda três espectáculos de variedades ao ar livre, sob o tema «Eleições Limpas Ecoando por Toda a Cidade», no centro, zona norte e Ilhas. Com estas três actividades pretendeu-se desenvolver campanhas de sensibilização directa junto dos cidadãos, por meio de espectáculos ao vivo, tendas de jogos didácticos e painéis expositivos, de forma a despertar a atenção da comunidade para as eleições limpas. Muitos cidadãos estiveram presentes acolhendo positivamente esta iniciativa.
(III) Exposições itinerantes
O CCAC realizou diversos tipos de exposições itinerantes sobre eleições limpas em várias zonas da Região, com vista a divulgar mensagens sobre o tema das Eleições Limpas por toda a sociedade.
1. Exposição itinerante ao ar livre: decorreu nos espaços públicos com grande afluência por parte dos residentes. Realizou-se ainda um inquérito aos participantes, com o que se pretendeu conhecer as opiniões dos cidadãos relativamente às acções de sensibilização sobre eleições limpas.
2. Exposição itinerante em centros comunitários: realizaram-se exposições em mais de cem recintos fechados, nomeadamente, em associações e centros comunitários dedicados à juventude e aos idosos, onde foram transmitidas mensagens sobre eleições limpas à comunidade, reforçando a sensibilização para este tema.
3. Exposição itinerante em escolas: realizaram-se exposições em várias escolas para reforçar os conhecimentos dos jovens alunos sobre a importância de eleições limpas.
(IV) Vários canais de divulgação da mensagem de eleições limpas.
O CCAC divulgou igualmente a mensagem de eleições limpas através dos seguintes e diversos canais:
1. O CCAC realizou conferências de imprensa e entrevistas com a comunicação social, no sentido de divulgar à população em geral a mensagem das eleições limpas.
2. Anúncios e programas nos media: o CCAC emitiu anúncios com conteúdos variados em períodos diferentes nos canais televisivos e radiofónicos, tendo os elementos do CCAC participado em vários programas televisivos, nomeadamente, no «Informações ao Público» e no «Macau News File», no intuito de sensibilizar a população para o tema.
3. Publicidade na Internet: o CCAC publicitou mensagens sobre eleições limpas em página electrónicas locais com maior tráfego, permitindo a captação pelos jovens da mensagem das eleições limpas.
4. Publicidade em espaços públicos: foi feita publicidade através de faixas publicitárias nas vias públicas e em passagens superiores para peões, expositores MUPI, painéis, cartazes em portas de elevadores e expositores luminosos em auto-silos.
5. Publicidade em instalações de serviços públicos: o CCAC afixou anúncios publicitários sobre eleições limpas nas paredes exteriores e montras das instalações de alguns Serviços Públicos que cederam esses espaços, nomeadamente, o Instituto para os Assuntos Cívicos e Municipais (IACM), o Instituto dos Desportos de Macau (IDM) e a Direcção dos Serviços de Administração e Função Pública (SAFP). A par disso, foram ainda emitidos anúncios televisivos sobre o tema nas zonas de atendimento ao público de 11 Serviços (designadamente, na Direcção dos Serviços de Identificação (DSI), na Direcção dos Serviços de Finanças (DSF) e em diversos centros de saúde). Foram também distribuídas brochuras e afixados cartazes nas instalações do IDM.
6. Anúncios em autocarros: foi feita publicidade nos autocarros através de cartazes e anúncios electrónicos (LED).
7. Bancos: com o apoio do Banco da China e do Banco Tai Fung, foi colocada, sem custos, publicidade nos ecrãs de máquinas ATM. Além disso, o Banco da China, Banco Tai Fung, Banco Weng Hang e o Banco Nacional Ultramarino disponibilizaram os seus balcões de atendimento para colocar material publicitário.
(V) Publicidade e materiais de divulgação
1. Etiquetas para afixação do dístico do imposto de circulação em automóvel: foram oferecidas tais etiquetas aos proprietários de automóveis no acto de pagamento do imposto em princípios de 2009.
2. Cartazes: produziram-se vários tipos de cartazes para afixação, tendo sido distribuídos também pelos serviços, instituições, organizações, associações e escolas.
3. Brochuras: do recenseamento eleitoral ao dia da votação, foram produzidos vários tipos de brochuras sobre eleições limpas. Com o apoio da Companhia de Electricidade de Macau, foram também distribuídas, gratuitamente, brochuras do CCAC aos seus clientes.
4. Folhetos: foram lançadas as «Orientações sobre Eleições Limpas para os Candidatos», de forma a alertar os candidatos à Assembleia Legislativa sobre eleições justas e limpas, chamando-se também atenção para a observância da legislação aplicável.
5. Outros materiais de divulgação: foram produzidos diversos tipos de materiais de divulgação para uma sensibilização para as eleições limpas e foi criada uma linha telefónica aberta contra a corrupção eleitoral.
(VI) Outros
No intuito de atrair a atenção de mais cidadãos para a importância de eleições limpas, o CCAC realizou ainda outro tipo de acções de divulgação:
1. Abriu-se uma página electrónica denominada «Eleições Limpas em 2009», colocando-se ao dispor dos cidadãos um canal de divulgação de informações sobre eleições limpas e sobre as acções de combate à corrupção eleitoral empreendidas pelo Comissariado contra a Corrupção.
2. Jogo de perguntas e respostas: criou-se um jogo de perguntas e respostas para reforçar a sensibilização para este tema, que foi publicado em jornais e disponível na página electrónica sobre eleições limpas e em instalações públicas.
3. Instalação de uma sala de exposição com o tema das eleições: na Delegação do CCAC na Taipa, foi instalada uma sala de exposição sob o tema de eleições limpas, no intuito de sensibilizar os cidadãos para a respectiva mensagem.
4. Inquéritos: o CCAC efectuou inquéritos sobre eleições limpas, recolhendo opiniões dos cidadãos sobre as acções de anti-corrupção eleitoral.
SECÇÃO VI
CONCLUSÃO
Há um provérbio chinês que diz: «A história é como espelho». Na realidade, olhar para o passado e perspectivar o futuro contribui muito para várias inspirações. A passagem de 2009 é o momento próprio para se reflectir sobre o passado e pensar no futuro; e, a chegada de 2010 é o momento oportuno para preparar o futuro. «As lembranças do passado são em prol do futuro».
Feita uma balança sobre o trabalho desenvolvido em 2009, não é difícil verificar a existência de espaço para melhoramento ao nível do regime de funcionamento, da gestão pessoal e do tratamento dos procedimentos administrativos detectados em alguns serviços públicos. Estas falhas têm sido fonte de queixas e insatisfações por parte da população. Neste aspecto, podemos resumir à seguinte problemática:
(1) As decisões administrativas não resolveram o cerne das questões devido à confusão da competência de cada um dos Serviços e à insuficiência da informação necessária.
(2) Tomaram decisões desconformes às normas jurídicas aplicáveis por falta de conhecimentos necessários.
(3) Ao nível do regime de funcionamento dos serviços, não se adaptaram às mudanças sociais e nota-se uma fraqueza da consciência da resolução atempada de problemas.
(4) No procedimento administrativo, não interpretaram nem aplicaram de forma correcta as normas jurídicas aplicáveis. Ou não recorreram atempadamente ao apoio dos técnicos especializados, cometendo assim erros ou ilegalidades, prejudicando-se desta forma o interesse público na tomada das decisões finais.
É óbvio que todo isto se relaciona com o nível de gestão e de execução da lei. Apenas com a adopção de medidas apropriadas e a correcção atempada, poder-se-á elevar o nível da gestão dos serviços e concretizar o conceito de «melhor servir a população», proclamado nas linhas de acção governativa.
A evolução da história humana fornece-nos uma inspiração: um sistema administrativo suficientemente transparente, que funciona à luz da legalidade e do mecanismo de tomar decisões igualdade transparente é capaz de eliminar maus hábitos e situações ilegais causadas por corrupção e fraude. Para o efeito, a construção de um sistema íntegro é imprescindível, constituindo também a pedra de sustentação do desenvolvimento social. A construção integral é um factor fundamental para o desenvolvimento social, o que leva o CCAC a adoptar várias medidas, nomeadamente:
(1) No âmbito das suas atribuições, o CCAC promove a construção de uma estrutura administrativa modernizada através de todos os meios à sua disposição, uma das medidas para este efeito é compilar e publicar os casos concretos já resolvidos que podem ter valor de referência para o futuro.
(2) No processo de construção de uma estrutura administrativa moderna, reforçar-se-á a consciência da integridade e estabelecer-se-á um sistema administrativo de controlo eficiente. Quer no âmbito do sector público, quer no privado, o CCAC procurará fornecer receitas para curar as doenças detectadas.
(3) No percurso da construção de um sistema íntegro, a sensibilização e a educação são também elementos chave. A posse de informação clara e correcta ajuda bastante na tomada de decisões sensatas, o que contribui decisivamente para a construção de uma sociedade íntegra. Daí que estes dois elementos estão inevitavelmente interligados e se complementam um ao outro.
Daí que «Fiscalização da integridade, Fiscalização da execução das leis e Fiscalização da eficiência» são vocações e objectivos do CCAC.
———
ANEXO
ANÁLISE DOS CASOS DA ÁREA DA PROVEDORIA DE JUSTIÇA
Foram seleccionados, para este capítulo, alguns casos merecedores da atenção da sociedade. Pretende-se, por um lado, fazer lembrar os serviços públicos o tacto necessário no tratamento dos casos bem como o devido nível de tratamento de acordo com a lei, e, por outro, fazer com que o público venha a conhecer melhor os tratamentos inadequados existentes com vista a elevar a sua consciência da importância da defesa dos próprios direitos e interesses.
Caso I — Supervisão da gestão da habitação económica
| Sumário: • Poder de administração da habitação económica • Viabilidade da transmissão do poder de administração através de delegação de poderes pelo Administrador • Legalidade da transmissão do poder de administração • Atribuições do Instituto de Habitação em matéria da gestão • Direito à informação e Princípio da boa fé no procedimento administrativo • Direito à informação e poder decisório assistidos à Assembleia Geral do condomínio. |
* * *
Caso:
Um cidadão apresentou uma queixa junto do CCAC sobre a administração das habitações económicas, alegando que o Instituto de Habitação não teria cumprido as suas obrigações. Após recolha de informações, o CCAC considerou que a respectiva queixa possuía fundamentos suficientes para se proceder à sua investigação, razão pela qual foram adoptadas as diligências necessárias para o seu acompanhamento.
Factos:
1. Em 2 de Julho de 2004, a administração do prédio A e a (antiga) entidade de gestão de condomínios B (Sr. W titular da licença) assinaram uma procuração e um contrato de prestação de serviços para salvaguardar, por um lado, os direitos da (antiga) entidade de gestão de condomínios B na cobrança das despesas de administração aos condóminos do edifício A, e por outro, para assegurar o cumprimento dos deveres de prestação de serviço do referido edifício A.
2. Em 6 de Dezembro de 2004, a (antiga) entidade de gestão de condomínios B declarou a cessação de actividade junto da Direcção dos Serviços de Finanças.
3. No dia seguinte (7 de Dezembro), o Sr. C, na qualidade de contribuinte, foi apresentar, junto da Direcção dos Serviços de Finanças, a declaração de início de actividade de uma nova empresa com a mesma designação da empresa de gestão de condomínios B.
4. Na qualidade de titular da licença da (antiga) entidade de gestão de condomínios B, o Sr. W assinou uma procuração com o seguinte conteúdo:
«É atribuído ao procurador (Sr. C) todos os necessários poderes no exercício do direito de administração do prédio (A) em representação do detentor da licença (do constituinte), nomeadamente nas seguintes matérias:
1. Actuar na qualidade de administrador perante a administração pública de Macau.
2. No âmbito dos actos supracitados, assinar qualquer tipo de documentos em representação do constituinte.»
5. Em 9 de Março de 2005, o Sr. W entregou a respectiva procuração no Instituto de Habitação.
* * *
Análise:
1. A (antiga) entidade de gestão de condomínios B chegou a invocar que possui o «poder de administração» do Prédio A, uma vez que adquiriu os direitos e obrigações com a celebração do «contrato de gestão» (abaixo designada por Procuração) assinado entre o mesmo e a administração do prédio A. Nesta medida, a referida «Procuração» assinada pelo Sr. W, constitui, na verdade, uma cessão da posição contratual do prestador de serviços «de gestão de condomínios» ao Sr. C.
2. De acordo com o estipulado no artigo 418.º do Código Civil, a (antiga) entidade de gestão de condomínios B (neste caso, o Sr. W), não possui legitimidade para ceder a terceiro a sua posição contratual sem consentimento ou ratificação da administração do prédio A.
3. Acresce que, de acordo com os artigos 251.º e 255.º do Código Civil, os poderes atribuídos pelo constituinte através de uma Procuração não podem extravasar aos seus próprios direitos disponíveis, não podendo assim o mesmo, delegar a terceiros, direitos indisponíveis. Nem é permitido, através de uma procuração, «delegar» os seus direitos obrigacionais a terceiros. Por isso, o conteúdo da referida «Procuração» acaba por ser juridicamente inviável.
4. O Sr. W entregou, no dia 9 de Março de 2005, a respectiva Procuração considerada «juridicamente inviável» junto do Instituto de Habitação, que, até dia 9 de Junho de 2006, nunca se chegou a pronunciar sobre a legalidade da mesma.
5. É necessário referir que a lei (nomeadamente o Decreto-Lei n.º 41/95/M de 21 de Agosto), define claramente as atribuições do Instituto de Habitação na missão de fiscalização da legalidade na gestão de partes comuns das habitações económicas e do cumprimento das leis e regulamentos aplicáveis. Deste modo, o Instituto de Habitação deve conhecer a entidade que presta serviços de gestão de condomínio na habitação económica, e no caso de haver alguma mudança ou substituição, o Instituto tem a obrigação de acompanhar a situação e obter informações sobre a nova entidade de prestação de serviços de gestão de condomínio.
6. Além disso, o Instituto de Habitação tem ainda a obrigação de fiscalizar a entidade de gestão de condomínio, no sentido de reprimir quaisquer actos ilegais, e, uma vez detectados, deve aplicar medidas eficazes a fim de garantir a legalidade no âmbito da gestão das habitações económicas.
7. Ainda sobre o caso do Prédio A, quando o Sr. W enviou a Procuração ao Instituto de Habitação, este deveria ter analisado a legalidade (ou seja a viabilidade jurídica) da mesma, e informado os condóminos dos problemas detectados, para que a assembleia geral dos condóminos pudesse, de acordo com a lei, deliberar sobre a substituição da antiga entidade de gestão de condomínio. O facto revela que o Instituto de Habitação, na altura, não procedeu à notificação da situação à assembleia geral dos condóminos nem à análise do caso em referência.
8. Ademais, se o Instituto de Habitação tivesse acompanhando e analisado no momento oportuno a questão jurídica suscitada pela referida Procuração, teria facilmente detectado que a (antiga) entidade de gestão de condomínio do prédio A (o Sr. W como titular da respectiva licença) designada pela administração do prédio, já em 6 de Dezembro de 2004, tinha apresentado a declaração de cessação de actividade junto da Direcção dos Serviços de Finanças, momento em que a (nova) entidade de gestão de condomínio B (o Sr. C como titular da respectiva licença) veio registar o início de actividade com a mesma denominação da (antiga) entidade de gestão de condomínio A, e poderia o Instituto de Habitação ter exercido eficazmente as suas competências no âmbito de fiscalização, uma vez dominando a situação da respectiva entidade de prestação de serviços de gestão de habitação económica.
9. Nesta medida, o Instituto de Habitação deve tirar o máximo proveito desta experiência para evitar que casos semelhantes se repitam.
* * *
10. Por outro lado, sem avisar os condóminos do prédio A, o Sr. C começou a prestar serviços de gestão de condomínio no referido prédio através de uma nova entidade de gestão de condomínio registada com a mesma denominação da antiga entidade B. Quanto à questão de se estar ou não perante um crime de burla, os juristas do Instituto de Habitação procederam, em 26 de Julho de 2006, à análise da situação e chegaram à conclusão de que «Se deve ou não fazer a participação junto dos órgãos judiciais, a exigência de provas em sede penal é maior do que a exigência de provas em sede cível, e com base apenas no presente documento, não é possível determinar a existência de eventual prática criminosa. Para saber se o acto praticado constitui violação dos bens jurídicos, é necessária a apresentação de provas por parte dos condóminos (do prédio A). Entretanto, devido à posição delicada do Instituto de Habitação, o problema pode eventualmente vir a originar, no futuro, qualquer mal-entendido entre o público, caso não possam contar com o apoio dos condóminos, devendo, por isso, adoptar-se uma postura prudente antes de apresentar a respectiva participação aos órgãos judiciais»; Após ter sido apreciado pelo Presidente do Instituto de Habitação, o parecer supracitado foi remetido à subunidade responsável pelos assuntos de administração de propriedades.
11. Uma vez que não houve total confirmação da eventual prática do crime de burla após a análise efectuada pelo Instituto de Habitação, considera-se ser essencial, para o efeito, a prestação de provas por parte dos condóminos do prédio A. No entanto, se o Instituto não conseguir obter apoio junto dos mesmos, poderá eventualmente originar qualquer mal-entendido entre o público, pelo quase sugere que adoptem uma postura prudente antes de apresentarem a respectiva participação junto dos órgãos judiciais. Após recebido o referido parecer, a respectiva subunidade deve notificar desse facto os condóminos do prédio A para que os mesmos possam apresentar provas, se as houver, bem como convocar, se necessário, a assembleia geral de condóminos para discussão da questão em causa.
12. De acordo com a Lei Orgânica do Instituto de Habitação, compete-lhe «Estimular os condóminos a participarem nos assuntos de administração dos edifícios e a cumprirem as obrigações previstas na legislação e regulamentação aplicáveis»; «Disponibilizar dados e formular propostas para aperfeiçoamento dos serviços de administração de edifícios»; e «Colaborar na criação e funcionamento da administração de condomínios e na realização das assembleias gerais de condóminos e prestar o apoio adequado», entre outras.
13. Contudo, de acordo com os dados fornecidos pelo Instituto de Habitação ao CCAC, os respectivos serviços não tomaram a iniciativa de notificar os condóminos do edifício A sobre o problema em causa.
14. Na realidade, pela simples análise do conteúdo do processo do Instituto de Habitação, não foi encontrado qualquer indício de burla, sendo os condóminos do edifício A, interessados no caso exposto, quem possuem o direito de serem informados sobre o mesmo. A análise feita pelo Instituto de Habitação não exclui a possibilidade de os condóminos do edifício A possuírem provas da existência de burla e, ademais, o caso estará relacionado com a questão da legitimidade de um acto de gestão praticado por uma entidade de gestão de condomínios, pelo que a decisão final caberá à assembleia geral dos condóminos.
15. Nesta medida, o Instituto de Habitação deveria, em conformidade com as atribuições que lhe são conferidas, informar os condóminos do edifício A sobre o respectivo caso, bem como, caso seja necessário, prestar-lhes o apoio jurídico adequado.
16. Seja como for, o Instituto de Habitação, no cumprimento das suas atribuições, deve fornecer explicações claras e informações detalhadas aos condóminos e tentar respeitar, sempre que possível, o princípio da boa fé[2] a fim de evitar situações semelhantes às ocorridas com o caso aqui exposto.
———
[2]
Ao
abrigo do disposto do artigo 8.º do Código Procedimento Administrativo:
1. No exercício da actividade administrativa, e em todas as suas formas e fases,
a Administração Pública e os particulares devem agir e relacionar-se segundo as
regras da boa fé.
2. No cumprimento do disposto no número anterior, devem ponderar-se os valores
fundamentais do direito, relevantes em face das situações consideradas e, em especial:
a) Da confiança suscitada na contraparte pela actuação em causa;
b) Do objectivo a alcançar com a actuação empreendida.
17. Por outro lado, se o Instituto de Habitação tivesse criado uma base de dados actualizada das entidades administradoras das habitações económicas que incluísse elementos como o respectivo registo comercial e/ou o número da contribuição industrial), facilmente detectaria a extinção legal da primeira entidade administradora, permitindo assim uma reacção atempada para o seu tratamento. Ademais, uma das atribuições do Instituto de Habitação é «criar uma base de dados para a gestão de edifícios».
18. Conforme informação do chefe da subunidade responsável pelos assuntos de gestão de edifícios, o Instituto de Habitação chegou a recolher, entre 2006 e 2007, dados relativos ao registo da contribuição industrial de todas as entidades de gestão de condóminos que prestavam na altura serviços de gestão predial às habitações económicas de Macau. No entanto, devido à grande quantidade de trabalho verificada em 2008, não se conseguiu efectuar a actualização dos respectivos dados.
19. Solicitar periodicamente à Direcção dos Serviços de Finanças e à Conservatória do Registo Comercial e Bens Móveis dados como a contribuição industrial e o registo comercial das entidades administradoras, quando exista, é indiscutivelmente uma forma viável para efectuar a actualização periódica destas mesmas informações. No entanto, se as autoridades pensassem na hipótese de integrar no «Regime Jurídico do Exercício da Actividade de Administração de Condomínios e da Profissão de Porteiro» que se encontra em fase de elaboração, normas que obrigassem as entidades administradoras a informar as entidades competentes da ocorrência de irregularidades ou ilegalidades, dentro de um determinado prazo após a ocorrência do caso (como, por exemplo, no caso de uma entidade deixar de prestar serviços de gestão de condomínios a determinado edifício), estamos convictos de que seria uma via eficaz para garantir a actualização de dados sobre a gestão de edifícios junto dos serviços competentes.
20. Nestes temos, para além da necessidade de criar uma base de dados da gestão dos condomínios das habitações económicas, é necessário ainda estabelecer mecanismos adequados para o tratamento eficaz e actualização destes mesmos dados.
Em relação ao caso acima exposto, o CCAC decidiu recomendar ao Instituto de Habitação que tomasse várias medidas de melhoramento.
* * *
Resposta dada pelo Instituto de Habitação:
1 O Instituto irá reforçar a fiscalização dos serviços de gestão de edifícios de forma a evitar situações semelhantes às ocorridas com o caso supracitado. Os mesmos serviços indicam ainda que se encontram de momento a elaborar uma base de dados para a «administração de edifícios» que visam uma melhor gestão dos dados sobre as entidades de gestão de condomínios de forma a garantir uma fiscalização atempada.
2) O Instituto tem a intenção de introduzir no «Regime de registo das entidades administradoras de condomínios e da profissão de porteiro», que se encontra em fase de elaboração, normas regulamentares mais concretas sobre a actividade das entidades administradoras de edifícios com vista a aumentar a transparência das mesmas.
3) Relativamente ao caso de transmissão da posição contratual da entidade de gestão de condomínios do edifício A, o Instituto de Habitação refere que já entrou em contacto com a actual administração dos condóminos, mas que a reunião que foi convocada para o efeito não contou com a presença dos seus membros, pelo que as autoridades competentes irão acompanhar o caso e prestar toda a colaboração e apoio no sentido de solucionar o problema.
Por fim, o CCAC ordenou o arquivamento do processo.
* * *
| Pontos conclusivos: Lições que se retiram do presente caso: (1) O órgão administrativo que exerce o poder de supervisão da gestão das habitações económicas deve acompanhar atempadamente a situação da administração dos edifícios. (2) Obter informações actualizadas e detalhadas. (3) Conhecer bem as suas próprias atribuições e a competência e seus deveres da assembleia geral de condóminos. (4) Ajudar resolver oportunamente os problemas da gestão de condomínios. |
Caso II — Concurso de acesso à compra de habitação económica e respectivas formalidades
| Sumário: • Requisitos legais para concurso de acesso à adquisição de habitações económicas • Documento comprovativo do período de residência na RAEM • Critérios de avaliação e fundamentação seguidos pelo Instituto de Habitação • Procedimentos e métodos relativos à inadmissão das candidaturas e documentos comprovativos apresentados pelos candidatos • Direito de defesa do candidato • Relação entre a reclamação e o recurso administrativo contencioso • Violação do disposto no artigo 70.º do Código do Procedimento Administrativo |
* * *
Caso:
1. O CCAC tem recebido, desde finais de 2006, várias reclamações de candidatos excluídos no âmbito do concurso de acesso à adquisição de habitações económicas, aberto pelo Instituto de Habitação em 2005, ao abrigo da alínea d), do n.º 1, do artigo 8.º do Decreto-Lei n.º 26/95/M, de 26 de Junho (Regulamento de Acesso à Compra de Habitações Construídas no Regime de Contrato de Desenvolvimento para a Habitação), (de ora em diante designado por Regulamento de Acesso à Compra) alterado pelo Regulamento Administrativo n.º 25/2002, de 16 de Dezembro, por terem os mesmos feito constar, no boletim de inscrição, a indicação de um prazo de residência na RAEM superior ao constante do documento de identificação.
2. Um dos casos foi o do candidato C, que no boletim de inscrição declarou a residência na Região desde 1978, e conforme os dados constantes no seu documento de identificação, a sua primeira emissão ocorreu apenas em 1994. O candidate C apresentou ainda a declaração de aproveitamento escolar correspondente ao ano lectivo de 1984-1985, período em que se encontrava a estudar na RAEM, para servir como documento comprovativo do tempo de residência na Região. Contudo, os serviços competentes decidiram excluir o candidato C pelo facto de «não ter apresentado os documentos exigidos segundo os requisitos». Perante esta situação, o candidato C apresentou uma reclamação junto do Instituto de Habitação que acabou por ser indeferida, tendo, por fim, decidido apresentar a respectiva participação ao CCAC.
3. De acordo com o disposto nos n.os 1 e 2 do artigo 7.º do Regulamento de Acesso à Compra e na alínea b) do n.º 5 do artigo 4.º do Decreto-Lei n.º 13/93/M, de 12 de Abril (que reformula e actualiza a regulamentação relativa aos contratos de desenvolvimento para a habitação), a residência na RAEM há pelo menos 5 cinco anos constitui um dos requisitos essenciais para a candidatura à habitação económica, requisito este que se encontra previsto no n.º 3 do Aviso sobre o concurso de acesso à compra de habitações construídas em regime de contratos de desenvolvimento para a habitação, emitido em Maio de 2005 pelo Instituto.
4. De acordo com o número I do mapa de pontuação do anexo II do Regulamento de Acesso à Compra:
- — Se o tempo de residência na RAEM for superior a 5 anos e inferior a 10 anos, o candidato obterá uma pontuação correspondente a 0 valores.
- — Se o tempo de residência na RAEM estiver entre os 10 e 20 anos, o candidato obterá uma pontuação correspondente a 15 valores.
- — Se o tempo de residência na RAEM for superior a 20 anos, o candidato obterá uma pontuação de 30 valores.
De acordo com o estipulado no n.º 6 do artigo 10.º do referido regulamento, «No caso de mais de um agregado obter igual pontuação final é classificado em primeiro lugar o que apresentar menor rendimento mensal per capita e, em caso de empate, o agregado cujo representante apresentar mais tempo de residência na Região». O tempo de residência na RAEM constitui assim, também, um dos requisitos fundamentais para a ordem de classificação dos candidatos.
5. Ao abrigo do disposto no n.º 3 do artigo 6.º do Regulamento de Acesso à Compra, «A residência pode ser provada através de documento de identificação ou, caso este não seja suficiente, por qualquer outro meio idóneo», e, de acordo com o boletim de inscrição para o concurso (de ora em diante designado por boletim), «No caso de o documento de identificação não fazer prova do tempo de residência na RAEM do representante do agregado, entregar outro documento que faça essa prova».
6. Pelo exposto, entende-se que existem duas situações onde é solicitado um segundo documento comprovativo do tempo de residência na RAEM, para além do documento de identificação.
(1) Pelo documento de identificação do candidato verifica-se que este candidato declara um período de residência na Região igual ou superior a 5 anos.
(2) O tempo de residência que resulta dos dados do documento de identificação do candidato é igual ou superior a 5 anos, mas os dados feitos constar no boletim de inscrição indicam um período de residência superior ao constante do documento de identificação.
Em qualquer das circunstâncias, caso o candidato tenha declarado no boletim um prazo de residência superior ao resultante do documento de identificação, aceite pelas entidades competentes como documento de prova, é indiscutível a intenção do candidato em tirar vantagem deste engano.
7. Relativamente à primeira situação, caso o candidato não consiga apresentar o respectivo documento de prova, ou caso já o tenha apresentado mas não consiga comprovar os 5 anos de residência na RAEM, requisito mínimo legal exigido, os serviços competentes podem aplicar o estipulado na alínea b) do n.º 1 do artigo 8.º do Regulamento de Acesso à Compra, excluindo o candidato do concurso por «não reunirem os requisitos exigidos para a sua candidatura».
8. Quanto à segunda situação, caso o candidato não consiga apresentar o respectivo documento de identificação dentro do prazo legalmente estabelecido, os serviços competentes podem aplicar o estipulado na alínea d) do n.º 1 do artigo 8.º do Regulamento de Acesso à Compra, por «Não suprirem alguma deficiência documental no prazo que lhes tiver sido fixado para o efeito». Esta norma refere-se apenas aos documentos que serviram para comprovar a observância dos requisitos de candidatura ou para comprovar os factos declarados pelo candidato no sentido de obter uma pontuação mais elevada na classificação?
9. O CCAC entende que o candidato, ao preencher o boletim de inscrição, se declarar um período de residência superior ao que se afere do seu documento de identificação, terá o dever de, de acordo com o estipulado no n.º 1 do artigo 87.º do Código do Procedimento Administrativo, provar os factos alegados. Caso o candidato venha a declarar no boletim um período de residência superior ao resultante do seu documento de identificação, sabendo, desde o início, da impossibilidade de apresentação dos respectivos documentos de prova, provocando, desta forma, um desperdício dos recursos empregues na apreciação e conferição da documentação, ele estará, em princípio, a violar manifestamente o princípio da boa fé, considerando-se por isso natural a decisão tomada pelos serviços competentes ao excluir o candidato do concurso.
10. Porém, se o candidato tivesse suprido a deficiência documental no prazo exigido pelos serviços competentes, provando o tempo de residência efectivo na RAEM, e a sua candidatura viesse a ser rejeitada pelos respectivos serviços, nesta circunstância, a conclusão seria outra. O candidato não consegue prever nem controlar a aceitação do documento por parte dos serviços competentes, no entanto, não se encontra nenhuma norma que defina «a consideração de alguma deficiência documental quando os documentos apresentados pelo candidato não forem aceites pelos serviços competentes por falta de força probatória». Por isso, perante esta situação, torna-se questionável a legalidade do disposto na alínea d) do n.º 1 do artigo 8.º do Regulamento de Acesso à Compra, para excluir o candidato do concurso.
11. O CCAC manifestou, em inícios de 2007, a sua posição sobre o caso supracitado junto do Instituto de Habitação que declarou a exclusão, em 2005, de um número significativo de candidatos ao concurso de acesso à compra de habitações económicas por deficiência documental. Nesta medida, caso os serviços competentes venham a reconsiderar e a aceitar novamente as candidaturas que reúnam os requisitos legalmente exigidos, prevê-se a necessidade de proceder a um profundo reordenamento das classificações já efectuadas, o que poderá originar insatisfações junto dos candidatos que poderão vir a ficar eventualmente afectados com essa reclassificação. O Instituto de Habitação indica ainda que alguns dos candidatos excluídos chegaram a interpor recurso para o Tribunal Administrativo, tendo pelo menos um deles obtido vencimento da acção, e tendo o Instituto de Habitação interposto recurso da respectiva sentença judicial para o Tribunal de Segunda Instância.
12. Tendo em consideração que a decisão final da autoridade judiciária poderá eventualmente influenciar a execução da lei por parte do Instituto de Habitação, o CCAC decidiu voltar a acompanhar este caso somente após o trânsito em julgado da respectiva sentença.
13. Em meados de 2008, o acórdão do Tribunal de Segunda Instância não deu provimento à pretensão ao Instituto de Habitação. Após o julgamento, o Instituto afirmou ao CCAC que já procedeu à reclassificação do candidato em causa, reintegrando-o na lista definitiva do concurso de acesso à compra de habitação económica em conformidade com a respectiva decisão judicial. Relativamente aos restantes candidatos rejeitados por terem declarado no Boletim um período de residência na RAEM superior ao resultante do documento de identificação, com ou sem apresentação dos respectivos documentos de suporte, o Instituto manteve a sua decisão de exclusão dos mesmos, garantindo um maior esforço de divulgação, nos concursos futuros, da necessidade de indicar no boletim de inscrição os documentos comprovativos entregues.
14. Não obstante o CCAC ter manifestado a sua discordância relativamente à explicação dada pelo Instituto de Habitação (explicação que contraria a interpretação do respectivo caso feita pelo Tribunal), tendo em consideração a revisão da legislação sobre a habitação social, actualmente em curso, considera ser necessário apresentar por escrito a sua posição, de forma a que sirva de referência aos serviços competentes aquando da revisão da respectiva legislação.
15. Relativamente às formalidades do concurso de acesso à compra para a habitação económica, o CCAC considera que existe eventual ilegalidade por parte dos serviços competentes relativamente à notificação do acto administrativo e ao tratamento do direito de recurso do interessado, razão pela qual, se pretende proceder a nova investigação e análise do caso do candidato C através da reabertura do respectivo processo.
* * *
Análise:
1. Conforme o disposto na alínea a) do artigo 68.º do Código de Procedimento Administrativo, devem ser notificados aos interessados os actos administrativos que decidam sobre quaisquer pretensões por eles formuladas. E, de acordo com o artigo 70.º do mesmo Código, deverá constar da notificação a indicação do «órgão competente para apreciar a impugnação do acto e o prazo para esse efeito», da «identificação de o acto ser ou não susceptível de recurso contencioso» (em conformidade com as alíneas c) e d) do mesmo artigo, respectivamente), entre outros.
2. Voltando à questão da notificação dos resultados do concurso de acesso à compra de habitação económica, nos termos do disposto no artigo 9.º do Regulamento de Acesso à Compra, cabe ao Instituto de Habitação a elaboração das listas provisória/definitiva uma vez findo o prazo de apresentação das candidaturas. No entanto, no âmbito do mesmo regulamento, não se encontra qualquer norma específica sobre o conteúdo da notificação, razão pela qual se propõe a aplicação do estipulado no artigo 70.º do Código do Procedimento Administrativo.
3. Contudo, o pessoal do Instituto considera que, de acordo com o estipulado no n.º 3 do artigo 28.º do Código do Procedimento Administrativo Contencioso, «A recorribilidade de actos anuláveis, quando precedida de impugnação administrativa necessária, depende da observância, quanto a esta, do disposto no artigo 149.º, no n.º 1 do artigo 155.º e no artigo 156.º do Código do Procedimento Administrativo», tornando-se desnecessária a notificação aos interessados dos actos administrativos que decidam sobre quaisquer pretensões por eles formuladas aquando da publicação da lista definitiva do concurso de acesso à compra de habitação económica. Os serviços competentes entendem ainda que caso o candidato ao concurso não venha a reclamar da lista provisória dentro do prazo estabelecido nos termos do disposto no n.º 3 do artigo 9.º do Regulamento de Acesso à Compra, não é admitido o recurso contencioso.
4. De acordo com o estipulado no artigo supracitado, a «não admissão de recurso contencioso» restringe-se apenas a situação de que o acto (vício anulável) objecto de recurso é precedido obrigatoriamente de apresentação de recurso administrativo «necessário» de acordo com a lei.
5. Nos termos do disposto no n.º 1 do artigo 148.º do Código do Procedimento Administrativo, «Pode reclamar-se de qualquer acto administrativo, salvo disposição legal em contrário», pelo que, em princípio, o acto de reclamação possui em si um carácter facultativo e só não será permitido por força de disposição legal. Voltando ao n.º 3 do artigo 9.º do Regulamento de Acesso à Compra, esta norma estabelece que «Podem ser interpostas reclamações da lista provisória, dirigidas ao presidente do IH, no prazo de 15 dias a contar da data de publicação do aviso no Boletim Oficial» (o sublinhado é nosso), pelo que o termo «Podem», aqui aplicado, confere exactamente esse carácter facultativo ao acto de reclamação. Por isso, considera-se existir falta de fundamentação, ao argumentar que a reclamação interposta pelo candidato é pressuposto do pedido de recurso contencioso junto do Tribunal, quando os serviços competentes não forneceram informações quanto aos meios e ao prazo de impugnação administrativa aquando da publicação da lista definitiva.
6. Por outro lado, relativamente ao conteúdo da notificação (da exclusão e da ordem da classificação), o Instituto de Habitação não fez também qualquer menção ao direito de recurso contencioso do candidato do concurso de acesso à compra de habitação económica, nos termos da alínea d) do artigo 70.º do Código do Procedimento Administrativo.
7. De facto, nos termos do disposto no n.º 1 do artigo 26.º do Código do Processo Administrativo Contencioso, «a contagem do prazo para interposição do recurso não se inicia enquanto o acto não comece a produzir efeitos e sempre que a publicação ou a notificação, quando obrigatórias, não dêem a conhecer o sentido, o autor e a data da decisão», mas no entanto, nada se diz neste estipulado sobre a falta de indicação da possibilidade de interposição de recurso contencioso dos respectivos actos administrativos. Ademais, os serviços competentes têm a obrigação de dar a conhecer ao interessado o conteúdo do artigo 70.º do Código do Procedimento Administrativo, pois, caso contrário, de acordo com o disposto no n.º 2 do artigo 27.º do Código do Processo Administrativo Contencioso, pode o interessado tomar a iniciativa de pedir esclarecimentos junto dos serviços competentes, ficando suspenso o prazo para interposição do recurso cuja contagem se tenha iniciado, até ser notificado dos elementos em falta por parte dos respectivos serviços.
8. Nesta medida, caso o candidato do concurso venha a discordar da decisão do Instituto de Habitação relativamente à sua exclusão ou à ordem de classificação durante a fase de elaboração da lista definitiva, e decidir exercer os direitos previstos no n.º 2 do artigo 27.º do Código do Processo Administrativo Contencioso, solicitando esclarecimentos sobre os meios e formas de impugnação junto dos serviços competentes, e estes, por sua vez, venham a considerar que «ao candidato não assiste o direito de recurso pelo facto de não ter este interposto reclamação da lista provisória dentro do prazo estabelecido a contar da data de publicação», inabilitando a interposição do mesmo, em tempo útil, por parte do candidato, perante esta situação, nos termos do disposto no n.º 2 do artigo 8.º (Princípio da boa fé) e no n.º 2 do artigo 9.º (Princípio da colaboração entre a Administração e os particulares) do Código do Procedimento Administrativo, os respectivos serviços podem eventualmente vir a ser responsabilizados pela violação evidente do princípio da boa fé. Perante estas circunstâncias, as autoridades judiciárias poderão vir a aceitar o recurso interposto pelo candidato, que foi mal informado, mesmo estando este fora do prazo legalmente estabelecido.
9. Por outro lado, o Instituto de Habitação sempre entendeu que a reclamação a interpor pelo candidato durante a fase de elaboração da lista provisória constituía um pressuposto do pedido de recurso contencioso junto do Tribunal, daí que, na prática, aquando das notificações das decisões sobre as reclamações da lista provisória apresentadas pelos candidatos, os Serviços tenham efectuado a advertência de que «Conforme o disposto no artigo 25.º do Código do Processo Administrativo Contencioso, podem interpor recurso contencioso junto do Tribunal Administrativo no prazo de 30 dias a contar da data de recepção do presente ofício».
10. A suspensão da contagem dos prazos do recurso contencioso por falta de resposta ou prestação de informações incorrectas aquando do pedido de esclarecimentos ou de garantia de exercício dos seus direitos por parte do candidato do concurso, não configura a situação prevista no n.º 2 do artigo 27.º. Os serviços competentes têm feito uma má interpretação em relação à respectiva norma jurídica, entendendo que a contagem dos prazos do recurso inicia-se a partir da data em que o candidato recebe a notificação, e não a partir da data da publicação da lista definitiva. Com base no princípio da boa fé (e tendo em consideração a confiança depositada pelo destinatário da notificação nos serviços competentes) a contagem do prazo do recurso deve iniciar-se a partir da data que consta na notificação emitida pelos respectivos serviços.
11. Relativamente ao caso concreto do candidato C, após investigação, foram verificadas as seguintes circunstâncias:
| Data | Pormenores do caso |
| 22.02.06 | Indicação da necessidade de entrega, pelo candidato C de uma «procuração», no dia da publicação da lista provisória. |
| 27.02.06 | O candidato C vem entregar a documentação solicitada pelos serviços competentes. |
| 25.08.06 | O Instituto de Habitação notifica o candidato C para apresentar, no prazo de 15 dias, a documentação comprovativa do seu tempo de residência na RAEM, alegadamente superior ao que consta do respectivo documento de identificação. |
| 04.09.06 | O candidato C apresenta a fotocópia da declaração de aproveitamento escolar do ano lectivo de 1984-1985 (momento em que se encontrava a estudar na RAEM) junto dos respectivos serviços. |
| 13.12.06 | O Instituto de Habitação publica a lista definitiva com a indicação da exclusão do candidato C. |
| 15.12.06 | O candidato C dirige cartas ao Instituto de habitação e ao Chefe do Executivo, manifestando a sua «discordância» por ter sido excluído do concurso. |
| 26.12.06 | O Instituto de Habitação recebe a carta do candidato dirigida ao Chefe do Executivo, remetida pelo Gabinete do Secretário para os Transportes e Obras Públicas. |
| 16.01.07 | O Chefe da Divisão de Atribuição de Habitações propõe no seu relatório o indeferimento da reclamação apresentada pelo candidato C. (O vice-presidente do Instituto manifesta concordância em 17 de Janeiro de 2007 e submete a despacho do Secretário para os Transportes e Obras Públicas) |
| 27.02.07 | O candidato C dirige cartas ao Instituto de Habitação e ao Chefe do Executivo solicitando o devido acompanhamento do caso. |
| 08.03.07 | No âmbito das medidas de acompanhamento supracitadas, o Chefe da Divisão de Atribuição de Habitações do Instituto de Habitação elabora um relatório indicando que já informou o caso ao Secretário para os Transportes e Obras Públicas, sem ter recebido ainda instruções superiores, propondo novamente o indeferimento da reclamação do candidato C. (Após concordância por parte do vice-presidente, o Presidente submete a proposta ao Secretário) |
| 18.03.07 | O Secretário para os Transportes e Obras Públicas emite despacho em relação aos dois relatórios submetidos pelo Instituto de Habitação – concordando com o parecer do assessor jurídico do seu Gabinete em relação à decisão de exclusão tomada pelos respectivos serviços. No referido parecer é indicado o facto de o candidato C residir na RAEM há mais de 5 anos, razão pela qual devem os serviços competentes incluí-lo na lista definitiva, sendo, nos termos do artigo 130.º do Código do Procedimento Administrativo, anulável o acto de exclusão dentro do prazo legal definido. Foi ainda informado o candidato C das competências do Secretário (que não abrange os poderes de revogar ou manter qualquer acto de exclusão). |
| 09.04.07 | Após algum tempo sem resposta, o candidato C dirige uma carta ao Gabinete do Secretário solicitando o acompanhamento do caso. (o Instituto de Habitação fica habilitado a dar acompanhamento ao caso por despacho do Secretário) |
| 23.04.07 | O pessoal do Instituto de Habitação elabora um novo relatório propondo o indeferimento da reclamação apresentada pelo candidato C. (O Vice-Presidente manifesta concordância) |
| 26.04.07 | O Instituto de habitação responde por ofício ao candidato C, dando esclarecimentos sobre o concurso de acesso à compra de habitação económica, onde indica os fundamentos da exclusão do candidato C. |
| 02.05.07 | O Chefe da Divisão de Atribuição de Habitações do Instituto de Habitação elaborou um relatório propondo que seja informado ao Secretário da notificação emitida ao candidato C. |
| 25.05.07 | O C enviou uma carta ao Gabinete do Secretário, em que manifesta discordância em relação à resposta dada pelo Instituto de Habitação, e que declara falta de meios para a apresentação de reclamação. (Por despacho, o Secretário manda o Instituto de Habitação para dar devido acompanhamento ao caso) |
| 08.06.07 | De acordo com o relatório elaborado pelo pessoal do Instituto de Habitação, indica que o Instituto chegou a dar, em 26 de Abril de 2007, uma resposta em relação ao «mesmo pedido» apresentado pelo C, pelo que, nos termos da lei, os serviços competentes deixam de ter direito a uma nova decisão sobre o caso. (Após concordância por parte do vice-presidente, o Presidente submete a proposta ao Secretário) |
12. De acordo com o n.º 3 do artigo 9.º do Regulamento de Acesso à Compra, «Podem ser interpostas reclamações da lista provisória, dirigidas ao presidente do IH, no prazo de 15 dias a contar da data de publicação do aviso no Boletim Oficial» (o sublinhado é nosso).
13. A interposição de reclamação constitui para o interessado um meio de impugnação dos actos administrativos praticados por determinado órgão, com o objectivo de incitar a avaliação desses actos de forma a obter uma decisão favorável.
14. Relativamente a este caso, o Instituto de Habitação solicita somente a apresentação de uma procuração por parte do candidato C na fase da elaboração da lista provisória. Conforme o solicitado, o candidato C apresentou o respectivo documento junto dos serviços competentes, ficando, deste modo, impedido de interpor recurso no período da elaboração da lista provisória. Devido à conduta negligente por parte dos respectivos serviços ao exigir a apresentação, por parte do candidato C, de um documento comprovativo do seu tempo de residência na RAEM, tendo este documento sido entregue dentro do prazo estabelecido, o candidato C foi excluído do concurso durante a fase da elaboração da lista definitiva, e só tomou conhecimento desse facto após a publicação da mesma. Na realidade, consideramos ser uma reclamação legítima, a interposta pelo candidato C (vide o n.º 1 do artigo 148.º do Código do Procedimento Administrativo).
15. Ao abrigo do disposto no n.º 1 do artigo 148.º do Código do Procedimento Administrativo, «Pode reclamar-se de qualquer acto administrativo, salvo disposição legal em contrário», e conforme o Regulamento de Acesso à Compra, não é proibida a interposição de reclamação, por parte do interessado, do acto administrativo praticado pelo Instituto de Habitação durante o período da elaboração da lista definitiva.
16. Com base no supracitado, deve considerar-se como exercício do direito de reclamação, o facto de o candidato C ter manifestado por escrito, em 15 de Dezembro de 2006, a sua discordância junto dos serviços competentes, relativamente ao acto da sua exclusão do concurso durante a fase da elaboração da lista definitiva. De facto, os relatórios elaborados pelos funcionários do Instituto de Habitação revelam fortes indícios de reconhecimento do documento apresentado pelo candidato C como acto de reclamação.
17. No momento em que foi excluído o candidato C da lista definitiva, aquando da sua publicação pelo Instituto de Habitação, não foram observadas as normas estipuladas nas alíneas c) e d) do artigo 70.º do Código do Procedimento Administrativo, que prevêem os elementos que têm que constar da notificação destinada ao candidato C, nomeadamente a indicação do órgão competente para apreciar a impugnação do acto e o respectivo prazo e a indicação da susceptibilidade de recurso contencioso do acto. Nesta medida, o candidato apresentou, por iniciativa própria, reclamação junto do Instituto de Habitação dentro do prazo legalmente estabelecido (2 dias depois da publicação da lista definitiva).
18. O candidato C apresentou, em 15 de Dezembro de 2006, uma reclamação junto do Instituto de Habitação, e entretanto, o vice-presidente destes serviços manifestou, em 17 de Janeiro de 2007, a sua concordância em relação à proposta apresentada pelo Chefe da Divisão de Atribuição de Habitações dos respectivo serviços, considerando que deveria ser indeferida a reclamação interposta pelo candidato C. Na verdade, a referida decisão foi tomada fora do prazo estipulado no n.º 4 do artigo 9.º do Regulamento de Acesso à Compra («as reclamações devem ser decididas no prazo de 20 dias contados da data da sua interposição»), e, para além disso, é importante referir ainda que a notificação da decisão de indeferimento da reclamação ao candidato C também não foi efectuada dentro do prazo legalmente estabelecido (devem ser notificados no prazo de 8 dias conforme o artigo 71.º do Código do Procedimento Administrativo), tendo sido enviada para conhecimento do Secretário para os Transportes e Obras Públicas.
* * *
19. Perante a situação exposta, há que realçar que o candidato C chegou a apresentar, junto do Instituto de Habitação, documentos complementares para comprovar os dados declarados no boletim de inscrição, designadamente, a indicação de um prazo de residência superior ao que resulta do seu documento de identificação, motivo que levou os competentes serviços a decidir excluir o candidato do concurso. Contudo, é quase impossível ao candidato C prever a aceitação ou a rejeição dos documentos por parte dos serviços competentes, e não se encontra qualquer norma que defina em que circunstâncias «é considerado uma omissão de documentos complementares quando estes forem rejeitados pelas autoridades competentes». Neste contexto, o CCAC considera que o acto praticado pelos serviços competentes carece de fundamento legal.
20. Um dos assessores jurídicos do Secretário para os Transportes e Obras Públicas, chegou a elaborar um parecer sobre o caso em causa, considerando anulável o acto de exclusão praticado pelo Instituto de Habitação, o que significa que é possível aos serviços competentes revogar, por iniciativa própria, o acto inicialmente praticado dentro do prazo legalmente definido, tornando assim válido o respectivo acto. O Secretário emitiu um despacho concordando com o teor do referido parecer, cuja posição é coincidente com a do CCAC.
21. Contudo, não foi encontrada nenhuma informação relativa à análise e ao acompanhamento efectuados pelo Instituto de Habitação em relação ao referido parecer que consta do despacho do Secretário. De qualquer forma, os serviços competentes declararam que a resposta à reclamação interposta pelo candidato C, constitui uma resposta ao pedido de esclarecimentos e não uma resposta à reclamação propriamente dita. É importante acrescentar que a resposta dada à reclamação não foi uma resposta regular, nem se prestou a informação sobre a susceptibilidade de recurso contencioso do respectivo acto, bem como o respectivo prazo, levando o candidato C a entender que não tinha ao dispor qualquer meio de impugnação. Os serviços competentes, que tinham total conhecimento do facto, nunca fizeram referência, nos dois ofícios enviados ao candidato C, aos direitos de interposição de recurso contencioso, o que constitui evidentemente uma violação dos princípios da boa fé.
22. Nesta circunstância, não se deve iniciar a contagem do prazo do recurso contencioso interposto pelo candidato C a partir do acto de exclusão do concurso de acesso à compra de habitação económica praticado pelo Instituto de Habitação, pois a interpretação incorrecta da sua anulabilidade não pode ser considerada para se proceder à sua sanação ultrapassado o prazo do recurso contencioso. Por outras palavras, existe ainda uma em relação ao respectivo acto de exclusão. Os serviços competentes devem revogar o referido acto nos termos do disposto no artigo 130.º do Código do Procedimento Administrativo.
* * *
23. Em relação ao caso acima exposto, e de acordo com as suas competências, o CCAC tomou as seguintes medidas:
1) O CCAC emitiu as seguintes recomendações ao Instituto de Habitação:
a. Revogar a decisão de exclusão do candidato C da lista definitiva do concurso de acesso à compra de habitação económica;
b. Verificar se existem outros casos semelhantes de candidatos que desconheçam a faculdade de recorrer contenciosamente por falta da prestação da respectiva informação por parte do Instituto de Habitação, e caso existam, devem os serviços competentes adoptar as necessárias medidas para reverter esta situação;
c. Quando não exista uma norma que defina a reclamação como pressuposto de interposição de recurso contencioso, devem os serviços competentes respeitar o estipulado nas alíneas c) e d) do artigo 70.º do Código do Procedimento Administrativo, aquando da publicação da lista definitiva do concurso de acesso à compra para a habitação económica, devendo fazer constar ainda nessa publicação, o direito de reclamação, o prazo, bem como o direito de interpor recurso contencioso.
2) Perante o caso exposto, foram apresentadas propostas ao Instituto de Habitação no sentido de se definir com clareza o âmbito de aplicação da norma no que respeita à expressão «Não suprirem alguma deficiência documental no prazo que lhes tiver sido fixado para o efeito», especialmente se tal induzir a exclusão do candidato do concurso; exigir simplesmente a apresentação de documentos comprovativos que preencham os requisitos gerais; ou incluir outros documentos que sirvam de prova à declaração apresentada pelo candidato com o objectivo de aumentar a pontuação na classificação final. Caso os procedimentos de concurso de acesso à compra de habitação económica sejam iniciados antes da revisão final da respectiva legislação, não devem os serviços competentes excluir o candidato do concurso em virtude da rejeição dos documentos apresentados por este, com base nas dúvidas suscitadas sobre a força probatória desses documentos.
3) Tendo em conta que, neste caso, foi dada resposta pelo Instituto de habitação em conformidade com o despacho da entidade tutelar, propõe-se que seja remetida cópia das recomendações acima referidas para conhecimento do Secretário para os Transportes e Obras Públicas.
* * *
24. Relativamente às recomendações b) e c) acima elaboradas, a resposta dada pelo Instituto de Habitação indica que nunca foi definido o meio de recurso contencioso durante a elaboração das listas provisória e definitiva, constituindo esta falha uma mera irregularidade formal. Os respectivos serviços discordam da existência de interpretação incorrecta em relação ao «pressuposto do exercício do direito de recurso contencioso pelo candidato do concurso de acesso à compra de habitação económica». Os mesmos afirmam ainda que nunca chegaram a fornecer informações incorrectas ao reclamante sobre «a inadmissibilidade do recurso contencioso pelo facto de este não apresentar reclamação dentro do prazo legalmente estabelecido após a publicação da lista provisória», razão pela qual, o Instituto não aplicou intencionalmente quaisquer medidas no sentido de resolver a questão da omissão da indicação das informações relativas à faculdade de impugnação nos termos da lei, comprometendo apenas o fornecimento de informações relativas aos meios de reclamação aquando da publicação da lista definitiva. A recomendação efectuada a b) tem como objectivo apelar aos serviços competentes que verifiquem os casos ocorridos e que tomem as respectivas medidas correctivas. O Instituto de Habitação, ciente da inexistência dos referidos casos, e da inexistência de quaisquer outras queixas desta natureza no seio do CCAC, considera não existir qualquer conflito entre a resposta dada pelos serviços competentes e as recomendações emitidas pelo CCAC.
25. A resposta dada pelo Instituto de Habitação não fez nenhuma referência à recomendação a) do CCAC, pelo que, tendo em consideração que à data da emissão dessa mesma resposta já haviam passado 90 dias desde a emissão das recomendações, deverá considerar-se aceite a referida recomendação por parte dos respectivos serviços. O CCAC enviou posteriormente um ofício ao Instituto de Habitação solicitando esclarecimentos sobre a situação relativa ao tratamento do caso do candidato C, excluído do concurso, e, de acordo com a resposta fornecida pelo Instituto, esse candidato foi já notificado da revogação da decisão de exclusão bem como da reposição da sua classificação na lista definitiva.
26. Por fim, tendo o Instituto de Habitação aceite as recomendações elaboradas pelo Comissariado, foi ordenado o arquivamento do processo.
* * *
| Pontos conclusivos: Lições que se retiram do presente caso: (1) O órgão administrativo deve definir com clareza as regras procedimentais quando estejam envolvidos vários interessados. (2) O órgão administrativo deve informar expressamente o interessado dos fundamentos das suas decisões. (3) O órgão administrativo deve ter conhecimento dos meios legais de defesa ao dispor do interessado e disponibilizar informações relativas aos requisitos para o exercício dos respectivos direitos. |
Caso III — Formalidades relativas à atribuição de habitação económica
| Sumário: • Um funcionário público a quem foi atribuída uma moradia funcional poderá ou não pedir habitação social • A diferença entre «agregado familiar» e «grupo» no concurso de acesso à compra de habitação económica • Atribuição de uma habitação económica à companheira do requerente na qualidade de membro do «agregado familiar» sem estar dissolvido um casamento anterior daquele • Criação de uma expectativa legítima a um interessado por actuação indevida de um órgão da Administração (ou mesmo duma ilegalidade administrativa); como encontrar um equilíbrio entre as duas partes |
O CCAC recebeu uma queixa de um residente local contra o Instituto de Habitação por, pelo facto de não ter sido ainda dissolvido o seu casamento anterior, ter sido indeferido o pedido de compra de habitação económica pela sua companheira de apelido Ho. Os serviços competentes exigiram várias vezes ao reclamante a apresentação da certidão da sentença de divórcio como pressuposto para o andamento do procedimento relativo à compra e venda da habitação económica bem como da certidão referente à regulação do poder paternal do filho criado por ele e pela sua companheira emitidas pelo Tribunal Judicial de Base, como requisito para a aceitação do pedido de acesso à compra de habitação económica da senhora Ho, eliminando, no boletim de inscrição, o nome do queixoso, como membro do respectivo agregado familiar.
Relativamente à questão da apresentação da certidão relativa à regulação do poder paternal, uma vez que a lei presume que a mãe é titular do exercício do poder paternal referente aos seus filhos biológicos, torna-se desnecessária a existência de qualquer acordo entre o queixoso e senhora Ho para que esta venha a exercer, nos termos legais, esse poder paternal. Tendo os serviços competentes deixado de exigir a apresentação da certidão de regulação do poder paternal por parte do queixoso, após intervenção do Comissariado indicando as disposições legais aplicáveis, continuaram, no entanto, a exigir a apresentação da certidão da sentença de divórcio entre o queixoso e o seu ex-cônjuge como requisito necessário para o andamento do procedimento visando a compra e venda de habitação económica solicitada pela Senhora Ho.
O Comissariado verificou, durante as primeiras investigações, a existência de infracção administrativa praticada pelo Instituto de Habitação relativa aos procedimentos de atribuição de habitação económica à senhora Ho, tendo iniciado um processo para investigação e acompanhamento. Ficou demonstrada a existência de várias infracções administrativas e lacunas em relação aos métodos de tratamento do presente caso adoptados pelo Instituto de Habitação, abaixo citados sumariamente:
(I) Autorizar a inscrição para acesso à compra de habitação social apresentada pelo queixoso sem saber que o mesmo era arrendatário duma outra habitação:
1. O queixoso, funcionário aposentado, e o seu ex-cônjuge, foram autorizados, em 10 de Setembro de 1987, pelo ex-Director dos Serviços de Finanças, a beneficiar da atribuição de um fogo da Administração de tipologia T2. O queixoso foi depois coabitar com a senhora Ho numa outra habitação, com quem criou um filho, deixando o seu ex-cônjuge a residir no referido fogo.
2. Em 15 de Março de 2004, o queixoso foi apresentar, em nome próprio, um pedido de arrendamento de habitação social junto do Instituto de Habitação. Após avaliação efectuada pelos serviços competentes, tendo em vista a situação económica do queixoso e nos termos do artigo 6.º do Decreto-Lei n.º 69/88/M, foi deferido, em 18 de Fevereiro de 2005, excepcionalmente, o respectivo pedido, tendo sido atribuída ao queixoso uma moradia de tipologia T2, que partilha com a senhora Ho, o enteado e o filho criado por ambos, tendo sido levado em consideração pelos serviços, a situação do queixoso, nomeadamente o facto de ser funcionário aposentado e deficiente, e de receber uma pensão mensal correspondente a MOP $6 199,00, para além do facto de a senhora Ho e o seu enteado sofrerem de determinadas doenças.
3. De acordo com o Instituto de Habitação, o queixoso declarou aquando da apresentação do pedido, que a senhora Ho era seu cônjuge e não prestou qualquer informação quanto ao anterior relacionamento conjugal nem quanto ao facto de ter arrendado um fogo da Administração. Face às circunstâncias acima expostas, concluiu-se pela inexistência de um mecanismo de comunicação entre os serviços competentes e a Direcção dos Serviços de Finanças relativo aos procedimentos de atribuição de habitação destinados a funcionários aposentados, designadamente o queixoso, que beneficia simultaneamente de um fogo da Administração arrendada em seu nome e de uma habitação social, facto que as autoridades desconheciam.
4. Na verdade, aquando da apreciação do pedido de habitação social apresentado pelo queixoso, o Instituto de Habitação deveria ter adoptado medidas para averiguar a situação do queixoso, nomeadamente para saber se o mesmo vivia de facto com dificuldades de habitação com vista a evitar a atribuição indevida de habitação. Ademais, de acordo com o disposto no artigo 43.º do Decreto-Lei n.º 69/88/M, de 8 de Agosto, os serviços competentes podem denunciar, por sua iniciativa, o contrato no termo do seu prazo inicial caso o arrendatário ou qualquer elemento do seu agregado familiar tivesse, no entretanto, adquirido ou arrendado imóvel em Macau. Por isso, se o Instituto de Habitação tivesse verificado na altura a situação concreta do candidato, que beneficiava já de um imóvel do Governo arrendado aquando da apresentação do pedido de candidatura à atribuição de habitações sociais, teria tido condições para prevenir a ocorrência deste problema evitando o gozo indevido de recursos e benefícios habitacionais pelo mesmo grupo de pessoas (ou pela mesma pessoa).
(II) O Instituto de Habitação nunca definiu com clareza os requisitos de acesso à compra de habitação económica apresentados em nome de um «agregado familiar» e de um «agregado»
5. Nos termos do artigo 4.º do Decreto-Lei n.º 13/93/M, de 12 de Abril, os residentes que reúnam as condições legalmente fixadas, podem candidatar-se ao acesso para a compra de habitações económicas em nome próprio ou na qualidade de agregados familiares ou grupos de pessoas não aparentadas. De acordo com a legislação vigente, «Entende-se por agregado familiar o conjunto de pessoas que vivam em comunhão de mesa e habitação e estejam ligados por laços de casamento, parentesco, afinidade, adopção, ou a eles tradicionalmente equiparados»; e agregado é considerado com os «grupos de pessoas não aparentadas» que poderão viver em conjunto na mesma habitação económica a adquirir. Ademais, os respectivos membros, de acordo com a lei, não podem possuir qualquer propriedade própria nem constar no boletim de inscrição do concurso de acesso à compra de habitações económicas anteriormente aprovado, caso contrário, o pedido poderá ser indeferido.
6. Na verdade, relativamente aos indivíduos que se candidatem à atribuição de habitações económicas na qualidade de «agregado familiar», as disposições da legislação supracitada apresentam características mais rigorosas, mas segundo a informação obtida pelo CCAC, o Instituto de Habitação nunca fez distinção entre «agregado» e «agregado familiar» aquando do tratamento dos pedidos de acesso ao concurso, e nunca procederam à verificação da identidade pessoal dos respectivos membros para saber se reuniam os requisitos legalmente exigidos. Tendo por base o respeito pelos princípios da igualdade e da boa fé, o CCAC considera que é admissível a manutenção das mesmas regras de tratamento, sendo no entanto necessário ter em consideração, aquando da revisão desta legislação, que se os serviços competentes sentem dificuldades em distinguir «agregado» de «agregado familiar» (especialmente nas relações entre os diferentes membros), deverão tentar eliminar esta distinção para assegurar o estrito cumprimento da Lei.
(III) A atribuição de habitação económica à senhora Ho deve ser feita pelos serviços competentes após as necessárias rectificações
7. Em relação a este caso, a senhora Ho candidatou-se, em Janeiro de 2003, ao concurso para a atribuição de habitações económicas como representante do agregado familiar, declarando no respectivo boletim de inscrição que o queixoso era seu cônjuge e que tinha mais dois filhos como elementos do agregado familiar (sendo um deles filho comum do casal e o outro fruto de um anterior casamento da senhora Ho). Segundo a ordem de classificação que consta da lista geral de candidaturas, o agregado familiar representado pela senhora Ho foi seleccionado, em Abril de 2006, como candidato qualificado para compra de habitação económica. Porém, o queixoso só veio a informar o Instituto de Habitação do seu relacionamento conjugal anterior aquando da escolha de habitação. De acordo com os critérios de funcionamento do Instituto de Habitação, o casal que consta do boletim de candidatura ao concurso constitui o comprador da habitação. Se os serviços competentes se tivessem apercebido da necessidade de conclusão do processo de divórcio por parte do queixoso como condição para a compra de habitação pelo mesmo e pela senhora Ho, não deveriam tê-los qualificado como compradores ou então deveriam ter retirado o queixoso do boletim de candidatura, exigindo neste caso, uma reclassificação para efeitos de ordenamento do agregado familiar da senhora Ho, que só terá direito à compra de habitação uma vez seleccionado segundo o reordenamento das candidaturas.
8. É importante referir que, de acordo com as disposições do n.º 1 e do n.º 2 do artigo 10.º do Decreto-Lei n.º 26/95/M, de 26 de Junho, o processo de classificação tem por base as informações prestadas pelo agregado concorrente no questionário constante do boletim de inscrição para acesso ao concurso para compra de habitação económica e não as que se verificarem na data de celebração da escritura pública de compra e venda. Mas se forem detectadas declarações falsas ou alterações dos elementos do agregado, é evidente que poderão influenciar o cálculo da pontuação e a classificação do concurso bem como o resultado da ordem dos candidatos seleccionados para a «escolha de habitação».
9. Todavia, o Instituto de Habitação dá uma outra explicação sobre a forma de processamento que foi adoptada para a resolução do caso acima exposto. Por ter apresentado, em 7 de Abril de 2006, uma declaração escrita comprometendo-se à entrega imediata da certidão de sentença do divórcio junto dos serviços competentes após decisão do Tribunal Judicial de Base, o queixoso demonstrou, através da tal declaração, a sua vontade e o seu compromisso de dissolução da relação matrimonial anterior. Tendo em consideração a finalidade de utilização das fracções habitadas pelo respectivo tipo de agregado, que se destina aos funcionários públicos, e a opinião dos condóminos contra a transformação deste tipo de fracções vagas em habitação social, considerou-se necessário e urgente proceder à desocupação das mesmas pelos respectivos arrendatários para eliminar o ressentimento e pôr fim a esta questão. Entendendo a concessão e a venda das habitações económicas como uma das melhores formas de resolução do problema em causa e tendo em conta o facto de o respectivo agregado ter sido seleccionado, de acordo com o classificação do concurso para a aquisição de habitação económica, os serviços competentes aceitaram a senhora Ho, em 13 de Abril de 2006, atendendo ao princípio de boa-fé, como promitente-compradora e o queixoso como membro do respectivo agregado, exigindo a apresentação pelo último de documento comprovativo da dissolução do relacionamento matrimonial anterior apesar de se ter já demonstrado, por declaração, essa sua intenção.
10. Após a atribuição de habitação à senhora Ho, o Instituto de Habitação insistiu na entrega da certidão da sentença de divórcio por parte do queixoso como documento comprovativo da sua intenção inicialmente declarada. Como se pode verificar, os serviços competentes sempre tomaram a senhora Ho como candidata à compra de habitação económica na qualidade de representante do «agregado familiar» e consideraram como verdadeiro o facto declarado (incluindo a relação conjugal entre o queixoso e a senhora Ho) exigindo a apresentação da referida certidão da sentença de divórcio de onde consta a decisão judicial de dissolução do casamento entre o mesmo.
11. Todavia, é importante salientar que quando a senhora Ho declarou, em 2003, o queixoso como seu cônjuge aquando do preenchimento do boletim de inscrição de acesso à compra de habitação económica, não havia sido ainda dissolvido o casamento anterior do queixoso (tendo o queixoso declarado a formalização do pedido de divórcio em Março de 2008). Com a existência de um impedimento matrimonial, o relacionamento entre o queixoso e a senhora Ho não pode ser legalmente considerado como uma relação matrimonial ou de união de facto. Nesta circunstância, de acordo com a lei, não podiam o queixoso, a senhora Ho e os dois filhos candidatarem-se ao concurso de acesso à compra de habitação económica na qualidade de «agregado familiar». Pelo que, atendendo aos imperativos legais, se a senhora Ho estivesse interessada em manter a sua participação no respectivo concurso na qualidade de «agregado familiar», teria que ter retirado do boletim de inscrição o nome do queixoso (como elemento do agregado) sendo, entretanto, o pedido reordenado na lista do concurso de acordo com a nova pontuação e só teria direito à compra de habitação económica uma vez seleccionada.
12. Em 2006, quando foi autorizada a «escolha de habitação» pela senhora Ho, o Instituto de Habitação tinha já conhecimento de que o queixoso e a senhora Ho não possuíam qualquer relação matrimonial ou união de facto legalmente reconhecível e sabiam que a senhora Ho havia prestado falsas declarações no boletim de inscrição do concurso de acesso à compra de habitação económica, pelo que, deveriam ter os serviços competentes adoptado atempadamente medidas adequadas para acompanhar devidamente o caso. Perante esta situação, o Instituto de Habitação não deveria ter permitido a compra de habitação por parte daquele agregado familiar segundo a ordem da pontuação, com base nos dados declarados no boletim de inscrição onde consta o queixoso, a senhora Ho e os dois filhos como membros do «agregado familiar». Aliás, a dissolução do impedimento matrimonial entre o queixoso e a senhora Ho não depende simplesmente da intenção declarada por escrito pelo queixoso (de proceder à entrega imediata da certidão da sentença de divórcio junto dos serviços competentes após decisão do Tribunal Judicial de Base), porque a declaração não pode substituir ou equiparar-se à sentença do tribunal nem conferir a esta efeitos retroactivos, de acordo com as disposições legais, não podendo também eliminar o impedimento matrimonial ou de união de facto existente entre o queixoso e a senhora Ho.
13. De facto, o Instituto de Habitação tem insistido com queixoso para proceder à entrega da respectiva sentença de divórcio por forma a comprovar as declarações prestadas pela senhora Ho aquando da inscrição no concurso de acesso à compra de habitação económica. Contudo, este acto não constitui uma forma eficaz de resolução do problema em causa, uma vez que só é possível reconhecer a relação entre o queixoso e a senhora Ho, de acordo com o disposto nos artigos 1471.º e 1472.º do Código Civil, quando a decisão do tribunal venha a produzir efeitos retroactivos a contar da data da separação do queixoso e do seu ex-cônjuge, que deverá equivaler pelo menos a um período igual ou superior a dois anos antes da data de apresentação do respectivo boletim de inscrição de acesso à compra de habitação económica pela senhora Ho (um dos requisitos para o reconhecimento da união de facto consiste na existência de um relacionamento conjugal entre duas pessoas que vivam voluntariamente em condições análogas às dos cônjuges por um período mínimo de dois anos). Caso contrário, torna-se impossível comprovar as declarações prestadas pela senhora Ho no boletim de inscrição de acesso à compra de habitação económica (dando o queixoso como seu cônjuge) caso a respectiva sentença de divórcio não produza quaisquer efeitos retroactivos.
14. Por outro lado, após comparação dos regimes jurídicos vigentes, foram encontrada no diploma que regulamenta a atribuição de habitações sociais (Decreto-Lei n.º 69/88/M, de 8 de Agosto), normas que permitem a atribuição de habitações, pelos serviços competentes, com dispensa dos requisitos de candidatura, a determinados indivíduos ou agregados familiares, não tendo sido no entanto encontradas normas idênticas nos diplomas legais que regem a atribuição de habitações económicas (incluindo a Lei n.º 13/80/M, de 6 de Setembro, o Decreto-Lei n.º 13/93/M, de 12 de Abril e o Decreto-Lei n.º 26/95/M, de 26 de Junho). Daí que se tenha percebido que não existe qualquer disposição legal, no âmbito da distribuição de habitações económicas, que permita excepcionalmente a atribuição de habitações, pelos serviços competentes, a determinados indivíduos ou agregados familiares sem respeito pelas regras de pontuação e de distribuição de habitações. Por isso, considera-se a existência de uma infracção pelo facto de os serviços competentes terem utilizado como argumento o «tirar o rancor do público», e autorizado excepcionalmente a senhora Ho a adquirir habitação económica, na qualidade de promitente-compradora, de acordo com o primeiro resultado da classificação dos candidatos (conforme o ordenamento por pontuação) ao concurso de acesso à compra de habitação económica.
(IV) Os Serviços competentes devem ter em consideração a justificada expectativa criada à senhora Ho, de aquisição de habitação económica.
15. O Instituto de Habitação continua a entender que, caso o respectivo agregado familiar queira já celebrar a escritura pública de compra e venda da habitação, deverá o queixoso cumprir primeiro a promessa de apresentação da certidão da sentença de divórcio (sem que esta venha a ter quaisquer efeitos retroactivos) para comprovar que os dados inicialmente declarados correspondem à verdade, caso contrário, deverá entender-se que existiu prestação de declarações falsas, podendo os respectivos serviços, aplicar o estipulado no n.º 6 do artigo 27.º do Decreto-Lei n.º 13/93/M, de 12 de Abril, como fundamento para anular o termo de sancionamento e o termo de autorização emitidos (esses termos emitidos pelo IH podem ser anulados até à celebração da escritura de compra e venda se se vier a provar que o promitente-comprador prestou falsas declarações relativamente a qualquer dos requisitos previstos nos n.os 5, 6 e 7 do artigo 4.º).
16. Efectivamente, de acordo com o exposto, exigir simplesmente a apresentação da certidão da sentença de divórcio por parte do queixoso não é suficiente para tornar verdadeira a «relação conjugal», pelo que a exigência manifestada pelos serviços competentes constitui evidentemente uma irregularidade. Também deve ser considerada inapropriada a forma de tratamento que foi adoptada relativamente à aplicação da sanção por não ter sido entregue a referida sentença, em obediência ao disposto n.º 6 do artigo 27.º do Decreto-Lei n.º 13/93/M, de 12 de Abril.
17. Na verdade, o disposto no n.º 6 do artigo 27.º do Decreto-Lei n.º 13/93/M, de 12 de Abril, que regula as situações de falsas declarações prestadas pelo promitente-comprador relativamente a qualquer dos requisitos previstos nos n.os 5, 6 e 7 do artigo 4.º do mesmo Decreto-Lei, não constitui medida sancionatória por prestação de falsas declarações pelo candidato aquando do preenchimento do «boletim de inscrição» do concurso de acesso à compra de habitação económica por ter o candidato prestado dados falsos relativamente aos requisitos gerais do concurso (dados como: idade, tempo de residência em Macau, documentos de identificação válidos, etc.) ou relativamente à norma que dispõe que nenhum dos membros do agregado pode ser proprietário de qualquer habitação ou terreno no território de Macau ou concessionário de terreno do domínio privado do Território. Nesta circunstância, considera-se inapropriada a citação pelos serviços competentes do artigo 27.º do Decreto-Lei n.º 13/93/M, como fundamento para a anulação do termo de sancionamento emitido à senhora Ho. Entretanto, em conformidade com o estipulado no n.º 1 do artigo 8.º do Decreto-Lei n.º 26/95/M, de 26 de Junho, os candidatos deverão ser excluídos do concurso «se prestarem declarações falsas ou inexactas ou usarem de qualquer meio fraudulento para obterem habitação até à data do recebimento da chave». Todavia, só é permitida a aplicação da «sanção» à senhora Ho, nos termos do n.º 1 do artigo 8.º do Decreto-Lei n.º 26/95/M, quando os serviços competentes comprovarem que a mesma prestou, «dolosamente», falsas declarações (neste caso, declarou o queixoso como seu cônjuge) no boletim de inscrição de acesso à compra de habitação económica.
18. Ademais, o queixoso informou o Instituto de Habitação que tinha uma relação matrimonial com uma outra mulher aquando da escolha da habitação económica; entretanto, o mesmo apresentou ainda uma declaração escrita datada de 7 de Abril de 2006 em que se comprometeu a entregar certidão da sentença de divórcio junto dos serviços competentes após decisão do Tribunal Judicial de Base. Os serviços competentes, cientes, portanto, de que não tinha ainda sido feita ainda a dissolução de casamento entre o queixoso e o seu ex-cônjuge, autorizaram, em 13 de Abril de 2006, a senhora Ho a adquirir a habitação económica na qualidade de promitente-compradora, ou seja, os respectivos serviços atribuíram, «por lapso», uma habitação económica à família Ho, onde actualmente se encontram a habitar, mesmo sabendo que os dados declarados no boletim de inscrição não correspondiam à verdade. Tendo em consideração do princípio da boa fé, os serviços competentes não deveriam culpar somente a senhora Ho pelo facto de lhe ter sido atribuída, por lapso, uma habitação económica quando se procedeu à análise da forma de tratamento do presente caso. Deveriam os respectivos serviços reflectir sobre a forma de tratamento do processo de distribuição da respectiva habitação económica em que foi dada justificada esperança à senhora Ho de aquisição de habitação.
(V) Propostas
19. Na sequência do exposto, o Comissariado propôs, no âmbito das suas competências, as seguintes medidas:
a. Propor que seja estabelecido um mecanismo de comunicação entre o Instituto de Habitação e a Direcção dos Serviços de Finanças no âmbito da distribuição de habitações, particularmente no que diz respeito aos pedidos apresentados pelos funcionários públicos e funcionários aposentados a fim de facilitar a averiguação tempestiva dos requisitos legalmente estabelecidos sobre os pedidos de habitação, bem como evitar a repetição de situações de aproveitamento inapropriado dos recursos e benefícios habitacionais na RAEM.
b. Conduzir uma reflexão séria relativamente à aplicação do Decreto-Lei n.º 13/93/M, de 12 de Abril, e propor ao Instituto de Habitação um estudo das restrições sobre o relacionamento dos membros de um determinado «agregado» ou «agregado familiar» que se candidata a um concurso de acesso à compra de habitação económica. Se os serviços competentes entenderem que é desnecessário fazer uma distinção dos candidatos, por se sentirem dificuldades na sua implementação prática, deverão os mesmos tentar eliminar as respectivas distinções aquando da revisão do referido diploma.
c. Recomendar ao Instituto de Habitação que seja adequadamente considerado o facto de se ter exigido ao queixoso a apresentação da sentença de divórcio. É que só é possível provar a autenticidade das declarações inicialmente prestadas pela senhora Ho (onde declara o queixoso como seu cônjuge) quando a decisão do tribunal venha a reconhecer a separação do queixoso e do seu ex-cônjuge sendo que entre a data da separação e a data de apresentação do boletim de inscrição de acesso à compra de habitação económica por parte da senhora Ho deverá distar um período igual ou superior a dois anos. Por outro lado, o caso da senhora Ho merece uma reponderação porque não se deve culpar somente a senhora Ho pelo facto de lhe ter sido atribuída por «lapso» uma habitação económica, devendo, entretanto, os serviços competentes ter em consideração a expectativa legítima que foi dada à senhora Ho na aquisição de habitação por força do tratamento inadequado deste caso.
* * *
O Instituto de Habitação aceitou as sugestões apresentadas pelo Comissariado e foram desenvolvidos os seguintes trabalhos de acompanhamento:
1. O Instituto de Habitação concorda com a proposta de criação de um mecanismo de comunicação.
2. Para o aproveitamento adequado dos recursos habitacionais bem como para a defesa dos conceitos tradicionais de moralidade, foram já eliminados, pelos serviços competentes, as condições fixadas para «agregados» na referida legislação no âmbito da habitação pública, ficando o concurso restrito somente a agregados familiares ou a indivíduos.
3. Os serviços competentes deixaram de exigir do queixoso a entrega da sentença de divórcio e procederam à rectificação, de acordo com as suas competências, dos dados declarados no respectivo boletim de inscrição (onde se declara o queixoso como cônjuge da senhora Ho) entregue junto dos respectivos serviços, notificando desse facto os interessados.
Por fim, o CCAC ordenou o arquivamento do processo.
* * *
| Pontos conclusivos: Lições que se retiram do presente caso: (1) Deve ser intensificada a troca de informações entre os órgãos administrativos, especialmente no que toca a informações relativas aos pedidos de acesso à compra de habitação social apresentada por funcionários aposentados. É aconselhável averiguar sempre junto da Direcção dos Serviços de Finanças se os requerentes são beneficiários de qualquer moradia para funcionários. (2) Os serviços competentes deverão recorrer a diferentes meios alternativos para determinar a situação do «agregado familiar» que o requerente representa e em que se integra, com vista a verificar se reúne os requisitos legalmente exigidos. (3) O Instituto de Habitação deve ser especialmente diligente no sentido de tentar encontrar uma motivação juridicamente válida no processamento dos pedidos quando está perante uma situação em que o requerente se encontra a viver com uma outra pessoa e sem ter dissolvido o casamento anterior. (4) Quando um órgão da Administração, por actuação ilícita criar uma expectativa legítima no interessado, deverá valorar adequadamente a importância entre o interesse público e o interesse privado. |
Caso IV — Condições de exploração e questões de segurança relativas aos produtos combustíveis
| Sumário: • Requisitos para autorização de ocupação por particulares a título precário dum terreno de domínio público • «Requisitos de segurança contra incêndio e sua dispensa� nas instalações de produtos combustíveis • Uso continuado de terreno do domínio público por particulares sem a respectiva autorização em virtude da não actualização atempada da mesma • Fiscalização das actividades relativas à exploração e armazenamento dos produtos combustíveis • Falta de sensibilidade e consciência para o risco decorrente da exploração e armazenamento de produtos perigosos |
Um cidadão apresentou uma queixa ao CCAC contra a empresa A, por ter desenvolvido ao longo dos anos actividades de exploração de gases de petróleo liquefeito sem a respectiva licença de exploração, o que se traduz, neste caso, na falta de supervisão por parte das autoridades competentes. As primeiras investigações indicaram que a respectiva empresa não licenciada tinha ocupado um terreno na Ilha Verde sem a respectiva autorização, revelando falta de cumprimento por parte das autoridades competentes das atribuições que lhe foram legalmente conferidas, razão pela qual se instruiu o presente processo, para o competente acompanhamento.
* * *
Introdução:
1. É exigida aos operadores de combustíveis a dotação de instalações (vulgarmente conhecidas por armazéns intermediários de combustíveis) de acordo com as normas estipuladas no Regulamento de Segurança das Instalações de Produtos Combustíveis. E relativamente aos parques de garrafas de gases de petróleo liquefeitos, devem respeitar as disposições consagradas no Regulamento de Segurança dos Parques de Garrafas de Gases de Petróleo Liquefeito.
2. Os órgãos competentes (Comissão de Inspecção das Instalações de Produtos Combustíveis, Comissão de Segurança dos Combustíveis e Direcção dos Serviços de Economia) consideram que as instalações de Produtos Combustíveis devem estar sediadas em Macau, e, por isso, os indivíduos ou entidades que não possuem propriedades ou o direito de utilização de terrenos particulares em Macau e que estejam interessados em explorar actividades de produtos combustíveis, deverão pedir primeiro a respectiva autorização junto do Governo para que lhes sejam concedidos terrenos destinados à construção de instalações de Produtos Combustíveis, em conformidade com as seguintes formalidades administrativas, abaixo indicadas:

* Mas o explorador deverá cumprir necessariamente os requisitos definidos pelas autoridades competentes aquando da concessão ou da autorização de ocupação de terrenos, sob pena de se rescindir o contrato por caducidade da concessão, rescindir o contrato de arrendamento, não renovar a licença por incumprimento das disposições legais, podem as autoridades, nos temos da lei, solicitar «a devolução do terreno».
** O explorador sem licença é punido com multa e pode ser intimado a encerrar o seu estabelecimento.
3. Como se pode observar no quadro acima, a lei dispõe de um conjunto de mecanismos de supervisão das actividades de exploração de produtos de alto risco, neste caso, produtos combustíveis, exigindo uma escolha rigorosa da localização de instalações para este tipo de produtos bem como a apreciação de projectos de instalações por parte de diversas entidades competentes, que ficam responsáveis, de acordo com as respectivas atribuições, pela supervisão das instalações que se encontram em «fase preparatória de funcionamento» através de um mecanismo de registo de instalações e estabelecimentos. As actividades só se iniciam depois da obtenção da licença de exploração uma vez preenchidos os requisitos acima mencionados.
* * *
Caso Concreto:
(I) — A Direcção dos Serviços de Solos, Obras Públicas e Transportes (DSSOPT) não definiu com rigor as cláusulas que deviam constar da licença de ocupação provisória aquando da sua emissão à empresa A.
1. Conforme os dados disponíveis, a empresa A apresentou, em 22 de Janeiro de 2002, ao Chefe do Executivo através da DSSOPT, um pedido de concessão de terreno situado na Estrada Marginal da Ilha Verde para a sua ocupação a título precário destinada ao armazenamento das garrafas de gases de petróleo liquefeito vazias. No entanto, o referido processo não cumpriu as normas estipuladas na ‘Lei de Terras» relativas ao «Plano do Domínio Útil de Terrenos» que deve ser anexado ao pedido e remetido para apreciação e autorização junto das autoridades competentes. Os respectivos serviços, que nunca exigiram a entrega do respectivo documento complementar à empresa A, emitiram em 29 de Abril de 2002, a licença de ocupação a título precário n.º X/2002 para o armazenamento de garrafas de gases de petróleo liquefeito vazias, pelo prazo de um ano. Perante esta situação, a DSSOPT que tem como competências em organizar processos bem como emitir opiniões no âmbito de concessão de terrenos, deu uma explicação indicando que a empresa A chegou a declarar que não irá fazer construções no respectivo terreno aquando da apresentação do pedido.
2. Tendo a empresa A declarado que «não iria construir», os serviços competentes não exigiram a apresentação do plano de aproveitamento do terreno. Geralmente, a respectiva declaração pode servir como cláusula vinculativa para as partes em caso de incumprimento da mesma por parte da empresa A (apresentando, primeiramente, o plano de aproveitamento do terreno para efeitos de apreciação por parte das autoridades competentes). Contudo, da licença emitida pelos respectivos serviços consta a indicação expressa que «só é permitida a renovação da licença de ocupação a título precário com a apresentação do plano de aproveitamento do terreno autorizado pelos serviços competentes». Neste contexto, para a renovação da licença, a empresa A é obrigada a apresentar o plano de aproveitamento do terreno, mesmo que não «tivesse construído».
3. Perante o exposto e de acordo com a explicação dada pela DSSOPT, da respectiva licença de ocupação a título precário consta uma cláusula onde é exigida a apresentação do plano de aproveitamento do terreno autorizado pela DSSOPT como condição indispensável para a renovação da licença, e o caso em si deve-se à transcrição, por parte dos trabalhadores, do conteúdo das licenças de ocupação a título precário anteriormente emitidas para a licença que foi emitida à empresa A, onde consta a tal cláusula, que não reveste de grande importância uma vez que nunca foram feitas construções no respectivo terreno pela empresa A.
4. A DSSOPT considera que a cláusula de renovação que consta da licença de ocupação a título precário n.º X/2002 «não é revestida de grande importância» e que, quando a empresa A apresentou, em 17 de Fevereiro de 2003, o pedido de renovação da respectiva licença, sem saber se foram já feitas ou irão ser feitas construções no respectivo terreno, os serviços competentes vieram a exigir à empresa A, através do ofício datado de 5 de Março de 2003, a apresentação do plano de aproveitamento do terreno de acordo com o estipulado na cláusula de renovação, sublinhando que só se iria proceder à renovação da licença após a autorização do respectivo plano.
5. Uma vez considerada procedente a explicação dada pelos respectivos serviços, significando esta que «a introdução da respectiva cláusula na licença de ocupação a título precário foi efectuada pelos funcionários por razões de inércia», na altura do procedimento do pedido de renovação da licença, pelas mesmas razões, os serviços competentes exigiram a apresentação do plano de aproveitamento do terreno à empresa A como condição indispensável para apreciação do pedido de renovação sem ter procedido a qualquer análise rigorosa deste caso concreto.
6. A empresa A entregou, em 20 de Junho de 2003, o plano de instalações de armazenamento de produtos combustíveis e o respectivo projecto de estrutura para um terreno situado na zona da Ilha Verde. Querendo isto dizer que a ocupação do respectivo terreno pela empresa A passará de «sem construções» para «com construções», tornando justificável, por circunstância superveniente, a apresentação do plano de aproveitamento do terreno para a respectiva apreciação por parte dos serviços competentes.
(II) — Considera-se insuficientes os fundamentos invocados para a autorização à empresa A, pela DSSOPT, da dispensa da instalação do «sistema Spray»
1. A DSSOPT notificou a empresa A, em 23 de Março de 2004, da aprovação do seu projecto de instalações de produtos combustíveis, com a condição de seguir os pareceres da Comissão de Segurança dos Combustíveis e do Corpo de Bombeiros. De acordo com o parecer emitido pelo Corpo de Bombeiros, este considera necessária a instalação do sistema Spray no armazém intermediário de combustíveis.
2. Conforme parecer emitido pelo Corpo de Bombeiros, a empresa A procedeu, por diversas vezes, à alteração do seu plano de instalações de produtos combustíveis, indicando a falta de pressão de água no local das obras, razão pela qual se apresentou um pedido junto da DSSOPT para a dispensa de instalação do sistema Spray. Para o efeito, a DSSOPT solicitou novamente parecer ao Corpo de Bombeiros e à Comissão de Segurança dos Combustíveis. Mantendo-se inalterado o parecer emitido pelo Corpo de Bombeiros, considerou-se caber à DSSOPT a autorização do respectivo pedido de dispensa (Relativamente ao parecer do Corpo de Bombeiros sobre a segurança contra incêndios, a Comissão de Segurança dos Combustíveis manifestou concordância com o facto de as competências de autorização de dispensa pertencerem à DSSOPT).
3. Sobre o caso exposto, o funcionário L do Departamento de Urbanização da DSSOPT, elaborou, em 8 de Setembro de 2005, um relatório indicando que nos termos do estipulado no Regulamento de Segurança Contra Incêndios, é necessário e apropriado, mediante justificação, propor a instalação do sistema Spray nos depósitos de líquidos e gases inflamáveis, e que de acordo com o Regulamento de Segurança dos Parques de Garrafas de Gases de Petróleo Liquefeitos (GPL), pode ser determinada pelo Corpo de Bombeiros a adopção de medidas adicionais de protecção e combate a incêndios nos termos da regulamentação específica aplicável, não estabelecendo no entanto, o respectivo regulamento, a necessidade de instalação do sistema Spray nos reservatórios. O funcionário L referiu ainda que nem todos os armazéns que se encontram localizados na zona da Ilha Verde dispõem do SPCI (Sistema de Protecção Contra Incêndio). Mesmo que disponham do SPCI em alguns desses armazéns, é difícil garantir o seu efectivo funcionamento. Por último, o funcionário L considerou que o plano apresentado pela empresa A correspondia às normas estipuladas no Regulamento de Segurança Contra Incêndios. De acordo com o relatório supracitado, o Chefe do Departamento de Urbanização emitiu parecer favorável em relação ao plano apresentado pela empresa A, que obteve ainda a concordância, por despacho, do Subdirector e Director da DSSOPT. A empresa A foi notificada, em 21 de Setembro de 2005, do parecer favorável em relação ao seu plano de instalações de produtos combustíveis emitido pelos serviços competentes.
4. Em conclusão, a empresa A foi notificada pelos serviços competentes da dispensa de instalação do sistema Spray inicialmente exigido pelo Corpo de Bombeiros.
5. Nos termos do artigo 18.º do Regulamento de Segurança dos Parques de Garrafas de Gases de Petróleo Liquefeitos, «Para além do disposto no presente regulamento, pode ser determinada pelo CB a adopção nos parques de medidas adicionais de protecção e combate a incêndios nos termos da regulamentação específica aplicável» (o sublinhado é nosso). Da norma supracitada, surgem duas interpretações diferentes: 1. Pode ser determinada pelo Corpo de Bombeiros a adopção nos parques de medidas adicionais de protecção e combate a incêndios nos termos da regulamentação específica aplicável (como por exemplo a instalação de sistema específico de protecção contra incêndios), mesmo que as medidas de segurança contra incêndios não tenham carácter obrigatório nos termos da respectiva legislação; 2. O poder de intimação do Corpo de Bombeiros está sujeito às restrições legais impostas pela legislação contra incêndios, e as suas recomendações só adquirem força obrigatória quando as referidas medidas forem necessárias ou obrigatórias por força da lei.
6. De acordo com o estipulado no Regulamento de Segurança Contra Incêndios, o sistema Spray não é considerado medida de segurança contra incêndios de «carácter obrigatória». Relativamente ao plano de instalações de produtos combustíveis apresentado pela empresa A, o Corpo de Bombeiros, a Comissão de Segurança dos Combustíveis e a DSSOPT consideraram por unanimidade, no respectivo parecer, a não obrigatoriedade de instalação do sistema Spray, podendo a DSSOPT, usando do seu poder discricionário, decidir da sua instalação. É notável a aceitação da segunda interpretação por parte dos serviços competentes.
7. É de realçar que, se a intenção legislativa vier a corresponder à segunda interpretação do artigo 18.º do Regulamento de Segurança dos Parques de Garrafas de Gases de Petróleo Liquefeitos, o Corpo de Bombeiros pode, de acordo com as demais competências que lhe sejam conferidas por outros diplomas (como por exemplo o Regulamento de Segurança contra Incêndios) apresentar propostas para satisfação das exigências de segurança contra incêndios, que não possuem necessariamente carácter obrigatório, e nesta situação, é normalmente desnecessário proceder à sua regulamentação, uma vez que o Regulamento de Segurança contra Incêndios, que é uma lei geral, vem impor a aplicabilidade de uma lei especial, sendo desnecessária neste caso a citação do artigo 18.º do Regulamento de Segurança dos Parques de Garrafas de Gases de Petróleo Liquefeitos para exigir a instalação de sistema específico de protecção contra incêndios (como por exemplo o sistema Spray).
8. A intenção do legislador traduz-se numa maior exigência em relação à segurança dos Parques de Garrafas de Gases de Petróleo Liquefeitos, tendo utilizado a expressão «pode ser determinada» pelo Corpo de Bombeiros, conforme referido no artigo 18.º, querendo significar que fica este autorizado a determinar as medidas de protecção e combate a incêndios que se encontram já previstas noutras regulamentações específicas aplicáveis para um maior reforço da segurança neste tipo de parques. E para saber se a primeira interpretação feita do artigo 18.º reflecte ou não «a capacidade de previsão do legislador sobre a melhor forma de regulamentação de acordo com a linguagem utilizada», terá que ser efectuado um estudo posterior sério pelos serviços competentes; e para saber se «as medidas de protecção e combate a incêndios que já previstas noutras regulamentações específicas» correspondem à presente realidade, terá tal que ser apurado no momento da revisão legislativa, caso venha a ser considerado necessário.
9. Seja como for, mesmo que o parecer emitido pelo Corpo de Bombeiros não tenha carácter obrigatório, cabe à DSSOPT decidir da sua instalação, devendo exercer o seu poder discricionário devidamente fundamentado em caso de não-aceitação das opiniões que constam no respectivo parecer.
10. Convém referir que na altura em que se propôs à empresa A a instalação do sistema contra incêndios no armazém intermediário, foi referida a importância do sistema para «limitar eficazmente a propagação de incêndios e garantir a segurança dos estabelecimentos», exigências que tiveram ainda em consideração a existência de outros armazéns intermediários na zona da Ilha Verde. Por isso, a DSSOPT deve ter em consideração, aquando do exercício do seu poder discricionário, a possibilidade de obtenção dos mesmos resultados por via de através de «meios alternativos» antes de autorizar o pedido de dispensa. Entretanto, devem os serviços competentes indicar os motivos de não-aceitação das recomendações emitidas pelo Corpo de Bombeiros e garantir as condições de segurança contra incêndio das respectivas instalações. No entanto, no relatório referente à autorização do pedido de dispensa não foi feita referência a nenhuma análise ou contraprova às opiniões apresentadas pelo Corpo de Bombeiros.
11. Apesar de ser expressamente referido no relatório elaborado pelo funcionário L que nem todos os armazéns intermediários de combustíveis situados na zona da Ilha Verde têm o SPCI, e que, de entre os instalados, alguns deles não se encontram em pleno funcionamento, tal facto não constitui argumento suficiente para que os serviços competentes procedam à autorização do pedido de dispensa da instalação do SPCI apresentado pela empresa A.
12. De acordo com o relatório de vistoria elaborado pelo Corpo de Bombeiros em relação aos armazéns intermediários localizados na zona da Ilha Verde (documento esse que foi remetido à DSSOPT), conclui-se que muitos desses armazéns nunca chegaram a preencher, ao longo de vários anos, os requisitos de segurança contra incêndios exigidos pelo CB, daí a ineficácia do funcionamento das respectivas instalações. Daí a insuficiência de argumentos para considerar «desnecessárias» ou «inadequadas» as exigências apresentadas pelo CB.
13. Convém acrescentar que as condições de segurança dos Parques de Garrafas de Gases de Petróleo Liquefeitos se revestem de grande importância, uma vez que, sem essa garantia, pende um grande risco sobre a segurança dos bens e residentes da zona, incluindo os trabalhadores ou outros indivíduos. Por outro lado, o risco poderá aumentar significativamente com a autorização da construção de mais armazéns na mesma zona. Em relação ao primeiro armazém, admite-se a sua construção desde que as suas instalações e condições de segurança satisfaçam minimamente os critérios gerais inicialmente estabelecidos, não esquecendo que esse risco será determinado pela quantidade de armazéns existentes e que, por isso, deveremos ser mais rigorosos na autorização da construção de mais armazéns na mesma zona, mesmo que disponham de iguais condições de segurança para os residentes. Actualmente, podem encontrar-se alguns armazéns de combustíveis a funcionar na zona da Ilha Verde, e sabe-se perfeitamente que as instalações de alguns deles não satisfazem as exigências de segurança contra incêndios, pelo que, a autorização de construção de mais armazéns nesta zona, poderá provocar o aumento dos índices de sinistralidade. Por isso, as autoridades competentes devem assumir uma postura mais rigorosa aquando da apreciação dos projectos de instalações de produtos combustíveis, e da autorização dos pedidos de dispensa da instalação do SPCI.
14. O relatório do funcionário L, elaborado em Setembro de 2005 e aceite pelos respectivos serviços, e que faz apenas uma referência ao estado actual de outros armazéns intermediários de combustíveis da zona da Ilha Verde sem ter ponderado o número total de armazéns que se encontram em funcionamento nesta mesma zona, nem feito qualquer análise relativa ao risco de incêndio com o aumento do número de armazéns, acaba por diminuir as exigências à empresa A relativamente aos sistemas contra incêndios.
15. Após o incêndio ocorrido na Ilha Verde em 2003, o risco de incêndio dos armazéns intermediários de combustíveis na zona da lha Verde tornou-se uma preocupação da sociedade em geral, tendo o Governo prometido, na altura, a remoção dos armazéns intermediários, e garantido uma supervisão rigorosa da sua segurança antes da remoção dos mesmos. Face a este compromisso, os residentes da zona da Ilha Verde estavam convictos de que o Governo iria assumir uma postura mais rigorosa em relação à questão da segurança dos armazéns intermediários de combustíveis. Porém, com o tratamento dado pelos serviços competentes à empresa A, o Governo perdeu a confiança da população e provocou ainda a falta de conhecimento por parte dos residentes da zona da Ilha Verde sobre o risco de incêndio no local onde habitam.
16. Perante a situação supracitada, a DSSOPT, relativamente às formalidades de autorização de dispensa de instalação do sistema Spray pela empresa A, não teve em consideração, no exercício do seu poder discricionário, a classificação do elemento estrutural «pára-chamas» de ponto de vista da sua resistência ao fogo, demonstrando tal situação falta de fundamentação de acordo com o disposto no n.º 2 do artigo 115.º do Código do Procedimento Administrativo, que prevê que «Equivale à falta de fundamentação a adopção de fundamentos que, por obscuridade, contradição ou insuficiência, não esclareçam concretamente a motivação do acto».
17. É importante ainda referir que a DSSOPT chegou a informar o CCAC, em 18 de Julho de 2008, que «em conformidade com o plano de instalações de combustíveis apresentado pela empresa A antes de Setembro de 2005, o respectivo armazém intermediário de combustíveis não dispõe de cobertura na sua estrutura (sem cobertura em zinco), constituindo esta uma das condições essenciais para a instalação do sistema de extinção automática de incêndio (conhecido também por sistema Sprinklers) ou do sistema Spray, razão pela qual se autorizou a dispensa de instalação dos referidos sistemas.» Porém, tanto o relatório do funcionário L, datado de 8 de Setembro de 2005, como o despacho emitido pelos respectivos serviços que consta do mesmo relatório, não apresenta qualquer justificação para a autorização da dispensa de instalação do sistema Spray «por falta de condições necessárias para a instalação do sistema de extinção automática de incêndio no armazém intermediário de combustíveis que não dispõem de qualquer cobertura.» Por isso, a explicação dada pelos serviços competentes aquando do exercício do seu poder discricionário revela de facto a falta de justificação em relação às formalidades de apreciação do plano de instalações de armazenamento das garrafas de gases de petróleo.
18. Ademais, mesmo que no uso do poder discricionário por parte dos serviços competentes haja uma justificação para a dispensa no respectivo relatório ou no referido despacho, de acordo com a jurisprudência mencionada por alguns técnicos especializados, a mesma não merece ainda reconhecimento.
19. Daí que se considere a existência de defeitos por «falta de justificação» tanto nos respectivos procedimentos como na dispensa de instalação de sistema contra incêndios por parte da empresa A.
(III) — A DSSOPT com procedimentos internos confusos
Segundo os dados obtidos, os serviços competentes autorizaram, em Setembro de 2005, à empresa A, a dispensa de instalação do sistema Spray, e entre 2006 e 2007, na altura da apreciação do projecto de alteração das instalações do armazém de combustíveis e do pedido de renovação da licença de ocupação provisória do terreno, o pessoal técnico dos respectivos serviços voltou a propor à empresa A que fosse instalado o respectivo sistema contra incêndios de acordo com as exigências apresentadas pelo Corpo de Bombeiros. Tal facto revela a inexistência de mecanismos eficazes no funcionamento interno dos serviços competentes, dificultando, desta forma, o domínio actualizado de informações sobre os respectivos casos por parte dos funcionários responsáveis pelos processos (incluindo as exigências de carácter facultativo que os serviços competentes chegaram a apresentar às diversas entidades em conformidade com a lei, e no uso do respectivo poder discricionário), acabando por afectar a imagem dos próprios serviços e a credibilidade da Administração.
(IV) — A DSSOPT autorizou tacitamente a ocupação de terreno público pela empresa A «sem o respectivo título de ocupação»
1. Foi emitida à empresa A, em 29 de Abril de 2002, a licença de ocupação provisória do terreno, no prazo de um ano (com prazo de validade até 28 de Abril de 2003), que não obteve autorização para a sua renovação por falta de cumprimento da respectiva cláusula, constante da licença (altura em que apresentou ainda o plano de aproveitamento do terreno com a aprovação dos respectivos serviços). A Comissão de Terras só veio a emitir, em 11 de Dezembro de 2006, a respectiva licença de ocupação de terreno a título precário.
2. Não obstante ser sanável a ocupação ilegal de terreno pela empresa A, constitui uma infracção à lei o facto de os serviços competentes terem autorizado a empresa A a ocupar um terreno, entre 2003 e 2006, na zona da Ilha Verde sem título de ocupação.
3. De acordo com o disposto na Lei de Terras, podem os respectivos serviços estabelecer um prazo para efeitos de remoção em caso da não renovação da licença de ocupação provisória, por falta de cumprimento por parte do ocupante (vulgarmente designada de ocupação ilegal), findo o qual o seu despejo será ordenado por ordem do Chefe do Executivo ou de quem tenha essa competência por delegação de poderes (o Secretário para os Transportes e Obras Públicas) e o ocupante punido com multa. No caso da licença de ocupação provisória n.º X/2002 emitida pela Comissão de Terras à empresa A, é estabelecido que «no momento da cessação ou quando a licença deixar de produzir efeitos, a remoção deve ser feita no prazo de 60 dias, com o terreno desocupado e sem direito a qualquer indemnização ou compensação.»
4. Todavia, o caso da empresa A não foi remetido, pela DSSOPT, para apreciação do Secretário para os Transportes e Obras públicas e da Comissão de Terras, a quem compete decidir dos pedidos de renovação de licenças e dos despejos, permitindo assim a ocupação a longo prazo pela empresa A do respectivo terreno, sem licença para o efeito, não sentindo os serviços envolvidos, de acordo com a explicação dada, qualquer preocupação em relação à devolução do terreno ocupado a título precário pela referida empresa, pelo facto de não existirem ainda projectos de aproveitamento do respectivo terreno por iniciativa do Governo.
5.O CCAC não concordou com a última explicação dada pelos serviços competentes, tendo em conta que compete à DSSOPT fiscalizar o uso legal dos terrenos da RAEM bem como promover o despejo em caso de uso inapropriado dos mesmos. Daí que, mesmo que o Governo não detivesse qualquer interesse na utilização do respectivo terreno, ocupado pela referida empresa, há que reconhecer a violação das regras do domínio útil de terreno, pela não conclusão dos procedimentos relativos à renovação da licença de ocupação precária, devendo os serviços competentes responsabilizar-se pela «promoção» dos respectivos procedimentos administrativos, pondo em prática a desocupação do referido terreno pelo ocupante ilegal.
6. Ademais, o exercício do poder público deve ter sempre em consideração o princípio da prossecução do interesse público. Após o incêndio ocorrido em 1 de Agosto de 2003, na Ilha Verde, o Governo assumiu, na altura, o compromisso da remoção dos armazéns intermediários de combustíveis, compromisso esse que veio ao encontro do interesse público dos residentes dessa zona. A remoção dos armazéns intermediários licenciados que se encontram localizados na zona da Ilha Verde, com «respeito pelos direitos e interesses legalmente protegidos dos cidadãos�, é um acto justificado pelo «interesse público». E relativamente aos terrenos desocupados, não se deverá permitir a construção de mais armazéns intermediários de gases de petróleo liquefeito, sob pena de se ir contra o interesse público defendido pelo Governo.
7. A licença de ocupação provisória emitida pela Comissão de Terras tem sido utilizada pela empresa A para justificar a ocupação de um terreno situado na Ilha Verde. O uso permanente do referido terreno não constitui «interesse digno de protecção legal», uma vez que não foi renovada a respectiva licença de ocupação provisória, deixando a empresa A de ser a titular do respectivo terreno.
8. Por outro lado, após o incêndio ocorrido em 1 de Agosto de 2003 os residentes e a Associação dos Moradores da Ilha Verde apresentaram um pedido de remoção dos armazéns intermediários junto das autoridades competentes, que assumiram publicamente esse compromisso com vista a satisfazer os apelos da população. Face a esse compromisso, os respectivos serviços deveriam tomar em consideração as solicitações apresentadas pela população aquando do tratamento da questão da ocupação ilegal do terreno por parte da empresa A. Traduzindo-se a atitude dos serviços respectivos numa «omissão» (uma vez que não se iniciou o processo da devolução de terreno) consideramos terem os mesmos agido negligentemente em relação aos apelos feitos pelos residentes e pela Associação dos moradores da zona da Ilha Verde contra a construção de armazéns intermediários na referida zona.
9. Por isso, considera-se o acto praticado pelos respectivos serviços uma infracção evidente dos princípios da legalidade, da prossecução do interesse público e da participação dos particulares na actividade administrativa.
10. De acordo com as informações fornecidas ao Comissariado, os serviços competentes têm vindo a adoptar uma atitude passiva (as queixas só são tratadas à medida que surgem) e tolerante na execução da lei perante situações de ocupação ilícita de terrenos da RAEM por particulares, comportamento esse que poderá provocar, indubitavelmente, o agravamento do problema. Sobre esta mesma matéria, o relatório de pesquisa do «Regime de Concessão de Terrenos e Sua Fiscalização» elaborado em 2007 pelo Comissariado, contém análises sistemáticas e diferentes opiniões que serviram como base na preparação das propostas apresentadas às autoridades com vista a aperfeiçoar os respectivos regimes (como por exemplo aumentar a penalização através da alteração da lei e estabelecer um processo acusatório simples e eficaz no combate à ocupação ilegal dos terrenos da RAEM). Em 18 de Julho de 2008, os serviços competentes reconheceram «a inexistência, no passado, de pessoal especificamente responsável pelo acompanhamento dos pedidos de renovação de licenças de ocupação provisória, motivo pelo qual os respectivos serviços nunca chegaram a tomar a iniciativa de notificar o ocupante ilegal da necessidade da entrega do pedido de renovação, aguardando o seu acompanhamento aquando da entrega espontânea do mesmo por iniciativa do ocupante. Perante o exposto, considera-se inapropriado o procedimento utilizado pelos respectivos serviços, e, no intuito de melhorar a situação, já se iniciou o processo de informatização dos dados relativos à renovação das licenças de ocupação provisória, cujo acompanhamento é entregue a um grupo de pessoal específico que fica responsável pela notificação dos ocupantes da necessidade de entrega do pedido de renovação da licença antes que esta caduque. Caso existam atrasos que excedam o prazo máximo para a entrega do respectivo pedido de renovação, o seu tratamento ficará sujeito às normas estipuladas na Lei de Terras (o sublinhado é nosso); por isso, pode deixar de ser necessária a emissão das recomendações à DSSPOT por parte do CCAC.
(V) — A empresa A tem desenvolvido, ao longo dos anos, a actividade de exploração ilícita (sem licença) de produtos combustíveis com a «conivência» da Direcção dos Serviços de Economia.
1. De acordo com os dados fornecidos ao CCAC, a empresa A enviou a 28 de Setembro e 7 de Dezembro de 2001, pedidos para início de actividade de exploração de produtos combustíveis à Direcção dos Serviços de Economia e ao Secretário para a Economia e Finanças, respectivamente. No entanto, os Serviços de Economia, que consideraram o pedido improcedente pela falta de apresentação do projecto de instalações de armazenamento de produtos combustíveis, notificou, em 25 de Junho de 2002, a empresa A da necessidade da entrega dos documentos legalmente exigidos para o efeito.
2. A Comissão de Inspecção das Instalações de Produtos Combustíveis enviou, em 5 de Março de 2002, um ofício à Direcção dos Serviços de Economia informando que foram notificados por diversas vezes, pelos Serviços de Alfândega, da publicação de anúncios de venda na imprensa e da importação de grandes quantidades de garrafas de gases de petróleo liquefeito através da fronteira da Ponte de Lótus pela empresa A, ora suspeita de prática de actividades comerciais. A referida Comissão emitiu ainda, em 19 de Junho, um outro ofício aos Serviços de Economia indicando que o armazém intermediário de combustíveis da empresa A instalado na Ilha Verde não se encontrava em conformidade com as disposições do Decreto-Lei n.º 19/89/M, solicitando o seu devido acompanhamento pelos respectivos serviços.
3. De acordo com as disposições legais, os interessados na exploração de produtos combustíveis, têm obrigatoriamente que requerer «autorização prévia» e o «registo» das instalações junto dos serviços competentes para iniciarem a sua actividade. Daí que, após recebida a notificação da Comissão, deveriam os respectivos serviços aplicar as necessárias medidas com vista a verificarem a situação de exploração da referida empresa, bem como iniciarem o procedimento de autuação uma vez comprovada a existência de uma exploração não licenciada.
4. No entanto, os serviços competentes ao invés de darem de imediato início ao procedimento de autuação, concederam várias vezes à empresa A um período de rectificação da situação por razões de acompanhamento dos pedidos de certidão de registo e de concessão de terreno apresentados pela mesma empresa.
5. De facto, podem os serviços competentes ceder um «período de tolerância» sobre «situações irregulares» no âmbito das actividades industriais em geral segundo as atribuições que lhe foram conferidas pelo Regime de Licenciamento Industrial para o suprimento das deficiências existentes. Todavia, o armazenamento das garrafas de gases de petróleo liquefeito é considerado, nos termos da lei, uma actividade de alto risco, por isso, devem os serviços competentes dar início imediato ao procedimento de autuação dos exploradores de gases de petróleo liquefeito sem prévia autorização para o exercício da respectiva actividade, não podendo, nos termos da lei, resolver este tipo de situações por simples envio de advertências. Nesta medida, é considerada uma ilegalidade pelo facto dos serviços competentes terem cedido um «período de tolerância» aos exploradores das instalações de produtos combustíveis sem a respectiva licença.
6. Segundo os dados constantes do processo, após a decisão de cedência de um «período de tolerância» pelos serviços competentes, o instrutor do caso ficou incumbido de notificar a referida decisão à empresa A, mas não se sabe se este cumpriu o seu dever devido à falta de registo escrito. Uma vez que o próprio instrutor reconheceu não se lembrar, tornou-se impossível verificar se o mesmo chegou a notificar a empresa A seguindo as instruções do superior. É fácil detectar, neste caso, a falta de rigor nos procedimentos internos, nomeadamente em relação à forma de notificação por parte dos serviços competentes.
7. Importa salientar que, apesar de ter conhecimento, em Março de 2002, de que a empresa A exercia, sem autorização, a actividade do comércio de gases de petróleo liquefeitos (GPL), a DSE tolerava a respectiva infracção e nunca informou a empresa que era ilegal o exercício do comércio de GPL sem a obtenção prévia da respectiva autorização e do Título de Registo de Instalação de Combustíveis (TRIC). Após a intervenção do CCAC, a DSE informou, em Julho de 2007, a empresa A de que não podia exercer a actividade sem a respectiva licença e iniciou, em Agosto do mesmo ano, um processo sancionatório contra a empresa A que exercia a actividade do comércio de produtos combustíveis sem licença.
8. Em relação ao facto de a DSE nunca ter aberto processo sancionatório desde o conhecimento, em 2002, do funcionamento da empresa A sem licença, o director substituto da DSE forneceu as seguintes explicações: 1) considerando que a empresa A é uma operadora nova do comércio de GPL, o seu aparecimento na RAEM poderia fazer aumentar a competitividade no mercado, permitindo assim a redução do preço de GPL; 2) a empresa A pediu à DSSOPT a concessão do terreno há muito tempo e o respectivo processo ainda não está concluído, facto com que a Administração tem, de certa forma, responsabilidade, pelo que a DSE não deve aplicar sanções à empresa A nem suspender a sua actividade na RAEM; 3) considerando que a empresa A iniciou a sua actividade na RAEM há algum tempo e já detém a sua carteira de clientes locais, a suspensão da actividade da empresa A será inconveniente para os cidadãos.
9. O CCAC considerou infundadas as explicações acima mencionadas.
10. É certo que o crescimento das operadoras pode contribuir para a competitividade sectorial. No entanto, a Administração, em especial, a autoridade competente para a concessão de licenças, não pode «recusar-se a aplicar a lei» sob o fundamento de que a existência de operadores sem licença pode contribuir para a redução do preço dos produtos. É de salientar que a actividade do comércio de GPL, produtos altamente perigosos, é diferente da generalidade das actividades comerciais e industriais. Tendo por objectivo evitar o perigo para a segurança pública causado pela actividade do comércio de produtos combustíveis, a Administração elaborou, em 1989, o «Regulamento de Segurança das Instalações de Produtos Combustíveis», regulando as condições técnicas mínimas que os estabelecimentos da respectiva actividade deviam reunir. Para o cabal cumprimento do referido regulamento, foi estabelecido um «período de transição», a fim de permitir a realização de alterações imprescindíveis nas instalações de produtos combustíveis já existentes ou em funcionamento. Após o decurso deste período de transição, as instalações que não puderam dar cumprimento às disposições do regulamento seriam encerradas. Por outras palavras, decorrido o período de transição, a população em geral (incluindo os consumidores de produtos combustíveis e os residentes da zonas de armazenagem dos mesmos produtos) tinham razões para crer que todas as instalações de depósitos de produtos combustíveis em funcionamento e instalações futuras estivessem, indubitavelmente, em cumprimento dos requisitos legais de segurança. É nisto que se traduz a «garantia de segurança pública», consagrada no regulamento, e que transmite confiança aos cidadãos na Administração.
11. A empresa A foi estabelecida após a entrada em vigor do «Regulamento de Segurança das Instalações de Produtos Combustíveis» e exercia publicamente a sua actividade do comércio de produtos combustíveis com a utilização do seu armazém intermediário. Nesta medida, era natural que a população em geral acreditasse estar este armazém intermediário de produtos combustíveis em conformidade com as condições técnicas exigidas por lei. No entanto, a realidade é que esta empresa nunca obteve a respectiva autorização para o exercício da actividade, não se sabendo se o seu armazém intermediário preenchia os requisitos mínimos legais nem se havia sido homologada pela autoridade competente. Por isso, durante estes anos, a DSE nunca aplicou medidas sancionatórias à empresa A pelo exercício da actividade sem a respectiva licença, contrariando assim a crença dos cidadãos de que os operadores de GPL que exercem publicamente suas actividades na RAEM possuem a competente licença de funcionamento. A par disso, o «Regulamento de Segurança das Instalações de Produtos Combustíveis» nunca passou do papel. Então, como se poderia garantir a «segurança pública»? A situação era, de facto, muito preocupante!
12. Para além disso, o facto de a DSE permitir o «exercício sem licença» de novos operadores por estes poderem contribuir para a redução do preço dos produtos, constitui uma injustiça relativamente a todos os outros operadores que cumprem o «Regulamento de Segurança das Instalações de Produtos Combustíveis», ao proceder às alterações imprescindíveis nas suas instalações de produtos combustíveis.
13. A DSE ainda apontou que, apesar de a empresa A ter submetido o pedido de concessão de terreno, houve deficiências no tratamento da respectiva concessão por parte da Administração, motivo pelo qual a DSE considerou não dever imputar ao operador a responsabilidade pelo exercício da actividade sem a respectiva licença.
14. No procedimento de concessão de terreno, compete à DSSOPT, nos termos da lei, elaborar pareceres, permitindo ao Chefe do Executivo decidir, ou a quem tenham sido delegadas as necessárias competências. A julgar por todo o procedimento de concessão de terreno em causa, a DSE não participou no mesmo nem é órgão superior ou entidade tutelar do serviço responsável pelas obras públicas. Daí que, a DSE não tem competências para se pronunciar sobre a existência de deficiências do serviço responsável pelas obras públicas no decorrer do referido procedimento.
15. Ademais, não obstante existirem deficiências do serviço responsável pelas obras públicas no tratamento de pedido de concessão de terreno, a DSE não poderia, sob este pretexto, permitir à empresa A o exercício da actividade sem a competente licença. Esta situação criou a ideia de que a DSE, serviço responsável pela fiscalização das respectivas actividades, detinha poderes para não responsabilizar o infractor que exercia actividade sem a respectiva licença para «reparar» eventuais «deficiências» num outro procedimento administrativo (pedido de concessão de terreno)! Poder-se-á pensar que se a argumentação de «não aplicar pena» for consistente, a Administração poderá «não aplicar pena» num procedimento para compensar a sua responsabilidade civil em outro procedimento causada pela ilegalidade ou irregularidade administrativa? Mas quais foram estes fundamentos legais? Na realidade, se um operador se considerar prejudicado pelo tratamento moroso do seu pedido de concessão de terreno por parte do serviço, poderá recorrer aos meios judicias para responsabilizar a Administração. No entanto, tanto o reconhecimento da responsabilidade, bem como a determinação do montante da indemnização, é evidente que não competirão a um serviço que não é órgão superior ou entidade tutelar do serviço competente!
16. Para além disso, a DSE referiu que, considerando que a empresa A já exercia a sua actividade na RAEM por determinado período e que tinha uma carteira de clientes locais, a aplicação de sanção à empresa e a suspensão da sua actividade seriam inconvenientes para os cidadãos. É de salientar que a actividade do comércio de GPL que a empresa A exercia é uma actividade comercial de riscos elevados. Desde o início do exercício da actividade sem licença pela empresa A no ano de 2002, a Comissão de Inspecção das Instalações de Produtos Combustíveis (CIIPC) já havia informado em diversas ocasiões a DSE sobre o facto de o armazém intermediário da empresa A não satisfazer as disposições do Decreto-Lei n.º 19/88/M. Mais tarde, apesar de a CIIPC ter procedido a inspecções in loco conjuntamente com os agentes da DSE e verificado o melhoramento da situação do armazém intermediário, este ainda não preenchia todos os requisitos. A par disso, nos ofícios endereçados à DSE pela CIIPC, refere-se, muitas vezes, que as «medidas provisórias e mínimas de segurança», exigidas pela CIIPC à empresa A consistiram apenas em trabalhos de aperfeiçoamento imprescindíveis e a curto prazo.
17. Na verdade, de acordo com a CIIPC, «o armazém intermediário da empresa A chegou a preencher as condições necessárias de segurança exigidas aos parques de garrafas de GPL desde cerca do final de 2006 e de 2007. No entanto, antes daquela data, a empresa já utilizava o armazém para exercer a actividade do comércio de GPL, situação que provocou potenciais perigos para a segurança pública.»
18. Nas palavras do director substituto da DSE, «a DSE não é um serviço técnico, nem possui conhecimento profissional na área da actividade do comércio de GPL.» Ou seja, a DSE não tinha condições para decidir se o armazém intermediário de produtos combustíveis da empresa A possuía as «condições de segurança» necessárias. Por estes motivos, a DSE, após receber o relatório do serviço técnico profissional (CIIPC), não poderia permitir a manutenção do funcionamento do armazém intermediário que ainda «não foi reconhecido com condições de segurança necessárias», a pretexto de «provocar eventuais inconveniências aos cidadãos com a suspensão da actividade da empresa A». Pelo contrário, a DSE deveria iniciar imediatamente o processo de infracção contra a empresa A e ordenar suspender a sua actividade, nos termos da lei, com vista a evitar os potenciais perigos para a segurança pública provocados pelo exercício da respectiva actividade.
19. Importa salientar que, após o incêndio da Ilha Verde, ocorrido em 1 de Agosto de 2003, o Governo afirmou, publicamente, que se «empenhava em acabar com todos os depósitos ilegais de matérias inflamáveis». Porém, no presente processo, pode-se detectar que, em relação ao «depósito ilegal de matérias inflamáveis» da empresa A, a DSE não se «empenhava em acabar com os depósitos ilegais» e que, ao longo dos anos, «tolerava» o exercício «público» da actividade do comércio de GPL por parte da empresa A. O que a DSE fez não só prejudicou a confiança que a população em geral depositava no compromisso do Governo, mas também a reputação do mesmo.
(VI) — Definição obscura e falta de fundamentação da decisão da DSE
1. No processo de infracção contra a empresa A constatou-se que, em 18 de Janeiro de 2008, o agente responsável pelo mesmo elaborou um relatório propondo «aplicar a pena de multa» à empresa pelo exercício de actividade sem licença e ordenar à empresa a «suspensão imediata de funcionamento do depósito de GLP». Em 28 de Março de 2008, o director substituto da DSE despachou o seguinte: «Concordo com o proposto. Nos termos da alínea b) do artigo 82.º do Decreto-Lei n.º 11/99/M (Regime jurídico do licenciamento industrial), de 22 de Março, aplica-se a pena de multa de 30 mil patacas à Companhia A de GPL Limitada».
2. De acordo com a explicação do director, substituto, da DSE ao CCAC, naquela altura, a DSE sabia que em breve seria atribuída a licença à empresa A, motivo pelo qual concordou apenas com a aplicação de uma pena de multa à empresa e não com a «suspensão de funcionamento». No entanto, é de salientar que, ao decidir de forma diferente, total ou parcialmente, do proposto no relatório que sirvia de base à tomada de decisão, o director substituto deveria fundamentar a sua decisão, nos termos da lei. Contudo, o director substituto despachou «concordo com o proposto» mas não explicou o motivo pelo qual discordou da medida de «suspensão de funcionamento», pelo que, esta decisão padece de um vício de forma.
3. Apesar de o vício de forma ter sido sanado pelo decurso do prazo do recurso contencioso, a DSE deveria prestar atenção ao cumprimento das disposições constantes do Código do Procedimento Administrativo, respeitantes à fundamentação dos actos administrativos de modo a garantir a legalidade da Administração Pública e a transparência de todos os actos processuais. Além disso, na tomada da decisão, a DSE deveria dar uma definição precisa à mesma para não fazer a outras pessoas (incluídos os trabalhadores da DSE) mal-entendidos.
(VII) — Falta de um regime eficiente da DSE para fiscalizar os trâmites processuais.
1. O CCAC detectou ainda que, no tratamento dum processo de infracção contra uma outra companhia de GPL (empresa B) pela DSE, existiram também ilegalidades e irregularidades.
2. Pelas informações disponíveis, o chefe do Departamento de Inspecção das Actividades Económicas (DIAE) propôs, em 27 de Julho de 2001, ao Director dos Serviços a adopção de medidas de acompanhamento, nomeadamente, acções inspectivas, no decurso do processo de infracção contra a empresa B. No entanto, o Director dos Serviços não tomou essa decisão (em relação às razões subjacentes à falta desta decisão, o director substituto declarou não se lembrar). Não obstante o respectivo processo ter ficado «parado» devido à «espera pelo despacho do director substituto», o Serviço nada fez para acelerar o mesmo, pelo que o processo se manteve parado durante cerca de um ano. Esta situação demonstrou que, na DSE, faltava um regime de acompanhamento e fiscalização eficiente que garantisse a conformidade dos procedimentos por infracção administrativa com o «princípio de eficiência», o que prejudicava indirectamente a credibilidade da Administração.
(VIII) — Falta de coordenação na comunicação interna e eficiência do sistema de gestão de documentos na DSE
1. No intuito de acompanhar o processo por infracção administrativa contra a empresa B, o Departamento de Inspecção das Actividades Económicas (DIAE) consultou, em 4 de Setembro de 2007, a Divisão de Licenciamento e de Imposto de Consumo (DLIC) (subunidade responsável pelo processo de licenciamento de actividades do comércio de produtos combustíveis) no sentido de saber se a empresa B já requerera o TRIC à DSE, tendo a DLIC respondido que a empresa B possuía o TRIC.
2. No entanto, o TRIC da empresa B já havia sido cancelado pela então DSE em 1997. Como não existiam quaisquer informações sobre a revogação ou cancelamento da referida decisão da então DSE, a DLIC respondeu ao DIAE que a empresa B possuía o TRIC, sem fazer referência à sua invalidade, constituindo esta situação uma irregularidade.
3. Após a recepção da resposta acima mencionada, o instrutor responsável do DIAE propôs, em 6 de Setembro e 8 de Outubro de 2007, à DSE o arquivamento do processo contra a empresa B, com fundamento no facto de a empresa B possuir o TRIC e já não competir à DSE qualquer acompanhamento. A proposta obteve parecer favorável do chefe da Divisão de Inspecção da Indústria e Comércio e do Chefe do DIAE.
4. Na realidade, constam do processo por infracção administrativa contra a empresa B as comunicações internas do Departamento do Comércio (então subunidade da DSE e responsável pelo processo de licenciamento de actividades do comércio de produtos combustíveis), emitidas em 21 de Novembro de 2001 e 26 de Agosto de 2002, onde se refere claramente o cancelamento do TRIC da empresa B. Daí que a informação dada pela DLIC de que a empresa B possuía o TRIC não correspondeu às informações constantes do processo. Perante esta situação, o DIAE deveria proceder à fiscalização, no intuito de verificar qual a subunidade orgânica detentora de informações incorrectas ou não actualizadas. No entanto, o DIAE propôs arquivar o processo com fundamento no facto de a empresa B possuir o TRIC. Por este motivo se pode perceber que o DIAE não tratou com rigor o respectivo processo por infracção administrativa.
5. Finalmente, a proposta feita pelo DIAE não chegou a ser aceite pela direcção de Serviços. Porém, esta decisão só foi tomada após a intervenção do CCAC e mais de nove meses depois de o DIAE ter elaborado a proposta. O subdirector substituto explicou que, «devido ao volume dos arquivos guardados, a DSE perdeu muito tempo para encontrar o despacho da Directora da então DSE sobre a extinção do TRIC da empresa B, pelo que, na altura em que o chefe do DIAE submeteu a proposta com a recomendação de arquivamento do processo, não foi possível a emissão imediata de despacho».
6. A DSE tem responsabilidade legal para o licenciamento de várias actividades ou estabelecimentos e daí a existência de grande quantidade de arquivos. Em consequência, foram precisos mais de nove meses para consultar documentos e registos internos. Assim sendo, como é que a população em geral pode ter confiança na DSE para desempenhar as funções de fiscalização que lhe estão confiadas «com responsabilização e a eficácia»? Além disso, os «requisitos mínimos» exigíveis para várias actividades, definidos pelo legislador no sentido de garantir o interesse público, não podiam ser implementados. O que foi afinal prejudicado, foi o interesse público!
7. Por isso, seria necessário que a DSE reexaminasse a eficiência do sistema interno de gestão de documentos, no intuito de garantir a consulta dos documentos e registos internos ser efectuada de uma forma secreta e segura, para o cabal exercício das funções de fiscalização por parte da DSE.
(IX) — No processo contra a empresa A detectaram-se insuficiências na fiscalização dos Serviços competentes sobre o exercício das actividades e as instalações de produtos combustíveis
1. Em suma, no presente processo, a empresa A exerceu a actividade do comércio de produtos combustíveis desde o mês de Março de 2002. No entanto, a empresa começou a exercer a sua actividade sem ter cumprido formalidades e preenchido os requisitos legais. E apenas após o início da actividade, pediu, sucessivamente, aos Serviços competentes a aprovação do «plano» de instalações de produtos combustíveis e, segundo instruções dos Serviços, realizou várias revisões do plano. Até Julho de 2008, a empresa A cumpriu formalidades e obteve o TRIC. Naquela altura, já exercia a sua actividade sem respectiva licença há 6 anos. Face à infracção cometida pela empresa A, o Serviço aplicou, finalmente em Abril de 2008, uma multa no valor de 30 mil patacas, mas esta punição só foi aplicada após a intervenção do CCAC.
2. É de salientar que, em relação às actividades do comércio de produtos combustíveis, na legislação vigente, se estabelece um regime de várias homologações e de fiscalização por parte de diversos Serviços, com duas finalidades: por um lado, o regime tem perspectivas positivas, uma vez que leva os operadores a cumprir os requisitos de segurança nas suas instalações, em conformidade com a respectiva legislação; por outro lado, sancionam-se os operadores que não cumpram a legislação, nomeadamente com as medidas de «devolução de terreno», «aplicação de punição» e «suspensão de funcionamento», impedindo o funcionamento de equipamentos perigosos que ainda não estejam devidamente preparados, no intuito de evitar grandes ameaças à vida e bens dos trabalhadores das instalações de produtos combustíveis e da população em geral.
3. No entanto, do presente processo detectou-se que, apesar de o Serviço demonstrar que existia um pressuposto legal para a aplicação de multa à empresa A e para ordenar o encerramento do respectivo estabelecimento, não aplicava com rigor a lei, a longo prazo, afectando a eficácia do regime de fiscalização legalmente previsto.
4. Na verdade, no relatório elaborado pela Comissão de Segurança dos Combustíveis (CSC), sob o n.º 112/CSC/2009, de 29 de Junho de 2009, a CSC afirmou que a autoridade competente iria tomar medidas como, nomeadamente, o «reforço da realização de acções inspectivas» e a «redução da quantidade de produtos combustíveis em depósitos», para «reforçar a fiscalização e a gestão dos respectivos depósitos e do seu ambiente envolvente, efectuar intervenção imediata, reduzir e evitar factores que possam provocar situações de perigo e reduzir o mais possível os riscos de armazenamento de produtos combustíveis na respectiva zona», bem como, «através do contacto com os operadores e os residentes da comunidade, elevar a transparência e o efeito da fiscalização e diminuir as dúvidas sobre as questões de transferência de depósitos para outro local e de segurança.» No entanto, se a autoridade competente efectuar acções inspectivas sem aplicar com rigor as medidas sancionatórias, será difícil para ela garantir o desempenho do papel fiscalizador. Por um lado, isso é injusto para os operadores que cumpram a lei, por outro, não podem fiscalizar ou alertar os operadores que demoram a cumprir as formalidades ou que não melhoram as suas instalações e o seu funcionamento em conformidade com os requisitos de segurança, exigidos pela autoridade competente. Assim, se torna claro que não é possível «elevar a confiança dos cidadãos na fiscalização do Serviço e aumentar a eficácia da fiscalização»!
5. Por isso, foi necessário que a Administração encarasse a questão de saber como é que as várias entidades competentes fiscalizam a actividade de produtos combustíveis. Além disso, devia efectuar uma revisão adequada do regime legal vigente de homologação, de modo a assegurar o desempenho efectivo das funções de fiscalização, especialmente, garantir que a vida e bens dos cidadãos não sofrem grandes ameaças devido à má aplicação da lei.
* * *
Pelo exposto, o Comissariado, no cumprimento das suas atribuições, emitiu recomendações à DSSOPT e à DSE, respectivamente, e informou das mesmas o Gabinete do Secretário para os Transportes e Obras Públicas e o Gabinete do Secretário para a Economia e Finanças, no intuito de permitir à Administração verificar as falhas existentes nas várias entidades competentes durante o exercício das suas funções de fiscalização de actividade do comércio de produtos combustíveis, bem como fazer uma revisão da legislação sobre as instalações de produtos combustíveis (inclusive dos requisitos para instalação de sistema de incêndios) e do respectivo regime de homologação.
O Comissariado emitiu à DSSOPT as seguintes recomendações:
(1) Fazer uma revisão do regime de emissão de licença de ocupação temporária e da sua verificação e prever cautelosamente as cláusulas da licença e aplicá-las. Caso tenha conhecimento de algum ocupador que não cumpra as cláusulas da licença, a DSSOPT deverá entregar o caso à entidade competente para que decide sobre o mesmo.
(2) Aplicar com rigor o poder discricionário. No caso de a DSSOPT, no uso de poder discricionário, não adoptar pareceres não vinculativos elaborados legalmente por outras entidades competentes, deverá fundamentar a sua decisão nos termos da lei.
(3) Fazer uma revisão do regime de funcionamento interno do Serviço, permitindo aos instrutores responsáveis ter acesso a dados actualizados no tratamento dos respectivos casos (incluindo os dados relativos ao facto de o Serviço, recorrendo à imunidade, não adoptar as sugestões elaboradas por outros serviços nos termos da lei).
O Comissariado emitiu à DSE as seguintes recomendações:
(1) Fazer uma revisão global dos trabalhos relativos à fiscalização de actividades do comércio de produtos combustíveis e aplicar a legislação relativa à punição e à cessação de funcionamento das actividades do comércio de produtos combustíveis, sem a atribuição ilegal de «prazo de tolerância» aos operadores sem licença para o exercício das actividades acima referidas.
(2) Melhorar a gestão e a organização dos processos e garantir o registo de dados importantes (incluindo as notificações escritas aos interessados) nos processos, permitindo ter acesso aos fundamentos de facto e de direito em que as decisões e os actos praticados pelo Serviço se basearam.
(3) Fazer uma revisão do regime de comunicação interna entre as subunidades, assegurando a exactidão na troca de informações.
(4) Definir e reforçar o regime de fiscalização no decurso dos procedimentos por infracção administrativa, garantindo a conformidade dos procedimentos com o «princípio de eficiência».
(5) Proceder a uma revisão da eficácia do sistema de gestão interna de documentos, no intuito de garantir a consulta dos documentos e registos internos ser efectuada de uma forma secreta e segura, para o cabal exercício das funções de fiscalização por parte da DSE.
* * *
Mais tarde, a DSSOPT afirmou, em resposta ao CCAC, aceitar totalmente as recomendações deste Comissariado e ter adoptado as seguintes medidas:
(1) No cumprimento rigoroso da Lei de Terras, solicitar aos requerentes da licença de ocupação temporária a apresentação do «plano de utilização de terreno», como requisito para a autorização da respectiva licença; estabelecer e verificar, com cautela e conforme o caso em concreto, a aplicabilidade das cláusulas da licença. No caso de ter conhecimento do incumprimento pelo ocupador das cláusulas da licença, o Serviço entregará o caso à entidade competente para que decida sobre o mesmo.
(2) Elaborar as devidas instruções sobre o uso do poder discricionário. No uso deste poder, o pessoal técnico terá que consultar casos anteriores, analisar, em relação à matéria em causa, diversos factores objectivos, nomeadamente, a importância, o local, a função, a finalidade e o impacto no público, e relatar todas as opiniões em processos de casos em apreciação. A conclusão da apreciação dos casos especiais deverá circular internamente para conhecimento do pessoal técnico das respectivas áreas e com o objectivo de servir de ponto de referência na avaliação de casos similares futuros, aumentando, assim, a transparência do poder discricionário e controlando o seu uso com rigor.
(3) Reforçar as acções tendentes a aperfeiçoar os procedimentos e melhorar as acções de formação do pessoal, as instruções de trabalhos e o sistema de gestão da segurança informática.
* * *
Em relação à DSE, dado que, tendo decorrido mais de 90 dias sobre a recepção das recomendações emitidas pelo Comissariado, a DSE não se manifestou nem declarou a não-aceitação das recomendações e dos respectivos fundamentos, essas recomendações foram dadas como aceites pela DSE, atendendo ao sentido subjacente ao disposto no n.º 5 do art.º 12.º da Lei n.º 10/2000.
O CCAC está ainda a acompanhar as formas adoptadas pelos Serviços competentes no tratamento de infracções sobre as actividades do comércio de produtos combustíveis.
* * *
| Pontos conclusivos: (1) No âmbito da autorização para a utilização de terrenos por particulares, os Serviços competentes devem aplicar a lei com rigor e só podem autorizar a particulares a utilização de terrenos após a emissão da respectiva licença. (2) No âmbito da autorização de exercício de actividades privadas, os Serviços devem ter uma alta sensibilidade para a natureza da actividade em apreciação e compreender o impacto nos residentes das redondezas e na sociedade. Sendo produtos altamente perigosos, a actividade do comércio de produtos combustíveis só pode ser exercida em plena conformidade com os requisitos legais. (3) Como os produtos combustíveis são produtos altamente perigosos, as autoridades competentes para a fiscalização devem aplicar a lei, de forma contínua e rigorosa. O exercício da actividade sem licença ou à falta de conformidade com os requisitos legais deve ser combatidos com rigor. |
Caso V — Adjudicação para concepção e realização de exposição
| Sumário: • Concepção e realização de exposição de grande envergadura (Exposição Comemorativa do 10.º Aniversário do Estabelecimento da RAEM) • Forma e procedimento de selecção de empresas qualificadas no mercado • Consideração dos factores de tempo e técnicas no âmbito de procedimento administrativo • Conhecimento sobre o regime jurídico de «adjudicação directa» • Revelação integral e verdadeira dos fundamentos da decisão de «adjudicação directa» • Uso correcto dos procedimentos de pré-qualificação e de adjudicação • Competência para autorizar a realização de despesas relativas à adjudicação e informação imediata ao superior |
O Comissariado recebeu uma queixa alegando que existiam ilegalidades e irregularidades no acto de adjudicação à Companhia P, por parte do Gabinete de Comunicação Social (GCS), por ajuste directo e com dispensa de concurso público, para a celebração de contrato tendente à realização da «Exposição Comemorativa do 10.º Aniversário do Estabelecimento da Região Administrativa Especial de Macau em Pequim» (doravante designada por «Exposição»).
Após o avanço de investigação, o Comissariado tomou a seguinte posição:
1. O processo de adjudicação em causa («Exposição»), relacionado com a concepção e a realização de serviços de empreitada, está sujeito à disciplina do Decreto-Lei n.º 122/84/M, de 15 de Dezembro, aplicando-se subsidiariamente o Código do Procedimento Administrativo.
2. Em Setembro de 2008, o Gabinete de Comunicação Social (GCS) recebeu instruções do Chefe do Executivo para que o GCS assumisse a responsabilidade pela organização da «Exposição» que teria lugar em Pequim. Como o GCS não tinha experiência na organização de exposições de grande envergadura, decidiu «adjudicar» a concepção e a realização do evento a uma companhia privada.
3. Para o efeito, o GCS começou por sondar as companhias locais que reuniam condições para a referida empreitada. Segundo apontou o responsável pelo GCS, «de acordo com (…) as informações sobre as companhias locais desta área que participaram (que se responsabilizaram pela área da comunicação social) em actividades de exposição, realizadas por outros serviços públicos, e ainda de acordo com as informações obtidas dos contactos informais junto dos outros serviços públicos (a Direcção dos Serviços de Turismo, o Instituto para os Assuntos Cívicos e Municipais e o Instituto de Promoção do Comércio e do Investimento de Macau), ficou clara de que não existiam muitas empresas locais da área disponíveis. Considerando que a respectiva exposição se realizaria em Pequim, que contaria com a presença dos dirigentes do Estado e que a Companhia P era a única empresa local que detinha uma filial em Pequim (tendo sido também a primeira empresa de Macau que tenha obtido o certificado do ‘Acordo de Estreitamento das Relações Económicas e Comerciais entre o Continente Chinês e Macau’ (CEPA)); que foi a companhia que obteve a adjudicação das acções da cerimónia de inauguração da Ponte de Sai Van, em 2004, em que participaram os dirigentes estatais, tendo por isso já a garantia de experiência na respectiva área; para além da sua capacidade para a assunção de despesas em adiantamento; numa pré-análise, o GCS considerou ser esta Companhia a única que reunia requisitos para o efeito. (…) Resumindo os factores acima mencionados, apesar de o GCS não ter tomado, naquela altura, qualquer decisão definitiva de adjudicar os respectivos trabalhos à Companhia P, considerava a companhia com maior potencialidade em ser a sua parceira no evento, tendo, por isso, desenvolvido, particularmente com a Companhia P, uma série de consultas e trabalhos de acompanhamento.»
4. Os factos demonstram que, na primeira quinzena de Outubro de 2008, pela empreitada da Exposição, o GCS entrou já em contactos com a Companhia P, tendo convidado inclusivamente a Companhia para contactar com vários locais a visitar e empresas de multimédia, bem como a «contactar com o pessoal da organização de exposições em Pequim». A par disso, em 20 de Outubro de 2008, o pessoal do GCS realizou uma reunião com representantes da Companhia P, trocando ideias preliminares sobre o enquadramento e o progresso do trabalho da «Exposição».
5. Deste modo, em Outubro de 2008, o GCS já havia reconhecido, preliminarmente, o facto de que não se encontrariam no mercado outras companhias com capacidade e experiência para a realização da exposição senão a Companhia P, afirmando que «esta era a única empresa que reunia as condições necessárias». Para além disso, tendo em conta o prazo estipulado, o GCS decidiu desenvolver com a Companhia P uma série de consultas preliminares e trabalhos de acompanhamento, acabando por adjudicar, por ajuste directo, à Companhia P os trabalhos de concepção e da execução.
6. No entanto, não se revelam detalhadamente nos respectivos processos os fundamentos que levaram o GCS a tomar a decisão de adjudicação directa à Companhia P por «ser a única que reunia as condições necessárias», a saber:
(1) As informações de que dispõe o GCS sobre a qualificação das companhias candidatas;
(2) Os critérios de selecção das companhias qualificadas adoptados pelo GCS, nomeadamente, a necessidade da consideração de Pequim como local da Exposição, a presença dos dirigentes do Estado; o facto de que a Companhia P ser a única companhia local com filial em Pequim, e a primeira empresa da RAEM a obter o respectivo certificado do CEPA, e o facto desta empresa ter sido a origanizadora das actividades da cerimónia de inauguração da Ponte de Sai Van em 2004 com a participação dos dirigentes do Estado;
(3) A garantia dada pelas companhias qualificadas em relação à capacidade financeira e qualidade de organização.
7. Se bem que «posteriormente» o GCS tenha justificada com a proposta de adjudicação directa para «serviços de concepção», em 6 de Novembro de 2008 (alegando que «se deveu à consideração das valiosas experiências da Companhia P — Companhia de Promoção de Serviços e Marketing, Limitada — na organização de eventos de grande envergadura» e à «urgência» do evento), demonstrando a capacidade e experiência da Companhia P e a «urgência» do evento, mas tal não foi suficiente para mostrar claramente que a Companhia P era a única opção da Administração.
8. Nos termos do artigo 1.º do Código de Procedimento Administrativo vigente:
«1. Entende-se por procedimento administrativo a sucessão ordenada de actos e formalidades tendentes à formação e manifestação da vontade da Administração Pública, ou à sua execução.
2. Entende-se por processo administrativo o conjunto de documentos em que se traduzem os actos e formalidades que integram o procedimento administrativo.»
É considerada o procedimento administrativo toda a prática que se consubstancia num acto decisório (decisão formulada pela Administração). Uma das grandes funções do procedimento administrativo é providenciar para que a Administração vá de encontro ao interesse público, de modo a assegurar a legalidade e a justiça das decisões da Administração. Esta função é mais evidente em relação ao exercício do poder discricionário, de que é exemplo o caso em apreço, no qual a Administração reconheceu a Companhia P, de entre várias companhias locais, como a única empresa que possuía condições para ser empreiteira da «Exposição».
9. O processo administrativo é um instrumento de grande eficácia e importância, já que revele o modo como a Administração julga e avalia o interesse público (como a «Exposição» do presente caso).
10. No presente caso, os motivos pelos quais a Administração reconheceu a Companhia P como a única empresa local com condições para ser empreiteira da «Exposição», são momentos determinantes da «vontade» da adjudicação da Administração. De acordo com a norma do Código do Procedimento Administrativo mencionada e o princípio da boa administração, o GCS deve fazer constar por escrito, dos respectivos processos administrativos, os motivos que o levaram a reconhecer a Companhia P como sendo a única com condições para ser adjudicatário da «Exposição», de maneira a evitar mal entendimento e suspeições desnecessárias.
11. Por outro lado, no quadro do vigente Decreto-Lei n.º 122/84/M, de 15 de Dezembro, o GCS bem poderia ter realizado o «concurso de pré-qualificação», de forma mais objectiva e transparente, para seleccionar uma empresa adequada a prestar os serviços de concepção de «Exposição».
12. Na verdade, a «Exposição» envolve o uso de técnica de demonstração de multi-média e multi-angular, o que exige a aplicação de tecnologias especiais e profissionais. Para além disso, o local de realização do evento, em Pequim, teve lugar fora da RAEM, o que contribuiu mais para a «especificidade» desta «Exposição». Nos termos do n.º 2 do artigo 6.º do Decreto-Lei n.º 122/84/M, de 15 de Dezembro, o Chefe do Executivo pode, tendo em conta a necessidade de utilização de «tecnologias especiais», decidir realizar um «concurso de pré-qualificação» para determinar quais as entidades particulares que possuem condições para proporcionar os bens ou serviços necessários, uma vez que ainda não se pode confirmar o «valor estimado» da aquisição dos respectivos serviços.
13. O Decreto-Lei n.º 122/84/M, de 15 de Dezembro, não define claramente o procedimento do concurso de pré-qualificação de «aquisição de serviços». Em conformidade com os princípios legais a observar nos processos administrativos, nomeadamente, os princípios da prossecução do interesse público, da justiça, da boa fé e da eficiência, deverá simplificar devidamente o processo (tal como o concurso limitado por prévia qualificação, estipulado pelo Decreto-Lei n.º 74/99/M, de 8 de Novembro). A título de exemplo, na publicação de um aviso de abertura de concurso, a Administração poderá reduzir o prazo de entrega de candidaturas, por motivos de urgência.
14. No caso em apreço, caso o GCS tivesse tornado públicas as exigências da concepção da «Exposição», nomeadamente, a sua realização em Pequim, a necessidade de utilização de tecnologia especial de multimédia, multi-angular e multidimensional para a demonstração do sucesso obtido ao longo dos 10 anos após o estabelecimento da Região Administrativa Especial de Macau, convocando companhias que possuam determinados requisitos técnicos e capacidade para apresentar dentro dum espaço de tempo dados da companhia (incluindo a capacidade, experiência e vantagens, etc.) e a sua intenção de candidatura, de modo que permita, na fase posterior, seleccionar uma empresa em conformidade com os critérios e requisitos pré-definidos, só deste modo o resultado de selecção obtido é susceptível de demonstrar que a Companhia P fosse a única empresa com condições para ser o adjudicatário da «Exposição». Assim, não só é necessário demonstrar-se cabalmente nos respectivos processos administrativos que «a Companhia P fosse a única opção», mas também o procedimento tendente ao reconhecimento deveria ser objectivo e transparente, de modo a evitar a suspeita de «jogo no bastidores» com todo o prejuízo para a reputação da Administração.
15. Por outro lado, não obstante ter já a intenção de adjudicar os trabalhos de concepção e os trabalhos posteriores de execução da «Exposição» a uma entidade privada profissional, o GCS poderia ter adoptado o procedimento de aquisição de serviços de concepção nos termos da lei, para depois realizar um processo de aquisição de empreitada baseando no enquadramento do relatório de serviços de concepção a entregar e seleccionar a empresa para a prestação dos serviços (não necessariamente seria a entidade prestadora de serviços de concepção), a fim de implementar os trabalhos relativos à «Exposição». Para além disso, nos termos da lei, o GCS poderia também realizar apenas um processo de aquisição para adjudicar todos os serviços relacionados com a exposição (concepção e realização de empreitada) a uma entidade privada profissional.
16. Pelos procedimentos levados a cabo para a adjudicação da «Exposição», percebe-se que o GCS realizou dois processos de aquisição de serviços independentes:
(1) Em 10 de Novembro de 2008, o GCS adjudicou, por ajuste directo, os serviços de concepção da «Exposição» à Companhia P. e a Companhia P realizou um relatório relativo aos serviços de concepção;
(2) Posteriormente, em 1 de Julho de 2009, o GCS adjudicou a execução da empreitada à Companhia P.
17. No entanto, segundo o resultado da investigação do CCAC, em 28 de Outubro de 2008, numa data anterior à submissão, pelo GCS ao Chefe do Executivo, da proposta para adjudicar à Companhia P, por ajuste directo, o «serviço de planificação e concepção na fase inicial», o GCS já tinha formulado a «intenção» de a adjudicar, por ajuste directo, todos os serviços relacionados com a «Exposição» (concepção e realização de empreitada) à Companhia P.
18. Neste contexto, o GCS deveria demonstrar claramente no procedimento essa «intenção», fornecendo informação relativamente à adjudicação, nomeadamente os motivos e a forma como num só processo de aquisição de serviços ter adjudicado todos os serviços relacionados com a «Exposição» à Companhia P.
19. De acordo com as informações obtidas, na segunda quinzena de Outubro de 2008, antes que a Companhia P tivesse acabado os trabalhos de concepção, embora o GCS não tenha condições para confirmar o valor estimado da despesa efectuada com a realização da «Exposição», era objectivamente previsível que o respectivo valor da despesa ultrapassaria inevitavelmente as 750 mil patacas, valor obrigatório para a realização de concurso público, nos termos da alínea b) do n.º 1 do artigo 7.º do Decreto-Lei n.º 122/84/M. Além disso, naquela altura, o GCS já reconhecera a Companhia P como a única empresa possuidora das condições necessárias para a realização da «Exposição», pretendendo adjudicar, por ajuste directo, à Companhia P todos os serviços relacionados com a mesma (designadamente, a concepção e realização de empreitada). A Companhia P já tinha igualmente manifestado a intenção de ser a empreiteira do projecto.
20. De facto, nos termos do Decreto-Lei n.º 122/84/M, e com a observância dos princípios da legalidade, da prossecução do interesse público, da boa fé e da eficiência, quando a Administração considere e possa comprovar que apenas existe uma determinada entidade privada com a qualificação necessária para prestar os bens ou serviços necessários, podendo realizar-se a aquisição por adjudicação directa, sem necessidade de ter consideração do valor em causa para efeitos de «concurso público» ou «consulta escrita».
21. Para além disso, o GCS está na dependência do Chefe do Executivo e, na verdade, a competência para a autorização de despesas do director do GCS não atinge o valor legalmente exigido para a realização de concursos públicos. Por isso, em relação à organização da «Exposição», mesmo que se não tivesse efectuada a estimativa de um valor exacto, não há dúvida de que o director do GCS deveria submeter a proposta da dispensa de concurso à autorização do Chefe do Executivo, já que é do seu conhecimento que não tem competência para autorizar a realização de despesas tão avultadas como as necessárias para a realização da «Exposição».
22. Neste sentido, na segunda quinzena de Outubro de 2008, logicamente e nos termos da alínea b) do n.º 2 do artigo 7.º e n.º 4 do artigo 8.º, o GCS já estaria em condições de informar o Chefe do Executivo das razões pelas quais a Companhia P seria a única empresa com condições para ser empreiteira da «Exposição», para propor ao Chefe do Executivo a dispensa do respectivo concurso público, assim como obter autorização para iniciar contactos com a Companhia P com o objectivo de acordar na empreitada de toda a «Exposição». Nesta medida, com a autorização do Chefe do Executivo, o GCS bem poderia entrar, «de forma legal e razoável», numa negociação mais aprofundada com a Companhia P sobre a empreitada da «Exposição». Assim, com um procedimento atempado e legal, a «pretensão» do GCS formulada na segunda quinzena de Outubro de 2008 e relativa à atribuição de todos os trabalhos da «Exposição» (a concepção e realização de empreitada) à Companhia P, poderia constar, regularmente e por escrito, num processo administrativo.
23. Pelo exposto, no presente caso, logo que o GCS reconheceu, na segunda quinzena de Outubro de 2008, que a Companhia P fosse a única entidade da RAEM com condições para ser adjudicatária da «Exposição» (concepção e realização), o GCS deveria ter seguido o procedimento legalmente previsto e submetido ao Chefe do Executivo o pedido de autorização para a «dispensa do concurso público» e para adjudicar, por ajuste directo, todos os trabalhos relacionados com a «Exposição» à Companhia P, de modo que a sua «pretensão» constasse concretamente no processo administrativo.
Nestes termos, o CCAC emitiu uma recomendação ao GCS, sugerindo que aprendesse com a experiência do presente caso, e que respeitasse as normas do procedimento de aquisição de bens e serviços e do Código do Procedimento Administrativo, evitando, deste modo e no futuro, essas irregularidades por «não se reflectir, de forma devida, o modo como a Administração ter formulado a decisão com uma série de actos e formalidades ordenados» nos processos administrativos.
Posteriormente, o GCS agradeceu ao Comissariado pela opinião emitida e aceitou a respectiva recomendação, pelo que o CCAC ordenou o arquivamento do processo.
* * *
| Pontos Conclusivos: Lições que se retiram do presente caso: (1) No processo de adjudicação, não se lançou mão da «pré-qualificação» e do «processo de adjudicação». (2) Quando se pretenda seleccionar no mercado uma empresa que detenha qualificações especiais, a Administração deve prestar muita atenção e deve relatar, de forma detalhada, os critérios tidos por referência na tomada de decisão posterior. (3) No caso de se prever que a despesa ultrapassa o limite da própria competência de autorização de realização de despesas, e que se precisará da respectiva autorização do superior, o Serviço deverá submeter a respectiva proposta, solicitando a devida autorização o mais cedo possível. (4) No caso de, objectivamente, não haver outras alternativas e o Serviço reconhecer, desde início, que existe apenas uma empresa com as condições pretendidas, o domínio do «factor de tempo» e da publicidade são elementos cruciais. O mau domínio ou a negligência desses elementos pode causar dúvidas, podendo ir ao ponto de ser posta em causa a legalidade do processo. (5) Deverá aplicar e compreender, de forma completa e aprofundada, o regime jurídico vigente sobre a aquisição de bens e serviços, de modo a evitar mal entendimentos desnecessários. |



