澳 門 特 別 行 政 區
行政長官辦公室
|
法規: | 第27/2020號行政長官公告 | 公報編號: | 37/2020 | 刊登日期: | 2020.9.9 | 版數: | 13056-13058 | | |
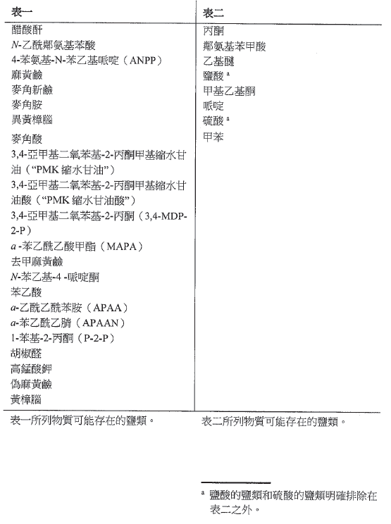
| - 命令公佈聯合國麻醉藥品委員會於二零二零年三月四日對1988年《聯合國禁止非法販運麻醉藥品和精神藥物公約》附表一新增一物質的第63/1號決定,以及上指公約更新至二零二零年十一月三日的附表。
|
|
|
| 相關法規 : | 第29/91號共和國議會決議 - 通過《聯合國禁止非法販運麻醉藥品和精神藥物公約》以待批准。第59/2016號行政長官公告 - 命令公佈聯合國麻醉藥品委員會對一九八八年十二月二十日訂於維也納的《聯合國禁止非法販運麻醉藥品和精神藥物公約》關於受國際管制的、經常用於非法製造麻醉藥品或精神藥物的物質附表更新至二零一四年十月六日的版本。 第54/2017號行政長官公告 - 命令公佈一九八八年十二月二十日訂於維也納的《聯合國禁止非法販運麻醉藥品和精神藥物公約》關於受國際管制的、經常用於非法製造麻醉藥品或精神藥物的物質附表更新至二零一七年十月十八日的版本,以及聯合國麻醉藥品委員會於二零一七年三月十六日對上指公約附表一納入物質的第60/12號和第60/13號決定。第32/2019號行政長官公告 - 命令公佈關於聯合國麻醉藥品委員會於二零一九年三月十九日對《聯合國禁止非法販運麻醉藥品和精神藥物公約》關於受國際管制的、經常用於非法製造麻醉藥品或精神藥物的物質附表一納入物質的第62/10號、第62/11號和第62/12號決定。第27/2020號行政長官公告 - 命令公佈聯合國麻醉藥品委員會於二零二零年三月四日對1988年《聯合國禁止非法販運麻醉藥品和精神藥物公約》附表一新增一物質的第63/1號決定,以及上指公約更新至二零二零年十一月三日的附表。 第28/2022號行政長官公告 - 命令公佈聯合國麻醉藥品委員會於二零二二年三月十六日對1988年《聯合國禁止非法販運麻醉藥品和精神藥物公約》附表一新增物質的第65/4號、第65/5號和第65/6號決定,以及上指公約更新至二零二二年十一月二十三日的附表。第27/2024號行政長官公告 - 命令公佈聯合國麻醉藥品委員會於二零二四年三月十九日對1988年《聯合國禁止非法販運麻醉藥品和精神藥物公約》附表一新增物質的第67/6號、第67/7號、第67/8號、第67/9號、第67/10號、第67/11號、第67/12號、第67/13號、第67/14號、第67/15號、第67/16號、第67/17號、第67/18號、第67/19號、第67/20號、第67/21號、第67/22號、第67/23號、第67/24號和第67/25號決定,以及上指公約更新至二零二四年十二月三日的附表。 |
| |
| 相關類別 : | 禁毒 - 國際法 - 其他 - 衛生局 - 法務局 - |
| |
| 《LegisMac》的法例註釋 |
|
|
第27/2020號行政長官公告
行政長官根據澳門特別行政區第3/1999號法律《法規的公佈與格式》第五條(一)項和第六條第一款的規定,命令公佈聯合國麻醉藥品委員會於二零二零年三月四日對1988年《聯合國禁止非法販運麻醉藥品和精神藥物公約》附表一新增一物質的第63/1號決定的英文原文及相應的葡文譯本,以及上指公約更新至二零二零年十一月三日的附表的中文及英文原文。
二零二零年八月二十八日發佈。
行政長官 賀一誠
———
二零二零年九月二日於行政長官辦公室
辦公室主任 許麗芳
截至2020年11月3日
