|
| |||||||||||
| Revogado por : | |||
| Revogação parcial : | |||
| Alterações : | |||
| Diplomas revogados : | |||
| Diplomas relacionados : | |||
| Categorias relacionadas : | |||
| Notas em LegisMac | |||
Este diploma foi revogado por: Lei n.º 14/2018
Decreto-Lei n.º 3/95/M
de 30 de Janeiro
O Decreto-Lei n.º 13/86/M, de 8 de Fevereiro, aprovou o Regulamento do Corpo de Polícia de Segurança Pública de Macau, posteriormente alterado pelos Decretos-Leis n.os 78/88/M, de 15 de Agosto, e 77/90/M, de 26 de Dezembro, os quais procederam à adequação do seu conteúdo.
Decorridos cerca de oito anos sobre a entrada em vigor daquele regulamento, torna-se necessário proceder à sua reformulação, face à dinâmica administrativa imprimida no Território, às alterações introduzidas no Estatuto Orgânico de Macau, ao sistema de segurança interna instituído pelo Decreto-Lei n.º 76/90/M, de 26 de Dezembro, e à crescente necessidade de se dotar o Corpo de Polícia de Segurança Pública de uma estrutura orgânica capaz de responder com maior eficácia à missão geral que lhe está cometida.
Importa ainda referir que os quadros de pessoal ora fixados para o biénio 1995/1996 e anos subsequentes não sofrem alterações significativas relativamente aos quantitativos fixados para 1993.
Com efeito, os factores mencionados no preâmbulo do Decreto-Lei n.º 67/90/M, de 12 de Novembro, susceptíveis de se reflectirem no redimensionamento dos recursos humanos para o biénio 1994/1995, não evoluíram ao ritmo então previsto de modo a legitimar a ampliação dos quadros fixados para 1993, conclusão a que já se aderira com a publicação do Decreto-Lei n.º 65/93/M, de 29 de Novembro.
Nestes termos;
Ouvido o Conselho Consultivo;
O Governador decreta, nos termos do n.º 1 do artigo 13.º do Estatuto Orgânico de Macau, para valer como lei no território de Macau, o seguinte:
CAPÍTULO I
Natureza, missão, atribuições e zona de acção
Artigo 1.º*
(Natureza)
1. O Corpo de Polícia de Segurança Pública (CPSP) é uma força de segurança militarizada, na dependência directa do Governador.
2. O CPSP é um órgão de polícia criminal e actua, no processo penal, sob a orientação das autoridades judiciárias e na sua dependência funcional.
3. As acções solicitadas e os actos ou diligências delegados pelas autoridades judiciárias são realizados pelos militarizados designados pelas entidades do CPSP para o efeito competentes.
* Alterado - Consulte também: Decreto-Lei n.º 9/97/M
Artigo 2.º
(Missão)
1. O CPSP, como garante da segurança de pessoas e bens e como órgão de polícia criminal, tem como missão geral:*
a) Assegurar a ordem e a tranquilidade públicas;
b) Exercer a prevenção, a investigação e o combate da criminalidade;
c) Defender os bens públicos ou privados;
d) Proceder ao controlo da imigração ilegal;
e) Assegurar o serviço de migração;
f) Regular e fiscalizar o trânsito de veículos e peões.
2. O CPSP intervém também na protecção civil e em situações de emergência.
* Alterado - Consulte também: Decreto-Lei n.º 9/97/M
Artigo 3.º
(Atribuições)
1. No âmbito da sua missão geral, são atribuições do CPSP, nomeadamente, e sem prejuízo das conferidas por lei a outras entidades, as seguintes:
a) Garantir o normal funcionamento das instituições do Território;
b) Garantir o exercício dos direitos e liberdades fundamentais dos cidadãos;
c) Assegurar o respeito pela legalidade, garantindo a manutenção da ordem, segurança e tranquilidade públicas;
d) Prevenir a criminalidade, em particular a criminalidade organizada e de alta violência;
e) Prestar ajuda e socorro aos cidadãos em situações de calamidade pública;
f) Policiar as ruas e os lugares públicos, bem como garantir a ordem e a tranquilidade públicas nas reuniões, manifestações, solenidades, festas e espectáculos;
g) Assegurar o cumprimento das disposições da legislação da viação e do trânsito;
h) Emitir e renovar títulos de permanência temporária nos termos da lei;
i) Desempenhar todas as missões relacionadas com a migração;
j) Tomar, até à intervenção do órgão de polícia criminal competente, as providências urgentes indispensáveis para evitar a prática ou para descobrir e deter os agentes de qualquer crime de cuja preparação ou execução tenha conhecimento;*
l) Proceder a diligências e investigações relativas ao inquérito ou à instrução, quando tal lhe seja delegado pela autoridade judiciária competente;*
m) Vigiar e fiscalizar as actividades e locais favoráveis à preparação ou execução de crimes, à exploração dos seus resultados ou à ocultação dos criminosos, tais como tendas, casas de jogos ilícitos, estabelecimentos hoteleiros, similares e de diversões e, bem assim, os meios de transporte;
n) Fiscalizar e fazer cumprir as posturas, editais, regulamentos policiais e administrativos.
2. Embora não decorrentes da sua missão geral, são ainda atribuições do CPSP:
a) Guardar os edifícios públicos, quando circunstâncias imperiosas o exijam;
b) Zelar pela observância de todas as determinações legais respeitantes ao uso e porte de arma, munições, substâncias explosivas e exercício de caça;
c) Prestar às autoridades oficiais, civis ou não, funcionários ou agentes da Administração Pública, Municípios e a outras entidades de direito público, o auxílio que solicitarem para o desempenho das suas funções;
d) Colaborar e cooperar com outras entidades públicas e privadas em casos de calamidade pública, designadamente catástrofes naturais e incêndios;
e) Restituir, nos termos da legislação em vigor, a seus donos, quando sejam conhecidos, os objectos achados;
f) Dar conhecimento superior de qualquer vestígio ou indício de doença contagiosa;
g) Fiscalizar o cumprimento das disposições legais, nos termos da competência que lhe esteja ou venha a ser cometida, levantar os autos de notícia e aplicar as multas cominadas, se for caso disso;
h) Prestar colaboração e auxílio para o bom cumprimento do disposto na legislação existente relativa a normas de instalação de indústrias, participando as infracções de que tenha conhecimento;
i) Acautelar os interesses da Fazenda Pública, protegendo o comércio lícito, as artes e indústrias e prestando sempre o auxílio necessário à execução das leis, regulamentos, disposições e determinações relativas à boa administração;
j) Garantir a protecção, com carácter permanente ou temporário, de empresas industriais ou outras cujo funcionamento tenha sido declarado de reconhecido interesse estratégico para o Território;
l) Controlar os vagabundos e mendigos, impedindo-os de explorar a caridade, ainda que sob o pretexto de procura de trabalho, e indicar às entidades de apoio social os nomes dos que necessitem de assistência;
m) Fiscalizar a observância das normas estatuídas no Território relativas à trasladação, remoção, enterramento, cremação e incineração de restos mortais.
3. Sem prejuízo do disposto no Código de Processo Penal, presume-se delegada no CPSP a competência exclusiva para realizar a investigação dos crimes de sequestro, escravidão, rapto ou tomada de reféns, quando ela surja na sequência imediata da obtenção de indícios da prática de tais crimes por efeito da sua acção de prevenção referida na alínea d) do n.º 1.*
4. No caso previsto no número anterior, o CPSP deve, sem prejuízo do disposto no Código de Processo Penal, dar do facto conhecimento, no mais curto espaço de tempo, à Polícia Judiciária.*
* Alterado - Consulte também: Decreto-Lei n.º 9/97/M
Artigo 4.º
(Zona de acção)
1. O CPSP exerce a sua acção em toda a área do Território não incluída no domínio público hídrico ou áreas portuárias.
2. A zona de acção do CPSP é definida pormenorizadamente em carta geográfica e aprovada por despacho do Governador.
CAPÍTULO II
Organização geral
SECÇÃO I
Estrutura orgânica
Artigo 5.º
(Órgãos e subunidades orgânicas)
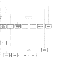
1. O CPSP compreende:
a) Comando e Órgãos do Comando;
b) Departamento de Gestão de Recursos;
c) Departamento de Informações;
d) Departamento de Operações;
e) Serviço de Migração;
f) Departamento de Trânsito;
g) Departamento Policial de Macau;
h) Departamento Policial das Ilhas;
i) Unidade Táctica de Intervenção da Polícia;
j) Formação de Comando;
l) Escola de Polícia;
m) Banda de Música.
2. O Regulamento do Serviço Interno do CPSP, contendo as disposições necessárias ao desenvolvimento da sua orgânica, funcionamento e serviço interno, é aprovado por despacho do comandante, homologado pelo Governador.
3. O organograma e os níveis de chefia do CPSP constam do Anexo A ao presente diploma, que dele faz parte integrante.
SECÇÃO II
Comando
Artigo 6.º
(Constituição)
O Comando do CPSP é constituído por um comandante, coadjuvado por um segundo-comandante.
Artigo 7.º
(Competência do comandante)
1. O comandante do CPSP é responsável pelo cumprimento da missão.
2. Ao comandante compete, designadamente:
a) Dirigir, coordenar e controlar a actividade do CPSP;
b) Cumprir e fazer cumprir as leis, regulamentos e directivas superiores;
c) Informar e submeter a despacho os assuntos que careçam de decisão superior;
d) Representar o CPSP junto de outros organismos ou entidades;
e) Elaborar o relatório anual das actividades do CPSP;
f) Exercer as competências que lhe forem delegadas ou subdelegadas;
g) Estabelecer as normas ou instruções a observar pelas subunidades/órgãos, com vista ao seu regular funcionamento;
h) Presidir à Comissão Administrativa da Obra Social da Polícia de Segurança Pública.
3. O comandante do CPSP pode delegar as competências próprias que julgar convenientes no pessoal de comando e chefia.
4. Ao comandante do CPSP compete ainda, no âmbito do exercício de autoridade de polícia judiciária:
a) Emitir ordens de captura em conformidade com a lei processual penal;
b) Proceder ou mandar proceder à identificação de qualquer pessoa, com vista à investigação criminal;
c) Ordenar, quando no exercício de comando ou na manutenção da ordem pública, a realização de buscas e apreensões na zona de acção do CPSP, nos termos da lei.
Artigo 8.º
(Competência do segundo-comandante)
1. Ao segundo-comandante compete:
a) Coadjuvar o comandante no exercício das suas funções e substituí-lo na sua falta, ausências ou impedimentos legais;
b) Exercer as competências que lhe forem delegadas ou subdelegadas pelo comandante e desempenhar as demais funções que lhe forem cometidas;
c) Presidir ao Conselho Disciplinar do CPSP.
2. Ao segundo-comandante do CPSP compete ainda, no âmbito do exercício de autoridade de polícia judiciária:
a) Emitir ordens de captura em conformidade com a lei processual penal;
b) Proceder ou mandar proceder à identificação de qualquer pessoa, com vista à investigação criminal;
c) Ordenar, quando no exercício de comando ou na manutenção da ordem pública, a realização de buscas e apreensões em lugares sujeitos à fiscalização do CPSP, nos termos da lei.
SECÇÃO III
Órgãos do Comando
Artigo 9.º
(Definição e constituição)
Os Órgãos do Comando constituem o conjunto dos órgãos e meios colocados à disposição do comandante para o exercício de comando e compreendem:
a) Conselho Disciplinar;
b) Assessoria Jurídica;
c) Gabinete de Justiça;
d) Secretaria;
e) Gabinete de Apoio ao Comando.
Artigo 10.º
(Conselho Disciplinar)
O Conselho Disciplinar é o órgão consultivo do comandante do CPSP em matéria disciplinar, encontrando-se a respectiva estrutura, competência e funcionamento regulados no Estatuto dos Militarizados das Forças de Segurança de Macau (EMFSM).
Artigo 11.º
(Assessoria Jurídica)
À Assessoria Jurídica compete emitir os pareceres que lhe forem solicitados sobre assuntos de natureza jurídica, bem como estudar e propor medidas relativas a outros assuntos que, sendo da sua área funcional, visem uma maior eficiência da acção do comando e da actividade policial.
Artigo 12.º
(Gabinete de Justiça)
1. O Gabinete de Justiça (GJ) dá apoio no âmbito da administração de justiça e disciplina.
2. Ao GJ compete, designadamente:
a) Estudar, propor e accionar todos os assuntos relativos à administração de justiça e disciplina;
b) Instruir os processos de natureza disciplinar que lhe forem atribuídos.
Artigo 13.º
(Secretaria)
1. A Secretaria (Sct) é o órgão de apoio do Comando no âmbito de todo o processamento da correspondência e expediente originado ou destinado ao CPSP.
2. À Sct compete, designadamente:
a) Receber, registar, distribuir e expedir toda a correspondência não classificada do Comando do CPSP;
b) Elaborar e difundir a Ordem de Serviço;
c) Organizar e assegurar o funcionamento do arquivo geral;
d) Elaborar as escalas de serviço que estejam a seu cargo;
e) Passar as guias de marcha e, quando se justifique, as requisições de transporte;
f) Assegurar o expediente relativo a serviços que não compitam especificamente a qualquer outro órgão.
Artigo 14.º
(Gabinete de Apoio ao Comando)
Ao Gabinete de Apoio ao Comando compete secretariar o Comando, assegurando as demais tarefas que lhe forem determinadas pelo comandante e segundo-comandante.
SECÇÃO IV
Subunidades orgânicas
Artigo 15.º
(Departamento de Gestão de Recursos)
1. O Departamento de Gestão de Recursos (DGR) planeia, coordena e controla os assuntos relativos à administração de pessoal e apoio logístico.
2. O DGR compreende:
a) Divisão de Recursos Humanos;
b) Divisão de Recursos Materiais;
c) Gabinete de Recursos Financeiros;
d) Secção de Expediente e Arquivo.
Artigo 16.º
(Divisão de Recursos Humanos)
À Divisão de Recursos Humanos do DGR compete:
a) Assegurar a organização dos processos de provimento, promoção, progressão, exoneração, aposentação e outros que impliquem mudança de situação do pessoal militarizado e, ainda, os relativos a abonos, prémios e subsídios;
b) Assegurar a organização e actualização dos processos individuais dos militarizados e o controlo do seu plano de férias, licenças e outras regalias;
c) Accionar todos os assuntos relativos a movimentos dos militarizados para o desempenho das funções e cargos existentes;
d) Manter actualizado o mapa de efectivos e elaborar o plano de necessidades de efectivos a vigorar no ano seguinte;
e) Accionar todo o processamento relativo às informações individuais dos militarizados;
f) Emitir e controlar o uso dos bilhetes de identidade do modelo aprovado para identificar os militarizados;
g) Assegurar as visitas aos militarizados, nas situações de activo e aposentação, que se encontrem internados nos hospitais, bem como aos militarizados presos;
h) Assistir e submeter a despacho os processos administrativos da área do pessoal;
i) Promover a ocupação dos tempos livres, visando objectivos recreativos, culturais e de desenvolvimento do espírito profissional;
j) Apoiar o agregado familiar dos militarizados falecidos, com vista ao tratamento de toda a documentação necessária.
Artigo 17.º
(Divisão de Recursos Materiais)
À Divisão de Recursos Materiais do DGR compete:
a) Elaborar a proposta do plano anual de necessidades de aquisição de bens e serviços com vista à preparação da proposta orçamental e, após aprovação, coordenar e controlar a sua execução, tendo em vista a aquisição dos equipamentos e materiais nele constantes;
b) Assegurar o aprovisionamento, distribuição e abate de materiais, com observância das disposições regulamentares em vigor;
c) Manter actualizado o inventário, executar a escrituração e o controlo de todo o material à responsabilidade do CPSP e fiscalizar as existências e o acondicionamento de materiais em depósito;
d) Assegurar, com o apoio da Direcção dos Serviços das Forças de Segurança de Macau (DSFSM), a conservação e manutenção das instalações e edifícios à responsabilidade do CPSP.
Artigo 18.º
(Gabinete de Recursos Financeiros)
Ao Gabinete de Recursos Financeiros do DGR compete:
a) Efectuar a gestão dos meios financeiros postos à disposição do CPSP, a aquisição dos equipamentos e materiais constantes do plano de emprego de verbas e accionar os assuntos de pagadoria e prestação de contas, bem como a arrecadação das receitas, dando-lhes o devido destino;
b) Prestar contas mensalmente perante a DSFSM.
Artigo 19.º
(Secção de Expediente e Arquivo)
À Secção de Expediente e Arquivo do DGR compete registar a entrada e saída da correspondência e organizar o arquivo.
Artigo 20.º
(Departamento de Informações)
1. O Departamento de Informações (DI) organiza e mantém actualizado um sistema de registo e tratamento de informações de natureza criminal, planeia e coordena as acções de investigação, informação, contra-informação, segurança das instalações e material, bem como os assuntos relacionados com a entrega de imigrantes ilegais, a importação, comercialização, uso e detenção de armas de fogo, munições, explosivos, artifícios pirotécnicos e eléctricos e ainda acções de fiscalização que resultem das leis ou que lhe sejam determinadas.
2. O DI compreende:
a) Divisão de Investigação e Informação;
b) Comissariado de Inquéritos Preliminares;
c) Comissariado de Assuntos Gerais;
d) Secção de Expediente e Arquivo.
Artigo 21.º
(Divisão de Investigação e Informação)
À Divisão de Investigação e Informação do DI compete:
a) Planear e coordenar todas as actividades de informações de âmbito policial;
b) Exercer a investigação e combater a criminalidade;
c) Organizar o registo policial dos detidos e manter actualizados os respectivos ficheiros;
d) Executar os mandados de captura e os mandados sob custódia e difundi-los pelos órgãos do CPSP a quem compita o seu conhecimento;
e) Executar as notificações e outras diligências, sempre que solicitadas pelos Tribunais;
f) Propor as medidas destinadas a garantir a segurança das instalações;
g) Planear e coordenar todas as acções de contra-informações no âmbito do CPSP;
h) Tratar de todos os assuntos relacionados com a entrega dos imigrantes ilegais às autoridades da República Popular da China (RPC);
i) Organizar e manter o arquivo confidencial.
Artigo 22.º
(Comissariado de Inquéritos Preliminares)
Ao Comissariado de Inquéritos Preliminares do DI compete:
a) Elaborar os inquéritos preliminares que lhe forem distribuídos, nos termos da legislação em vigor;
b) Estabelecer a coordenação com as secções/equipas de inquéritos preliminares de outros órgãos do CPSP;
c) Satisfazer os pedidos judiciais de paradeiro;
d) Organizar e manter um arquivo com a cópia das participações iniciais de todos os inquéritos preliminares elaborados.
Artigo 23.º
(Comissariado de Assuntos Gerais)
Ao Comissariado de Assuntos Gerais do DI compete:
a) Tratar de todos os assuntos relacionados com a fotografia e dactiloscopia, no âmbito do CPSP;
b) Efectuar acções de fiscalização e de apoio à Administração que resultem das leis ou que lhe sejam determinadas;
c) Fiscalizar a observância, no Território, das normas relativas à trasladação, remoção, enterramento, cremação e incineração de restos mortais e assegurar o tratamento dos assuntos que por lei competirem ao CPSP;
d) Elaborar e manter actualizados todos os processos inerentes ao licenciamento e autorização de uso e porte de arma, nos termos do Regulamento de Armas e Munições;
e) Elaborar, controlar e manter actualizados todos os processos e expediente referente ao comércio, importações e exportações de munições, explosivos, artifícios pirotécnicos e eléctricos e respectivo transporte;
f) Organizar todos os pedidos de constituição de empresas de segurança privada ou empresas de autoprotecção, nos termos da legislação em vigor;
g) Constituir e manter actualizado o ficheiro de todo o pessoal de segurança das empresas privadas, bem como proceder à fiscalização, nos termos da lei em vigor.
Artigo 24.º
(Secção de Expediente e Arquivo)
À Secção de Expediente e Arquivo do DI compete:
a) Receber, registar, distribuir, arquivar e expedir os documentos classificados, de acordo com as determinações em vigor;
b) Registar toda a entrada e saída da correspondência e organizar arquivos.
Artigo 25.º
(Departamento de Operações)
1. O Departamento de Operações (DO) planeia e coordena os assuntos relativos à organização e emprego dos efectivos, comunicações, relações públicas e protocolo.
2. O DO compreende:
a) Divisão de Operações e Comunicações;
b) Comissariado de Informação Interna, Relações Públicas e Protocolo;
c) Secção de Expediente e Arquivo.
Artigo 26.º
(Divisão de Operações e Comunicações)
À Divisão de Operações e Comunicações do DO compete:
a) Estudar, planear, coordenar e controlar todos os assuntos relativos à organização e emprego dos efectivos e meios disponíveis;
b) Elaborar directivas, planos e ordens de operações;
c) Elaborar a estatística dos dados relativos à actividade delituosa e criminal, com vista à análise e conduta da actividade policial;
d) Elaborar os regulamentos que forem determinados superiormente;
e) Elaborar e actualizar as Normas de Execução Permanente (NEP) do CPSP;
f) Elaborar e actualizar as cartas de situação da sala de operações;
g) Coordenar a exploração e conservação dos meios de comunicações;
h) Garantir o funcionamento do serviço telefónico público de emergência, accionando os meios necessários de acordo com as determinações superiores.
Artigo 27.º
(Comissariado de Informação Interna, Relações Públicas e Protocolo)
Ao Comissariado de Informação Interna, Relações Públicas e Protocolo do DO compete:
a) Analisar a imprensa sob o aspecto da projecção da imagem do CPSP e difundi-la pelos diferentes órgãos e subunidades orgânicas;
b) Coordenar a execução das traduções solicitadas pelos diferentes órgãos do CPSP;
c) Elaborar e distribuir o boletim de informação interna;
d) Elaborar e analisar a circulação e a difusão no exterior da informação necessária ao funcionamento dos serviços, visando uma constante simplificação dos procedimentos administrativos, propondo, em coordenação com os responsáveis dos diferentes órgãos e subunidades orgânicas, as soluções adequadas;
e) Promover a tradução para chinês de publicações, outros documentos e impressos, de acordo com as disposições legais existentes e os critérios de prioridade definidos pelo Comando;
f) Accionar os serviços honoríficos solicitados ao CPSP;
g) Accionar todos os aspectos relativos ao protocolo, em todas as cerimónias e festividades do CPSP;
h) Informar os órgãos de comunicação social dos assuntos de âmbito policial que devem ser do conhecimento público;
i) Coadjuvar o Comando nas acções de relações públicas externas e de informação interna.
Artigo 28.º
(Secção de Expediente e Arquivo)
À Secção de Expediente e Arquivo do DO compete registar a entrada e saída da correspondência e organizar o arquivo.
Artigo 29.º
(Serviço de Migração)
1. O Serviço de Migração (SM) efectua todas as tarefas relativas à migração, nomeadamente o controlo de entradas e saídas, permanência e fixação de residência de todas as pessoas no Território, bem como as relativas à emissão, rectificação e renovação de documentos que vêm sendo emitidos pelo CPSP.
2. O SM compreende:
a) Divisão de Migração;
b) Divisão de Controlo Fronteiriço;
c) Secção de Expediente e Arquivo;
d) Secção de Identificação;
e) Secção de Estatística.
Artigo 30.º
(Divisão de Migração)
1. À Divisão de Migração do SM compete:
a) Receber, organizar e informar os pedidos de autorização de residência, submetendo-os a despacho superior;
b) Emitir, revalidar e cancelar títulos de residência, nos termos da lei;
c) Processar, nos termos da lei, os pedidos de prorrogação de vistos de permanência;
d) Manter actualizado o registo dos residentes estrangeiros;
e) Emitir declarações de viagem em substituição de documentos de viagem extraviados;
f) Emitir, após aprovação, autorizações de regresso;
g) Emitir certificados de residência;
h) Organizar os processos relativos aos salvos-condutos singulares da RPC;
i) Emitir outros documentos, no âmbito da migração;
j) Organizar e manter actualizados os processos dos empregadores autorizados a contratar mão-de-obra não-residente;
l) Emitir, renovar e cancelar, nos termos da lei, títulos de identificação de trabalhadores não-residentes;
m) Organizar e manter actualizado o registo de empregadores e trabalhadores não-residentes.
2. A Divisão de Migração compreende:
a) Comissariado de Estrangeiros, com as competências referidas nas alíneas a) a f) do número anterior;
b) Comissariado de Residentes, com as competências referidas nas alíneas g) a h) do número anterior;
c) Comissariado de Trabalhadores Não-Residentes, com as competências referidas nas alíneas i) a m) do número anterior.
Artigo 31.º
(Divisão de Controlo Fronteiriço)
1. À Divisão de Controlo Fronteiriço do SM compete:
a) Coordenar a acção dos diferentes postos fronteiriços do Território;
b) Assegurar os serviços relativos à entrada e saída de pessoas do Território;
c) Planear e coordenar as actividades de investigação, no âmbito do SM;
d) Propor o recâmbio de pessoas consideradas indesejáveis no Território;
e) Organizar processos de expulsão de estrangeiros, nos termos da lei, assim como proceder à sua execução depois de devidamente despachados;
f) Controlar e fiscalizar as entradas e saídas de todas as pessoas no Território;
g) Conceder autorizações de entrada para o trânsito ou permanência no Território, nos termos da lei;
h) Contabilizar e dar destino legal aos emolumentos e taxas cobradas, nos termos da lei.
2. A Divisão de Controlo Fronteiriço é constituída pelos Comissariados dos Postos Fronteiriços das Portas do Cerco, Porto Exterior, Aeroporto e outros que venha a ser necessário criar, com as competências referidas nas alíneas a) a h) do n.º 1.
Artigo 32.º
(Secção de Expediente e Arquivo)
À Secção de Expediente e Arquivo do SM compete:
a) Receber, registar, distribuir, arquivar e expedir os documentos classificados, de acordo com as determinações em vigor;
b) Registar a entrada e saída de toda a correspondência e organizar arquivos.
Artigo 33.º
(Secção de Identificação)
À Secção de Identificação do SM compete:
a) Emitir e renovar os títulos de residência temporária;
b) Rectificar os títulos de permanência temporária.
Artigo 34.º
(Secção de Estatística)
À Secção de Estatística do SM compete elaborar estatística sobre o movimento migratório a fornecer periodicamente a outros órgãos e serviços da Administração Pública.
Artigo 35.º
(Departamento de Trânsito)
1. O Departamento de Trânsito (DT) actua em todo o Território e tem por missão regular e fiscalizar o trânsito de veículos e peões.
2. O DT compreende:
a) Comissariado de Apoio de Serviços;
b) Comissariado de Trânsito de Macau;
c) Comissariado de Trânsito das Ilhas;
d) Secção de Expediente e Arquivo;
e) Secção de Operações.
Artigo 36.º
(Comissariado de Apoio de Serviços)
Ao Comissariado de Apoio de Serviços do DT compete:
a) Organizar, dirigir e controlar os serviços de si dependentes, de acordo com as missões atribuídas e directivas do comandante do Departamento de Trânsito;
b) Zelar pela segurança, armazenamento, conservação e controlo dos materiais e das instalações;
c) Garantir o eficaz funcionamento das arrecadações e depósitos de materiais;
d) Manter a operacionalidade de todo o material de defesa e segurança, propondo atempadamente a sua reparação, abate ou substituição quando tal seja necessário;
e) Manter actualizado o registo de todo o material existente à responsabilidade do DT;
f) Registar todas as multas aplicadas;
g) Elaborar mapas de transgressões ao Código da Estrada, Regulamento do Código da Estrada e outra legislação referente ao trânsito de veículos e pessoas;
h) Proceder à cobrança de multas, elaborando o mapa das multas pagas, e fazendo a sua entrega ao Gabinete de Recursos Financeiros do DGR por meio de guia;
i) Elaborar os autos de transgressão relativos a multas que não são pagas nos prazos legais.
Artigo 37.º
(Comissariados de Trânsito)
Aos Comissariados de Trânsito do DT compete:
a) Regular e organizar o trânsito em conformidade com as disposições legais regulamentares ou de acordo com as instruções recebidas;
b) Fiscalizar o trânsito de veículos e peões segundo as disposições legais;
c) Fiscalizar todos os veículos e respectivos condutores;
d) Nomear as escoltas de segurança que lhes são determinadas superiormente;
e) Proceder ao bloqueamento, desbloqueamento e remoção de veículos, nos termos da lei;
f) Levantar autos e aplicar multas por transgressão às disposições do Código e do Regulamento do Código da Estrada;
g) Proceder à apreensão de veículos a solicitação das entidades competentes e ainda nos casos determinados pela lei;
h) Desempenhar outros serviços que lhes forem determinados pelo comandante do CPSP.
Artigo 38.º
(Secção de Expediente e Arquivo)
À Secção de Expediente e Arquivo do DT compete:
a) Registar a entrada e saída de toda a correspondência e organizar os respectivos processos;
b) Dar todo o apoio de secretaria aos órgãos do DT e aos Comissariados de Trânsito;
c) Dar destino legal a todos os indivíduos detidos pelos Comissariados de Trânsito;
d) Organizar o ficheiro de todos os veículos existentes no Território, bem como proceder à sua contínua actualização;
e) Registar os acidentes de trânsito verificados e organizar a sua estatística;
f) Elaborar diariamente os mapas de acidentes de trânsito verificados;
g) Organizar o ficheiro de todos os condutores de veículos e, bem assim, das multas aplicadas aos condutores, proprietários, adquirentes com reserva de propriedade e usufrutuários;
h) Organizar o ficheiro de duplicados de cartas de condução, mantendo-o actualizado.
Artigo 39.º
(Secção de Operações)
À Secção de Operações do DT compete:
a) Planear e coordenar operações, no âmbito dos Comissariados de Trânsito;
b) Planear e coordenar operações, da área do trânsito, que envolvem outros órgãos, serviços ou subunidades do CPSP, exteriores ao DT;
c) Estabelecer, para efeitos de planeamento e coordenação, os contactos devidos com outras entidades, quando necessário, e sempre que tal tenha sido superiormente determinado;
d ) Planear e coordenar a instrução a ministrar aos agentes dos Comissariados de Trânsito;
e) Organizar, em colaboração com a Escola de Polícia, as publicações de apoio à instrução.
Artigo 40.º
(Departamento Policial de Macau)
1. Ao Departamento Policial de Macau (DPM) compete, designadamente:
a) Dar directivas para o funcionamento dos comissariados;
b) Distribuir o serviço pelos comissariados, de modo mais conveniente ou segundo instruções recebidas;
c) Receber todo o expediente dos comissariados, dando-lhe o devido destino;
d) Registar e dar seguimento às queixas, participações e reclamações que lhe forem apresentadas, anotando a respectiva tramitação;
e) Registar e resolver as ocorrências, segundo as directivas do Comando;
f) Fornecer todos os elementos necessários referentes ao pessoal do DPM, quando solicitados pelo Comando;
g) Manter um ficheiro actualizado do pessoal do DPM;
h) Autorizar, emitindo os necessários livres-trânsitos, a circulação nas zonas do Território sujeitas a medidas especiais, de acordo com as directivas recebidas;
i) Proceder a notificações quanto a assuntos da sua competência;
j) Dar destino legal a todas as pessoas detidas pelos comissariados, esquadras e postos, dando conhecimento ao DI das detenções efectuadas e do destino dos detidos.
2. O DPM compreende:
a) Comissariado n.º 1;
b) Comissariado n.º 2;
c) Comissariado n.º 3;
d) Secção de Expediente e Arquivo;
e) Secção de Operações e Informações;
f) Secção de Inquéritos Preliminares.
Artigo 41.º
(Comissariados Policiais)
Aos Comissariados Policiais do DPM compete:
a) Desempenhar as funções de Polícia, nos termos legais;
b) Cumprir e fazer cumprir as ordens e instruções emanadas do Comando;
c) Receber as queixas, participações, reclamações ou informações de ocorrências, dando seguimento àquelas cuja resolução saia fora da sua competência;
d) Providenciar o policiamento da sua área;
e) Definir os giros das patrulhas, mediante aprovação do comandante do DPM;
f) Elaborar escalas de serviço;
g) Levantar autos e aplicar multas por transgressão às disposições legais;
h) Receber as multas que voluntariamente forem pagas, passar os respectivos recibos e entregar as importâncias cobradas no Gabinete de Recursos Financeiros do DGR por meio de guias;
i) Enviar o expediente ao DPM, Secretaria do CPSP e Gabinete de Recursos Financeiros do DGR às horas determinadas;
j) Manter actualizadas as cadernetas dos militarizados, de acordo com as alterações publicadas em ordem de serviço do Comando do CPSP;
l) Fornecer todos os elementos referentes ao pessoal, quando solicitados pelo Comando;
m) Manter, para efeitos de chamadas, um ficheiro actualizado das moradas dos militarizados;
n) Manter actualizado o registo de serviço apresentado pelos militarizados;
o) Manter actualizados os registos de carga do material;
p) Providenciar pela conservação de todo o material distribuído;
q) Apresentar propostas e elaborar informações julgadas necessárias para o bom funcionamento do serviço;
r) Elaborar mapas de detidos.
Artigo 42.º
(Secção de Expediente e Arquivo)
À Secção de Expediente e Arquivo do DPM compete dar o apoio administrativo e de secretaria ao Comando do DPM, assegurando a recepção, registo, processamento, expedição e arquivo da correspondência.
Artigo 43.º
(Secção de Operações e Informações)
À Secção de Operações e Informações do DPM compete:
a) Planear e propor acções de policiamento geral;
b) Comunicar ao DI todas as informações relevantes de natureza criminal.
Artigo 44.º
(Secção de Inquéritos Preliminares)
À Secção de Inquéritos Preliminares do DPM compete:
a) Elaborar os inquéritos preliminares respeitantes à sua área de jurisdição;
b) Estabelecer a coordenação com as secções/equipas de inquéritos preliminares de outros órgãos do CPSP.
Artigo 45.º
(Departamento Policial das Ilhas)
1. O Departamento Policial das Ilhas (DPI) desenvolve a sua acção nas ilhas da Taipa e Coloane, com as competências previstas no n.º 1 do artigo 40.º, assegurando, ainda, as medidas superiormente especificadas no que respeita ao Aeroporto Internacional de Macau.
2. O DPI compreende:
a) Comissariado da Taipa;
b) Comissariado de Coloane;
c) Comissariado do Aeroporto;
d) Secção de Expediente e Arquivo;
e) Secção de Operações e Informações;
f) Secção de Inquéritos Preliminares.
3. As subunidades referidas no número anterior têm, respectivamente, as competências previstas nos artigos 41.º, 42.º, 43.º e 44.º
Artigo 46.º
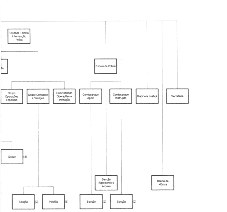
(Unidade Táctica de Intervenção da Polícia)
1. A Unidade Táctica de Intervenção da Polícia (UTIP) é uma subunidade operacional preparada para a conduta de acções especiais em qualquer parte do Território, onde deva poder acorrer rapidamente, competindo-lhe, designadamente:
a) Assegurar e garantir a protecção de instalações de maior importância;
b) Actuar contra delinquentes, nomeadamente os que façam uso de armas de fogo;
c) Actuar em situações de alta violência, envolvendo franco-atiradores e tomada de reféns;
d) Garantir a protecção de altas entidades;
e) Colaborar com os outros órgãos operacionais na manutenção da ordem e tranquilidade públicas;
f) Proceder ao treino e manutenção de cães-polícias para detecção de droga;
g) Levar a efeito acções de detecção, remoção e neutralização de substâncias explosivas;
h) Garantir a protecção ao transporte de valores, quando superiormente determinado.
2. A UTIP compreende:
a) Divisão de Intervenção;
b) Grupo de Operações Especiais;
c) Grupo de Comando e Serviços;
d) Comissariado de Operações e Instrução.
Artigo 47.º
(Divisão de Intervenção)
À Divisão de Intervenção da UTIP compete:
a) Actuar contra delinquentes, nomeadamente os que façam uso de armas de fogo;
b) Actuar em situações de ameaça especial, nomeadamente manifestações e reuniões não autorizadas;
c) Fazer a protecção de pessoas e bens quando seriamente ameaçadas.
Artigo 48.º
(Grupo de Operações Especiais)
Ao Grupo de Operações Especiais da UTIP compete:
a) Actuar em situações de ameaça especial, envolvendo franco-atiradores e tomada de reféns;
b) Executar missões de alto risco de vida em defesa do Território.
Artigo 49.º
(Grupo de Comando e Serviços)
Ao Grupo de Comando e Serviços da UTIP compete:
a) Registar a entrada e saída de toda a correspondência, dando-lhe o devido seguimento;
b) Efectuar a manutenção do 1.º escalão e dar parecer quanto à necessidade de manutenção superior, do parque automóvel da UTIP;
c) Apoiar, em transporte, os órgãos da UTIP;
d) Zelar pela segurança, armazenamento, conservação e controlo dos materiais e pela melhoria e conservação das instalações;
e) Manter actualizado o registo de todo o material existente em carga;
f) Garantir o reabastecimento de artigos e materiais, através dos órgãos próprios de reabastecimento do CPSP.
Artigo 50.º
(Comissariado de Operações e Instrução)
Ao Comissariado de Operações e Instrução da UTIP compete:
a) Planear acções simuladas no âmbito da instrução;
b) Planear e coordenar operações na sequência de directivas de planeamento e ordens emanadas pelo comandante do CPSP;
c) Manter actualizado o conhecimento da organização, novas técnicas e equipamentos utilizados no cumprimento das diversas missões;
d) Garantir o apoio de comunicações às restantes subunidades da UTIP;
e) Planear e coordenar toda a instrução a ministrar, no âmbito da UTIP;
f) Seleccionar o pessoal para os diferentes cursos da UTIP;
g) Em coordenação com a Escola de Polícia, produzir, organizar e divulgar as publicações internas de apoio à instrução;
h) Planear e coordenar todas as actividades desportivas da UTIP.
Artigo 51.º
(Formação de Comando)
À Formação de Comando, subunidade orgânica destinada a prover as áreas de serviço do CPSP, compete, designadamente:
a) Instruir o pessoal na área da condução-auto e de mecânico;
b) Accionar os transportes solicitados pelo Comando;
c) Fornecer o apoio das cantinas e messes;
d) Fornecer o apoio de lavandaria;
e) Efectuar a manutenção de viaturas, equipamentos e instalações;
f) Organizar, coordenar e controlar o funcionamento interno das oficinas de carpintaria, serralharia, pintura, electricidade, correaria, alfaiataria, bate-chapas, mecânica e gráficas;
g) Accionar e coordenar a distribuição dos artigos e materiais em depósito da sua responsabilidade, bem como garantir a sua guarda e conservação.
Artigo 52.º
(Escola de Polícia)
1. À Escola de Polícia (EP) compete ministrar aos militarizados do CPSP e instruendos do Serviço de Segurança Territorial os cursos e estágios necessários à sua formação e valorização profissional.
2. A EP compreende:
a) Comissariado de Apoio;
b) Comissariado de Instrução;
c) Secção de Expediente e Arquivo.
Artigo 53.º
(Comissariado de Apoio)
Ao Comissariado de Apoio da EP compete:
a) Preparar, coordenar e accionar todos os assuntos relativos à preparação e manutenção do nível de aptidão física e de tiro dos militarizados e às actividades desportivas na Corporação;
b) Coordenar o emprego da Banda de Música, em cerimónias e outras manifestações de carácter cultural;
c) Zelar pela segurança, armazenamento, controlo de materiais e pela melhoria e conservação das instalações da EP, bem como assegurar a distribuição de géneros.
Artigo 54.º
(Comissariado de Instrução)
Ao Comissariado de Instrução da EP compete ministrar os cursos e estágios necessários à formação e valorização profissional do pessoal do CPSP.
Artigo 55.º
(Secção de Expediente e Arquivo)
À Secção de Expediente e Arquivo da EP compete assegurar a recepção, registo, processamento, expedição e arquivo de correspondência.
Artigo 56.º
(Banda de Música)
À Banda de Música compete:
a) Participar, actuando, em cerimónias de carácter oficial ou outras que lhe forem determinadas e em acções de animação cultural;
b) Intervir através de actuações musicais que visem proporcionar a cultura e o lazer do pessoal do CPSP.
SECÇÃO V
Serviços
Artigo 57.º
(Serviços de escala)
A classificação e organização dos serviços de escala constam do Regulamento do Serviço Interno do CPSP.
CAPÍTULO III
Pessoal
SECÇÃO I
Pessoal militarizado
Artigo 58.º
(Quadros e carreiras)
1. O quadro de pessoal militarizado do CPSP consta do Anexo B ao presente diploma, que dele faz parte integrante.
2. As carreiras do CPSP são as que constam no EMFSM.
Artigo 59.º
(Regime)
O pessoal militarizado do CPSP rege-se pelo EMFSM.
SECÇÃO II
Pessoal civil
Artigo 60.º
(Pessoal civil)
1. A DSFSM afecta ao CPSP o pessoal civil necessário ao seu funcionamento.
2. Os quantitativos do pessoal, referido no número anterior são aprovados por despacho do Governador.
SECÇÃO III
Regime de autoridade
Artigo 60.º-A*
(Autoridades de polícia criminal)
No CPSP são autoridades de polícia criminal:
a) Comandante;
b) Segundo-comandante;
c) Chefe do Departamento de Informações;
d) Chefe do Serviço de Migração;
e) Comandante do Departamento Policial de Macau;
f) Comandante do Departamento Policial das Ilhas;
g) Comandante da Unidade Táctica de Intervenção da Polícia.
* Aditado - Consulte também: Decreto-Lei n.º 9/97/M
Artigo 61.º
(Autos e participações)
Os autos e participações elaborados pelos militarizados do CPSP, bem como as pessoas por estes detidas, são enviados às autoridades, a quem a lei atribui competência, para conhecimento ou prosseguimento do processo.
Artigo 62.º
(Autos de notícia)
Os autos de notícia, elaborados pelos militarizados do CPSP, fazem fé em juízo, nos termos previstos na lei processual penal.
Artigo 63.º
(Medidas de polícia)
1. Para a prossecução da missão e das atribuições que lhe estão cometidas por lei ou definidas pelo Governador, o CPSP utiliza as medidas de polícia previstas na lei, não podendo impor restrições ou fazer uso de meios de coacção para além do estritamente necessário.
2. Os meios coercivos só poderão ser utilizados nos casos seguintes:
a) Para repetir uma agressão actual e ilícita, em defesa própria ou de terceiros;
b) Para vencer resistência violenta à execução de um serviço no exercício das suas funções e manter o princípio da autoridade, depois de ter feito aos resistentes intimação formal de obediência e esgotados que tenham sido quaisquer outros meios para o conseguir.
3. A resistência e desobediência ilícitas ao militarizado do CPSP, de qualquer graduação e no exercício das suas funções policiais, sujeita o infractor às penas previstas na lei.
CAPÍTULO IV
Disposições transitórias e finais
Artigo 64.º
(Quadro das carreiras criadas pelo Decreto-Lei n.º 56/85/M, de 29 de Junho)
1. O efectivo do posto de comissário-chefe das carreiras criadas pelo Decreto-Lei n.º 56/85/M, de 29 de Junho, consta do quadro em Anexo C ao presente diploma.
2. O lugar do quadro, referido no número anterior, considera-se extinto quando vagar.
Artigo 65.º
(Transição do pessoal)
O pessoal militarizado do quadro do CPSP transita para os lugares dos quadros previstos nos anexos B e C ao presente diploma, na mesma carreira, posto e escalão, com dispensa de quaisquer formalidades.
Artigo 66.º
(Serviços sociais)
Os serviços sociais do CPSP estão a cargo da Obra Social da Polícia de Segurança Pública, nos termos do respectivo regulamento.
Artigo 67.º
(Requisição de forças)
1. As autoridades civis que necessitem do auxílio do CPSP dirigem as suas requisições ao Governador ou, em casos de reconhecida urgência, ao comandante do Departamento Policial, chefe do Comissariado, de Esquadra ou de Posto, devendo estes satisfazê-los e comunicá-los superiormente.
2. As requisições devem ser escritas e indicar a natureza do serviço a desempenhar e o motivo ou a ordem que as justifica, só excepcionalmente, em casos graves ou de urgência, se admitem verbal ou telefonicamente, devendo, nestes casos, observar-se a sua posterior confirmação por escrito.
3. A força requisitada nos termos do n.º 1 tem por missão, unicamente, auxiliar a autoridade civil, pela forma que o seu comandante julgue mais adequada e conveniente e sem qualquer subordinação directa à entidade requisitante, que é responsável pela legitimidade do serviço requisitado.
Artigo 68.º
(Requisições para actos judiciais)
As requisições para comparência em actos judiciais de militarizados com funções policiais serão feitas, com a necessária antecedência, pelas autoridades judiciais ou do Ministério Público, de harmonia com o disposto na legislação processual penal.
Artigo 69.º *
* Revogado - Consulte também: Lei n.º 1/1999
Artigo 70.º
(Logotipo)
O logotipo do CPSP é aprovado por portaria.
Artigo 71.º
(Encargos financeiros)
Os encargos financeiros resultantes da execução do presente diploma são suportados por conta das dotações atribuídas à DSFSM.
Artigo 72.º
(Norma revogatória)
São revogados os seguintes diplomas:
Decreto-Lei n.º 13/86/M, de 8 de Fevereiro;
Decreto-Lei n.º 78/88/M, de 15 de Agosto;
Decreto-Lei n.º 77/90/M, de 26 de Dezembro.
Artigo 73.º
(Entrada em vigor)
O presente diploma entra em vigor no dia seguinte ao da sua publicação e produz efeitos desde 1 de Janeiro de 1995.
Aprovado em 25 de Janeiro de 1995.
Publique-se.
O Governador, Vasco Rocha Vieira.
Anexo A a que se refere o n.º 3 do artigo 5.º do Decreto-Lei n.º 3/95/M, de 30 de Janeiro
Organograma do Corpo de Polícia de Segurança Pública de Macau
![]() |
![]() |
![]() |
![]() |
Anexo B a que se refere o n.º 1 do artigo 58.º do Decreto-Lei n.º 3/95/M, de 30 de Janeiro*
Quadro de pessoal militarizado do CPSP
Quadro 1 — Comando
| Posto | Lugares |
| Superintendente-geral | 1 |
| Superintendente | 1 |
Quadro 2 — Carreiras Superiores
| Posto | Quadros | |
| Superior Masculino |
Superior Feminino |
|
| Intendente | 7 | 1 |
| Subintendente | 16 | 4 |
| Comissário | 34 | 6 |
| Subcomissário | 42 | 8 |
Quadro 2 — Carreiras de base
| Posto | Quadros | ||||
| Geral Masculino |
Geral Feminino |
Músico | Mecânico | Radio | |
| Chefe | 105 | 20 | 6 | 1 | 2 |
| Subchefe | 190 | 35 | 12 | 4 | 4 |
| Guarda-ajudante | 405 | 81 | 37 | 10 | 8 |
| Guarda | 2362 | 420 | 15 | 23 | 12 |
* Alterado - Consulte também: Decreto-Lei n.º 51/97/M, Regulamento Administrativo n.º 39/2000
Anexo C a que se refere o n.º 1 do artigo 64.º do Decreto-Lei n.º 3/95/M, de 30 de Janeiro
Quadro de pessoal militarizado do CPSP a extinguir quando vagar
| Posto | Quadro |
| Geral Masculino |
|
| Comissário-chefe | 1 |







